Suppr超能文献

人尿源干细胞分泌的细胞外囊泡通过PLAU和TIMP1的传递延缓衰老。

Extracellular vesicles from human urine-derived stem cells delay aging through the transfer of PLAU and TIMP1.

作者信息

Rao Shanshan, He Zehui, Wang Zun, Yin Hao, Hu Xiongke, Tan Yijuan, Wan Tengfei, Zhu Hao, Luo Yi, Wang Xin, Li Hongming, Wang Zhenxing, Hu Xinyue, Hong Chungu, Wang Yiyi, Luo Mingjie, Du Wei, Qian Yuxuan, Tang Siyuan, Xie Hui, Chen Chunyuan

机构信息

Department of Orthopedics, Movement System Injury and Repair Research Center, Xiangya Hospital, Central South University, Changsha 410008, China.

Hunan Key Laboratory of Angmedicine, Changsha 410008, China.

出版信息

Acta Pharm Sin B. 2024 Mar;14(3):1166-1186. doi: 10.1016/j.apsb.2023.12.009. Epub 2023 Dec 16.

Abstract

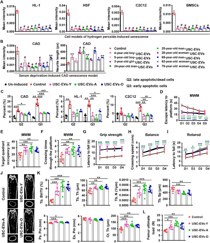
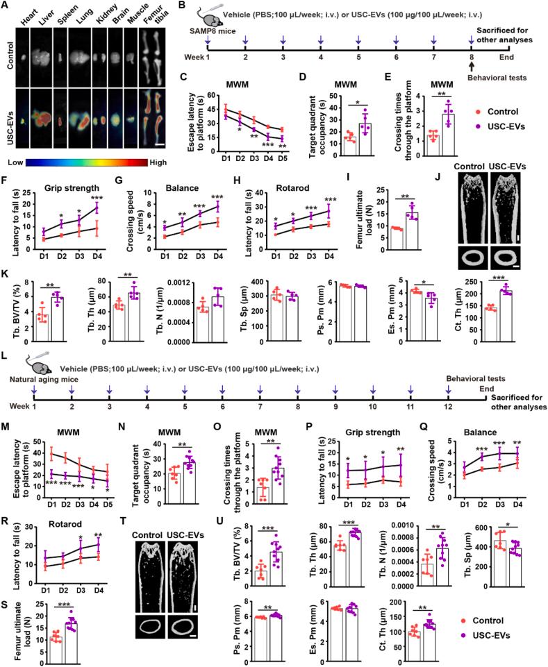
Aging increases the risks of various diseases and the vulnerability to death. Cellular senescence is a hallmark of aging that contributes greatly to aging and aging-related diseases. This study demonstrates that extracellular vesicles from human urine-derived stem cells (USC-EVs) efficiently inhibit cellular senescence and . The intravenous injection of USC-EVs improves cognitive function, increases physical fitness and bone quality, and alleviates aging-related structural changes in different organs of senescence-accelerated mice and natural aging mice. The anti-aging effects of USC-EVs are not obviously affected by the USC donors' ages, genders, or health status. Proteomic analysis reveals that USC-EVs are enriched with plasminogen activator urokinase (PLAU) and tissue inhibitor of metalloproteinases 1 (TIMP1). These two proteins contribute importantly to the anti-senescent effects of USC-EVs associated with the inhibition of matrix metalloproteinases, cyclin-dependent kinase inhibitor 2A (P16), and cyclin-dependent kinase inhibitor 1A (P21). These findings suggest a great potential of autologous USC-EVs as a promising anti-aging agent by transferring PLAU and TIMP1 proteins.

摘要

衰老会增加患各种疾病的风险以及死亡的易感性。细胞衰老作为衰老的一个标志,在很大程度上导致衰老和与衰老相关的疾病。本研究表明,人尿液来源干细胞外泌体(USC-EVs)能有效抑制细胞衰老。静脉注射USC-EVs可改善衰老加速小鼠和自然衰老小鼠的认知功能、提高体能和骨骼质量,并减轻不同器官与衰老相关的结构变化。USC-EVs的抗衰老作用不受USC供体年龄、性别或健康状况的明显影响。蛋白质组学分析显示,USC-EVs富含尿激酶型纤溶酶原激活剂(PLAU)和金属蛋白酶组织抑制剂1(TIMP1)。这两种蛋白质对USC-EVs的抗衰老作用有重要贡献,这与抑制基质金属蛋白酶、细胞周期蛋白依赖性激酶抑制剂2A(P16)和细胞周期蛋白依赖性激酶抑制剂1A(P21)有关。这些发现表明,通过传递PLAU和TIMP1蛋白,自体USC-EVs作为一种有前景的抗衰老剂具有巨大潜力。

https://cdn.ncbi.nlm.nih.gov/pmc/blobs/8ce7/10935484/b543811e110b/ga1.jpg

文献AI研究员

20分钟写一篇综述,助力文献阅读效率提升50倍。

立即体验

用中文搜PubMed

大模型驱动的PubMed中文搜索引擎

马上搜索

文档翻译

学术文献翻译模型,支持多种主流文档格式。

立即体验