Department of Pathology, Johns Hopkins University School of Medicine, Baltimore, MD, USA.
Brain Science Institute, Johns Hopkins University School of Medicine, Baltimore, MD, USA.
Nat Commun. 2021 Aug 13;12(1):4908. doi: 10.1038/s41467-021-25082-9.
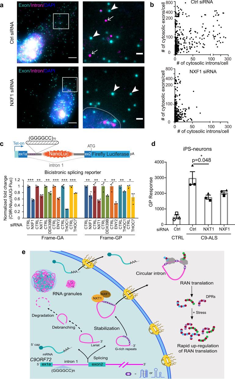
C9ORF72 hexanucleotide GGGGCC repeat expansion is the most common genetic cause of amyotrophic lateral sclerosis (ALS) and frontotemporal dementia (FTD). Repeat-containing RNA mediates toxicity through nuclear granules and dipeptide repeat (DPR) proteins produced by repeat-associated non-AUG translation. However, it remains unclear how the intron-localized repeats are exported and translated in the cytoplasm. We use single molecule imaging approach to examine the molecular identity and spatiotemporal dynamics of the repeat RNA. We demonstrate that the spliced intron with G-rich repeats is stabilized in a circular form due to defective lariat debranching. The spliced circular intron, instead of pre-mRNA, serves as the translation template. The NXF1-NXT1 pathway plays an important role in the nuclear export of the circular intron and modulates toxic DPR production. This study reveals an uncharacterized disease-causing RNA species mediated by repeat expansion and demonstrates the importance of RNA spatial localization to understand disease etiology.
C9ORF72 六核苷酸 GGGGCC 重复扩展是肌萎缩侧索硬化症 (ALS) 和额颞叶痴呆 (FTD) 的最常见遗传原因。重复 RNA 通过核颗粒和由重复相关的非 AUG 翻译产生的二肽重复 (DPR) 蛋白介导毒性。然而,重复内基因座的 RNA 如何在细胞质中输出和翻译仍不清楚。我们使用单分子成像方法来检查重复 RNA 的分子身份和时空动力学。我们证明,由于分支酶缺陷,富含 G 的剪接内含子以环状形式稳定。剪接环状内含子而非前体 mRNA 作为翻译模板。NXF1-NXT1 途径在环状内含子的核输出中起重要作用,并调节毒性 DPR 的产生。本研究揭示了一种由重复扩展介导的未被描述的致病 RNA 种类,并证明了 RNA 空间定位对于理解疾病病因的重要性。