Suppr超能文献

mA 写入复合物 VIRMA 的组成部分与生殖细胞肿瘤中的侵袭性肿瘤表型、DNA 损伤反应和顺铂耐药性有关。

The component of the mA writer complex VIRMA is implicated in aggressive tumor phenotype, DNA damage response and cisplatin resistance in germ cell tumors.

机构信息

Cancer Biology and Epigenetics Group, Research Center of IPO Porto (CI-IPOP) / RISE@CI-IPOP (Health Research Network), Portuguese Oncology Institute of Porto (IPO Porto) / Porto Comprehensive Cancer Center (Porto.CCC), R. Dr. António Bernardino de Almeida, 4200-072, Porto, Portugal.

Department of Pathology and Molecular Immunology, ICBAS - School of Medicine and Biomedical Sciences, University of Porto (ICBAS-UP), Rua Jorge Viterbo Ferreira 228, 4050-513, Porto, Portugal.

出版信息

J Exp Clin Cancer Res. 2021 Aug 25;40(1):268. doi: 10.1186/s13046-021-02072-9.

Abstract

BACKGROUND

Germ cell tumors (GCTs) are developmental cancers, tightly linked to embryogenesis and germ cell development. The recent and expanding field of RNA modifications is being increasingly implicated in such molecular events, as well as in tumor progression and resistance to therapy, but still rarely explored in GCTs. In this work, and as a follow-up of our recent study on this topic in TGCT tissue samples, we aim to investigate the role of N6-methyladenosine (mA), the most abundant of such modifications in mRNA, in in vitro and in vivo models representative of such tumors.

METHODS

Four cell lines representative of GCTs (three testicular and one mediastinal), including an isogenic cisplatin resistant subline, were used. CRISPR/Cas9-mediated knockdown of VIRMA was established and the chorioallantoic membrane assay was used to study its phenotypic effect in vivo.

RESULTS

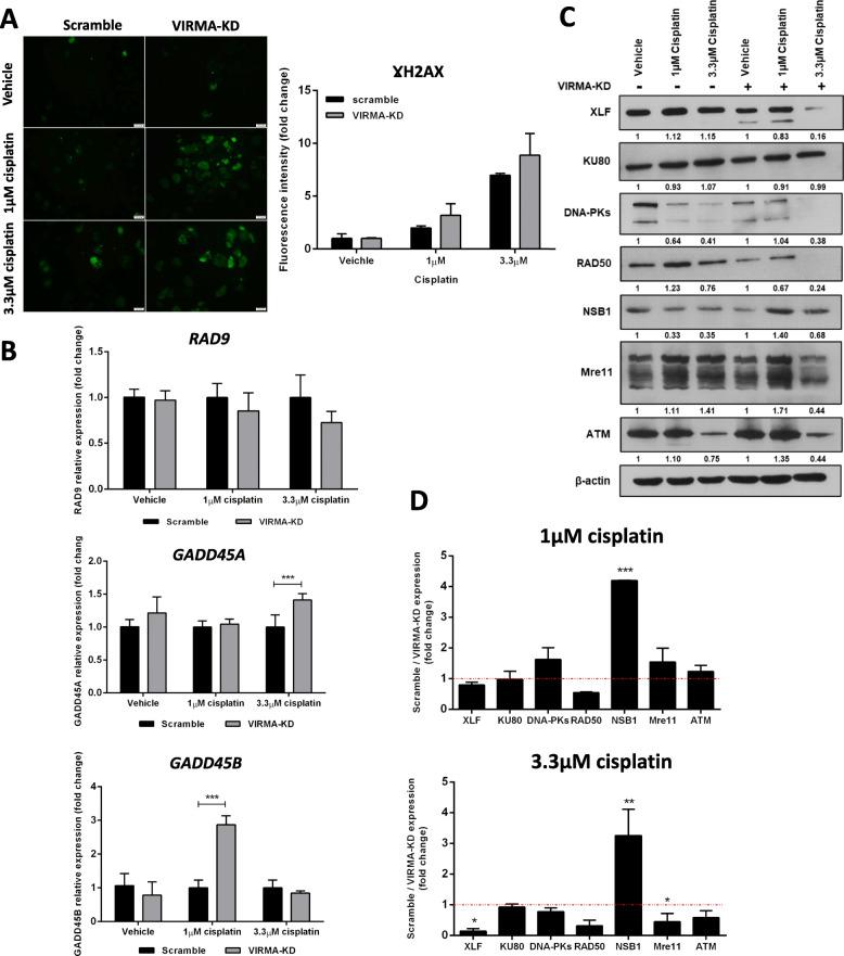
We demonstrated the differential expression of the various mA writers, readers and erasers in GCT cell lines representative of the major classes of these tumors, seminomas and non-seminomas, and we evidenced changes occurring upon differentiation with all-trans retinoic acid treatment. We showed differential expression also among cells sensitive and resistant to cisplatin treatment, implicating these players in acquisition of cisplatin resistant phenotype. Knockdown of VIRMA led to disruption of the remaining methyltransferase complex and decrease in mA abundance, as well as overall reduced tumor aggressiveness (with decreased cell viability, tumor cell proliferation, migration, and invasion) and increased sensitivity to cisplatin treatment, both in vitro and confirmed in vivo. Enhanced response to cisplatin after VIRMA knockdown was related to significant increase in DNA damage (with higher γH2AX and GADD45B levels) and downregulation of XLF and MRE11.

CONCLUSIONS

VIRMA has an oncogenic role in GCTs confirming our previous tissue-based study and is further involved in response to cisplatin by interfering with DNA repair. These data contribute to our better understanding of the emergence of cisplatin resistance in GCTs and support recent attempts to therapeutically target elements of the mA writer complex.

摘要

背景

生殖细胞肿瘤(GCTs)是发育性癌症,与胚胎发生和生殖细胞发育密切相关。最近不断扩展的 RNA 修饰领域越来越多地参与到这些分子事件中,以及肿瘤的进展和对治疗的抵抗中,但在 GCT 中仍很少被探索。在这项工作中,作为我们最近在 TGCT 组织样本中对此主题的研究的后续,我们旨在研究 N6-甲基腺苷(mA),即 mRNA 中最丰富的修饰物之一,在代表此类肿瘤的体外和体内模型中的作用。

方法

使用了四个代表 GCT(三个睾丸和一个纵隔)的细胞系,包括一个同源顺铂耐药亚系。建立了 CRISPR/Cas9 介导的 VIRMA 敲低,并使用绒毛尿囊膜试验研究了其在体内的表型效应。

结果

我们证明了不同的 mA 书写器、读取器和擦除器在代表这些肿瘤的主要类型的 GCT 细胞系中的差异表达,精原细胞瘤和非精原细胞瘤,并证明了全反式视黄酸处理引起的分化过程中的变化。我们还证明了对顺铂治疗敏感和耐药的细胞之间的差异表达,暗示这些因子参与获得顺铂耐药表型。VIRMA 的敲低导致剩余甲基转移酶复合物的破坏和 mA 丰度的降低,以及整体肿瘤侵袭性的降低(细胞活力降低、肿瘤细胞增殖、迁移和侵袭减少),并增加了对顺铂治疗的敏感性,无论是在体外还是在体内得到证实。VIRMA 敲低后对顺铂的反应增强与 DNA 损伤的显著增加(γH2AX 和 GADD45B 水平升高)和 XLF 和 MRE11 的下调有关。

结论

VIRMA 在 GCTs 中具有致癌作用,证实了我们之前的组织研究,并通过干扰 DNA 修复进一步参与顺铂的反应。这些数据有助于我们更好地理解 GCTs 中顺铂耐药的出现,并支持最近尝试用 mA 书写器复合物的元素进行治疗性靶向。

https://cdn.ncbi.nlm.nih.gov/pmc/blobs/55ea/8390281/cfe33a0d1838/13046_2021_2072_Fig1_HTML.jpg

文献AI研究员

20分钟写一篇综述,助力文献阅读效率提升50倍。

立即体验

用中文搜PubMed

大模型驱动的PubMed中文搜索引擎

马上搜索

文档翻译

学术文献翻译模型,支持多种主流文档格式。

立即体验