Institute of Neuroscience, CNR, Milan, 20129, Italy.
Department of Pharmacological and Biomolecular Sciences, Università Degli Studi Di Milano, 20133, Milan, Italy.
Mol Neurobiol. 2021 Dec;58(12):6092-6110. doi: 10.1007/s12035-021-02502-x. Epub 2021 Aug 28.
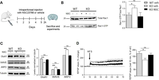
Rho GTPases are a class of G-proteins involved in several aspects of cellular biology, including the regulation of actin cytoskeleton. The most studied members of this family are RHOA and RAC1 that act in concert to regulate actin dynamics. Recently, Rho GTPases gained much attention as synaptic regulators in the mammalian central nervous system (CNS). In this context, ARHGAP22 protein has been previously shown to specifically inhibit RAC1 activity thus standing as critical cytoskeleton regulator in cancer cell models; however, whether this function is maintained in neurons in the CNS is unknown. Here, we generated a knockout animal model for arhgap22 and provided evidence of its role in the hippocampus. Specifically, we found that ARHGAP22 absence leads to RAC1 hyperactivity and to an increase in dendritic spine density with defects in synaptic structure, molecular composition, and plasticity. Furthermore, arhgap22 silencing causes impairment in cognition and a reduction in anxiety-like behavior in mice. We also found that inhibiting RAC1 restored synaptic plasticity in ARHGAP22 KO mice. All together, these results shed light on the specific role of ARHGAP22 in hippocampal excitatory synapse formation and function as well as in learning and memory behaviors.
Rho GTPases 是一类参与细胞生物学多个方面的 G 蛋白,包括肌动蛋白细胞骨架的调节。这个家族中研究最多的成员是 RHOA 和 RAC1,它们协同作用调节肌动蛋白动力学。最近,Rho GTPases 作为哺乳动物中枢神经系统 (CNS) 的突触调节剂引起了广泛关注。在这种情况下,先前已经表明 ARHGAP22 蛋白特异性抑制 RAC1 活性,因此作为癌细胞模型中的关键细胞骨架调节剂;然而,这种功能是否在中枢神经系统中的神经元中保持尚不清楚。在这里,我们生成了 arhgap22 的敲除动物模型,并提供了其在海马体中作用的证据。具体来说,我们发现 ARHGAP22 的缺失导致 RAC1 的过度活跃,并导致树突棘密度增加,同时伴有突触结构、分子组成和可塑性的缺陷。此外,arhgap22 沉默导致小鼠认知障碍和焦虑样行为减少。我们还发现抑制 RAC1 可恢复 ARHGAP22 KO 小鼠的突触可塑性。综上所述,这些结果阐明了 ARHGAP22 在海马兴奋性突触形成和功能以及学习和记忆行为中的特定作用。