• 文献检索
  • 文档翻译
  • 深度研究
  • 学术资讯
  • Suppr Zotero 插件Zotero 插件
  • 邀请有礼
  • 套餐&价格
  • 历史记录
应用&插件
Suppr Zotero 插件Zotero 插件浏览器插件Mac 客户端Windows 客户端微信小程序
定价
高级版会员购买积分包购买API积分包
服务
文献检索文档翻译深度研究API 文档MCP 服务
关于我们
关于 Suppr公司介绍联系我们用户协议隐私条款
关注我们

Suppr 超能文献

核心技术专利:CN118964589B侵权必究
粤ICP备2023148730 号-1Suppr @ 2026

文献检索

告别复杂PubMed语法,用中文像聊天一样搜索,搜遍4000万医学文献。AI智能推荐,让科研检索更轻松。

立即免费搜索

文件翻译

保留排版,准确专业,支持PDF/Word/PPT等文件格式,支持 12+语言互译。

免费翻译文档

深度研究

AI帮你快速写综述,25分钟生成高质量综述,智能提取关键信息,辅助科研写作。

立即免费体验

溶瘤性水泡性口炎病毒变体对小鼠和人类树突状细胞亚群的差异性感染

Differential infection of murine and human dendritic cell subsets by oncolytic vesicular stomatitis virus variants.

作者信息

Pipperger Lisa, Riepler Lydia, Kimpel Janine, Siller Anita, Stoitzner Patrizia, Bánki Zoltán, von Laer Dorothee

机构信息

Institute of Virology, Medical University of Innsbruck, Innsbruck, Austria.

Central Institute of Blood Transfusion and Immunology, University Hospital Innsbruck, Innsbruck, Austria.

出版信息

Oncoimmunology. 2021 Aug 31;10(1):1959140. doi: 10.1080/2162402X.2021.1959140. eCollection 2021.

DOI:10.1080/2162402X.2021.1959140
PMID:34484872
原文链接:https://pmc.ncbi.nlm.nih.gov/articles/PMC8409795/
Abstract

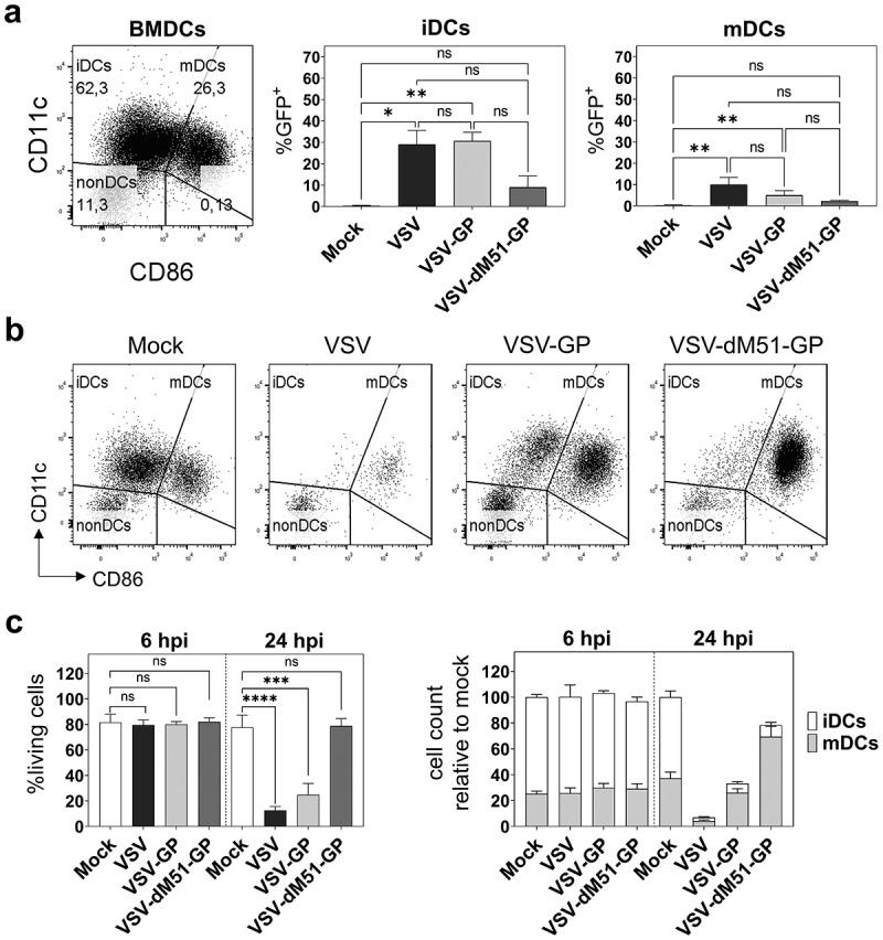
Oncolytic viruses (OVs) can eradicate tumor cells and elicit antitumor immunity. VSV-GP, a chimeric vesicular stomatitis virus (VSV) with the glycoprotein (GP) of the lymphocytic choriomeningitis virus, is a promising new OV candidate. However, the interaction of VSV-GP with host immune cells is not fully understood. Dendritic cells (DCs) are essential for inducing efficient antitumor immunity. Thus, we aimed to investigate the interaction of VSV-GP with different murine and human DCs subsets in direct comparison to the less cytopathic variant VSV-dM51-GP and wild type VSV. Immature murine bone marrow-derived DCs (BMDCs) were equally infected and killed by VSV and VSV-GP. Human monocyte-derived DCs (moDCs) were more permissive to VSV. Interestingly, VSV-dM51-GP induced maturation instead of killing in both BMDCs and moDCs as well as a pronounced release of pro-inflammatory cytokines. Importantly, matured BMDCs and moDCs were no longer susceptible to VSV-GP infection. Mouse splenic conventional DC type 1 (cDC1) could be infected by VSV and VSV-GP to a higher extent than cDC2. Systemic infection of mice with VSV-GP and VSV-dM51-GP resulted in strong activation of cDCs despite low infection rates in spleen and tumor tissue. Human blood cDC1 were equally infected by VSV and VSV-GP, whereas cDC2 showed preferential infection with VSV. Our study demonstrated differential DC infection, activation, and cytokine production after the treatment with VSV and VSV-GP variants among species and subsets, which should be taken into account when investigating immunological mechanisms of oncolytic virotherapy in mouse models and human clinical trials.

摘要

溶瘤病毒(OVs)可根除肿瘤细胞并引发抗肿瘤免疫。VSV-GP是一种嵌合水疱性口炎病毒(VSV),带有淋巴细胞性脉络丛脑膜炎病毒的糖蛋白(GP),是一种很有前景的新型溶瘤病毒候选物。然而,VSV-GP与宿主免疫细胞的相互作用尚未完全了解。树突状细胞(DCs)对于诱导有效的抗肿瘤免疫至关重要。因此,我们旨在直接比较细胞病变性较小的变体VSV-dM51-GP和野生型VSV,研究VSV-GP与不同的小鼠和人类DCs亚群之间的相互作用。未成熟的小鼠骨髓来源的DCs(BMDCs)被VSV和VSV-GP同等感染并杀死。人单核细胞来源的DCs(moDCs)对VSV更敏感。有趣的是,VSV-dM51-GP在BMDCs和moDCs中诱导成熟而非杀伤,以及促炎细胞因子的显著释放。重要的是,成熟的BMDCs和moDCs不再易受VSV-GP感染。小鼠脾脏传统1型DC(cDC1)比cDC2更容易被VSV和VSV-GP感染。尽管在脾脏和肿瘤组织中的感染率较低,但用VSV-GP和VSV-dM51-GP对小鼠进行全身感染会导致cDCs的强烈激活。人血cDC1被VSV和VSV-GP同等感染,而cDC2显示对VSV有优先感染。我们的研究表明,在物种和亚群中用VSV和VSV-GP变体处理后,DCs的感染、激活和细胞因子产生存在差异,在小鼠模型和人类临床试验中研究溶瘤病毒疗法的免疫机制时应考虑到这一点。

https://cdn.ncbi.nlm.nih.gov/pmc/blobs/90e2/8409795/6edf6c3e2208/KONI_A_1959140_F0007_B.jpg
https://cdn.ncbi.nlm.nih.gov/pmc/blobs/90e2/8409795/9c132e3e800a/KONI_A_1959140_F0001_B.jpg
https://cdn.ncbi.nlm.nih.gov/pmc/blobs/90e2/8409795/96919d1f2ec4/KONI_A_1959140_F0002_B.jpg
https://cdn.ncbi.nlm.nih.gov/pmc/blobs/90e2/8409795/29029e04075a/KONI_A_1959140_F0003_B.jpg
https://cdn.ncbi.nlm.nih.gov/pmc/blobs/90e2/8409795/63384047c901/KONI_A_1959140_F0004_OC.jpg
https://cdn.ncbi.nlm.nih.gov/pmc/blobs/90e2/8409795/1964285501fa/KONI_A_1959140_F0005_B.jpg
https://cdn.ncbi.nlm.nih.gov/pmc/blobs/90e2/8409795/4656dc97df84/KONI_A_1959140_F0006_B.jpg
https://cdn.ncbi.nlm.nih.gov/pmc/blobs/90e2/8409795/6edf6c3e2208/KONI_A_1959140_F0007_B.jpg
https://cdn.ncbi.nlm.nih.gov/pmc/blobs/90e2/8409795/9c132e3e800a/KONI_A_1959140_F0001_B.jpg
https://cdn.ncbi.nlm.nih.gov/pmc/blobs/90e2/8409795/96919d1f2ec4/KONI_A_1959140_F0002_B.jpg
https://cdn.ncbi.nlm.nih.gov/pmc/blobs/90e2/8409795/29029e04075a/KONI_A_1959140_F0003_B.jpg
https://cdn.ncbi.nlm.nih.gov/pmc/blobs/90e2/8409795/63384047c901/KONI_A_1959140_F0004_OC.jpg
https://cdn.ncbi.nlm.nih.gov/pmc/blobs/90e2/8409795/1964285501fa/KONI_A_1959140_F0005_B.jpg
https://cdn.ncbi.nlm.nih.gov/pmc/blobs/90e2/8409795/4656dc97df84/KONI_A_1959140_F0006_B.jpg
https://cdn.ncbi.nlm.nih.gov/pmc/blobs/90e2/8409795/6edf6c3e2208/KONI_A_1959140_F0007_B.jpg

相似文献

1
Differential infection of murine and human dendritic cell subsets by oncolytic vesicular stomatitis virus variants.溶瘤性水泡性口炎病毒变体对小鼠和人类树突状细胞亚群的差异性感染
Oncoimmunology. 2021 Aug 31;10(1):1959140. doi: 10.1080/2162402X.2021.1959140. eCollection 2021.
2
Xenoantigen-Dependent Complement-Mediated Neutralization of Lymphocytic Choriomeningitis Virus Glycoprotein-Pseudotyped Vesicular Stomatitis Virus in Human Serum.异种抗原依赖性补体介导的人血清中淋巴细胞性脉络丛脑膜炎病毒糖蛋白假型水疱性口炎病毒的中和作用。
J Virol. 2019 Aug 28;93(18). doi: 10.1128/JVI.00567-19. Print 2019 Sep 15.
3
Oncolytic virotherapy enhances the efficacy of a cancer vaccine by modulating the tumor microenvironment.溶瘤病毒治疗通过调节肿瘤微环境增强癌症疫苗的疗效。
Int J Cancer. 2019 Oct 1;145(7):1958-1969. doi: 10.1002/ijc.32325. Epub 2019 Apr 29.
4
Characterization of the Impact of Oncolytic Vesicular Stomatitis Virus on the Trafficking, Phenotype, and Antigen Presentation Potential of Neutrophils and Their Ability to Acquire a Non-Structural Viral Protein.溶瘤性单纯疱疹病毒对中性粒细胞的迁移、表型和抗原呈递能力及其获取非结构病毒蛋白能力的影响特征。
Int J Mol Sci. 2020 Sep 1;21(17):6347. doi: 10.3390/ijms21176347.
5
Experimental Evolution Generates Novel Oncolytic Vesicular Stomatitis Viruses with Improved Replication in Virus-Resistant Pancreatic Cancer Cells.实验进化产生新型溶瘤单纯疱疹病毒,改善了对病毒耐药的胰腺癌细胞中的复制。
J Virol. 2020 Jan 17;94(3). doi: 10.1128/JVI.01643-19.
6
Immune Consequences of in vitro Infection of Human Peripheral Blood Leukocytes with Vesicular Stomatitis Virus.体外感染人类外周血白细胞水疱性口炎病毒的免疫后果。
J Innate Immun. 2018;10(2):131-144. doi: 10.1159/000485143. Epub 2018 Jan 6.
7
Intertumoral heterogeneity impacts oncolytic vesicular stomatitis virus efficacy in mouse pancreatic cancer cells.肿瘤间异质性影响溶瘤性水疱性口炎病毒在小鼠胰腺癌细胞中的疗效。
J Virol. 2023 Sep 28;97(9):e0100523. doi: 10.1128/jvi.01005-23. Epub 2023 Sep 6.
8
RIG-I-mediated innate immune signaling in tumors reduces the therapeutic effect of oncolytic vesicular stomatitis virus.RIG-I 介导的肿瘤固有免疫信号转导降低了溶瘤单纯疱疹病毒的治疗效果。
Thorac Cancer. 2023 Jan;14(3):246-253. doi: 10.1111/1759-7714.14740. Epub 2022 Nov 29.
9
A Novel Chimeric Oncolytic Virus Vector for Improved Safety and Efficacy as a Platform for the Treatment of Hepatocellular Carcinoma.一种新型嵌合溶瘤病毒载体,可提高安全性和疗效,作为治疗肝细胞癌的平台。
J Virol. 2018 Nov 12;92(23). doi: 10.1128/JVI.01386-18. Print 2018 Dec 1.
10
Phase I study of VSV-GP (BI 1831169) as monotherapy or combined with ezabenlimab in advanced and refractory solid tumors.单药或联合 ezabenlimab 治疗晚期和难治性实体瘤的 VSV-GP(BI 1831169)的 I 期研究。
Future Oncol. 2022 Aug;18(24):2627-2638. doi: 10.2217/fon-2022-0439. Epub 2022 Jun 14.

引用本文的文献

1
Exploratory Research for HIF-1α Overexpression Tumor Antigen in the Activation of Dendritic Cells and the Potent Anti-Tumor Immune Response.HIF-1α过表达肿瘤抗原在树突状细胞激活及强效抗肿瘤免疫反应中的探索性研究
Cancer Manag Res. 2024 Dec 17;16:1813-1822. doi: 10.2147/CMAR.S482363. eCollection 2024.
2
Treatment with oncolytic vaccinia virus infects tumor-infiltrating regulatory and exhausted T cells.溶瘤痘病毒治疗感染肿瘤浸润调节性和耗竭性 T 细胞。
J Immunother Cancer. 2024 Aug 17;12(8):e009062. doi: 10.1136/jitc-2024-009062.
3
Trial watch: chemotherapy-induced immunogenic cell death in oncology.

本文引用的文献

1
Dendritic cells in the tumor microenvironment: prognostic and theranostic impact.肿瘤微环境中的树突状细胞:预后和治疗诊断影响。
Semin Immunol. 2020 Apr;48:101410. doi: 10.1016/j.smim.2020.101410. Epub 2020 Oct 1.
2
A review of cancer immunotherapy: from the past, to the present, to the future.癌症免疫疗法综述:从过去到现在,到未来。
Curr Oncol. 2020 Apr;27(Suppl 2):S87-S97. doi: 10.3747/co.27.5223. Epub 2020 Apr 1.
3
More Than Just Attractive: How CCL2 Influences Myeloid Cell Behavior Beyond Chemotaxis.不只是有吸引力:CCL2 如何影响髓系细胞行为超出趋化作用。
研究动态:肿瘤治疗中的化疗诱导免疫原性细胞死亡
Oncoimmunology. 2023 Jun 3;12(1):2219591. doi: 10.1080/2162402X.2023.2219591. eCollection 2023.
4
Nonclinical pharmacokinetics and biodistribution of VSV-GP using methods to decouple input drug disposition and viral replication.使用解耦输入药物处置和病毒复制的方法研究水疱性口炎病毒糖蛋白(VSV-GP)的非临床药代动力学和生物分布。
Mol Ther Methods Clin Dev. 2022 Dec 28;28:190-207. doi: 10.1016/j.omtm.2022.12.013. eCollection 2023 Mar 9.
5
Trial watch: Dendritic cell (DC)-based immunotherapy for cancer.试验观察:基于树突状细胞(DC)的癌症免疫疗法。
Oncoimmunology. 2022 Jul 4;11(1):2096363. doi: 10.1080/2162402X.2022.2096363. eCollection 2022.
Front Immunol. 2019 Dec 13;10:2759. doi: 10.3389/fimmu.2019.02759. eCollection 2019.
4
The lytic activity of VSV-GP treatment dominates the therapeutic effects in a syngeneic model of lung cancer.VSV-GP 治疗的溶瘤活性在肺癌的同基因模型中占主导地位。
Br J Cancer. 2019 Oct;121(8):647-658. doi: 10.1038/s41416-019-0574-7. Epub 2019 Sep 18.
5
In Vivo Bioimaging for Monitoring Intratumoral Virus Activity.用于监测肿瘤内病毒活性的体内生物成像
Methods Mol Biol. 2020;2058:237-248. doi: 10.1007/978-1-4939-9794-7_15.
6
Dendritic cells in cancer immunology and immunotherapy.树突状细胞在癌症免疫和免疫治疗中的作用。
Nat Rev Immunol. 2020 Jan;20(1):7-24. doi: 10.1038/s41577-019-0210-z. Epub 2019 Aug 29.
7
Oncolytic Viruses: Priming Time for Cancer Immunotherapy.溶瘤病毒:癌症免疫治疗的前奏。
BioDrugs. 2019 Oct;33(5):485-501. doi: 10.1007/s40259-019-00367-0.
8
RSV Vaccine Based on Rhabdoviral Vector Protects after Single Immunization.基于弹状病毒载体的呼吸道合胞病毒疫苗单次免疫后具有保护作用。
Vaccines (Basel). 2019 Jul 3;7(3):59. doi: 10.3390/vaccines7030059.
9
Current State of Dendritic Cell-Based Immunotherapy: Opportunities for Antigen Loading of Different DC Subsets?基于树突状细胞的免疫治疗的现状:不同 DC 亚群的抗原加载机会?
Front Immunol. 2018 Dec 3;9:2804. doi: 10.3389/fimmu.2018.02804. eCollection 2018.
10
Successful Anti-PD-1 Cancer Immunotherapy Requires T Cell-Dendritic Cell Crosstalk Involving the Cytokines IFN-γ and IL-12.成功的抗 PD-1 癌症免疫疗法需要涉及细胞因子 IFN-γ 和 IL-12 的 T 细胞-树突状细胞串扰。
Immunity. 2018 Dec 18;49(6):1148-1161.e7. doi: 10.1016/j.immuni.2018.09.024. Epub 2018 Dec 11.