• 文献检索
  • 文档翻译
  • 深度研究
  • 学术资讯
  • Suppr Zotero 插件Zotero 插件
  • 邀请有礼
  • 套餐&价格
  • 历史记录
应用&插件
Suppr Zotero 插件Zotero 插件浏览器插件Mac 客户端Windows 客户端微信小程序
定价
高级版会员购买积分包购买API积分包
服务
文献检索文档翻译深度研究API 文档MCP 服务
关于我们
关于 Suppr公司介绍联系我们用户协议隐私条款
关注我们

Suppr 超能文献

核心技术专利:CN118964589B侵权必究
粤ICP备2023148730 号-1Suppr @ 2026

文献检索

告别复杂PubMed语法,用中文像聊天一样搜索,搜遍4000万医学文献。AI智能推荐,让科研检索更轻松。

立即免费搜索

文件翻译

保留排版,准确专业,支持PDF/Word/PPT等文件格式,支持 12+语言互译。

免费翻译文档

深度研究

AI帮你快速写综述,25分钟生成高质量综述,智能提取关键信息,辅助科研写作。

立即免费体验

一种新型的九lncRNA风险特征与肝细胞癌免疫治疗相关。

A Novel Nine-lncRNA Risk Signature Correlates With Immunotherapy in Hepatocellular Carcinoma.

作者信息

Nie Ye, Li Jianhui, Wu Wenlong, Guo Dongnan, Lei Xinjun, Zhang Tianchen, Wang Yanfang, Mao Zhenzhen, Zhang Xuan, Song Wenjie

机构信息

Xi'an Medical University, Xi'an, China.

Department of Hepatobiliary Surgery, Xijing Hospital, The Fourth Military Medical University, Xi'an, China.

出版信息

Front Oncol. 2021 Sep 15;11:706915. doi: 10.3389/fonc.2021.706915. eCollection 2021.

DOI:10.3389/fonc.2021.706915
PMID:34604045
原文链接:https://pmc.ncbi.nlm.nih.gov/articles/PMC8479152/
Abstract

BACKGROUND

Hepatocellular carcinoma is one of the most common malignant tumors with a very high mortality rate. The emergence of immunotherapy has brought hope for the cure of hepatocellular carcinoma. Only a small number of patients respond to immune checkpoint inhibitors, and ferroptosis and tertiary lymphoid structure contribute to the increased response rate of immune checkpoint inhibitors; thus, we first need to identify those who are sensitive to immunotherapy and then develop different methods to improve sensitivity for different groups.

METHODS

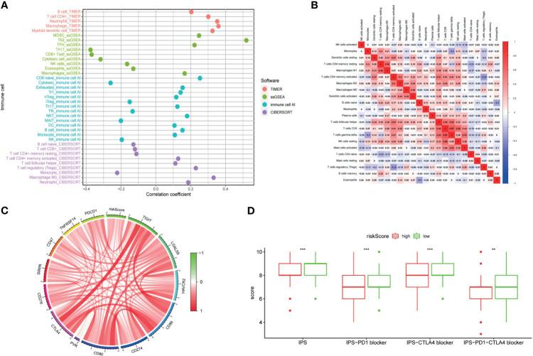
The sequencing data of hepatocellular carcinoma from The Cancer Genome Atlas and Gene Expression Omnibus was downloaded to identify the immune-related long non-coding RNAs (lncRNAs). LncRNAs related to survival data were screened out, and a risk signature was established using Cox proportional hazard regression model. R software was used to calculate the riskScore of each patient, and the patients were divided into high- and low-risk groups. The prognostic value of riskScore and its application in clinical chemotherapeutic drugs were confirmed. The relationship between riskScore and immune checkpoint genes, ferroptosis genes, and genes related to tertiary lymphoid structure formation was analyzed by Spearman method. TIMER, CIBERSORT, ssGSEA, and ImmuCellAI were used to evaluate the relative number of lymphocytes in tumor. The Wilcoxon signed-rank test confirmed differences in immunophenoscore between the high- and low-risk groups.

RESULTS

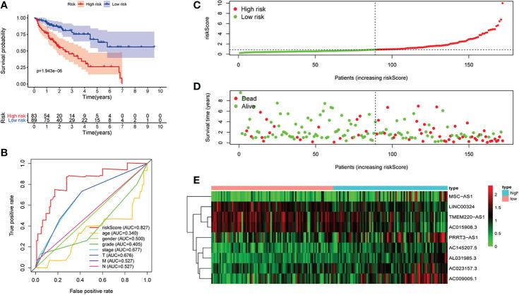
Data analysis revealed that our signature could well predict the 1-, 2-, 3-, and 5-year survival rates of hepatocellular carcinoma and to predict susceptible populations with Sorafenib. The risk signature were significantly correlated with immune checkpoint genes, ferroptosis genes, and tertiary lymphoid structure-forming genes, and predicted tumor-infiltrating lymphocyte status. There was a significant difference in IPS scores between the low-risk group and the high-risk group, while the low-risk group had higher scores.

CONCLUSION

The riskScore obtained from an immune-related lncRNA signature could successfully predict the survival time and reflect the efficacy of immune checkpoint inhibitors. More importantly, it is possible to select different treatments for different hepatocellular carcinoma patients that increase the response rate of immune checkpoint inhibitors and will help improve the individualized treatment of hepatocellular carcinoma.

摘要

背景

肝细胞癌是最常见的恶性肿瘤之一,死亡率极高。免疫疗法的出现为肝细胞癌的治愈带来了希望。只有少数患者对免疫检查点抑制剂有反应,铁死亡和三级淋巴结构有助于提高免疫检查点抑制剂的反应率;因此,我们首先需要识别那些对免疫疗法敏感的患者,然后针对不同群体开发不同的方法来提高敏感性。

方法

从癌症基因组图谱(The Cancer Genome Atlas)和基因表达综合数据库(Gene Expression Omnibus)下载肝细胞癌的测序数据,以鉴定免疫相关的长链非编码RNA(lncRNA)。筛选出与生存数据相关的lncRNA,使用Cox比例风险回归模型建立风险特征。使用R软件计算每位患者的风险评分(riskScore),并将患者分为高风险组和低风险组。确认了riskScore的预后价值及其在临床化疗药物中的应用。采用Spearman法分析riskScore与免疫检查点基因、铁死亡基因以及与三级淋巴结构形成相关基因之间的关系。使用TIMER、CIBERSORT、单样本基因集富集分析(ssGSEA)和免疫细胞人工智能(ImmuCellAI)评估肿瘤中淋巴细胞的相对数量。Wilcoxon符号秩检验证实了高风险组和低风险组之间免疫表型评分的差异。

结果

数据分析表明,我们的特征能够很好地预测肝细胞癌的1年、2年、3年和5年生存率,并预测对索拉非尼敏感的人群。风险特征与免疫检查点基因、铁死亡基因和三级淋巴结构形成基因显著相关,并能预测肿瘤浸润淋巴细胞状态。低风险组和高风险组的免疫表型评分(IPS)存在显著差异,低风险组评分更高。

结论

从免疫相关lncRNA特征获得的riskScore能够成功预测生存时间,并反映免疫检查点抑制剂的疗效。更重要的是,有可能为不同的肝细胞癌患者选择不同的治疗方法,提高免疫检查点抑制剂的反应率,这将有助于改善肝细胞癌的个体化治疗。

https://cdn.ncbi.nlm.nih.gov/pmc/blobs/9eac/8479152/f0c1c9283c82/fonc-11-706915-g011.jpg
https://cdn.ncbi.nlm.nih.gov/pmc/blobs/9eac/8479152/7d6e5c29b9df/fonc-11-706915-g001.jpg
https://cdn.ncbi.nlm.nih.gov/pmc/blobs/9eac/8479152/4846b7840868/fonc-11-706915-g002.jpg
https://cdn.ncbi.nlm.nih.gov/pmc/blobs/9eac/8479152/cc6a9682df15/fonc-11-706915-g003.jpg
https://cdn.ncbi.nlm.nih.gov/pmc/blobs/9eac/8479152/b8fefb290248/fonc-11-706915-g004.jpg
https://cdn.ncbi.nlm.nih.gov/pmc/blobs/9eac/8479152/ff4d1ee6e8d6/fonc-11-706915-g005.jpg
https://cdn.ncbi.nlm.nih.gov/pmc/blobs/9eac/8479152/8afd35c30c8a/fonc-11-706915-g006.jpg
https://cdn.ncbi.nlm.nih.gov/pmc/blobs/9eac/8479152/3ea2eda84d1a/fonc-11-706915-g007.jpg
https://cdn.ncbi.nlm.nih.gov/pmc/blobs/9eac/8479152/2515f2fefe95/fonc-11-706915-g008.jpg
https://cdn.ncbi.nlm.nih.gov/pmc/blobs/9eac/8479152/8eafbdb7baba/fonc-11-706915-g009.jpg
https://cdn.ncbi.nlm.nih.gov/pmc/blobs/9eac/8479152/7234e21bf6be/fonc-11-706915-g010.jpg
https://cdn.ncbi.nlm.nih.gov/pmc/blobs/9eac/8479152/f0c1c9283c82/fonc-11-706915-g011.jpg
https://cdn.ncbi.nlm.nih.gov/pmc/blobs/9eac/8479152/7d6e5c29b9df/fonc-11-706915-g001.jpg
https://cdn.ncbi.nlm.nih.gov/pmc/blobs/9eac/8479152/4846b7840868/fonc-11-706915-g002.jpg
https://cdn.ncbi.nlm.nih.gov/pmc/blobs/9eac/8479152/cc6a9682df15/fonc-11-706915-g003.jpg
https://cdn.ncbi.nlm.nih.gov/pmc/blobs/9eac/8479152/b8fefb290248/fonc-11-706915-g004.jpg
https://cdn.ncbi.nlm.nih.gov/pmc/blobs/9eac/8479152/ff4d1ee6e8d6/fonc-11-706915-g005.jpg
https://cdn.ncbi.nlm.nih.gov/pmc/blobs/9eac/8479152/8afd35c30c8a/fonc-11-706915-g006.jpg
https://cdn.ncbi.nlm.nih.gov/pmc/blobs/9eac/8479152/3ea2eda84d1a/fonc-11-706915-g007.jpg
https://cdn.ncbi.nlm.nih.gov/pmc/blobs/9eac/8479152/2515f2fefe95/fonc-11-706915-g008.jpg
https://cdn.ncbi.nlm.nih.gov/pmc/blobs/9eac/8479152/8eafbdb7baba/fonc-11-706915-g009.jpg
https://cdn.ncbi.nlm.nih.gov/pmc/blobs/9eac/8479152/7234e21bf6be/fonc-11-706915-g010.jpg
https://cdn.ncbi.nlm.nih.gov/pmc/blobs/9eac/8479152/f0c1c9283c82/fonc-11-706915-g011.jpg

相似文献

1
A Novel Nine-lncRNA Risk Signature Correlates With Immunotherapy in Hepatocellular Carcinoma.一种新型的九lncRNA风险特征与肝细胞癌免疫治疗相关。
Front Oncol. 2021 Sep 15;11:706915. doi: 10.3389/fonc.2021.706915. eCollection 2021.
2
Construction of an Immune-Related Six-lncRNA Signature to Predict the Outcomes, Immune Cell Infiltration, and Immunotherapy Response in Patients With Hepatocellular Carcinoma.构建免疫相关的六lncRNA特征以预测肝细胞癌患者的预后、免疫细胞浸润和免疫治疗反应
Front Oncol. 2021 Jul 2;11:661758. doi: 10.3389/fonc.2021.661758. eCollection 2021.
3
Construction of a Ferroptosis-Related Nine-lncRNA Signature for Predicting Prognosis and Immune Response in Hepatocellular Carcinoma.构建铁死亡相关的九个长链非编码 RNA 标志物用于预测肝细胞癌的预后和免疫反应。
Front Immunol. 2021 Sep 17;12:719175. doi: 10.3389/fimmu.2021.719175. eCollection 2021.
4
Identification of a Ferroptosis-Related Long Noncoding RNA Prognostic Signature and Its Predictive Ability to Immunotherapy in Hepatocellular Carcinoma.一种与铁死亡相关的长链非编码RNA预后标志物的鉴定及其对肝细胞癌免疫治疗的预测能力
Front Genet. 2021 Oct 21;12:682082. doi: 10.3389/fgene.2021.682082. eCollection 2021.
5
Construction of a prognostic model for HCC based on ferroptosis-related lncRNAs expression and its potential to predict the response and irAEs of immunotherapy.基于铁死亡相关长链非编码RNA表达构建肝癌预后模型及其预测免疫治疗反应和免疫相关不良反应的潜力。
Front Pharmacol. 2023 Mar 13;14:1090895. doi: 10.3389/fphar.2023.1090895. eCollection 2023.
6
Identification and characterization of a 25-lncRNA prognostic signature for early recurrence in hepatocellular carcinoma.鉴定和描述一个 25-lncRNA 预后标志物用于预测肝细胞癌早期复发。
BMC Cancer. 2021 Oct 30;21(1):1165. doi: 10.1186/s12885-021-08827-z.
7
Identification of Novel Tumor Microenvironment-Related Long Noncoding RNAs to Determine the Prognosis and Response to Immunotherapy of Hepatocellular Carcinoma Patients.鉴定与肿瘤微环境相关的新型长链非编码RNA以确定肝细胞癌患者的预后及对免疫治疗的反应
Front Mol Biosci. 2021 Dec 24;8:781307. doi: 10.3389/fmolb.2021.781307. eCollection 2021.
8
A New Ferroptosis-Related lncRNA Signature Predicts the Prognosis of Bladder Cancer Patients.一种新的铁死亡相关长链非编码RNA特征可预测膀胱癌患者的预后。
Front Cell Dev Biol. 2021 Nov 16;9:699804. doi: 10.3389/fcell.2021.699804. eCollection 2021.
9
Identification of the ferroptosis-related long non-coding RNAs signature to improve the prognosis prediction and immunotherapy response in patients with NSCLC.鉴定与铁死亡相关的长非编码 RNA 特征,以改善 NSCLC 患者的预后预测和免疫治疗反应。
BMC Med Genomics. 2021 Dec 3;14(1):286. doi: 10.1186/s12920-021-01133-4.
10
Identification of a Ferroptosis-Related Signature Model Including mRNAs and lncRNAs for Predicting Prognosis and Immune Activity in Hepatocellular Carcinoma.用于预测肝细胞癌预后和免疫活性的包含mRNA和lncRNA的铁死亡相关特征模型的鉴定
Front Oncol. 2021 Sep 9;11:738477. doi: 10.3389/fonc.2021.738477. eCollection 2021.

引用本文的文献

1
Screening prognostic markers for hepatocellular carcinoma based on pyroptosis-related lncRNA pairs.基于细胞焦亡相关长链非编码 RNA 对筛选肝细胞癌预后标志物。
BMC Bioinformatics. 2023 Apr 29;24(1):176. doi: 10.1186/s12859-023-05299-9.
2
PSMB5 overexpression is correlated with tumor proliferation and poor prognosis in hepatocellular carcinoma.PSMB5 过表达与肝癌的肿瘤增殖和不良预后相关。
FEBS Open Bio. 2022 Nov;12(11):2025-2041. doi: 10.1002/2211-5463.13479. Epub 2022 Sep 22.
3
Tertiary Lymphatic Structures in Primary Hepatic Carcinoma: Controversy Cannot Overshadow Hope.

本文引用的文献

1
Cutaneous Melanoma: Mutational Status and Potential Links to Tertiary Lymphoid Structure Formation.皮肤黑色素瘤:突变状态与三级淋巴结构形成的潜在联系。
Front Immunol. 2021 Mar 4;12:629519. doi: 10.3389/fimmu.2021.629519. eCollection 2021.
2
Metabolism of Dendritic Cells in Tumor Microenvironment: For Immunotherapy.肿瘤微环境中树突状细胞的代谢:用于免疫治疗。
Front Immunol. 2021 Feb 24;12:613492. doi: 10.3389/fimmu.2021.613492. eCollection 2021.
3
Global Cancer Statistics 2020: GLOBOCAN Estimates of Incidence and Mortality Worldwide for 36 Cancers in 185 Countries.
原发性肝癌中的三级淋巴结构:争议无法掩盖希望。
Front Immunol. 2022 Jun 29;13:870458. doi: 10.3389/fimmu.2022.870458. eCollection 2022.
4
Identification of an Epithelial-Mesenchymal Transition-Related Long Non-coding RNA Prognostic Signature to Determine the Prognosis and Drug Treatment of Hepatocellular Carcinoma Patients.鉴定一种与上皮-间质转化相关的长链非编码RNA预后特征以确定肝细胞癌患者的预后和药物治疗
Front Med (Lausanne). 2022 May 24;9:850343. doi: 10.3389/fmed.2022.850343. eCollection 2022.
5
Ferroptosis in Cancer Progression: Role of Noncoding RNAs.铁死亡在癌症进展中的作用:非编码 RNA 的作用。
Int J Biol Sci. 2022 Feb 14;18(5):1829-1843. doi: 10.7150/ijbs.66917. eCollection 2022.
6
Construction and Validation of a Ferroptosis-Related lncRNA Signature as a Novel Biomarker for Prognosis, Immunotherapy and Targeted Therapy in Hepatocellular Carcinoma.构建和验证一种与铁死亡相关的lncRNA特征作为肝细胞癌预后、免疫治疗和靶向治疗的新型生物标志物
Front Cell Dev Biol. 2022 Feb 22;10:792676. doi: 10.3389/fcell.2022.792676. eCollection 2022.
7
Identification of Novel Tumor Microenvironment-Related Long Noncoding RNAs to Determine the Prognosis and Response to Immunotherapy of Hepatocellular Carcinoma Patients.鉴定与肿瘤微环境相关的新型长链非编码RNA以确定肝细胞癌患者的预后及对免疫治疗的反应
Front Mol Biosci. 2021 Dec 24;8:781307. doi: 10.3389/fmolb.2021.781307. eCollection 2021.
《全球癌症统计数据 2020:全球 185 个国家和地区 36 种癌症的发病率和死亡率估计》。
CA Cancer J Clin. 2021 May;71(3):209-249. doi: 10.3322/caac.21660. Epub 2021 Feb 4.
4
Long non-coding RNA MSC-AS1 facilitates the proliferation and glycolysis of gastric cancer cells by regulating PFKFB3 expression.长链非编码RNA MSC-AS1通过调节PFKFB3的表达促进胃癌细胞的增殖和糖酵解。
Int J Med Sci. 2021 Jan 1;18(2):546-554. doi: 10.7150/ijms.51947. eCollection 2021.
5
Long noncoding RNA MAFG-AS1 facilitates the progression of hepatocellular carcinoma via targeting miR-3196/OTX1 axis.长链非编码 RNA MAFG-AS1 通过靶向 miR-3196/OTX1 轴促进肝细胞癌的进展。
Eur Rev Med Pharmacol Sci. 2020 Dec;24(23):12131-12143. doi: 10.26355/eurrev_202012_24002.
6
LncRNA CYTOR affects the proliferation, cell cycle and apoptosis of hepatocellular carcinoma cells by regulating the miR-125b-5p/KIAA1522 axis.LncRNA CYTOR 通过调控 miR-125b-5p/KIAA1522 轴影响肝癌细胞的增殖、细胞周期和凋亡。
Aging (Albany NY). 2020 Dec 9;13(2):2626-2639. doi: 10.18632/aging.202306.
7
lncRNA DUXAP8 Facilitates Multiple Malignant Phenotypes and Resistance to PARP Inhibitor in HCC via Upregulating FOXM1.长链非编码RNA DUXAP8通过上调FOXM1促进肝癌的多种恶性表型及对PARP抑制剂的耐药性。
Mol Ther Oncolytics. 2020 Oct 22;19:308-322. doi: 10.1016/j.omto.2020.10.010. eCollection 2020 Dec 16.
8
Regulatory T cell and activated natural killer cell infiltration in hepatocellular carcinoma: immune cell profiling using the CIBERSORT.肝细胞癌中调节性T细胞和活化自然杀伤细胞浸润:使用CIBERSORT进行免疫细胞分析
Ann Transl Med. 2020 Nov;8(22):1483. doi: 10.21037/atm-20-5830.
9
MSC-AS1 knockdown inhibits cell growth and temozolomide resistance by regulating miR-373-3p/CPEB4 axis in glioma through PI3K/Akt pathway.MSC-AS1 通过调控 miR-373-3p/CPEB4 轴抑制 PI3K/Akt 通路抑制胶质瘤细胞生长和替莫唑胺耐药性
Mol Cell Biochem. 2021 Feb;476(2):699-713. doi: 10.1007/s11010-020-03937-x. Epub 2020 Oct 26.
10
Ferroptosis in Cancer Treatment: Another Way to Rome.癌症治疗中的铁死亡:通往罗马的另一条路。
Front Oncol. 2020 Sep 25;10:571127. doi: 10.3389/fonc.2020.571127. eCollection 2020.