• 文献检索
  • 文档翻译
  • 深度研究
  • 学术资讯
  • Suppr Zotero 插件Zotero 插件
  • 邀请有礼
  • 套餐&价格
  • 历史记录
应用&插件
Suppr Zotero 插件Zotero 插件浏览器插件Mac 客户端Windows 客户端微信小程序
定价
高级版会员购买积分包购买API积分包
服务
文献检索文档翻译深度研究API 文档MCP 服务
关于我们
关于 Suppr公司介绍联系我们用户协议隐私条款
关注我们

Suppr 超能文献

核心技术专利:CN118964589B侵权必究
粤ICP备2023148730 号-1Suppr @ 2026

文献检索

告别复杂PubMed语法,用中文像聊天一样搜索,搜遍4000万医学文献。AI智能推荐,让科研检索更轻松。

立即免费搜索

文件翻译

保留排版,准确专业,支持PDF/Word/PPT等文件格式,支持 12+语言互译。

免费翻译文档

深度研究

AI帮你快速写综述,25分钟生成高质量综述,智能提取关键信息,辅助科研写作。

立即免费体验

基因组不稳定相关lncRNA特征预测乳头状甲状腺癌的预后并突出显示一种与肿瘤微环境相关的致癌lncRNA

Genomic Instability-Related LncRNA Signature Predicts the Prognosis and Highlights Is a Tumor Microenvironment-Related Oncogenic lncRNA of Papillary Thyroid Carcinoma.

作者信息

Dong Xubin, Jin Cong, Chen Danxiang, Chen Yizuo, Ye Zhi-Qiang, Zhang Xiaohua, Huang Xiaoli, Zhang Wei, Gu Dian-Na

机构信息

Department of Breast Surgery, The First Affiliated Hospital of Wenzhou Medical University, Wenzhou, China.

Department of Thyroid Surgery, The First Affiliated Hospital of Wenzhou Medical University, Wenzhou, China.

出版信息

Front Oncol. 2021 Sep 16;11:737867. doi: 10.3389/fonc.2021.737867. eCollection 2021.

DOI:10.3389/fonc.2021.737867
PMID:34604079
原文链接:https://pmc.ncbi.nlm.nih.gov/articles/PMC8481916/
Abstract

BACKGROUND

Genomic instability (GI) is among the top ten characteristics of malignancy. Long non-coding RNAs (lncRNAs) are promising cancer biomarkers that are reportedly involved in GI. So far, the clinical value of GI-related lncRNAs (GIlncs) in papillary thyroid cancer (PTC) has not been clarified.

METHODS

Integrative analysis of lncRNA expression and somatic mutation profiles was performed to identify GIlncs. Analysis of differentially expressed lncRNAs in the group with high- and low- cumulative number of somatic mutations revealed significant GIlncs in PTC. Univariate and multivariate Cox proportional hazard regression analyses were performed to identify hub-GIlncs.

RESULTS

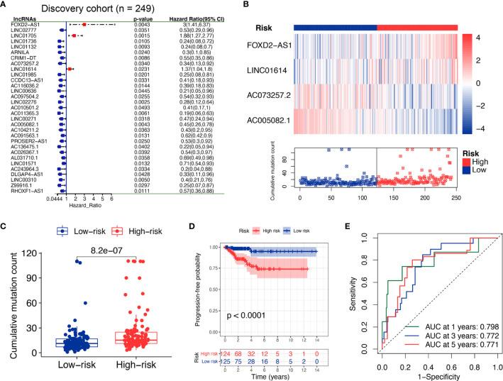
A computational model based on four lncRNAs (, , , and ) was identified as a quantitative index using an discovery cohort. GILS score was significantly associated with poor prognosis, as validated in the TCGA dataset and further tested in our local RNA-Seq cohort. Moreover, a combination of clinical characteristics and the composite GILS-clinical prognostic nomogram demonstrates satisfactory discrimination and calibration. Furthermore, the GILS score and , , , and were also associated with driver mutations and multiple clinical-pathological variables, respectively. Moreover, RNA-Seq confirmed the expression patterns of , , , and in PTC and normal thyroid tissues. Biological experiments demonstrated that downregulated or overexpressed affect PTC cell proliferation, migration, and invasion . Activation of the stromal and immune cell infiltration was also observed in the high group in the PTC microenvironment.

CONCLUSION

In summary, we identified a signature for clinical outcome prediction in PTC comprising four lncRNAs associated with GI. A better understanding of the GI providing an alternative evaluation of the progression risk of PTC. Our study also demonstrated as a novel oncogenic lncRNA and verified its phenotype in PTC.

摘要

背景

基因组不稳定(GI)是恶性肿瘤的十大特征之一。长链非编码RNA(lncRNAs)是很有前景的癌症生物标志物,据报道其参与了基因组不稳定过程。到目前为止,与GI相关的lncRNAs(GIlncs)在甲状腺乳头状癌(PTC)中的临床价值尚未明确。

方法

对lncRNA表达和体细胞突变谱进行综合分析以鉴定GIlncs。分析体细胞突变累积数量高和低的组中差异表达的lncRNAs,揭示PTC中显著的GIlncs。进行单变量和多变量Cox比例风险回归分析以鉴定核心GIlncs。

结果

使用一个发现队列,基于四种lncRNAs( 、 、 和 )的计算模型被确定为一个定量指标。GILS评分与预后不良显著相关,在TCGA数据集中得到验证,并在我们本地的RNA测序队列中进一步测试。此外,临床特征与综合GILS - 临床预后列线图的组合显示出令人满意的区分度和校准度。此外,GILS评分与 、 、 和 还分别与驱动突变和多个临床病理变量相关。此外,RNA测序证实了 、 、 和 在PTC和正常甲状腺组织中的表达模式。生物学实验表明,下调或过表达 会影响PTC细胞的增殖、迁移和侵袭 。在PTC微环境的高 组中也观察到基质和免疫细胞浸润的激活。

结论

总之,我们鉴定了一个用于预测PTC临床结局的特征,其包含与GI相关的四种lncRNAs。对基因组不稳定的更好理解为PTC进展风险提供了另一种评估方法。我们的研究还证明 是一种新型致癌lncRNA,并在PTC中验证了其表型。

https://cdn.ncbi.nlm.nih.gov/pmc/blobs/8790/8481916/a181ee80361f/fonc-11-737867-g010.jpg
https://cdn.ncbi.nlm.nih.gov/pmc/blobs/8790/8481916/5f1a4cd6c4c9/fonc-11-737867-g001.jpg
https://cdn.ncbi.nlm.nih.gov/pmc/blobs/8790/8481916/f5085f5f6404/fonc-11-737867-g002.jpg
https://cdn.ncbi.nlm.nih.gov/pmc/blobs/8790/8481916/cccb75688b9e/fonc-11-737867-g003.jpg
https://cdn.ncbi.nlm.nih.gov/pmc/blobs/8790/8481916/523985e0da9c/fonc-11-737867-g004.jpg
https://cdn.ncbi.nlm.nih.gov/pmc/blobs/8790/8481916/6ce3f44c18d4/fonc-11-737867-g005.jpg
https://cdn.ncbi.nlm.nih.gov/pmc/blobs/8790/8481916/4acdbdf7d128/fonc-11-737867-g006.jpg
https://cdn.ncbi.nlm.nih.gov/pmc/blobs/8790/8481916/55f604f118b5/fonc-11-737867-g007.jpg
https://cdn.ncbi.nlm.nih.gov/pmc/blobs/8790/8481916/665963c9896a/fonc-11-737867-g008.jpg
https://cdn.ncbi.nlm.nih.gov/pmc/blobs/8790/8481916/08199e1a6993/fonc-11-737867-g009.jpg
https://cdn.ncbi.nlm.nih.gov/pmc/blobs/8790/8481916/a181ee80361f/fonc-11-737867-g010.jpg
https://cdn.ncbi.nlm.nih.gov/pmc/blobs/8790/8481916/5f1a4cd6c4c9/fonc-11-737867-g001.jpg
https://cdn.ncbi.nlm.nih.gov/pmc/blobs/8790/8481916/f5085f5f6404/fonc-11-737867-g002.jpg
https://cdn.ncbi.nlm.nih.gov/pmc/blobs/8790/8481916/cccb75688b9e/fonc-11-737867-g003.jpg
https://cdn.ncbi.nlm.nih.gov/pmc/blobs/8790/8481916/523985e0da9c/fonc-11-737867-g004.jpg
https://cdn.ncbi.nlm.nih.gov/pmc/blobs/8790/8481916/6ce3f44c18d4/fonc-11-737867-g005.jpg
https://cdn.ncbi.nlm.nih.gov/pmc/blobs/8790/8481916/4acdbdf7d128/fonc-11-737867-g006.jpg
https://cdn.ncbi.nlm.nih.gov/pmc/blobs/8790/8481916/55f604f118b5/fonc-11-737867-g007.jpg
https://cdn.ncbi.nlm.nih.gov/pmc/blobs/8790/8481916/665963c9896a/fonc-11-737867-g008.jpg
https://cdn.ncbi.nlm.nih.gov/pmc/blobs/8790/8481916/08199e1a6993/fonc-11-737867-g009.jpg
https://cdn.ncbi.nlm.nih.gov/pmc/blobs/8790/8481916/a181ee80361f/fonc-11-737867-g010.jpg

相似文献

1
Genomic Instability-Related LncRNA Signature Predicts the Prognosis and Highlights Is a Tumor Microenvironment-Related Oncogenic lncRNA of Papillary Thyroid Carcinoma.基因组不稳定相关lncRNA特征预测乳头状甲状腺癌的预后并突出显示一种与肿瘤微环境相关的致癌lncRNA
Front Oncol. 2021 Sep 16;11:737867. doi: 10.3389/fonc.2021.737867. eCollection 2021.
2
A New Ferroptosis-Related Long Non-Coding RNA Risk Model Predicts the Prognosis of Patients With Papillary Thyroid Cancer.一种新的铁死亡相关长链非编码RNA风险模型预测甲状腺乳头状癌患者的预后
World J Oncol. 2024 Aug;15(4):648-661. doi: 10.14740/wjon1838. Epub 2024 Jul 5.
3
Survival-Related lncRNA Landscape Analysis Identifies as an Oncogenic lncRNA in Gastric Cancer.生存相关长链非编码RNA图谱分析鉴定出一种胃癌中的致癌长链非编码RNA 。
Front Genet. 2021 Oct 6;12:698947. doi: 10.3389/fgene.2021.698947. eCollection 2021.
4
A cell cycle-related lncRNA signature predicts the progression-free interval in papillary thyroid carcinoma.细胞周期相关长链非编码 RNA 标志物预测甲状腺乳头状癌无进展间隔。
Front Endocrinol (Lausanne). 2023 Feb 27;14:1110987. doi: 10.3389/fendo.2023.1110987. eCollection 2023.
5
Long non-coding RNA, LINC01614 as a potential biomarker for prognostic prediction in breast cancer.长链非编码RNA,LINC01614作为乳腺癌预后预测的潜在生物标志物。
PeerJ. 2019 Nov 14;7:e7976. doi: 10.7717/peerj.7976. eCollection 2019.
6
A Potential Nine-lncRNAs Signature Identification and Nomogram Diagnostic Model Establishment for Papillary Thyroid Cancer.潜在的九长链非编码 RNA 标志物鉴定和列线图诊断模型在甲状腺乳头状癌中的建立。
Pathol Oncol Res. 2022 Feb 23;28:1610012. doi: 10.3389/pore.2022.1610012. eCollection 2022.
7
Upregulation of the long non-coding RNA FOXD2-AS1 is correlated with tumor progression and metastasis in papillary thyroid cancer.长链非编码RNA FOXD2-AS1的上调与甲状腺乳头状癌的肿瘤进展和转移相关。
Am J Transl Res. 2019 Sep 15;11(9):5457-5471. eCollection 2019.
8
LncRNA FOXD2-AS1 accelerates the papillary thyroid cancer progression through regulating the miR-485-5p/KLK7 axis.长链非编码RNA FOXD2-AS1通过调控miR-485-5p/KLK7轴促进甲状腺乳头状癌进展。
J Cell Biochem. 2019 May;120(5):7952-7961. doi: 10.1002/jcb.28072. Epub 2018 Nov 19.
9
Identification of Hub lncRNAs Along With lncRNA-miRNA-mRNA Network for Effective Diagnosis and Prognosis of Papillary Thyroid Cancer.用于甲状腺乳头状癌有效诊断和预后的枢纽lncRNAs以及lncRNA-miRNA-mRNA网络的鉴定
Front Pharmacol. 2021 Oct 13;12:748867. doi: 10.3389/fphar.2021.748867. eCollection 2021.
10
Identification of novel long non-coding RNA biomarkers for prognosis prediction of papillary thyroid cancer.鉴定用于预测甲状腺乳头状癌预后的新型长链非编码RNA生物标志物。
Oncotarget. 2017 Jul 11;8(28):46136-46144. doi: 10.18632/oncotarget.17556.

引用本文的文献

1
A New Ferroptosis-Related Long Non-Coding RNA Risk Model Predicts the Prognosis of Patients With Papillary Thyroid Cancer.一种新的铁死亡相关长链非编码RNA风险模型预测甲状腺乳头状癌患者的预后
World J Oncol. 2024 Aug;15(4):648-661. doi: 10.14740/wjon1838. Epub 2024 Jul 5.
2
Prognostic significance of CHCHD2P9 and ZNF204P in breast cancer: exploring their expression patterns and associations with malignancy-related genes.CHCHD2P9 和 ZNF204P 在乳腺癌中的预后意义:探索其表达模式及与恶性肿瘤相关基因的关系。
Mol Biol Rep. 2024 Jun 1;51(1):707. doi: 10.1007/s11033-024-09643-x.
3
LINC01614 is a promising diagnostic and prognostic marker in HNSC linked to the tumor microenvironment and oncogenic function.

本文引用的文献

1
Genome Instability-Derived Genes Are Novel Prognostic Biomarkers for Triple-Negative Breast Cancer.基因组不稳定衍生基因是三阴性乳腺癌新的预后生物标志物。
Front Cell Dev Biol. 2021 Jul 12;9:701073. doi: 10.3389/fcell.2021.701073. eCollection 2021.
2
Long noncoding RNA LINC00284 facilitates cell proliferation in papillary thyroid cancer via impairing miR-3127-5p targeted E2F7 suppression.长链非编码RNA LINC00284通过削弱miR-3127-5p靶向的E2F7抑制作用促进甲状腺乳头状癌的细胞增殖。
Cell Death Discov. 2021 Jun 26;7(1):156. doi: 10.1038/s41420-021-00551-8.
3
Construction of a Myc-associated ceRNA network reveals a prognostic signature in hepatocellular carcinoma.
LINC01614是头颈部鳞状细胞癌中一种有前景的诊断和预后标志物,与肿瘤微环境和致癌功能相关。
Front Genet. 2024 Apr 9;15:1337525. doi: 10.3389/fgene.2024.1337525. eCollection 2024.
4
Identification of cuproptosis-related gene SLC31A1 and upstream LncRNA-miRNA regulatory axis in breast cancer.鉴定乳腺癌中与铜死亡相关的基因 SLC31A1 和上游 LncRNA-miRNA 调控轴。
Sci Rep. 2023 Oct 26;13(1):18390. doi: 10.1038/s41598-023-45761-5.
5
A cell cycle-related lncRNA signature predicts the progression-free interval in papillary thyroid carcinoma.细胞周期相关长链非编码 RNA 标志物预测甲状腺乳头状癌无进展间隔。
Front Endocrinol (Lausanne). 2023 Feb 27;14:1110987. doi: 10.3389/fendo.2023.1110987. eCollection 2023.
6
Identification of Long Noncoding RNAs Associated With the Clinicopathological Features of Papillary Thyroid Carcinoma Complicated With Hashimoto's Thyroiditis.与合并桥本甲状腺炎的乳头状甲状腺癌临床病理特征相关的长链非编码RNA的鉴定
Front Oncol. 2022 Mar 11;12:766016. doi: 10.3389/fonc.2022.766016. eCollection 2022.
7
Papillary Thyroid Cancer Prognosis: An Evolving Field.甲状腺乳头状癌的预后:一个不断发展的领域。
Cancers (Basel). 2021 Nov 7;13(21):5567. doi: 10.3390/cancers13215567.
构建与Myc相关的ceRNA网络揭示肝细胞癌的预后特征。
Mol Ther Nucleic Acids. 2021 May 1;24:1033-1050. doi: 10.1016/j.omtn.2021.04.019. eCollection 2021 Jun 4.
4
Development and Interpretation of a Genomic Instability Derived lncRNAs Based Risk Signature as a Predictor of Prognosis for Clear Cell Renal Cell Carcinoma Patients.基于基因组不稳定性衍生的长链非编码RNA构建风险特征用于预测透明细胞肾细胞癌患者预后的研究及解读
Front Oncol. 2021 May 21;11:678253. doi: 10.3389/fonc.2021.678253. eCollection 2021.
5
Identification of the Prognostic Significance of Somatic Mutation-Derived LncRNA Signatures of Genomic Instability in Lung Adenocarcinoma.肺腺癌中基因组不稳定的体细胞突变衍生lncRNA特征的预后意义鉴定
Front Cell Dev Biol. 2021 Mar 29;9:657667. doi: 10.3389/fcell.2021.657667. eCollection 2021.
6
Long non-coding RNAs MACC1-AS1 and FOXD2-AS1 mediate NSD2-induced cisplatin resistance in esophageal squamous cell carcinoma.长链非编码RNA MACC1-AS1和FOXD2-AS1介导NSD2诱导的食管鳞状细胞癌顺铂耐药。
Mol Ther Nucleic Acids. 2020 Dec 10;23:592-602. doi: 10.1016/j.omtn.2020.12.007. eCollection 2021 Mar 5.
7
Long noncoding RNA: A resident staff of genomic instability regulation in tumorigenesis.长非编码 RNA:肿瘤发生中基因组不稳定性调控的常驻人员。
Cancer Lett. 2021 Apr 10;503:103-109. doi: 10.1016/j.canlet.2021.01.021. Epub 2021 Jan 28.
8
Genomic instability-derived plasma extracellular vesicle-microRNA signature as a minimally invasive predictor of risk and unfavorable prognosis in breast cancer.基于基因组不稳定性的血浆细胞外囊泡微小 RNA 特征作为乳腺癌风险和不良预后的微创预测指标。
J Nanobiotechnology. 2021 Jan 12;19(1):22. doi: 10.1186/s12951-020-00767-3.
9
Identification and Validation of Potential Pathogenic Genes and Prognostic Markers in ESCC by Integrated Bioinformatics Analysis.通过综合生物信息学分析鉴定和验证食管癌潜在致病基因及预后标志物
Front Genet. 2020 Dec 10;11:521004. doi: 10.3389/fgene.2020.521004. eCollection 2020.
10
Long non-coding RNA FOXD2-AS1 promotes cell proliferation, metastasis and EMT in glioma by sponging miR-506-5p.长链非编码RNA FOXD2-AS1通过吸附miR-506-5p促进胶质瘤细胞的增殖、转移和上皮-间质转化。
Open Med (Wars). 2020 Sep 30;15(1):921-931. doi: 10.1515/med-2020-0175. eCollection 2020.