Syrimi Eleni, Fennell Eanna, Richter Alex, Vrljicak Pavle, Stark Richard, Ott Sascha, Murray Paul G, Al-Abadi Eslam, Chikermane Ashish, Dawson Pamela, Hackett Scott, Jyothish Deepthi, Kanthimathinathan Hari Krishnan, Monaghan Sean, Nagakumar Prasad, Scholefield Barnaby R, Welch Steven, Khan Naeem, Faustini Sian, Davies Kate, Zelek Wioleta M, Kearns Pamela, Taylor Graham S
Institute of Immunology and Immunotherapy, University of Birmingham, B15 2TT Birmingham, UK.
Health Research Institute and the Bernal Institute, University of Limerick, Limerick, Ireland.
iScience. 2021 Nov 19;24(11):103215. doi: 10.1016/j.isci.2021.103215. Epub 2021 Oct 2.
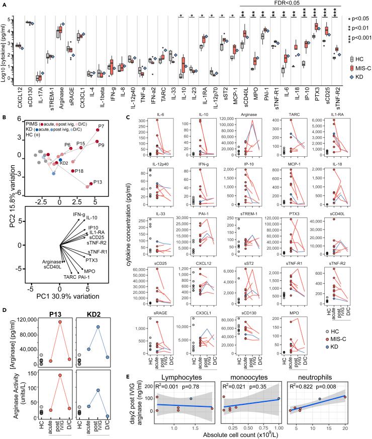
Multisystem inflammatory syndrome in children (MIS-C) is a life-threatening disease occurring several weeks after severe acute respiratory syndrome coronavirus 2 (SARS-CoV-2) infection. Deep immune profiling showed acute MIS-C patients had highly activated neutrophils, classical monocytes and memory CD8+ T-cells, with increased frequencies of B-cell plasmablasts and double-negative B-cells. Post treatment samples from the same patients, taken during symptom resolution, identified recovery-associated immune features including increased monocyte CD163 levels, emergence of a new population of immature neutrophils and, in some patients, transiently increased plasma arginase. Plasma profiling identified multiple features shared by MIS-C, Kawasaki Disease and COVID-19 and that therapeutic inhibition of IL-6 may be preferable to IL-1 or TNF-α. We identified several potential mechanisms of action for IVIG, the most commonly used drug to treat MIS-C. Finally, we showed systemic complement activation with high plasma C5b-9 levels is common in MIS-C suggesting complement inhibitors could be used to treat the disease.
儿童多系统炎症综合征(MIS-C)是一种在严重急性呼吸综合征冠状病毒2(SARS-CoV-2)感染数周后出现的危及生命的疾病。深度免疫分析显示,急性MIS-C患者的中性粒细胞、经典单核细胞和记忆性CD8+T细胞高度活化,B细胞浆母细胞和双阴性B细胞的频率增加。在症状缓解期间采集的同一患者的治疗后样本,确定了与恢复相关的免疫特征,包括单核细胞CD163水平升高、出现新的未成熟中性粒细胞群体,以及在一些患者中血浆精氨酸酶短暂升高。血浆分析确定了MIS-C、川崎病和COVID-19共有的多个特征,并且对IL-6的治疗性抑制可能优于IL-1或TNF-α。我们确定了静脉注射免疫球蛋白(IVIG)(治疗MIS-C最常用的药物)的几种潜在作用机制。最后,我们表明,血浆C5b-9水平高的全身补体激活在MIS-C中很常见,这表明补体抑制剂可用于治疗该疾病。