Laboratory of Molecular Endocrinology, Choremeio Research Center, First Department of Pediatrics, Children's Hospital 'Aghia Sophia', School of Medicine, National and Kapodistrian University of Athens, 11527 Athens, Greece.
First Department of Pediatrics, 'Aghia Sophia' Children's Hospital, School of Medicine, National and Kapodistrian University of Athens, 11527 Athens, Greece.
Int J Mol Med. 2021 Dec;48(6). doi: 10.3892/ijmm.2021.5049. Epub 2021 Oct 15.
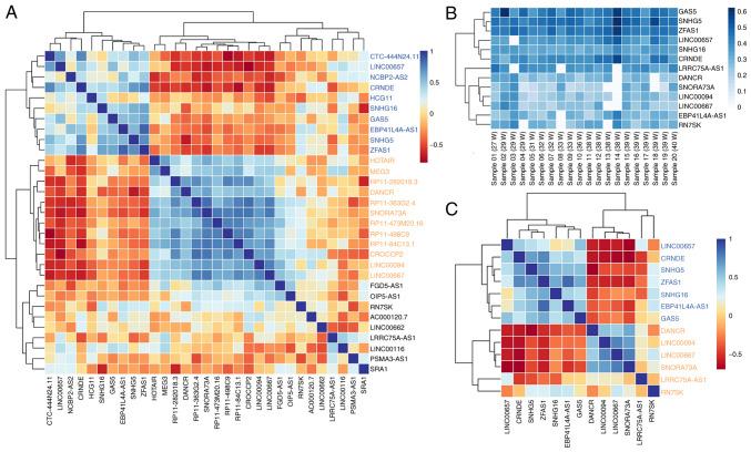
Breast milk is the ideal food for infants and undoubtedly has immediate and long‑term benefits. Breast milk contains extracellular vesicles (EVs) i.e., exosomes secreted by maternal breast cells. Exosomes carry genetic material, such as long non‑coding RNAs (lncRNAs), which possibly participate in cell‑to‑cell communications, as they are known to regulate critical gene pathways. The aim of the present study was to screen human breastmilk exosomes for their lncRNA cargo and to examine exosomal lncRNA levels associated with milk obtained from mothers that gave birth at term or prematurely (<37 weeks of gestation). Samples were collected at 3 weeks postpartum from 20 healthy, breastfeeding mothers; 10 mothers had given birth at full‑term and 10 mothers preterm. Exosomal RNA was extracted from all samples and the expression of 88 distinct lncRNAs was determined using reverse transcription‑quantitative PCR. A total of 13 lncRNAs were detected in ≥85% of the samples, while 31 were detected in ≥50% of the samples. Differential expression analysis of the lncRNAs between the two groups revealed ≥2‑fold differences, with generally higher lncRNA concentrations found in the milk of the mothers that gave birth at term compared with those that gave birth preterm. Among these, the non‑coding RNA activated at DNA damage () was prominently detected in both groups, and its expression was significantly downregulated in the breast milk exosomes of mothers who delivered preterm. On the whole, the present study demonstrates that breast milk lncRNAs may be important factors of normal early human development. Collectively, the presence of lncRNAs in human breast milk may explain the consistent inability of researchers to fully 'humanize' animal milk.
母乳是婴儿的理想食物,无疑具有即时和长期的益处。母乳中含有细胞外囊泡(EVs),即母乳腺细胞分泌的外泌体。外泌体携带遗传物质,如长非编码 RNA(lncRNA),它们可能参与细胞间通讯,因为已知它们可以调节关键的基因途径。本研究的目的是筛选人乳外泌体中的 lncRNA 货物,并检查与足月或早产(<37 周妊娠)母亲乳汁相关的外泌体 lncRNA 水平。从 20 名健康母乳喂养的母亲中收集产后 3 周的样本;10 名母亲足月分娩,10 名母亲早产。从所有样本中提取外泌体 RNA,并使用逆转录定量 PCR 测定 88 种不同 lncRNA 的表达。共有 13 个 lncRNA 在≥85%的样本中被检测到,而 31 个 lncRNA 在≥50%的样本中被检测到。两组间 lncRNA 的差异表达分析显示,≥2 倍差异,通常足月分娩母亲的乳汁中 lncRNA 浓度高于早产母亲。其中,在两组中均明显检测到非编码 RNA 在 DNA 损伤处被激活(),其在早产母亲的乳泌外体中的表达明显下调。总的来说,本研究表明母乳 lncRNA 可能是正常早期人类发育的重要因素。总的来说,lncRNA 存在于人类母乳中可能解释了研究人员始终无法完全“人源化”动物奶的原因。