Suppr超能文献

通过操纵编辑结果的细胞决定因素增强的 Prime 编辑系统。

Enhanced prime editing systems by manipulating cellular determinants of editing outcomes.

机构信息

Merkin Institute of Transformative Technologies in Healthcare, Broad Institute of Harvard and MIT, Cambridge, MA 02141, USA; Department of Chemistry and Chemical Biology, Harvard University, Cambridge, MA 02138, USA; Howard Hughes Medical Institute, Harvard University, Cambridge, MA 02138, USA.

Department of Cellular and Molecular Pharmacology, University of California, San Francisco, San Francisco, CA 94158, USA; Department of Microbiology and Immunology, University of California, San Francisco, San Francisco, CA 94158, USA; Howard Hughes Medical Institute, University of California, San Francisco, San Francisco, CA 94158, USA; Whitehead Institute for Biomedical Research, Massachusetts Institute of Technology, Cambridge, MA 02142, USA.

出版信息

Cell. 2021 Oct 28;184(22):5635-5652.e29. doi: 10.1016/j.cell.2021.09.018. Epub 2021 Oct 14.

Abstract

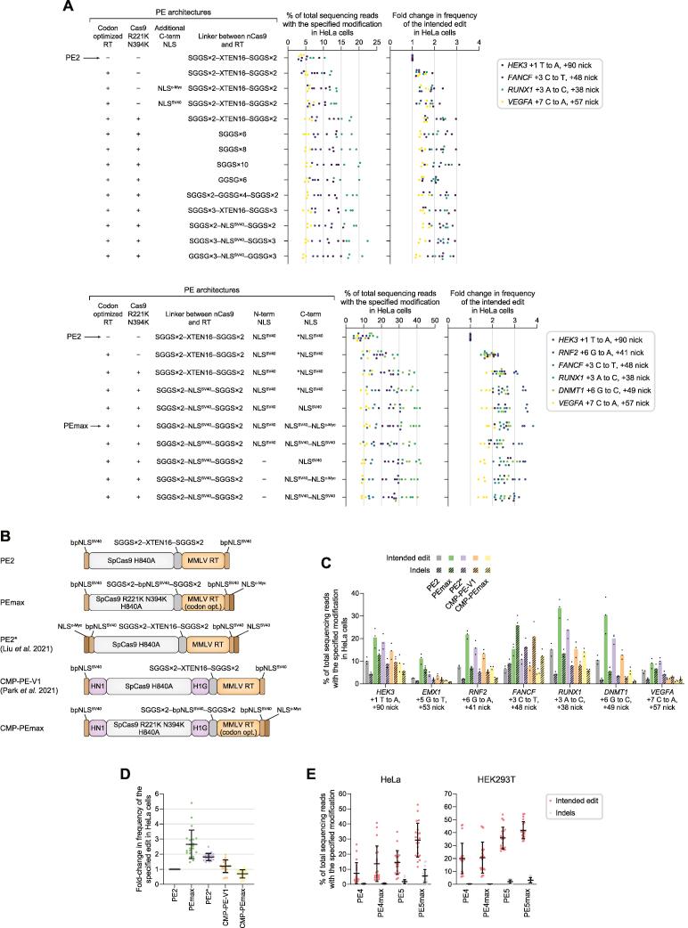
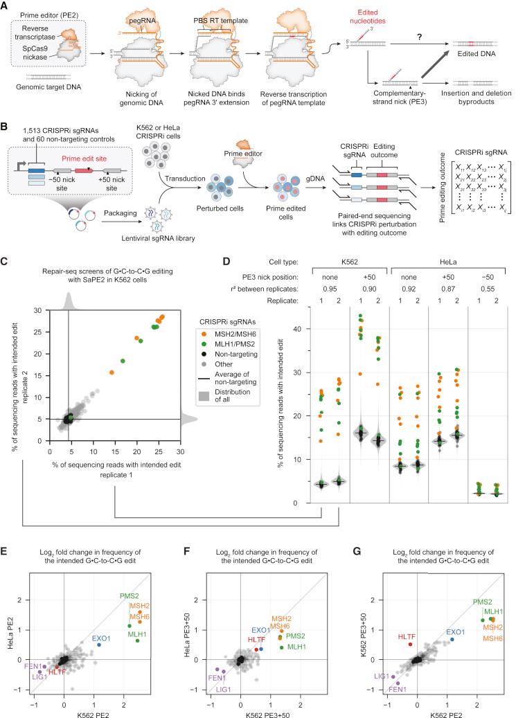
While prime editing enables precise sequence changes in DNA, cellular determinants of prime editing remain poorly understood. Using pooled CRISPRi screens, we discovered that DNA mismatch repair (MMR) impedes prime editing and promotes undesired indel byproducts. We developed PE4 and PE5 prime editing systems in which transient expression of an engineered MMR-inhibiting protein enhances the efficiency of substitution, small insertion, and small deletion prime edits by an average 7.7-fold and 2.0-fold compared to PE2 and PE3 systems, respectively, while improving edit/indel ratios by 3.4-fold in MMR-proficient cell types. Strategic installation of silent mutations near the intended edit can enhance prime editing outcomes by evading MMR. Prime editor protein optimization resulted in a PEmax architecture that enhances editing efficacy by 2.8-fold on average in HeLa cells. These findings enrich our understanding of prime editing and establish prime editing systems that show substantial improvement across 191 edits in seven mammalian cell types.

摘要

虽然 Prime 编辑能够在 DNA 中实现精确的序列变化,但 Prime 编辑的细胞决定因素仍知之甚少。我们使用 pooled CRISPRi 筛选,发现 DNA 错配修复 (MMR) 会阻碍 Prime 编辑并促进不需要的插入缺失副产物。我们开发了 PE4 和 PE5 Prime 编辑系统,其中瞬时表达工程化的 MMR 抑制蛋白分别将替代、小插入和小缺失 Prime 编辑的效率提高了平均 7.7 倍和 2.0 倍,而在 MMR 功能正常的细胞类型中,编辑/插入缺失比提高了 3.4 倍。在预期编辑附近战略性地安装沉默突变可以通过逃避 MMR 来增强 Prime 编辑的结果。Prime 编辑器蛋白优化导致 PEmax 结构在 HeLa 细胞中的平均编辑效率提高了 2.8 倍。这些发现丰富了我们对 Prime 编辑的理解,并建立了 Prime 编辑系统,在七种哺乳动物细胞类型中的 191 次编辑中显示出显著的改进。

https://cdn.ncbi.nlm.nih.gov/pmc/blobs/cb64/8584034/a0868a445dac/fx1.jpg

文献检索

告别复杂PubMed语法,用中文像聊天一样搜索,搜遍4000万医学文献。AI智能推荐,让科研检索更轻松。

立即免费搜索

文件翻译

保留排版,准确专业,支持PDF/Word/PPT等文件格式,支持 12+语言互译。

免费翻译文档

深度研究

AI帮你快速写综述,25分钟生成高质量综述,智能提取关键信息,辅助科研写作。

立即免费体验