• 文献检索
  • 文档翻译
  • 深度研究
  • 学术资讯
  • Suppr Zotero 插件Zotero 插件
  • 邀请有礼
  • 套餐&价格
  • 历史记录
应用&插件
Suppr Zotero 插件Zotero 插件浏览器插件Mac 客户端Windows 客户端微信小程序
定价
高级版会员购买积分包购买API积分包
服务
文献检索文档翻译深度研究API 文档MCP 服务
关于我们
关于 Suppr公司介绍联系我们用户协议隐私条款
关注我们

Suppr 超能文献

核心技术专利:CN118964589B侵权必究
粤ICP备2023148730 号-1Suppr @ 2026

文献检索

告别复杂PubMed语法,用中文像聊天一样搜索,搜遍4000万医学文献。AI智能推荐,让科研检索更轻松。

立即免费搜索

文件翻译

保留排版,准确专业,支持PDF/Word/PPT等文件格式,支持 12+语言互译。

免费翻译文档

深度研究

AI帮你快速写综述,25分钟生成高质量综述,智能提取关键信息,辅助科研写作。

立即免费体验

小鼠周围神经损伤后巨噬细胞特异性 RhoA 敲除延迟 Wallerian 变性。

Macrophage-specific RhoA knockout delays Wallerian degeneration after peripheral nerve injury in mice.

机构信息

Department of Histology and Embryology, School of Basic Medical Sciences, Southern Medical University, Guangzhou Ave North 1838, Guangzhou, 510515, China.

Guangdong Provincial Key Laboratory of Construction and Detection in Tissue Engineering, Southern Medical University, Guangzhou, 510515, China.

出版信息

J Neuroinflammation. 2021 Oct 15;18(1):234. doi: 10.1186/s12974-021-02292-y.

DOI:10.1186/s12974-021-02292-y
PMID:34654444
原文链接:https://pmc.ncbi.nlm.nih.gov/articles/PMC8520251/
Abstract

BACKGROUND

Plenty of macrophages are recruited to the injured nerve to play key roles in the immunoreaction and engulf the debris of degenerated axons and myelin during Wallerian degeneration, thus creating a conducive microenvironment for nerve regeneration. Recently, drugs targeting the RhoA pathway have been widely used to promote peripheral axonal regeneration. However, the role of RhoA in macrophage during Wallerian degeneration and nerve regeneration after peripheral nerve injury is still unknown. Herein, we come up with the hypothesis that RhoA might influence Wallerian degeneration and nerve regeneration by affecting the migration and phagocytosis of macrophages after peripheral nerve injury.

METHODS

Immunohistochemistry, Western blotting, H&E staining, and electrophysiology were performed to access the Wallerian degeneration and axonal regeneration after sciatic nerve transection and crush injury in the Lyz; RhoA (cKO) mice or Lyz2 (Cre) mice, regardless of sex. Macrophages' migration and phagocytosis were detected in the injured nerves and the cultured macrophages. Moreover, the expression and potential roles of ROCK and MLCK were also evaluated in the cultured macrophages.

RESULTS

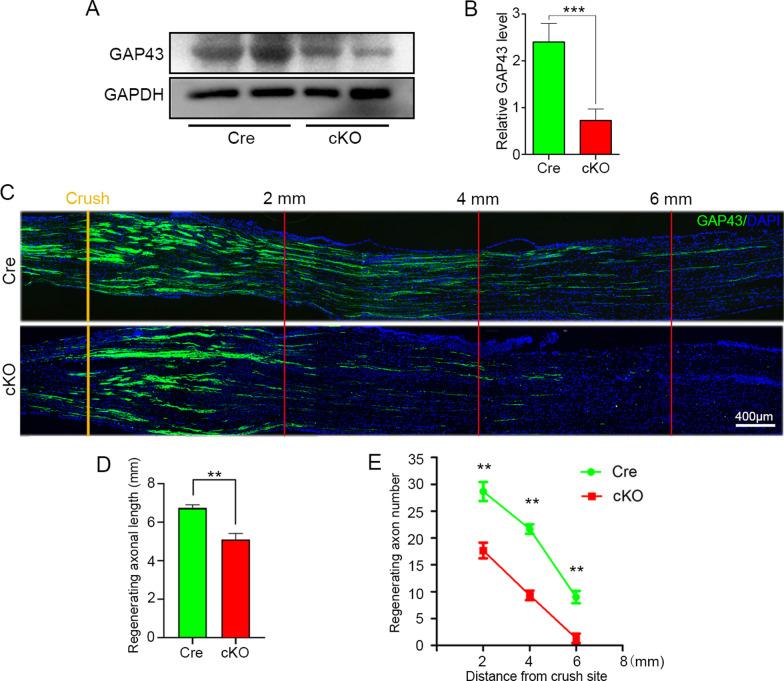
  1. RhoA was specifically knocked out in macrophages of the cKO mice; 2. The segmentation of axons and myelin, the axonal regeneration, and nerve conduction in the injured nerve were significantly impeded while the myoatrophy was more severe in the cKO mice compared with those in Cre mice; 3. RhoA knockout attenuated the migration and phagocytosis of macrophages in vivo and in vitro; 4. ROCK and MLCK were downregulated in the cKO macrophages while inhibition of ROCK and MLCK could weaken the migration and phagocytosis of macrophages.

CONCLUSIONS

Our findings suggest that RhoA depletion in macrophages exerts a detrimental effect on Wallerian degeneration and nerve regeneration, which is most likely due to the impaired migration and phagocytosis of macrophages resulted from disrupted RhoA/ROCK/MLCK pathway. Since previous research has proved RhoA inhibition in neurons was favoring for axonal regeneration, the present study reminds us of that the cellular specificity of RhoA-targeted drugs is needed to be considered in the future application for treating peripheral nerve injury.

摘要

背景

大量巨噬细胞被募集到受损的神经中,在 Wallerian 变性过程中发挥关键作用,吞噬变性轴突和髓鞘的碎片,从而为神经再生创造有利的微环境。最近,靶向 RhoA 通路的药物已被广泛用于促进周围轴突再生。然而,RhoA 在巨噬细胞中的作用以及周围神经损伤后神经再生仍然未知。在此,我们提出假设,即 RhoA 可能通过影响周围神经损伤后巨噬细胞的迁移和吞噬作用来影响 Wallerian 变性和神经再生。

方法

通过免疫组织化学、Western blot、H&E 染色和电生理学方法,评估 Lyz;RhoA(cKO) 小鼠或 Lyz2(Cre) 小鼠(不分性别)坐骨神经横断和挤压损伤后的 Wallerian 变性和轴突再生。检测损伤神经和培养巨噬细胞中巨噬细胞的迁移和吞噬作用。此外,还评估了培养巨噬细胞中 ROCK 和 MLCK 的表达及其潜在作用。

结果

  1. cKO 小鼠的巨噬细胞中特异性敲除了 RhoA;2. 与 Cre 小鼠相比,cKO 小鼠的轴突和髓鞘分段、轴突再生和神经传导明显受阻,肌萎缩更为严重;3. RhoA 敲除减弱了体内和体外巨噬细胞的迁移和吞噬作用;4. cKO 巨噬细胞中 ROCK 和 MLCK 的表达下调,而 ROCK 和 MLCK 的抑制作用可减弱巨噬细胞的迁移和吞噬作用。

结论

我们的研究结果表明,巨噬细胞中 RhoA 的缺失对 Wallerian 变性和神经再生有不利影响,这很可能是由于 RhoA/ROCK/MLCK 通路破坏导致巨噬细胞迁移和吞噬作用受损所致。由于先前的研究已经证明神经元中 RhoA 的抑制有利于轴突再生,因此本研究提醒我们,在未来应用于治疗周围神经损伤时,需要考虑 RhoA 靶向药物的细胞特异性。

https://cdn.ncbi.nlm.nih.gov/pmc/blobs/f9d4/8520251/d8c0e7c9fd2d/12974_2021_2292_Fig9_HTML.jpg
https://cdn.ncbi.nlm.nih.gov/pmc/blobs/f9d4/8520251/53357b4351a3/12974_2021_2292_Fig1_HTML.jpg
https://cdn.ncbi.nlm.nih.gov/pmc/blobs/f9d4/8520251/ba3d4ead21fe/12974_2021_2292_Fig2_HTML.jpg
https://cdn.ncbi.nlm.nih.gov/pmc/blobs/f9d4/8520251/7001d003bb80/12974_2021_2292_Fig3_HTML.jpg
https://cdn.ncbi.nlm.nih.gov/pmc/blobs/f9d4/8520251/76ae597937b5/12974_2021_2292_Fig4_HTML.jpg
https://cdn.ncbi.nlm.nih.gov/pmc/blobs/f9d4/8520251/6a8fa0e7b744/12974_2021_2292_Fig5_HTML.jpg
https://cdn.ncbi.nlm.nih.gov/pmc/blobs/f9d4/8520251/04b5794b43a5/12974_2021_2292_Fig6_HTML.jpg
https://cdn.ncbi.nlm.nih.gov/pmc/blobs/f9d4/8520251/b1d34bd4ff28/12974_2021_2292_Fig7_HTML.jpg
https://cdn.ncbi.nlm.nih.gov/pmc/blobs/f9d4/8520251/80d7774a3eaa/12974_2021_2292_Fig8_HTML.jpg
https://cdn.ncbi.nlm.nih.gov/pmc/blobs/f9d4/8520251/d8c0e7c9fd2d/12974_2021_2292_Fig9_HTML.jpg
https://cdn.ncbi.nlm.nih.gov/pmc/blobs/f9d4/8520251/53357b4351a3/12974_2021_2292_Fig1_HTML.jpg
https://cdn.ncbi.nlm.nih.gov/pmc/blobs/f9d4/8520251/ba3d4ead21fe/12974_2021_2292_Fig2_HTML.jpg
https://cdn.ncbi.nlm.nih.gov/pmc/blobs/f9d4/8520251/7001d003bb80/12974_2021_2292_Fig3_HTML.jpg
https://cdn.ncbi.nlm.nih.gov/pmc/blobs/f9d4/8520251/76ae597937b5/12974_2021_2292_Fig4_HTML.jpg
https://cdn.ncbi.nlm.nih.gov/pmc/blobs/f9d4/8520251/6a8fa0e7b744/12974_2021_2292_Fig5_HTML.jpg
https://cdn.ncbi.nlm.nih.gov/pmc/blobs/f9d4/8520251/04b5794b43a5/12974_2021_2292_Fig6_HTML.jpg
https://cdn.ncbi.nlm.nih.gov/pmc/blobs/f9d4/8520251/b1d34bd4ff28/12974_2021_2292_Fig7_HTML.jpg
https://cdn.ncbi.nlm.nih.gov/pmc/blobs/f9d4/8520251/80d7774a3eaa/12974_2021_2292_Fig8_HTML.jpg
https://cdn.ncbi.nlm.nih.gov/pmc/blobs/f9d4/8520251/d8c0e7c9fd2d/12974_2021_2292_Fig9_HTML.jpg

相似文献

1
Macrophage-specific RhoA knockout delays Wallerian degeneration after peripheral nerve injury in mice.小鼠周围神经损伤后巨噬细胞特异性 RhoA 敲除延迟 Wallerian 变性。
J Neuroinflammation. 2021 Oct 15;18(1):234. doi: 10.1186/s12974-021-02292-y.
2
Deletion of SIRPα (signal regulatory protein-α) promotes phagocytic clearance of myelin debris in Wallerian degeneration, axon regeneration, and recovery from nerve injury.SIRPα(信号调节蛋白-α)缺失可促进 Wallerian 变性、轴突再生和神经损伤恢复过程中髓鞘碎片的吞噬清除。
J Neuroinflammation. 2019 Dec 28;16(1):277. doi: 10.1186/s12974-019-1679-x.
3
Neutrophils Are Critical for Myelin Removal in a Peripheral Nerve Injury Model of Wallerian Degeneration.在沃勒变性的周围神经损伤模型中,中性粒细胞对髓鞘清除至关重要。
J Neurosci. 2017 Oct 25;37(43):10258-10277. doi: 10.1523/JNEUROSCI.2085-17.2017. Epub 2017 Sep 14.
4
Toll-Like Receptor 3 Contributes to Wallerian Degeneration after Peripheral Nerve Injury.Toll样受体3参与周围神经损伤后的沃勒变性。
Neuroimmunomodulation. 2016;23(4):209-216. doi: 10.1159/000449134. Epub 2016 Oct 22.
5
Neither injury induced macrophages within the nerve, nor the environment created by Wallerian degeneration is necessary for enhanced in vivo axon regeneration after peripheral nerve injury.无论是神经内的损伤诱导的巨噬细胞,还是 Wallerian 变性所产生的环境,对于外周神经损伤后体内轴突再生的增强都不是必需的。
J Neuroinflammation. 2024 May 27;21(1):134. doi: 10.1186/s12974-024-03132-5.
6
Role of macrophages in Wallerian degeneration and axonal regeneration after peripheral nerve injury.巨噬细胞在外周神经损伤后的 Wallerian 变性和轴突再生中的作用。
Acta Neuropathol. 2015 Nov;130(5):605-18. doi: 10.1007/s00401-015-1482-4. Epub 2015 Sep 29.
7
Schwann cell-specific RhoA knockout accelerates peripheral nerve regeneration via promoting Schwann cell dedifferentiation.雪旺细胞特异性RhoA基因敲除通过促进雪旺细胞去分化加速周围神经再生。
Glia. 2023 Jul;71(7):1715-1728. doi: 10.1002/glia.24365. Epub 2023 Mar 27.
8
Role of IL-10 in Resolution of Inflammation and Functional Recovery after Peripheral Nerve Injury.白细胞介素-10在周围神经损伤后炎症消退和功能恢复中的作用。
J Neurosci. 2015 Dec 16;35(50):16431-42. doi: 10.1523/JNEUROSCI.2119-15.2015.
9
Toll-like receptor signaling is critical for Wallerian degeneration and functional recovery after peripheral nerve injury.Toll样受体信号传导对于周围神经损伤后的沃勒变性和功能恢复至关重要。
J Neurosci. 2007 Nov 14;27(46):12565-76. doi: 10.1523/JNEUROSCI.3027-07.2007.
10
CD300f immunoreceptor contributes to peripheral nerve regeneration by the modulation of macrophage inflammatory phenotype.CD300f免疫受体通过调节巨噬细胞炎症表型促进周围神经再生。
J Neuroinflammation. 2015 Aug 12;12:145. doi: 10.1186/s12974-015-0364-y.

引用本文的文献

1
Loss of RhoA in microglia disables glycolytic adaptation and impairs spinal cord injury recovery through Arhgap25/HIF-1α pathway.小胶质细胞中RhoA的缺失通过Arhgap25/HIF-1α途径使糖酵解适应能力丧失,并损害脊髓损伤的恢复。
Cell Death Dis. 2025 Aug 22;16(1):636. doi: 10.1038/s41419-025-07947-9.
2
TGF-β1 Improves Nerve Regeneration and Functional Recovery After Sciatic Nerve Injury by Alleviating Inflammation.转化生长因子-β1通过减轻炎症反应促进坐骨神经损伤后的神经再生及功能恢复。
Biomedicines. 2025 Apr 3;13(4):872. doi: 10.3390/biomedicines13040872.
3
Specific macrophage RhoA targeting CRISPR-Cas9 for mitigating osteoclastogenesis-induced joint damage in inflammatory arthritis.

本文引用的文献

1
RhoA drives actin compaction to restrict axon regeneration and astrocyte reactivity after CNS injury.RhoA驱动肌动蛋白压实,以限制中枢神经系统损伤后的轴突再生和星形胶质细胞反应。
Neuron. 2021 Nov 3;109(21):3436-3455.e9. doi: 10.1016/j.neuron.2021.08.014. Epub 2021 Sep 10.
2
Role of microtubule dynamics in Wallerian degeneration and nerve regeneration after peripheral nerve injury.微管动力学在周围神经损伤后沃勒氏变性和神经再生中的作用。
Neural Regen Res. 2022 Mar;17(3):673-681. doi: 10.4103/1673-5374.320997.
3
Pharmacological Modulators of Small GTPases of Rho Family in Neurodegenerative Diseases.
靶向巨噬细胞RhoA的CRISPR-Cas9用于减轻炎性关节炎中破骨细胞生成诱导的关节损伤
Cell Rep Med. 2025 Apr 15;6(4):102046. doi: 10.1016/j.xcrm.2025.102046.
4
Molecular and cellular mechanisms underlying peripheral nerve injury-induced cellular ecological shifts: Implications for neuroregeneration.外周神经损伤诱导细胞生态转变的分子和细胞机制:对神经再生的启示
IBRO Neurosci Rep. 2024 Dec 28;18:120-129. doi: 10.1016/j.ibneur.2024.12.013. eCollection 2025 Jun.
5
The effects of mirror therapy with neuromuscular electrical stimulation on motor and sensory functions in patients with common peroneal nerve injury.镜像疗法联合神经肌肉电刺激对腓总神经损伤患者运动和感觉功能的影响
Front Neurosci. 2025 Jan 13;18:1486959. doi: 10.3389/fnins.2024.1486959. eCollection 2024.
6
Protocadherin-7 Regulates Monocyte Migration Through Regulation of Small GTPase RhoA and Rac1.原钙黏蛋白-7通过调控小GTP酶RhoA和Rac1来调节单核细胞迁移。
Int J Mol Sci. 2025 Jan 11;26(2):572. doi: 10.3390/ijms26020572.
7
Molecular Mechanisms of Alzheimer's Disease Induced by Amyloid-β and Tau Phosphorylation Along with RhoA Activity: Perspective of RhoA/Rho-Associated Protein Kinase Inhibitors for Neuronal Therapy.淀粉样β蛋白和tau蛋白磷酸化以及RhoA活性诱导阿尔茨海默病的分子机制:RhoA/ Rho相关蛋白激酶抑制剂用于神经元治疗的前景
Cells. 2025 Jan 10;14(2):89. doi: 10.3390/cells14020089.
8
Biomimetic ECM nerve guidance conduit with dynamic 3D interconnected porous network and sustained IGF-1 delivery for enhanced peripheral nerve regeneration and immune modulation.具有动态三维互连多孔网络和持续递送胰岛素样生长因子-1的仿生细胞外基质神经导管,用于增强周围神经再生和免疫调节。
Mater Today Bio. 2024 Dec 12;30:101403. doi: 10.1016/j.mtbio.2024.101403. eCollection 2025 Feb.
9
Insights into Vincristine-Induced Peripheral Neuropathy in Aged Rats: Wallerian Degeneration, Oxidative Damage, and Alterations in ATPase Enzymes.长春新碱诱导老年大鼠周围神经病变的研究:沃勒变性、氧化损伤和三磷酸腺苷酶活性改变。
ACS Chem Neurosci. 2024 Nov 6;15(21):3954-3969. doi: 10.1021/acschemneuro.4c00342. Epub 2024 Aug 29.
10
Neuritin accelerates Schwann cell dedifferentiation via PI3K/Akt/mTOR signalling pathway during Wallerian degeneration.神经胶质细胞源性神经营养因子通过 PI3K/Akt/mTOR 信号通路促进雪旺细胞去分化在 Wallerian 变性过程中。
J Cell Mol Med. 2024 Aug;28(16):e70012. doi: 10.1111/jcmm.70012.
Rho家族小GTP酶在神经退行性疾病中的药理学调节剂
Front Cell Neurosci. 2021 May 12;15:661612. doi: 10.3389/fncel.2021.661612. eCollection 2021.
4
Presence and activation of pro-inflammatory macrophages are associated with CRYAB expression in vitro and after peripheral nerve injury.促炎巨噬细胞的存在和激活与体外和周围神经损伤后 CRYAB 的表达相关。
J Neuroinflammation. 2021 Mar 24;18(1):82. doi: 10.1186/s12974-021-02108-z.
5
A novel nerve transection and repair method in mice: histomorphometric analysis of nerves, blood vessels, and muscles with functional recovery.小鼠新型神经横断与修复方法:神经、血管及肌肉的组织形态计量学分析与功能恢复
Sci Rep. 2020 Dec 10;10(1):21637. doi: 10.1038/s41598-020-78481-1.
6
Ascorbic acid accelerates Wallerian degeneration after peripheral nerve injury.维生素C可加速周围神经损伤后的华勒氏变性。
Neural Regen Res. 2021 Jun;16(6):1078-1085. doi: 10.4103/1673-5374.300459.
7
SLIT2/ROBO1-signaling inhibits macropinocytosis by opposing cortical cytoskeletal remodeling.SLIT2/ROBO1 信号通过对抗皮质细胞骨架重塑来抑制巨胞饮作用。
Nat Commun. 2020 Aug 17;11(1):4112. doi: 10.1038/s41467-020-17651-1.
8
Interaction between Schwann cells and other cells during repair of peripheral nerve injury.周围神经损伤修复过程中施万细胞与其他细胞之间的相互作用。
Neural Regen Res. 2021 Jan;16(1):93-98. doi: 10.4103/1673-5374.286956.
9
Imaging resident and recruited macrophage contribution to Wallerian degeneration.成像驻留和募集的巨噬细胞对 Wallerian 变性的贡献。
J Exp Med. 2020 Nov 2;217(11). doi: 10.1084/jem.20200471.
10
Lithium Loaded Octa-Poly(Ethylene Glycol) Based Adhesive Facilitates Axon Regeneration and Reconnection of Transected Peripheral Nerves.基于负载锂的八聚乙二醇的粘合剂促进横断外周神经的轴突再生和重新连接。
Adv Healthc Mater. 2020 Jul;9(13):e2000268. doi: 10.1002/adhm.202000268. Epub 2020 May 19.