Institute of Pharmaceutical Biotechnology, Ulm University, Albert-Einstein-Allee 11, 89081 Ulm, Germany.
Department of Life Sciences, Albstadt-Sigmaringen University of Applied Sciences, 72488 Sigmaringen, Germany.
Int J Mol Sci. 2021 Oct 15;22(20):11118. doi: 10.3390/ijms222011118.
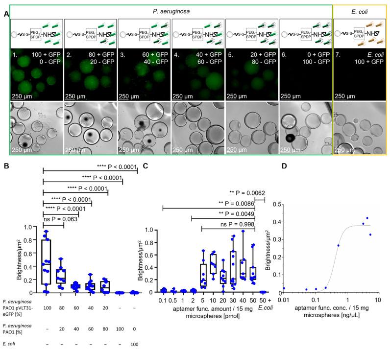
Systemic blood stream infections are a major threat to human health and are dramatically increasing worldwide. is a WHO-alerted multi-resistant pathogen of extreme importance as a cause of sepsis. Septicemia patients have significantly increased survival chances if sepsis is diagnosed in the early stages. Affinity materials can not only represent attractive tools for specific diagnostics of pathogens in the blood but can prospectively also serve as the technical foundation of therapeutic filtration devices. Based on the recently developed aptamers directed against , we here present aptamer-functionalized beads for specific binding of this pathogen in blood samples. These aptamer capture beads (ACBs) are manufactured by crosslinking bovine serum albumin (BSA) in an emulsion and subsequent functionalization with the amino-modified aptamers on the bead surface using the thiol- and amino-reactive bispecific crosslinker PEG-SPDP. Specific and quantitative binding of as the dedicated target of the ACBs was demonstrated in serum and blood. These initial but promising results may open new routes for the development of ACBs as a platform technology for fast and reliable diagnosis of bloodstream infections and, in the long term, blood filtration techniques in the fight against sepsis.
全身性血流感染对人类健康构成重大威胁,在全球范围内急剧增加。 是世卫组织警报的多耐药病原体,是败血症的重要病因。如果在早期诊断出败血症,败血症患者的生存机会将大大增加。亲和材料不仅可以作为血液中病原体的特异性诊断的有吸引力的工具,而且还可以作为治疗性过滤设备的技术基础。基于最近开发的针对 的适体,我们在这里提出了适体功能化珠子,用于在血液样本中特异性结合这种病原体。这些适体捕获珠(ACB)是通过在乳液中交联牛血清白蛋白(BSA)并使用硫醇和氨基反应性双功能交联剂 PEG-SPDP 在珠表面上的氨基修饰适体进行功能化来制造的。在血清和血液中,ACB 作为 的专用靶标进行了特异性和定量结合。这些初步但有希望的结果可能为 ACB 的开发开辟新途径,作为快速可靠诊断血流感染的平台技术,并从长远来看,作为对抗败血症的血液过滤技术。