Pauli Griffin, Chao Po-Han, Qin Zhu, Böttger Roland, Lee Suen Ern, Li Shyh-Dar
Faculty of Pharmaceutical Sciences, University of British Columbia, Vancouver, BC V6T 1Z3, Canada.
Institute of Veterinary Immunology & Engineering, Jiangsu Academy of Agricultural Sciences, Nanjing 210014, China.
Pharmaceutics. 2021 Oct 15;13(10):1696. doi: 10.3390/pharmaceutics13101696.
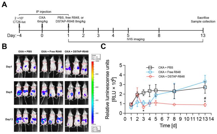
Colorectal cancer with peritoneal metastases is currently treated by cytoreductive surgery and locoregional chemotherapeutics. This standard treatment is associated with high morbidity, mortality, and recurrence rate. To augment the existing therapy, we developed a liposome-based delivery system containing 1,2-stearoyl-3-trimethylammonium-propane chloride (DSTAP), a cationic lipid, to localize a toll-like receptor agonist, resiquimod (R848), in the peritoneal cavity (PerC) for enhancing the immune response against cancer that had spread to the PerC. The liposomes delivered by intraperitoneal injection increased peritoneal retention of R848 by 14-fold while retarding its systemic absorption, leading to a 5-fold decreased peak plasma concentration compared to free R848 in mice. Within the PerC, the DSTAP-liposomes were found in ~40% of the dendritic cells by flow cytometry. DSTAP-R848 significantly upregulated interferon α (IFN-α) in the peritoneal fluid by 2-fold compared to free R848, without increasing the systemic level. Combined with oxaliplatin, a cytotoxic agent inducing immunogenic cell death, DSTAP-R848 effectively inhibited the progression of CT26 murine colorectal tumor in the PerC, while the combination with free R848 only showed a mild effect. Moreover, the combination of oxaliplatin and DSTAP-R848 significantly increased infiltration of CD8+ T cells in the PerC compared to oxaliplatin combined with free R848, indicating enhanced immune response against the tumor. The results suggest that DSTAP-R848 exhibits potential in augmenting existing therapies for treating colorectal cancer with peritoneal metastases via immune activation.
伴有腹膜转移的结直肠癌目前采用细胞减灭术和局部区域化疗药物进行治疗。这种标准治疗方法具有高发病率、高死亡率和高复发率。为了增强现有治疗效果,我们开发了一种基于脂质体的递送系统,该系统包含阳离子脂质1,2-硬脂酰-3-三甲基氯化铵(DSTAP),用于将Toll样受体激动剂瑞喹莫德(R848)定位在腹腔(PerC)中,以增强针对已扩散至PerC的癌症的免疫反应。腹腔注射递送的脂质体使R848在腹膜内的滞留时间增加了14倍,同时减缓了其全身吸收,与小鼠体内游离的R848相比,血浆峰浓度降低了5倍。通过流式细胞术发现,在PerC内,约40%的树突状细胞中存在DSTAP-脂质体。与游离R848相比,DSTAP-R848使腹水中的干扰素α(IFN-α)显著上调了2倍,而未增加全身水平。与诱导免疫原性细胞死亡的细胞毒性药物奥沙利铂联合使用时,DSTAP-R848有效抑制了PerC中CT26小鼠结直肠癌肿瘤的进展,而与游离R848联合使用仅显示出轻微效果。此外,与奥沙利铂联合游离R848相比,奥沙利铂与DSTAP-R848联合使用显著增加了PerC中CD8+T细胞的浸润,表明对肿瘤的免疫反应增强。结果表明,DSTAP-R848在通过免疫激活增强现有治疗伴有腹膜转移的结直肠癌的疗法方面具有潜力。