• 文献检索
  • 文档翻译
  • 深度研究
  • 学术资讯
  • Suppr Zotero 插件Zotero 插件
  • 邀请有礼
  • 套餐&价格
  • 历史记录
应用&插件
Suppr Zotero 插件Zotero 插件浏览器插件Mac 客户端Windows 客户端微信小程序
定价
高级版会员购买积分包购买API积分包
服务
文献检索文档翻译深度研究API 文档MCP 服务
关于我们
关于 Suppr公司介绍联系我们用户协议隐私条款
关注我们

Suppr 超能文献

核心技术专利:CN118964589B侵权必究
粤ICP备2023148730 号-1Suppr @ 2026

文献检索

告别复杂PubMed语法,用中文像聊天一样搜索,搜遍4000万医学文献。AI智能推荐,让科研检索更轻松。

立即免费搜索

文件翻译

保留排版,准确专业,支持PDF/Word/PPT等文件格式,支持 12+语言互译。

免费翻译文档

深度研究

AI帮你快速写综述,25分钟生成高质量综述,智能提取关键信息,辅助科研写作。

立即免费体验

超级增强子相关的 TMEM44-AS1 通过与 Myc 形成正反馈环加剧了神经胶质瘤的进展。

Super-enhancer-associated TMEM44-AS1 aggravated glioma progression by forming a positive feedback loop with Myc.

机构信息

Department of Neurosurgery, The Second Affiliated Hospital of Anhui Medical University, Hefei, 230601, China.

Cerebral Vascular Disease Research Center, Anhui Medical University, Hefei, 230601, China.

出版信息

J Exp Clin Cancer Res. 2021 Oct 25;40(1):337. doi: 10.1186/s13046-021-02129-9.

DOI:10.1186/s13046-021-02129-9
PMID:34696771
原文链接:https://pmc.ncbi.nlm.nih.gov/articles/PMC8543865/
Abstract

BACKGROUND

Long non-coding RNAs (lncRNAs) have been considered as one type of gene expression regulator for cancer development, but it is not clear how these are regulated. This study aimed to identify a specific lncRNA that promotes glioma progression.

METHODS

RNA sequencing (RNA-seq) and quantitative real-time PCR were performed to screen differentially expressed genes. CCK-8, transwell migration, invasion assays, and a mouse xenograft model were performed to determine the functions of TMEM44-AS1. Co-IP, ChIP, Dual-luciferase reporter assays, RNA pulldown, and RNA immunoprecipitation assays were performed to study the molecular mechanism of TMEM44-AS1 and the downstream target.

RESULTS

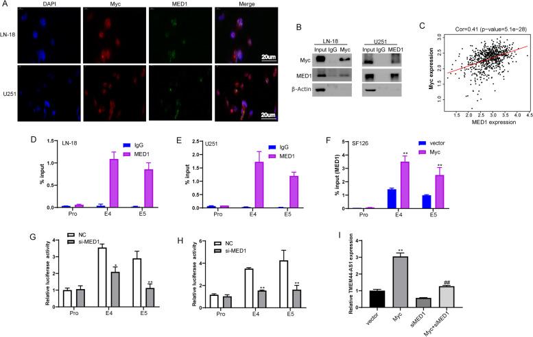
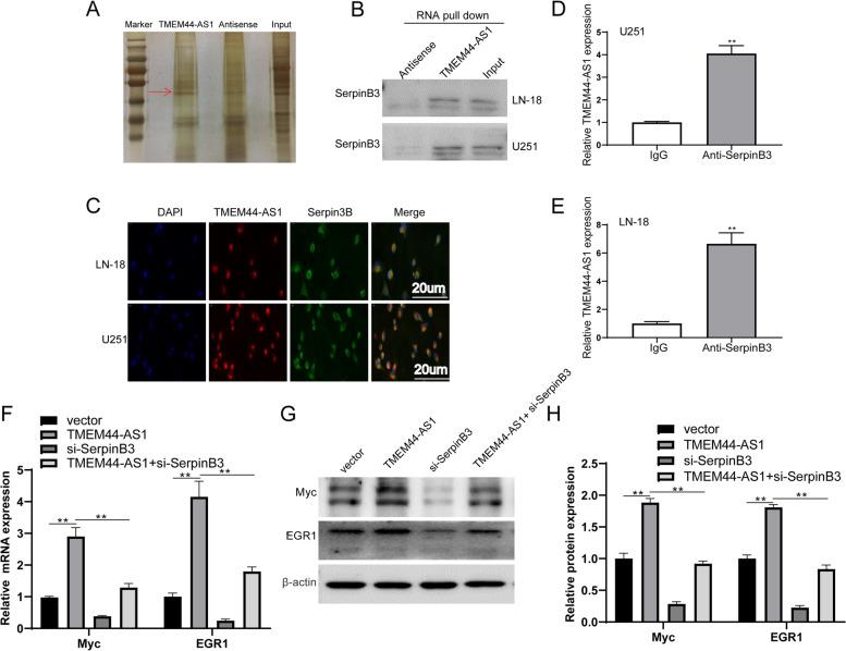
We identified a novel lncRNA TMEM44-AS1, which was aberrantly expressed in glioma tissues, and that increased TMEM44-AS1 expression was correlated with malignant progression and poor survival for patients with glioma. Expression of TMEM44-AS1 increased the proliferation, colony formation, migration, and invasion of glioma cells. Knockdown of TMEM44-AS1 in glioma cells reduced cell proliferation, colony formation, migration and invasion, and tumor growth in a nude mouse xenograft model. Mechanistically, TMEM44-AS1 is directly bound to the SerpinB3, and sequentially activated Myc and EGR1/IL-6 signaling; Myc transcriptionally induced TMEM44-AS1 and directly bound to the promoter and super-enhancer of TMEM44-AS1, thus forming a positive feedback loop with TMEM44-AS. Further studies demonstrated that Myc interacts with MED1 regulates the super-enhancer of TMEM44-AS1. More importantly, a novel small-molecule Myc inhibitor, Myci975, alleviated TMEM44-AS1-promoted the growth of glioma cells.

CONCLUSIONS

Our study implicates a crucial role of the TMEM44-AS1-Myc axis in glioma progression and provides a possible anti-glioma therapeutic agent.

摘要

背景

长链非编码 RNA(lncRNA)被认为是癌症发展的一种基因表达调控因子,但这些调控因子的调控机制尚不清楚。本研究旨在鉴定一种促进神经胶质瘤进展的特定 lncRNA。

方法

采用 RNA 测序(RNA-seq)和实时定量 PCR 筛选差异表达基因。通过 CCK-8 法、transwell 迁移、侵袭实验和小鼠异种移植模型来确定 TMEM44-AS1 的功能。通过 Co-IP、ChIP、双荧光素酶报告基因检测、RNA 下拉和 RNA 免疫沉淀实验来研究 TMEM44-AS1 及其下游靶基因的分子机制。

结果

我们鉴定了一种新型 lncRNA TMEM44-AS1,其在神经胶质瘤组织中异常表达,并且 TMEM44-AS1 表达的增加与神经胶质瘤患者的恶性进展和不良预后相关。TMEM44-AS1 的表达增加了神经胶质瘤细胞的增殖、集落形成、迁移和侵袭。在神经胶质瘤细胞中敲低 TMEM44-AS1 可降低细胞增殖、集落形成、迁移和侵袭以及裸鼠异种移植模型中的肿瘤生长。机制上,TMEM44-AS1 直接与 SerpinB3 结合,随后激活 Myc 和 EGR1/IL-6 信号通路;Myc 转录激活 TMEM44-AS1,并直接结合 TMEM44-AS1 的启动子和超级增强子,从而与 TMEM44-AS 形成正反馈回路。进一步的研究表明,Myc 与 MED1 相互作用调节 TMEM44-AS1 的超级增强子。更重要的是,一种新型的 Myc 小分子抑制剂 Myci975 可减轻 TMEM44-AS1 促进神经胶质瘤细胞生长的作用。

结论

本研究表明 TMEM44-AS1-Myc 轴在神经胶质瘤进展中起关键作用,并为神经胶质瘤的治疗提供了一种潜在的药物。

https://cdn.ncbi.nlm.nih.gov/pmc/blobs/e98b/8543865/97ba9def4f61/13046_2021_2129_Fig10_HTML.jpg
https://cdn.ncbi.nlm.nih.gov/pmc/blobs/e98b/8543865/b32a2fbaa464/13046_2021_2129_Fig1_HTML.jpg
https://cdn.ncbi.nlm.nih.gov/pmc/blobs/e98b/8543865/9ea2fa0c4f2e/13046_2021_2129_Fig2_HTML.jpg
https://cdn.ncbi.nlm.nih.gov/pmc/blobs/e98b/8543865/816005d37337/13046_2021_2129_Fig3_HTML.jpg
https://cdn.ncbi.nlm.nih.gov/pmc/blobs/e98b/8543865/57ebfaf88825/13046_2021_2129_Fig4_HTML.jpg
https://cdn.ncbi.nlm.nih.gov/pmc/blobs/e98b/8543865/1a7fc2e730c5/13046_2021_2129_Fig5_HTML.jpg
https://cdn.ncbi.nlm.nih.gov/pmc/blobs/e98b/8543865/4bb3dcad6416/13046_2021_2129_Fig6_HTML.jpg
https://cdn.ncbi.nlm.nih.gov/pmc/blobs/e98b/8543865/74f86e7ec95e/13046_2021_2129_Fig7_HTML.jpg
https://cdn.ncbi.nlm.nih.gov/pmc/blobs/e98b/8543865/02566709b12d/13046_2021_2129_Fig8_HTML.jpg
https://cdn.ncbi.nlm.nih.gov/pmc/blobs/e98b/8543865/4be2db567d6a/13046_2021_2129_Fig9_HTML.jpg
https://cdn.ncbi.nlm.nih.gov/pmc/blobs/e98b/8543865/97ba9def4f61/13046_2021_2129_Fig10_HTML.jpg
https://cdn.ncbi.nlm.nih.gov/pmc/blobs/e98b/8543865/b32a2fbaa464/13046_2021_2129_Fig1_HTML.jpg
https://cdn.ncbi.nlm.nih.gov/pmc/blobs/e98b/8543865/9ea2fa0c4f2e/13046_2021_2129_Fig2_HTML.jpg
https://cdn.ncbi.nlm.nih.gov/pmc/blobs/e98b/8543865/816005d37337/13046_2021_2129_Fig3_HTML.jpg
https://cdn.ncbi.nlm.nih.gov/pmc/blobs/e98b/8543865/57ebfaf88825/13046_2021_2129_Fig4_HTML.jpg
https://cdn.ncbi.nlm.nih.gov/pmc/blobs/e98b/8543865/1a7fc2e730c5/13046_2021_2129_Fig5_HTML.jpg
https://cdn.ncbi.nlm.nih.gov/pmc/blobs/e98b/8543865/4bb3dcad6416/13046_2021_2129_Fig6_HTML.jpg
https://cdn.ncbi.nlm.nih.gov/pmc/blobs/e98b/8543865/74f86e7ec95e/13046_2021_2129_Fig7_HTML.jpg
https://cdn.ncbi.nlm.nih.gov/pmc/blobs/e98b/8543865/02566709b12d/13046_2021_2129_Fig8_HTML.jpg
https://cdn.ncbi.nlm.nih.gov/pmc/blobs/e98b/8543865/4be2db567d6a/13046_2021_2129_Fig9_HTML.jpg
https://cdn.ncbi.nlm.nih.gov/pmc/blobs/e98b/8543865/97ba9def4f61/13046_2021_2129_Fig10_HTML.jpg

相似文献

1
Super-enhancer-associated TMEM44-AS1 aggravated glioma progression by forming a positive feedback loop with Myc.超级增强子相关的 TMEM44-AS1 通过与 Myc 形成正反馈环加剧了神经胶质瘤的进展。
J Exp Clin Cancer Res. 2021 Oct 25;40(1):337. doi: 10.1186/s13046-021-02129-9.
2
Long non-coding RNA LPP-AS2 promotes glioma tumorigenesis via miR-7-5p/EGFR/PI3K/AKT/c-MYC feedback loop.长链非编码 RNA LPP-AS2 通过 miR-7-5p/EGFR/PI3K/AKT/c-MYC 反馈环促进胶质瘤发生。
J Exp Clin Cancer Res. 2020 Sep 22;39(1):196. doi: 10.1186/s13046-020-01695-8.
3
LncRNA DSCAM-AS1 interacts with YBX1 to promote cancer progression by forming a positive feedback loop that activates FOXA1 transcription network.长链非编码 RNA DSCAM-AS1 通过与 YBX1 相互作用形成正反馈环,激活 FOXA1 转录网络,从而促进癌症进展。
Theranostics. 2020 Aug 29;10(23):10823-10837. doi: 10.7150/thno.47830. eCollection 2020.
4
Knockdown of lncRNA HOXD-AS1 suppresses proliferation, migration and invasion and enhances cisplatin sensitivity of glioma cells by sponging miR-204.长链非编码 RNA HOXD-AS1 的敲低通过海绵吸附 miR-204 抑制胶质瘤细胞的增殖、迁移和侵袭并增强顺铂敏感性。
Biomed Pharmacother. 2019 Apr;112:108633. doi: 10.1016/j.biopha.2019.108633. Epub 2019 Feb 20.
5
DGCR8/ZFAT-AS1 Promotes CDX2 Transcription in a PRC2 Complex-Dependent Manner to Facilitate the Malignant Biological Behavior of Glioma Cells.DGCR8/ZFAT-AS1 通过依赖 PRC2 复合物的方式促进 CDX2 转录,从而促进胶质瘤细胞的恶性生物学行为。
Mol Ther. 2020 Feb 5;28(2):613-630. doi: 10.1016/j.ymthe.2019.11.015. Epub 2019 Nov 20.
6
Long non-coding RNA TP73-AS1 sponges miR-194 to promote colorectal cancer cell proliferation, migration and invasion via up-regulating TGFα.长链非编码 RNA TP73-AS1 通过海绵吸附 miR-194 促进结直肠癌细胞增殖、迁移和侵袭并上调 TGFα。
Cancer Biomark. 2018;23(1):145-156. doi: 10.3233/CBM-181503.
7
MSC-AS1 knockdown inhibits cell growth and temozolomide resistance by regulating miR-373-3p/CPEB4 axis in glioma through PI3K/Akt pathway.MSC-AS1 通过调控 miR-373-3p/CPEB4 轴抑制 PI3K/Akt 通路抑制胶质瘤细胞生长和替莫唑胺耐药性
Mol Cell Biochem. 2021 Feb;476(2):699-713. doi: 10.1007/s11010-020-03937-x. Epub 2020 Oct 26.
8
Long non-coding RNA PSMA3-AS1 enhances cell proliferation, migration and invasion by regulating miR-302a-3p/RAB22A in glioma.长链非编码 RNA PSMA3-AS1 通过调控 miR-302a-3p/RAB22A 促进胶质瘤细胞的增殖、迁移和侵袭。
Biosci Rep. 2020 Sep 30;40(9). doi: 10.1042/BSR20191571.
9
LncRNA SOCS2-AS1 promotes the progression of glioma via regulating ITGB1 expression.LncRNA SOCS2-AS1 通过调控 ITGB1 的表达促进胶质瘤的进展。
Neurosci Lett. 2021 Nov 20;765:136248. doi: 10.1016/j.neulet.2021.136248. Epub 2021 Sep 15.
10
Long noncoding RNA DLGAP1-AS1 promotes the progression of glioma by regulating the miR-1297/EZH2 axis.长链非编码 RNA DLGAP1-AS1 通过调控 miR-1297/EZH2 轴促进胶质瘤的进展。
Aging (Albany NY). 2021 Apr 26;13(8):12129-12142. doi: 10.18632/aging.202923.

引用本文的文献

1
TMEM44 as a Novel Prognostic Marker for Hepatocellular Carcinoma is Associated with Tumor Invasion, Migration, and Apoptosis.跨膜蛋白44作为肝细胞癌一种新的预后标志物,与肿瘤侵袭、迁移及凋亡相关。
Biochem Genet. 2025 Jun 20. doi: 10.1007/s10528-025-11161-9.
2
Super-enhancers in tumors: unraveling recent advances in their role in Oncogenesis and the emergence of targeted therapies.肿瘤中的超级增强子:揭示其在肿瘤发生中的作用及靶向治疗新进展
J Transl Med. 2025 Jan 21;23(1):98. doi: 10.1186/s12967-025-06098-x.
3
Mir-483-5p-mediated activating of IGF2/H19 enhancer up-regulates IGF2/H19 expression via chromatin loops to promote the malignant progression of hepatocellular carcinoma.

本文引用的文献

1
The MYC oncogene - the grand orchestrator of cancer growth and immune evasion.MYC 癌基因——癌症生长和免疫逃逸的总指挥。
Nat Rev Clin Oncol. 2022 Jan;19(1):23-36. doi: 10.1038/s41571-021-00549-2. Epub 2021 Sep 10.
2
A Novel Long Non-Coding RNA lnc030 Maintains Breast Cancer Stem Cell Stemness by Stabilizing SQLE mRNA and Increasing Cholesterol Synthesis.一种新型长链非编码RNA lnc030通过稳定SQLE mRNA和增加胆固醇合成来维持乳腺癌干细胞的干性。
Adv Sci (Weinh). 2020 Nov 30;8(2):2002232. doi: 10.1002/advs.202002232. eCollection 2021 Jan.
3
MYC regulates ribosome biogenesis and mitochondrial gene expression programs through its interaction with host cell factor-1.
Mir-483-5p介导的IGF2/H19增强子激活通过染色质环上调IGF2/H19表达,从而促进肝细胞癌的恶性进展。
Mol Cancer. 2025 Jan 11;24(1):10. doi: 10.1186/s12943-024-02204-7.
4
SE-lncRNAs in Cancer: Classification, Subcellular Localisation, Function and Corresponding TFs.癌症中的SE-lncRNAs:分类、亚细胞定位、功能及相应转录因子
J Cell Mol Med. 2024 Dec;28(24):e70296. doi: 10.1111/jcmm.70296.
5
Mediator complex subunit 1 promotes oral squamous cell carcinoma progression by activating MMP9 transcription and suppressing CD8 T cell antitumor immunity.中介复合物亚基 1 通过激活 MMP9 转录和抑制 CD8 T 细胞抗肿瘤免疫来促进口腔鳞状细胞癌的进展。
J Exp Clin Cancer Res. 2024 Sep 30;43(1):270. doi: 10.1186/s13046-024-03191-9.
6
Metabolic Roles of HIF1, c-Myc, and p53 in Glioma Cells.缺氧诱导因子1(HIF1)、原癌基因c-Myc和抑癌基因p53在胶质瘤细胞中的代谢作用
Metabolites. 2024 Apr 25;14(5):249. doi: 10.3390/metabo14050249.
7
Pathogenic role of super-enhancers as potential therapeutic targets in lung cancer.超级增强子在肺癌中作为潜在治疗靶点的致病作用
Front Pharmacol. 2024 Apr 12;15:1383580. doi: 10.3389/fphar.2024.1383580. eCollection 2024.
8
Super enhancer lncRNAs: a novel hallmark in cancer.超级增强子长链非编码 RNA:癌症的一个新标志。
Cell Commun Signal. 2024 Apr 2;22(1):207. doi: 10.1186/s12964-024-01599-6.
9
Super-enhancer-driven LIF promotes the mesenchymal transition in glioblastoma by activating ITGB2 signaling feedback in microglia.超级增强子驱动的 LIF 通过在小胶质细胞中激活 ITGB2 信号反馈促进胶质母细胞瘤的间质转化。
Neuro Oncol. 2024 Aug 5;26(8):1438-1452. doi: 10.1093/neuonc/noae065.
10
Super-Enhancers and Their Parts: From Prediction Efforts to Pathognomonic Status.超级增强子及其组成部分:从预测努力到特征状态。
Int J Mol Sci. 2024 Mar 7;25(6):3103. doi: 10.3390/ijms25063103.
MYC 通过与宿主细胞因子-1 的相互作用调节核糖体生物发生和线粒体基因表达程序。
Elife. 2021 Jan 8;10:e60191. doi: 10.7554/eLife.60191.
4
lncRNA involvement in cancer stem cell function and epithelial-mesenchymal transitions.lncRNA 参与癌症干细胞功能和上皮-间充质转化。
Semin Cancer Biol. 2021 Oct;75:38-48. doi: 10.1016/j.semcancer.2020.12.012. Epub 2020 Dec 17.
5
Molecular determinants of MED1 interaction with the DNA bound VDR-RXR heterodimer.MED1 与 DNA 结合的 VDR-RXR 异二聚体相互作用的分子决定因素。
Nucleic Acids Res. 2020 Nov 4;48(19):11199-11213. doi: 10.1093/nar/gkaa775.
6
LncRNA SNHG17 aggravated prostate cancer progression through regulating its homolog SNORA71B via a positive feedback loop.长链非编码 RNA SNHG17 通过正反馈环路调节其同源物 SNORA71B 加重前列腺癌的进展。
Cell Death Dis. 2020 May 23;11(5):393. doi: 10.1038/s41419-020-2569-y.
7
The role of long noncoding RNAs in hepatocellular carcinoma.长链非编码 RNA 在肝细胞癌中的作用。
Mol Cancer. 2020 Apr 15;19(1):77. doi: 10.1186/s12943-020-01188-4.
8
Biological phase separation: cell biology meets biophysics.生物相分离:细胞生物学与生物物理学的交汇
Biophys Rev. 2020 Apr;12(2):519-539. doi: 10.1007/s12551-020-00680-x. Epub 2020 Mar 18.
9
Long non-coding RNAs regulate drug resistance in cancer.长非编码 RNA 调控癌症的药物耐药性。
Mol Cancer. 2020 Mar 12;19(1):54. doi: 10.1186/s12943-020-01162-0.
10
Dynamic CpG methylation delineates subregions within super-enhancers selectively decommissioned at the exit from naive pluripotency.动态 CpG 甲基化描绘了超增强子内的亚区,这些亚区在退出原始多能性时被选择性地废除。
Nat Commun. 2020 Feb 28;11(1):1112. doi: 10.1038/s41467-020-14916-7.