• 文献检索
  • 文档翻译
  • 深度研究
  • 学术资讯
  • Suppr Zotero 插件Zotero 插件
  • 邀请有礼
  • 套餐&价格
  • 历史记录
应用&插件
Suppr Zotero 插件Zotero 插件浏览器插件Mac 客户端Windows 客户端微信小程序
定价
高级版会员购买积分包购买API积分包
服务
文献检索文档翻译深度研究API 文档MCP 服务
关于我们
关于 Suppr公司介绍联系我们用户协议隐私条款
关注我们

Suppr 超能文献

核心技术专利:CN118964589B侵权必究
粤ICP备2023148730 号-1Suppr @ 2026

文献检索

告别复杂PubMed语法,用中文像聊天一样搜索,搜遍4000万医学文献。AI智能推荐,让科研检索更轻松。

立即免费搜索

文件翻译

保留排版,准确专业,支持PDF/Word/PPT等文件格式,支持 12+语言互译。

免费翻译文档

深度研究

AI帮你快速写综述,25分钟生成高质量综述,智能提取关键信息,辅助科研写作。

立即免费体验

干扰素-α或-β通过诱导 ACE2 促进 SARS-CoV-2 肺血管感染。

Interferon-alpha or -beta facilitates SARS-CoV-2 pulmonary vascular infection by inducing ACE2.

机构信息

Division of Pulmonary Medicine, Boston Children's Hospital and Harvard Medical School, Boston, MA, 02115, USA.

Department of Microbiology, Boston University School of Medicine, Boston, MA, 02118, USA.

出版信息

Angiogenesis. 2022 May;25(2):225-240. doi: 10.1007/s10456-021-09823-4. Epub 2021 Oct 29.

DOI:10.1007/s10456-021-09823-4
PMID:34714440
原文链接:https://pmc.ncbi.nlm.nih.gov/articles/PMC8554520/
Abstract

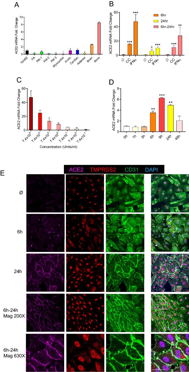
Severe viral pneumonia caused by the severe acute respiratory syndrome coronavirus 2 (SARS-CoV-2) is characterized by a hyperinflammatory state typified by elevated circulating pro-inflammatory cytokines, frequently leading to potentially lethal vascular complications including thromboembolism, disseminated intracellular coagulopathy and vasculitis. Though endothelial infection and subsequent endothelial damage have been described in patients with fatal COVID-19, the mechanism by which this occurs remains elusive, particularly given that, under naïve conditions, pulmonary endothelial cells demonstrate minimal cell surface expression of the SARS-CoV-2 binding receptor ACE2. Herein we describe SARS-CoV-2 infection of the pulmonary endothelium in postmortem lung samples from individuals who died of COVID-19, demonstrating both heterogeneous ACE2 expression and endothelial damage. In primary endothelial cell cultures, we show that SARS-CoV-2 infection is dependent on the induction of ACE2 protein expression and that this process is facilitated by type 1 interferon-alpha (IFNα) or -beta(β)-two of the main anti-viral cytokines induced in severe SARS-CoV-2 infection-but not significantly by other cytokines (including interleukin 6 and interferon γ/λ). Our findings suggest that the stereotypical anti-viral interferon response may paradoxically facilitate the propagation of COVID-19 from the respiratory epithelium to the vasculature, raising concerns regarding the use of exogenous IFNα/β in the treatment of patients with COVID-19.

摘要

由严重急性呼吸综合征冠状病毒 2 (SARS-CoV-2)引起的严重病毒性肺炎的特征是一种过度炎症状态,表现为循环中促炎细胞因子升高,经常导致潜在致命的血管并发症,包括血栓栓塞、弥散性细胞内凝血和血管炎。尽管在致命的 COVID-19 患者中已经描述了内皮感染和随后的内皮损伤,但这种情况发生的确切机制仍不清楚,特别是因为在未感染的情况下,肺内皮细胞对 SARS-CoV-2 结合受体 ACE2 的细胞表面表达水平很低。在此,我们描述了 COVID-19 死亡患者的肺组织尸检样本中肺内皮细胞的 SARS-CoV-2 感染情况,表明 ACE2 表达存在异质性和内皮损伤。在原代内皮细胞培养物中,我们表明 SARS-CoV-2 感染依赖于 ACE2 蛋白表达的诱导,而这一过程由 I 型干扰素-α (IFNα)或-β(β)促进,这两种干扰素是严重 SARS-CoV-2 感染中诱导的主要抗病毒细胞因子之一——而不是其他细胞因子(包括白细胞介素 6 和干扰素 γ/λ)显著促进。我们的研究结果表明,典型的抗病毒干扰素反应可能会反常地促进 COVID-19 从呼吸道上皮细胞传播到血管系统,这引发了对 COVID-19 患者使用外源性 IFNα/β治疗的担忧。

https://cdn.ncbi.nlm.nih.gov/pmc/blobs/d6cc/9054890/88c350a21a8c/10456_2021_9823_Fig6_HTML.jpg
https://cdn.ncbi.nlm.nih.gov/pmc/blobs/d6cc/9054890/f346bb0124be/10456_2021_9823_Fig1_HTML.jpg
https://cdn.ncbi.nlm.nih.gov/pmc/blobs/d6cc/9054890/84a4c18cdded/10456_2021_9823_Fig2_HTML.jpg
https://cdn.ncbi.nlm.nih.gov/pmc/blobs/d6cc/9054890/767602b82aec/10456_2021_9823_Fig3_HTML.jpg
https://cdn.ncbi.nlm.nih.gov/pmc/blobs/d6cc/9054890/a17ab242e5b8/10456_2021_9823_Fig4_HTML.jpg
https://cdn.ncbi.nlm.nih.gov/pmc/blobs/d6cc/9054890/b8ffd1efea26/10456_2021_9823_Fig5_HTML.jpg
https://cdn.ncbi.nlm.nih.gov/pmc/blobs/d6cc/9054890/88c350a21a8c/10456_2021_9823_Fig6_HTML.jpg
https://cdn.ncbi.nlm.nih.gov/pmc/blobs/d6cc/9054890/f346bb0124be/10456_2021_9823_Fig1_HTML.jpg
https://cdn.ncbi.nlm.nih.gov/pmc/blobs/d6cc/9054890/84a4c18cdded/10456_2021_9823_Fig2_HTML.jpg
https://cdn.ncbi.nlm.nih.gov/pmc/blobs/d6cc/9054890/767602b82aec/10456_2021_9823_Fig3_HTML.jpg
https://cdn.ncbi.nlm.nih.gov/pmc/blobs/d6cc/9054890/a17ab242e5b8/10456_2021_9823_Fig4_HTML.jpg
https://cdn.ncbi.nlm.nih.gov/pmc/blobs/d6cc/9054890/b8ffd1efea26/10456_2021_9823_Fig5_HTML.jpg
https://cdn.ncbi.nlm.nih.gov/pmc/blobs/d6cc/9054890/88c350a21a8c/10456_2021_9823_Fig6_HTML.jpg

相似文献

1
Interferon-alpha or -beta facilitates SARS-CoV-2 pulmonary vascular infection by inducing ACE2.干扰素-α或-β通过诱导 ACE2 促进 SARS-CoV-2 肺血管感染。
Angiogenesis. 2022 May;25(2):225-240. doi: 10.1007/s10456-021-09823-4. Epub 2021 Oct 29.
2
Recombinant ACE2 Expression Is Required for SARS-CoV-2 To Infect Primary Human Endothelial Cells and Induce Inflammatory and Procoagulative Responses.重组 ACE2 表达是 SARS-CoV-2 感染原代人血管内皮细胞并诱导炎症和促凝反应所必需的。
mBio. 2020 Dec 11;11(6):e03185-20. doi: 10.1128/mBio.03185-20.
3
Preliminary Evidence for IL-10-Induced ACE2 mRNA Expression in Lung-Derived and Endothelial Cells: Implications for SARS-Cov-2 ARDS Pathogenesis.肺源性和内皮细胞中白细胞介素-10 诱导 ACE2 mRNA 表达的初步证据:对 SARS-CoV-2 急性呼吸窘迫综合征发病机制的影响。
Front Immunol. 2021 Sep 27;12:718136. doi: 10.3389/fimmu.2021.718136. eCollection 2021.
4
SARS-CoV-2 Spike Protein Suppresses ACE2 and Type I Interferon Expression in Primary Cells From Macaque Lung Bronchoalveolar Lavage.SARS-CoV-2 刺突蛋白抑制猴肺支气管肺泡灌洗液原代细胞中的 ACE2 和 I 型干扰素表达。
Front Immunol. 2021 Jun 4;12:658428. doi: 10.3389/fimmu.2021.658428. eCollection 2021.
5
SARS-CoV-2 Spike Protein Destabilizes Microvascular Homeostasis.SARS-CoV-2 刺突蛋白破坏微血管内稳态。
Microbiol Spectr. 2021 Dec 22;9(3):e0073521. doi: 10.1128/Spectrum.00735-21.
6
Imiquimod Boosts Interferon Response, and Decreases ACE2 and Pro-Inflammatory Response of Human Bronchial Epithelium in Asthma.咪喹莫特增强干扰素反应,并降低哮喘患者人支气管上皮细胞中的 ACE2 和促炎反应。
Front Immunol. 2021 Dec 7;12:743890. doi: 10.3389/fimmu.2021.743890. eCollection 2021.
7
Linking ACE2 and angiotensin II to pulmonary immunovascular dysregulation in SARS-CoV-2 infection.将 ACE2 和血管紧张素 II 与 SARS-CoV-2 感染中的肺免疫血管失调联系起来。
Int J Infect Dis. 2020 Dec;101:42-45. doi: 10.1016/j.ijid.2020.09.041. Epub 2020 Sep 17.
8
The Contribution of Endothelial Dysfunction in Systemic Injury Subsequent to SARS-Cov-2 Infection.内皮功能障碍在 SARS-CoV-2 感染后继发全身损伤中的作用。
Int J Mol Sci. 2020 Dec 6;21(23):9309. doi: 10.3390/ijms21239309.
9
Elevated Cytokine Levels in Plasma of Patients with SARS-CoV-2 Do Not Contribute to Pulmonary Microvascular Endothelial Permeability.SARS-CoV-2 感染者血浆细胞因子水平升高不会导致肺微血管内皮通透性增加。
Microbiol Spectr. 2022 Feb 23;10(1):e0167121. doi: 10.1128/spectrum.01671-21. Epub 2022 Feb 16.
10
A human pluripotent stem cell-based model of SARS-CoV-2 infection reveals an ACE2-independent inflammatory activation of vascular endothelial cells through TLR4.基于人多能干细胞的 SARS-CoV-2 感染模型揭示了 TLR4 通过 ACE2 非依赖性炎症激活血管内皮细胞。
Stem Cell Reports. 2022 Mar 8;17(3):538-555. doi: 10.1016/j.stemcr.2022.01.015. Epub 2022 Feb 17.

引用本文的文献

1
Sustained Vascular Inflammatory Effects of SARS-CoV-2 Spike Protein on Human Endothelial Cells.严重急性呼吸综合征冠状病毒2(SARS-CoV-2)刺突蛋白对人内皮细胞的持续血管炎症作用。
Inflammation. 2024 Dec 31. doi: 10.1007/s10753-024-02208-x.
2
Immunomodulatory effect of IFN-γ licensed adipose-mesenchymal stromal cells in an in vitro model of inflammation generated by SARS-CoV-2 antigens.IFN-γ 授权脂肪间充质基质细胞在 SARS-CoV-2 抗原体外诱导炎症模型中的免疫调节作用。
Sci Rep. 2024 Oct 16;14(1):24235. doi: 10.1038/s41598-024-75776-5.
3
Mechanisms of lung endothelial cell injury and survival in pulmonary arterial hypertension.

本文引用的文献

1
The interferon landscape along the respiratory tract impacts the severity of COVID-19.呼吸道中的干扰素景观影响着 COVID-19 的严重程度。
Cell. 2021 Sep 16;184(19):4953-4968.e16. doi: 10.1016/j.cell.2021.08.016. Epub 2021 Aug 19.
2
Autoantibodies neutralizing type I IFNs are present in 4% of uninfected individuals over 70 years old and account for 20% of COVID-19 deaths.在 70 岁以上未感染的人群中,有 4%存在中和 I 型干扰素的自身抗体,占 COVID-19 死亡人数的 20%。
Sci Immunol. 2021 Aug 19;6(62). doi: 10.1126/sciimmunol.abl4340.
3
Impaired local intrinsic immunity to SARS-CoV-2 infection in severe COVID-19.
肺动脉高压中肺内皮细胞损伤与存活的机制
Am J Physiol Lung Cell Mol Physiol. 2024 Dec 1;327(6):L972-L983. doi: 10.1152/ajplung.00208.2024. Epub 2024 Oct 15.
4
Understanding the Impact of SARS-CoV-2 on Lung Endothelial Cells: Brief Mechanisms Unveiled.了解严重急性呼吸综合征冠状病毒2对肺内皮细胞的影响:揭示简要机制
Cell Biochem Biophys. 2025 Mar;83(1):221-227. doi: 10.1007/s12013-024-01529-w. Epub 2024 Sep 23.
5
In-silico discovery of common molecular signatures for which SARS-CoV-2 infections and lung diseases stimulate each other, and drug repurposing.计算机模拟发现 SARS-CoV-2 感染和肺部疾病相互刺激的共同分子特征,并进行药物再利用。
PLoS One. 2024 Jul 18;19(7):e0304425. doi: 10.1371/journal.pone.0304425. eCollection 2024.
6
SARS-CoV-2 spike protein-ACE2 interaction increases carbohydrate sulfotransferases and reduces N-acetylgalactosamine-4-sulfatase by p38 MAPK.SARS-CoV-2 刺突蛋白与 ACE2 的相互作用通过 p38 MAPK 增加碳水化合物磺基转移酶并减少 N-乙酰半乳糖胺-4-硫酸酯酶。
Signal Transduct Target Ther. 2024 Feb 14;9(1):39. doi: 10.1038/s41392-024-01741-3.
7
SARS-CoV-2 infects epithelial cells of the blood-cerebrospinal fluid barrier rather than endothelial cells or pericytes of the blood-brain barrier.SARS-CoV-2 感染血脑屏障的上皮细胞,而不是内皮细胞或血脑屏障的周细胞。
Fluids Barriers CNS. 2023 Oct 24;20(1):76. doi: 10.1186/s12987-023-00479-4.
8
The modes of angiogenesis: an updated perspective.血管生成的模式:一个更新的视角。
Angiogenesis. 2023 Nov;26(4):477-480. doi: 10.1007/s10456-023-09895-4. Epub 2023 Aug 28.
9
Spatiotemporally organized immunomodulatory response to SARS-CoV-2 virus in primary human broncho-alveolar epithelia.原代人支气管肺泡上皮细胞对SARS-CoV-2病毒的时空组织性免疫调节反应。
iScience. 2023 Jul 13;26(8):107374. doi: 10.1016/j.isci.2023.107374. eCollection 2023 Aug 18.
10
Are the integrin binding motifs within SARS CoV-2 spike protein and MHC class II alleles playing the key role in COVID-19?SARS-CoV-2 刺突蛋白和 MHC Ⅱ类等位基因中的整合素结合基序是否在 COVID-19 中发挥关键作用?
Front Immunol. 2023 Jul 10;14:1177691. doi: 10.3389/fimmu.2023.1177691. eCollection 2023.
严重 COVID-19 中 SARS-CoV-2 感染局部固有免疫力受损。
Cell. 2021 Sep 2;184(18):4713-4733.e22. doi: 10.1016/j.cell.2021.07.023. Epub 2021 Jul 23.
4
COVID-19 tissue atlases reveal SARS-CoV-2 pathology and cellular targets.COVID-19 组织图谱揭示了 SARS-CoV-2 的病理学和细胞靶标。
Nature. 2021 Jul;595(7865):107-113. doi: 10.1038/s41586-021-03570-8. Epub 2021 Apr 29.
5
Immunotherapeutics for Ebola Virus Disease: Hope on the Horizon.埃博拉病毒病的免疫疗法:曙光在前
Biologics. 2021 Mar 18;15:79-86. doi: 10.2147/BTT.S259069. eCollection 2021.
6
Endothelial Cells in Emerging Viral Infections.新发病毒感染中的内皮细胞
Front Cardiovasc Med. 2021 Feb 24;8:619690. doi: 10.3389/fcvm.2021.619690. eCollection 2021.
7
A novel ACE2 isoform is expressed in human respiratory epithelia and is upregulated in response to interferons and RNA respiratory virus infection.一种新型 ACE2 同种型在人呼吸道上皮细胞中表达,并可响应干扰素和 RNA 呼吸道病毒感染而上调。
Nat Genet. 2021 Feb;53(2):205-214. doi: 10.1038/s41588-020-00759-x. Epub 2021 Jan 11.
8
Lack of Evidence of Angiotensin-Converting Enzyme 2 Expression and Replicative Infection by SARS-CoV-2 in Human Endothelial Cells.缺乏血管紧张素转换酶2在人内皮细胞中的表达及SARS-CoV-2复制性感染的证据。
Circulation. 2021 Feb 23;143(8):865-868. doi: 10.1161/CIRCULATIONAHA.120.052824. Epub 2021 Jan 6.
9
Interferons and viruses induce a novel truncated ACE2 isoform and not the full-length SARS-CoV-2 receptor.干扰素和病毒诱导新型截断 ACE2 同工型,而非全长 SARS-CoV-2 受体。
Nat Genet. 2020 Dec;52(12):1283-1293. doi: 10.1038/s41588-020-00731-9. Epub 2020 Oct 19.
10
Tissue-specific and interferon-inducible expression of nonfunctional ACE2 through endogenous retroelement co-option.通过内源性逆转录元件的选择,实现组织特异性和干扰素诱导的非功能性 ACE2 的表达。
Nat Genet. 2020 Dec;52(12):1294-1302. doi: 10.1038/s41588-020-00732-8. Epub 2020 Oct 19.