Weill Institute for Neurosciences; Brain and Spinal Injury Center (BASIC), Department of Neurological Surgery, University of California, San Francisco; Zuckerberg San Francisco General Hospital and Trauma Center, San Francisco, United States.
Division of Physical Medicine and Rehabilitation, Department of Orthopaedics and Rehabilitation, University of New Mexico School of Medicine, Albuquerque, United States.
Elife. 2021 Nov 16;10:e68015. doi: 10.7554/eLife.68015.
Predicting neurological recovery after spinal cord injury (SCI) is challenging. Using topological data analysis, we have previously shown that mean arterial pressure (MAP) during SCI surgery predicts long-term functional recovery in rodent models, motivating the present multicenter study in patients.
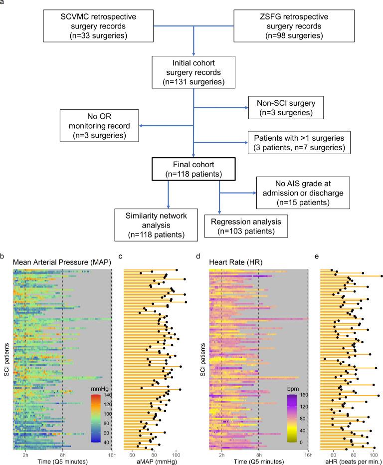
Intra-operative monitoring records and neurological outcome data were extracted (n = 118 patients). We built a similarity network of patients from a low-dimensional space embedded using a non-linear algorithm, Isomap, and ensured topological extraction using persistent homology metrics. Confirmatory analysis was conducted through regression methods.
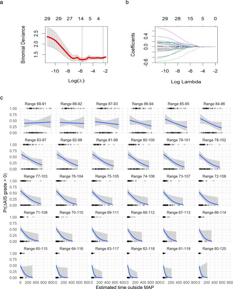
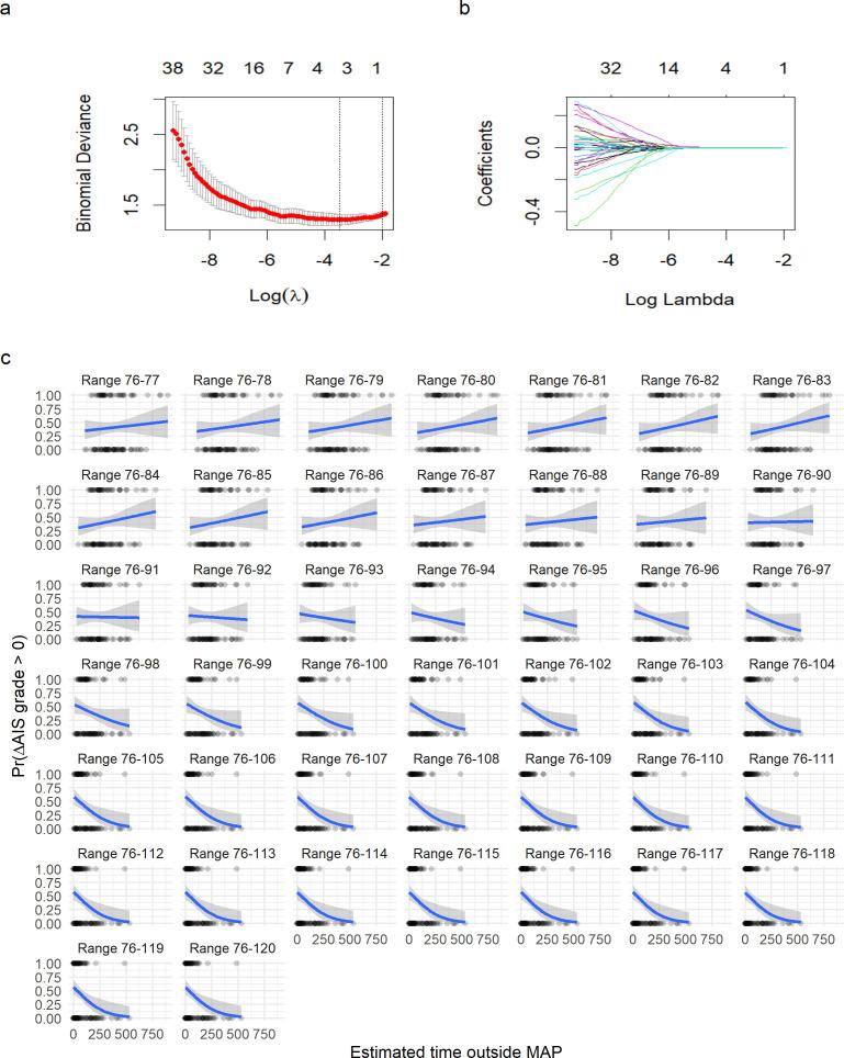
Network analysis suggested that time outside of an optimum MAP range (hypotension or hypertension) during surgery was associated with lower likelihood of neurological recovery at hospital discharge. Logistic and LASSO (least absolute shrinkage and selection operator) regression confirmed these findings, revealing an optimal MAP range of 76-[104-117] mmHg associated with neurological recovery.
We show that deviation from this optimal MAP range during SCI surgery predicts lower probability of neurological recovery and suggest new targets for therapeutic intervention.
NIH/NINDS: R01NS088475 (ARF); R01NS122888 (ARF); UH3NS106899 (ARF); Department of Veterans Affairs: 1I01RX002245 (ARF), I01RX002787 (ARF); Wings for Life Foundation (ATE, ARF); Craig H. Neilsen Foundation (ARF); and DOD: SC150198 (MSB); SC190233 (MSB).
预测脊髓损伤 (SCI) 后的神经恢复具有挑战性。我们之前使用拓扑数据分析表明,SCI 手术过程中的平均动脉压 (MAP) 可预测啮齿动物模型的长期功能恢复,这促使我们在患者中进行了这项多中心研究。
提取术中监测记录和神经功能预后数据(n=118 例患者)。我们使用非线性算法 Isomap 从低维空间构建了患者的相似性网络,并使用持久同调度量来确保拓扑提取。通过回归方法进行了验证性分析。
网络分析表明,手术过程中 MAP 范围(低血压或高血压)之外的时间与出院时神经恢复的可能性较低相关。逻辑和 LASSO(最小绝对收缩和选择算子)回归证实了这些发现,显示出与神经恢复相关的 76-[104-117]mmHg 的最佳 MAP 范围。
我们表明,SCI 手术过程中 MAP 范围的偏差预测了神经恢复的可能性较低,并为治疗干预提供了新的靶点。
NIH/NINDS:R01NS088475(ARF);R01NS122888(ARF);UH3NS106899(ARF);退伍军人事务部:1I01RX002245(ARF),I01RX002787(ARF);Wings for Life 基金会(ATE,ARF);Craig H. Neilsen 基金会(ARF);DOD:SC150198(MSB);SC190233(MSB)。