Razavi Mehdi, Wang Jing, Thakor Avnesh S
Interventional Regenerative Medicine and Imaging Laboratory, Department of Radiology, Stanford University School of Medicine, Palo Alto, CA 94304, USA.
Biionix™ (Bionic Materials, Implants & Interfaces) Cluster, Department of Internal Medicine, College of Medicine, University of Central Florida, Orlando, FL 32827, USA.
Sci Adv. 2021 Nov 19;7(47):eabf9221. doi: 10.1126/sciadv.abf9221. Epub 2021 Nov 17.
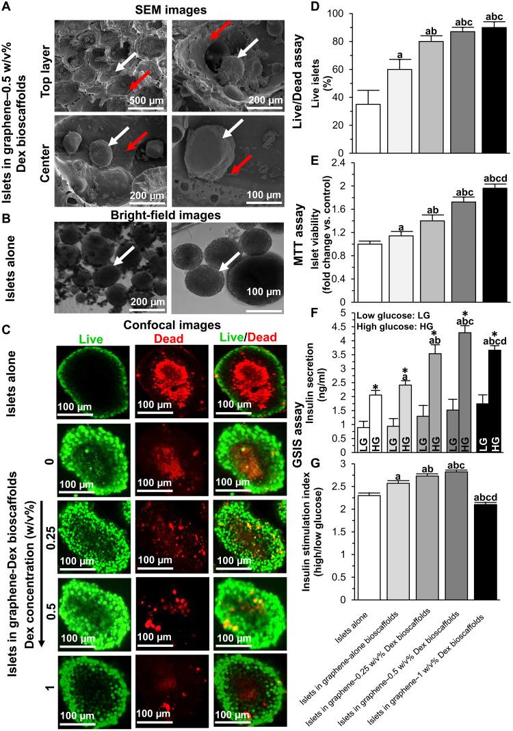
In the present work, we developed, characterized, and tested an implantable graphene bioscaffold which elutes dexamethasone (Dex) that can accommodate islets and adipose tissue–derived mesenchymal stem cells (AD-MSCs). In vitro studies demonstrated that islets in graphene–0.5 w/v% Dex bioscaffolds had a substantial higher viability and function compared to islets in graphene-alone bioscaffolds or islets cultured alone ( < 0.05). In vivo studies, in which bioscaffolds were transplanted into the epididymal fat pad of diabetic mice, demonstrated that, when islet:AD-MSC units were seeded into graphene–0.5 w/v% Dex bioscaffolds, this resulted in complete restoration of glycemic control immediately after transplantation with these islets also showing a faster response to glucose challenges ( < 0.05). Hence, this combination approach of using a graphene bioscaffold that can be functionalized for local delivery of Dex into the surrounding microenvironment, together with AD-MSC therapy, can significantly improve the survival and function of transplanted islets.
在本研究中,我们开发、表征并测试了一种可植入的石墨烯生物支架,该支架可洗脱地塞米松(Dex),能够容纳胰岛和脂肪组织来源的间充质干细胞(AD-MSCs)。体外研究表明,与单独的石墨烯生物支架中的胰岛或单独培养的胰岛相比,石墨烯-0.5 w/v%Dex生物支架中的胰岛具有显著更高的活力和功能(<0.05)。在体内研究中,将生物支架移植到糖尿病小鼠的附睾脂肪垫中,结果表明,当将胰岛:AD-MSC单元接种到石墨烯-0.5 w/v%Dex生物支架中时,移植后血糖控制立即完全恢复,这些胰岛对葡萄糖刺激的反应也更快(<0.05)。因此,这种将可功能化以将Dex局部递送至周围微环境的石墨烯生物支架与AD-MSC疗法相结合的方法,可以显著提高移植胰岛的存活率和功能。