Suppr超能文献

来源于 SARS-CoV-2 受体结合基序的肽段与 ACE2 结合,但不能阻断 ACE2 介导的宿主细胞进入或促炎细胞因子诱导。

Peptides derived from the SARS-CoV-2 receptor binding motif bind to ACE2 but do not block ACE2-mediated host cell entry or pro-inflammatory cytokine induction.

机构信息

School of Chemistry, University of Glasgow, Glasgow, United Kingdom.

Institute of Molecular Cell & Systems Biology, School of Medical, Veterinary and Life Sciences, University of Glasgow, Glasgow, United Kingdom.

出版信息

PLoS One. 2021 Nov 18;16(11):e0260283. doi: 10.1371/journal.pone.0260283. eCollection 2021.

Abstract

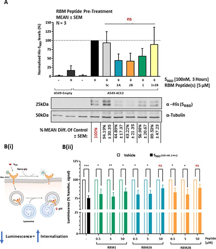
SARS-CoV-2 viral attachment and entry into host cells is mediated by a direct interaction between viral spike glycoproteins and membrane bound angiotensin-converting enzyme 2 (ACE2). The receptor binding motif (RBM), located within the S1 subunit of the spike protein, incorporates the majority of known ACE2 contact residues responsible for high affinity binding and associated virulence. Observation of existing crystal structures of the SARS-CoV-2 receptor binding domain (SRBD)-ACE2 interface, combined with peptide array screening, allowed us to define a series of linear native RBM-derived peptides that were selected as potential antiviral decoy sequences with the aim of directly binding ACE2 and attenuating viral cell entry. RBM1 (16mer): S443KVGGNYNYLYRLFRK458, RBM2A (25mer): E484GFNCYFPLQSYGFQPTNGVGYQPY508, RBM2B (20mer): F456NCYFPLQSYGFQPTNGVGY505 and RBM2A-Sc (25mer): NYGLQGSPFGYQETPYPFCNFVQYG. Data from fluorescence polarisation experiments suggested direct binding between RBM peptides and ACE2, with binding affinities ranging from the high nM to low μM range (Kd = 0.207-1.206 μM). However, the RBM peptides demonstrated only modest effects in preventing SRBD internalisation and showed no antiviral activity in a spike protein trimer neutralisation assay. The RBM peptides also failed to suppress S1-protein mediated inflammation in an endogenously expressing ACE2 human cell line. We conclude that linear native RBM-derived peptides are unable to outcompete viral spike protein for binding to ACE2 and therefore represent a suboptimal approach to inhibiting SARS-CoV-2 viral cell entry. These findings reinforce the notion that larger biologics (such as soluble ACE2, 'miniproteins', nanobodies and antibodies) are likely better suited as SARS-CoV-2 cell-entry inhibitors than short-sequence linear peptides.

摘要

SARS-CoV-2 病毒附着和进入宿主细胞是由病毒刺突糖蛋白与膜结合的血管紧张素转换酶 2(ACE2)之间的直接相互作用介导的。刺突蛋白 S1 亚基中的受体结合基序(RBM)包含大多数已知的 ACE2 结合残基,这些残基负责高亲和力结合和相关的毒力。观察到 SARS-CoV-2 受体结合域(SRBD)-ACE2 界面的现有晶体结构,结合肽阵列筛选,使我们能够定义一系列线性天然 RBM 衍生肽,这些肽被选为潜在的抗病毒诱饵序列,旨在直接结合 ACE2 并减弱病毒细胞进入。RBM1(16 肽):S443KVGGNYNYLYRLFRK458,RBM2A(25 肽):E484GFNCYFPLQSYGFQPTNGVGYQPY508,RBM2B(20 肽):F456NCYFPLQSYGFQPTNGVGY505 和 RBM2A-Sc(25 肽):NYGLQGSPFGYQETPYPFCNFVQYG。荧光偏振实验数据表明 RBM 肽与 ACE2 之间存在直接结合,结合亲和力范围从高 nM 到低 μM 范围(Kd = 0.207-1.206 μM)。然而,RBM 肽在阻止 SRBD 内化方面仅表现出适度的效果,并且在刺突蛋白三聚体中和测定中没有显示抗病毒活性。RBM 肽也未能抑制内源性表达 ACE2 的人细胞系中 S1-蛋白介导的炎症。我们得出结论,线性天然 RBM 衍生肽不能与 ACE2 竞争结合病毒刺突蛋白,因此代表抑制 SARS-CoV-2 病毒细胞进入的次优方法。这些发现强化了这样一种观点,即较大的生物制剂(如可溶性 ACE2、“迷你蛋白”、纳米抗体和抗体)可能比短序列线性肽更适合作为 SARS-CoV-2 细胞进入抑制剂。

https://cdn.ncbi.nlm.nih.gov/pmc/blobs/048d/8601423/0a53f103bc03/pone.0260283.g001.jpg

文献检索

告别复杂PubMed语法,用中文像聊天一样搜索,搜遍4000万医学文献。AI智能推荐,让科研检索更轻松。

立即免费搜索

文件翻译

保留排版,准确专业,支持PDF/Word/PPT等文件格式,支持 12+语言互译。

免费翻译文档

深度研究

AI帮你快速写综述,25分钟生成高质量综述,智能提取关键信息,辅助科研写作。

立即免费体验