Laboratoire GEPEA, Université de Nantes, Oniris, UMR 6144, 44600 Saint-Nazaire, France.
Metabolism, Bio-Engineering of Microalgal Molecules and Applications, Laboratoire Mer Molécules Santé, IUML-FR 3473 CNRS, Le Mans Université, Avenue Olivier Messiaen, 72085 Le Mans, France.
Mar Drugs. 2021 Nov 22;19(11):648. doi: 10.3390/md19110648.
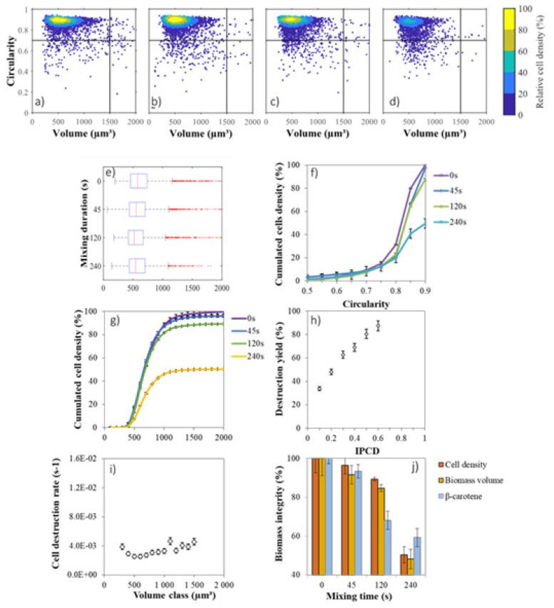
Biocompatible extraction emerges recently as a means to reduce costs of biotechnology processing of microalgae. In this frame, this study aimed at determining how specific culture conditions and the associated cell morphology impact the biocompatibility and the extraction yield of β-carotene from the green microalga using -decane. The results highlight the relationship between the cell disruption yield and cell volume, the circularity and the relative abundance of naturally permeabilized cells. The disruption rate increased with both the cell volume and circularity. This was particularly obvious for volume and circularity exceeding 1500 µm and 0.7, respectively. The extraction of β-carotene was the most biocompatible with small (600 µm) and circular cells (0.7) stressed in photobioreactor (30% of carotenoids recovery with 15% cell disruption). The naturally permeabilized cells were disrupted first; the remaining cells seems to follow a gradual permeabilization process: reversibility (up to 20 s) then irreversibility and cell disruption. This opens new carotenoid production schemes based on growing robust β-carotene enriched cells to ensure biocompatible extraction.
生物相容性提取最近作为一种降低生物技术处理微藻成本的手段出现。在这个框架内,本研究旨在确定特定的培养条件和相关的细胞形态如何影响 使用 -癸烷从绿藻中提取β-胡萝卜素的生物相容性和提取产率。结果突出了细胞破碎产率与细胞体积、圆度和天然通透细胞的相对丰度之间的关系。细胞体积和圆度的增加都会导致细胞破碎率的增加。对于体积和圆度分别超过 1500 µm 和 0.7 的细胞,这种现象尤为明显。在光生物反应器中对小(600 µm)且圆(0.7)的细胞施加应激时,β-胡萝卜素的提取最具生物相容性(用 15%的细胞破碎率可回收 30%的类胡萝卜素)。天然通透的细胞首先被破碎;其余细胞似乎遵循逐渐通透的过程:可逆性(长达 20 秒),然后是不可逆性和细胞破碎。这为基于生长健壮的富含β-胡萝卜素的细胞来确保生物相容性提取的新型类胡萝卜素生产方案开辟了道路。