• 文献检索
  • 文档翻译
  • 深度研究
  • 学术资讯
  • Suppr Zotero 插件Zotero 插件
  • 邀请有礼
  • 套餐&价格
  • 历史记录
应用&插件
Suppr Zotero 插件Zotero 插件浏览器插件Mac 客户端Windows 客户端微信小程序
定价
高级版会员购买积分包购买API积分包
服务
文献检索文档翻译深度研究API 文档MCP 服务
关于我们
关于 Suppr公司介绍联系我们用户协议隐私条款
关注我们

Suppr 超能文献

核心技术专利:CN118964589B侵权必究
粤ICP备2023148730 号-1Suppr @ 2026

文献检索

告别复杂PubMed语法,用中文像聊天一样搜索,搜遍4000万医学文献。AI智能推荐,让科研检索更轻松。

立即免费搜索

文件翻译

保留排版,准确专业,支持PDF/Word/PPT等文件格式,支持 12+语言互译。

免费翻译文档

深度研究

AI帮你快速写综述,25分钟生成高质量综述,智能提取关键信息,辅助科研写作。

立即免费体验

羊乳和羊奶中环状单链 DNA 基因组的鉴定与特征分析。

Identification and Characterization of Circular Single-Stranded DNA Genomes in Sheep and Goat Milk.

机构信息

Department of Veterinary Sciences, Faculty of Veterinary Medicine, Institute of Food Safety, Ludwig-Maximilians-Universität München, 85764 München, Germany.

Chair of Virology, Department of Veterinary Sciences, Faculty of Veterinary Medicine, Ludwig-Maximilians-Universität München, 80539 München, Germany.

出版信息

Viruses. 2021 Oct 28;13(11):2176. doi: 10.3390/v13112176.

DOI:10.3390/v13112176
PMID:34834982
原文链接:https://pmc.ncbi.nlm.nih.gov/articles/PMC8621823/
Abstract

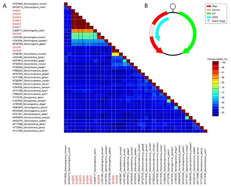
In recent years, a variety of circular replicase-encoding single-stranded (CRESS) DNA viruses and unclassified virus-like DNA elements have been discovered in a broad range of animal species and environmental samples. Key questions to be answered concern their presence in the human diet and their potential impact on disease emergence. Especially DNA elements termed bovine meat and milk factors (BMMF) are suspected to act as co-factors in the development of colon and breast cancer. To expand our knowledge on the occurrence of these potential pathogens in human nutrition, a total of 73 sheep and 40 goat milk samples were assayed by combining rolling circle amplification (RCA), PCR and Sanger sequencing. The present study further includes retail milk from the aforementioned species. We recovered 15 single stranded (ss) circular genomes. Of those, nine belong to the family and six are members of the unclassified group of BMMF. Thus, dairy sheep and goats add to dispersal of CRESS viruses and circular ssDNA elements, which enter the food chain via milk. The presence of these entities is therefore more widespread in than initially assumed and seems to be part of the common human nutrition.

摘要

近年来,在广泛的动物物种和环境样本中发现了多种环状复制酶编码的单链 (CRESS) DNA 病毒和未分类的类似病毒的 DNA 元件。需要回答的关键问题是它们在人类饮食中的存在及其对疾病出现的潜在影响。特别是被称为牛肉和牛奶因子 (BMMF) 的 DNA 元件被怀疑是结肠癌和乳腺癌发展的协同因子。为了扩大我们对这些潜在病原体在人类营养中存在的认识,通过结合滚环扩增 (RCA)、PCR 和 Sanger 测序,共检测了 73 份绵羊和 40 份山羊奶样本。本研究还包括来自上述物种的零售牛奶。我们回收了 15 个单链 (ss) 环状基因组。其中,9 个属于科,6 个是未分类 BMMF 组的成员。因此,羊奶和山羊奶增加了 CRESS 病毒和环状 ssDNA 元件的传播,这些病毒和元素通过牛奶进入食物链。因此,这些实体在比最初假设的更广泛的范围内存在,并且似乎是常见人类营养的一部分。

https://cdn.ncbi.nlm.nih.gov/pmc/blobs/8386/8621823/0434e9bccbdd/viruses-13-02176-g004.jpg
https://cdn.ncbi.nlm.nih.gov/pmc/blobs/8386/8621823/76ebf26bdf19/viruses-13-02176-g001.jpg
https://cdn.ncbi.nlm.nih.gov/pmc/blobs/8386/8621823/b4d64b160b17/viruses-13-02176-g002.jpg
https://cdn.ncbi.nlm.nih.gov/pmc/blobs/8386/8621823/1beeb0f1372a/viruses-13-02176-g003.jpg
https://cdn.ncbi.nlm.nih.gov/pmc/blobs/8386/8621823/0434e9bccbdd/viruses-13-02176-g004.jpg
https://cdn.ncbi.nlm.nih.gov/pmc/blobs/8386/8621823/76ebf26bdf19/viruses-13-02176-g001.jpg
https://cdn.ncbi.nlm.nih.gov/pmc/blobs/8386/8621823/b4d64b160b17/viruses-13-02176-g002.jpg
https://cdn.ncbi.nlm.nih.gov/pmc/blobs/8386/8621823/1beeb0f1372a/viruses-13-02176-g003.jpg
https://cdn.ncbi.nlm.nih.gov/pmc/blobs/8386/8621823/0434e9bccbdd/viruses-13-02176-g004.jpg

相似文献

1
Identification and Characterization of Circular Single-Stranded DNA Genomes in Sheep and Goat Milk.羊乳和羊奶中环状单链 DNA 基因组的鉴定与特征分析。
Viruses. 2021 Oct 28;13(11):2176. doi: 10.3390/v13112176.
2
Circular Rep-Encoding Single-Stranded DNA Sequences in Milk from Water Buffaloes ().水牛乳中环状复制转座单链 DNA 序列 ()。
Viruses. 2021 Jun 7;13(6):1088. doi: 10.3390/v13061088.
3
First Insights into the Occurrence of Circular Single-Stranded DNA Genomes in Asian and African Cattle.对亚洲和非洲牛中环状单链DNA基因组出现情况的初步见解。
Animals (Basel). 2023 Apr 27;13(9):1492. doi: 10.3390/ani13091492.
4
A variety of highly divergent eukaryotic ssDNA viruses in sera of pigs.血清中的多种高度分化的真核单链 DNA 病毒。
J Gen Virol. 2021 Dec;102(12). doi: 10.1099/jgv.0.001706.
5
Circular replication-associated protein encoding DNA viruses identified in the faecal matter of various animals in New Zealand.在新西兰各种动物粪便中鉴定出的环状复制相关蛋白编码DNA病毒。
Infect Genet Evol. 2016 Sep;43:151-64. doi: 10.1016/j.meegid.2016.05.008. Epub 2016 May 20.
6
: a Virus Phylum Unifying Seven Families of Rep-Encoding Viruses with Single-Stranded, Circular DNA Genomes.一个病毒门,统一了七个具有单链环状DNA基因组且编码复制相关蛋白的病毒科。
J Virol. 2020 Jun 1;94(12). doi: 10.1128/JVI.00582-20.
7
Family Genomoviridae: 2021 taxonomy update.家族基因组病毒科:2021 年分类学更新。
Arch Virol. 2021 Oct;166(10):2911-2926. doi: 10.1007/s00705-021-05183-y.
8
Smacoviridae: a new family of animal-associated single-stranded DNA viruses.微小病毒科:与动物相关的单链DNA病毒新科。
Arch Virol. 2018 Jul;163(7):2005-2015. doi: 10.1007/s00705-018-3820-z. Epub 2018 Mar 23.
9
Virus Discovery in Desert Tortoise Fecal Samples: Novel Circular Single-Stranded DNA Viruses.荒漠龟粪便样本中的病毒发现:新型环状单链 DNA 病毒。
Viruses. 2020 Jan 26;12(2):143. doi: 10.3390/v12020143.
10
Characterisation of a diverse range of circular replication-associated protein encoding DNA viruses recovered from a sewage treatment oxidation pond.从污水处理氧化塘中分离出的多种环状复制相关蛋白编码DNA病毒的特性分析
Infect Genet Evol. 2015 Apr;31:73-86. doi: 10.1016/j.meegid.2015.01.001. Epub 2015 Jan 9.

引用本文的文献

1
Bovine Meat and Milk Factor (BMMF) Protein Is Expressed in Macrophages Spread Widely over the Mucosa of Colorectal Cancer Patients.牛源肉与乳因子(BMMF)蛋白在广泛分布于结直肠癌患者黏膜的巨噬细胞中表达。
Cells. 2025 Mar 19;14(6):455. doi: 10.3390/cells14060455.
2
Current Research on Small Circular Molecules: A Comprehensive Overview on SPHINX/BMMF.当前小分子环状分子研究:SPHINX/BMMF 全面概述。
Genes (Basel). 2024 May 24;15(6):678. doi: 10.3390/genes15060678.
3
Bovine Meat and Milk Factor-like Sequences Are Frequently Detected in Renal Cell Carcinoma Tissues.

本文引用的文献

1
Circular Rep-Encoding Single-Stranded DNA Sequences in Milk from Water Buffaloes ().水牛乳中环状复制转座单链 DNA 序列 ()。
Viruses. 2021 Jun 7;13(6):1088. doi: 10.3390/v13061088.
2
Viral infections shared between water buffaloes and small ruminants in Switzerland.瑞士水牛头颈部疾病的病毒感染与小反刍动物共享。
J Vet Diagn Invest. 2021 Sep;33(5):894-905. doi: 10.1177/10406387211027131. Epub 2021 Jun 24.
3
Analysis of chronic inflammatory lesions of the colon for BMMF Rep antigen expression and CD68 macrophage interactions.
在肾细胞癌组织中经常检测到牛源肉和乳因子样序列。
Cancers (Basel). 2024 Apr 29;16(9):1746. doi: 10.3390/cancers16091746.
4
Identification and Characterization of Novel SPHINX/BMMF-like DNA Sequences Isolated from Non-Bovine Foods.从非牛食品中分离出的新型 SPHINX/BMMF 样 DNA 序列的鉴定和特征分析。
Genes (Basel). 2023 Jun 21;14(7):1307. doi: 10.3390/genes14071307.
5
First Insights into the Occurrence of Circular Single-Stranded DNA Genomes in Asian and African Cattle.对亚洲和非洲牛中环状单链DNA基因组出现情况的初步见解。
Animals (Basel). 2023 Apr 27;13(9):1492. doi: 10.3390/ani13091492.
6
Potential Pathogenic Impact of Cow's Milk Consumption and Bovine Milk-Derived Exosomal MicroRNAs in Diffuse Large B-Cell Lymphoma.牛乳制品消费和牛乳衍生外泌体 microRNAs 在弥漫大 B 细胞淋巴瘤中的潜在致病影响。
Int J Mol Sci. 2023 Mar 23;24(7):6102. doi: 10.3390/ijms24076102.
7
Bovine meat and milk factor protein expression in tumor-free mucosa of colorectal cancer patients coincides with macrophages and might interfere with patient survival.牛源食品中的因子可在结直肠癌患者无肿瘤黏膜中表达,与巨噬细胞表达水平一致,可能影响患者生存。
Mol Oncol. 2024 May;18(5):1076-1092. doi: 10.1002/1878-0261.13390. Epub 2023 Feb 22.
8
A New Circular Single-Stranded DNA Virus Related with Howler Monkey Associated Porprismacovirus 1 Detected in Children with Acute Gastroenteritis.一种与吼猴相关的疱疹病毒 1 有关的新型环状单链 DNA 病毒在急性胃肠炎患儿中被发现。
Viruses. 2022 Jul 4;14(7):1472. doi: 10.3390/v14071472.
分析慢性炎症性结肠病变中 BMMF Rep 抗原的表达和 CD68 巨噬细胞的相互作用。
Proc Natl Acad Sci U S A. 2021 Mar 23;118(12). doi: 10.1073/pnas.2025830118.
4
Global Cancer Statistics 2020: GLOBOCAN Estimates of Incidence and Mortality Worldwide for 36 Cancers in 185 Countries.《全球癌症统计数据 2020:全球 185 个国家和地区 36 种癌症的发病率和死亡率估计》。
CA Cancer J Clin. 2021 May;71(3):209-249. doi: 10.3322/caac.21660. Epub 2021 Feb 4.
5
A plate of viruses: Viral metagenomics of supermarket chicken, pork and beef from Brazil.一盘病毒:巴西超市鸡肉、猪肉和牛肉的病毒宏基因组学研究。
Virology. 2021 Jan 2;552:1-9. doi: 10.1016/j.virol.2020.09.005. Epub 2020 Sep 28.
6
: a Virus Phylum Unifying Seven Families of Rep-Encoding Viruses with Single-Stranded, Circular DNA Genomes.一个病毒门,统一了七个具有单链环状DNA基因组且编码复制相关蛋白的病毒科。
J Virol. 2020 Jun 1;94(12). doi: 10.1128/JVI.00582-20.
7
Discovery of several thousand highly diverse circular DNA viruses.发现了几千种高度多样化的环状 DNA 病毒。
Elife. 2020 Feb 4;9:e51971. doi: 10.7554/eLife.51971.
8
A specific class of infectious agents isolated from bovine serum and dairy products and peritumoral colon cancer tissue.从牛血清、乳制品和癌旁结肠组织中分离出的一类特定的传染性病原体。
Emerg Microbes Infect. 2019;8(1):1205-1218. doi: 10.1080/22221751.2019.1651620.
9
Viral metagenomics reveals significant viruses in the genital tract of apparently healthy dairy cows.病毒宏基因组学揭示了表面健康的奶牛生殖道中的重要病毒。
Arch Virol. 2019 Apr;164(4):1059-1067. doi: 10.1007/s00705-019-04158-4. Epub 2019 Feb 19.
10
Eukaryotic Circular Rep-Encoding Single-Stranded DNA (CRESS DNA) Viruses: Ubiquitous Viruses With Small Genomes and a Diverse Host Range.真核环状复制编码单链 DNA(CRESS DNA)病毒:具有小基因组和广泛宿主范围的普遍存在的病毒。
Adv Virus Res. 2019;103:71-133. doi: 10.1016/bs.aivir.2018.10.001. Epub 2018 Dec 5.