Suppr超能文献

长链非编码RNA SFTA1P介导非小细胞肺癌中Hippo-YAP/TAZ信号通路的正反馈调节。

LncRNA SFTA1P mediates positive feedback regulation of the Hippo-YAP/TAZ signaling pathway in non-small cell lung cancer.

作者信息

Zhu Bowen, Finch-Edmondson Megan, Leong Kim Whye, Zhang Xiaoqian, V Mitheera, Lin Quy Xiao Xuan, Lee Yaelim, Ng Wei Ting, Guo Huili, Wan Yue, Sudol Marius, DasGupta Ramanuj

机构信息

Genome Institute of Singapore (GIS), Agency for Science, Technology and Research (A*STAR), Singapore, 138672, Singapore.

Department of Physiology, NUS Yong Loo Lin School of Medicine, National University of Singapore, Singapore, 117593, Singapore.

出版信息

Cell Death Discov. 2021 Nov 29;7(1):369. doi: 10.1038/s41420-021-00761-0.

Abstract

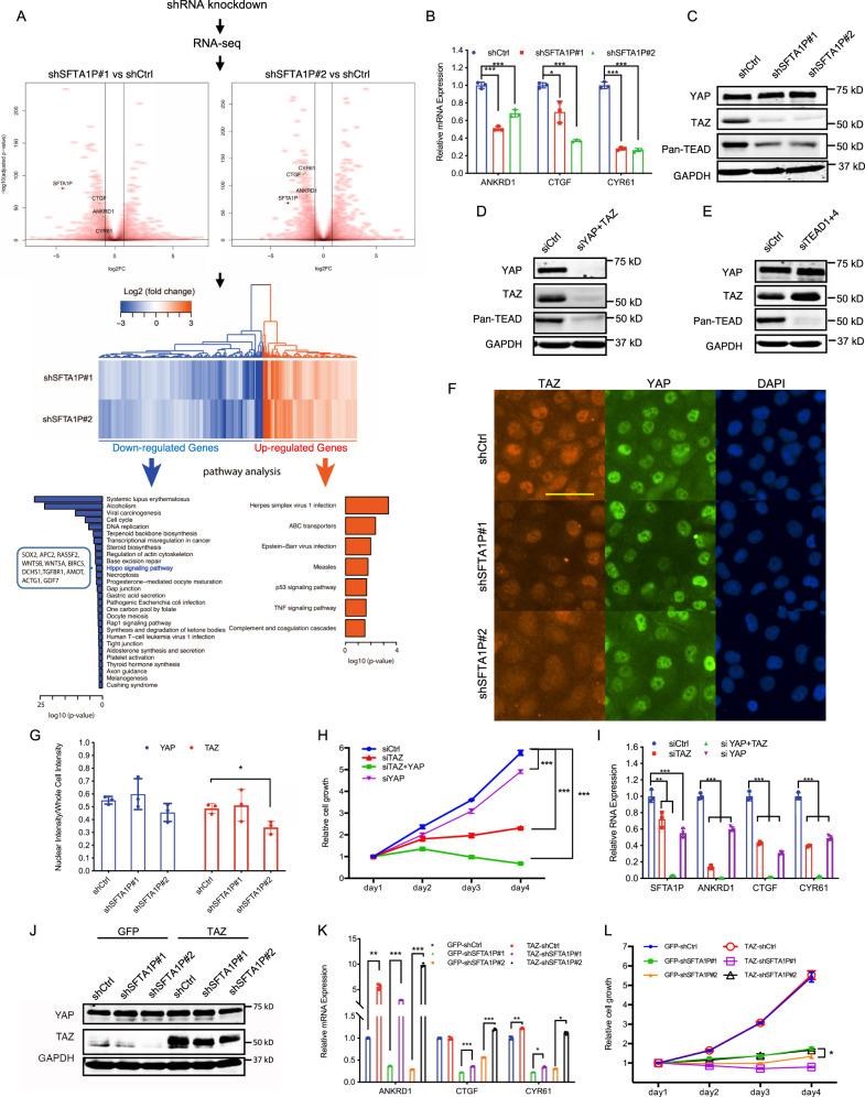
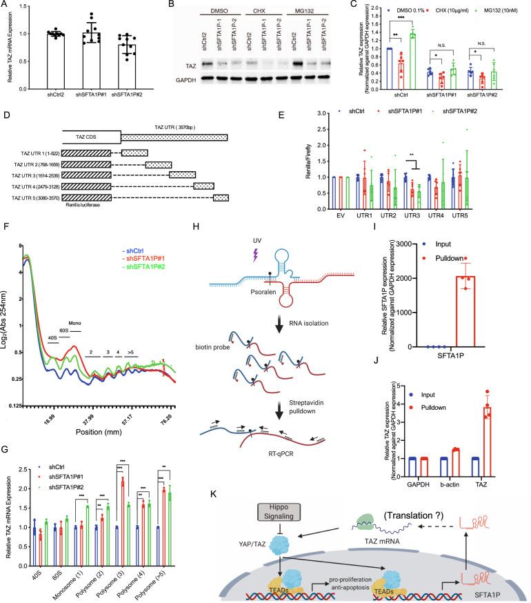
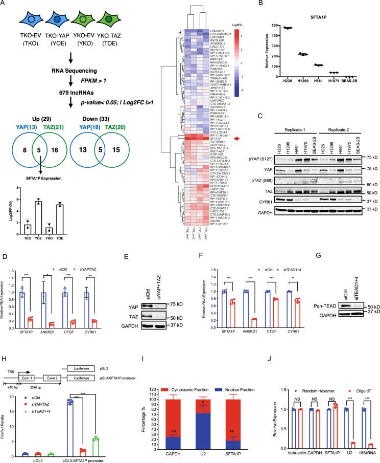
Long non-coding RNAs (lncRNAs) regulate numerous biological processes involved in both development and carcinogenesis. Hippo-YAP/TAZ signaling, a critical pathway responsible for organ size control, is often dysregulated in a variety of cancers. However, the nature and function of YAP/TAZ-regulated lncRNAs during tumorigenesis remain largely unexplored. By profiling YAP/TAZ-regulated lncRNAs, we identified SFTA1P as a novel transcriptional target and a positive feedback regulator of YAP/TAZ signaling. Using non-small cell lung cancer (NSCLC) cell lines, we show that SFTA1P is transcriptionally activated by YAP/TAZ in a TEAD-dependent manner. Functionally, knockdown of SFTA1P in NSCLC cell lines inhibited proliferation, induced programmed cell death, and compromised their tumorigenic potential. Mechanistically, SFTA1P knockdown decreased TAZ protein abundance and consequently, the expression of YAP/TAZ transcriptional targets. We provide evidence that this phenomenon could potentially be mediated via its interaction with TAZ mRNA to regulate TAZ translation. Our results reveal SFTA1P as a positive feedback regulator of Hippo-YAP/TAZ signaling, which may serve as the molecular basis for lncRNA-based therapies against YAP/TAZ-driven cancers.

摘要

长链非编码RNA(lncRNAs)调控着许多参与发育和致癌过程的生物学过程。Hippo-YAP/TAZ信号通路是负责器官大小控制的关键通路,在多种癌症中常常失调。然而,YAP/TAZ调控的lncRNAs在肿瘤发生过程中的性质和功能仍 largely unexplored。通过分析YAP/TAZ调控的lncRNAs,我们鉴定出SFTA1P是YAP/TAZ信号通路的一个新的转录靶点和正反馈调节因子。使用非小细胞肺癌(NSCLC)细胞系,我们表明SFTA1P以TEAD依赖的方式被YAP/TAZ转录激活。在功能上,敲低NSCLC细胞系中的SFTA1P可抑制增殖、诱导程序性细胞死亡并损害其致瘤潜能。机制上,敲低SFTA1P可降低TAZ蛋白丰度,从而降低YAP/TAZ转录靶点的表达。我们提供的证据表明,这种现象可能是通过其与TAZ mRNA的相互作用来调节TAZ翻译介导的。我们的结果揭示了SFTA1P是Hippo-YAP/TAZ信号通路的正反馈调节因子,这可能为基于lncRNA的抗YAP/TAZ驱动癌症的治疗提供分子基础。

https://cdn.ncbi.nlm.nih.gov/pmc/blobs/7bd9/8630011/45dd73b27966/41420_2021_761_Fig1_HTML.jpg

文献检索

告别复杂PubMed语法,用中文像聊天一样搜索,搜遍4000万医学文献。AI智能推荐,让科研检索更轻松。

立即免费搜索

文件翻译

保留排版,准确专业,支持PDF/Word/PPT等文件格式,支持 12+语言互译。

免费翻译文档

深度研究

AI帮你快速写综述,25分钟生成高质量综述,智能提取关键信息,辅助科研写作。

立即免费体验