• 文献检索
  • 文档翻译
  • 深度研究
  • 学术资讯
  • Suppr Zotero 插件Zotero 插件
  • 邀请有礼
  • 套餐&价格
  • 历史记录
应用&插件
Suppr Zotero 插件Zotero 插件浏览器插件Mac 客户端Windows 客户端微信小程序
定价
高级版会员购买积分包购买API积分包
服务
文献检索文档翻译深度研究API 文档MCP 服务
关于我们
关于 Suppr公司介绍联系我们用户协议隐私条款
关注我们

Suppr 超能文献

核心技术专利:CN118964589B侵权必究
粤ICP备2023148730 号-1Suppr @ 2026

文献检索

告别复杂PubMed语法,用中文像聊天一样搜索,搜遍4000万医学文献。AI智能推荐,让科研检索更轻松。

立即免费搜索

文件翻译

保留排版,准确专业,支持PDF/Word/PPT等文件格式,支持 12+语言互译。

免费翻译文档

深度研究

AI帮你快速写综述,25分钟生成高质量综述,智能提取关键信息,辅助科研写作。

立即免费体验

新冠病毒感染的猪尾猕猴(Macaca nemestrina)模型可再现多种临床结局,并揭示出疾病的新的和复杂特征。

The pigtail macaque (Macaca nemestrina) model of COVID-19 reproduces diverse clinical outcomes and reveals new and complex signatures of disease.

机构信息

Tulane National Primate Research Center, Covington, Louisiana, United States of America.

Biomedical Science Training Program, Tulane University School of Medicine, New Orleans, Louisiana, United States of America.

出版信息

PLoS Pathog. 2021 Dec 20;17(12):e1010162. doi: 10.1371/journal.ppat.1010162. eCollection 2021 Dec.

DOI:10.1371/journal.ppat.1010162
PMID:34929014
原文链接:https://pmc.ncbi.nlm.nih.gov/articles/PMC8722729/
Abstract

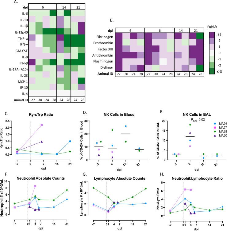
The novel coronavirus SARS-CoV-2, the causative agent of COVID-19 disease, has killed over five million people worldwide as of December 2021 with infections rising again due to the emergence of highly transmissible variants. Animal models that faithfully recapitulate human disease are critical for assessing SARS-CoV-2 viral and immune dynamics, for understanding mechanisms of disease, and for testing vaccines and therapeutics. Pigtail macaques (PTM, Macaca nemestrina) demonstrate a rapid and severe disease course when infected with simian immunodeficiency virus (SIV), including the development of severe cardiovascular symptoms that are pertinent to COVID-19 manifestations in humans. We thus proposed this species may likewise exhibit severe COVID-19 disease upon infection with SARS-CoV-2. Here, we extensively studied a cohort of SARS-CoV-2-infected PTM euthanized either 6- or 21-days after respiratory viral challenge. We show that PTM demonstrate largely mild-to-moderate COVID-19 disease. Pulmonary infiltrates were dominated by T cells, including CD4+ T cells that upregulate CD8 and express cytotoxic molecules, as well as virus-targeting T cells that were predominantly CD4+. We also noted increases in inflammatory and coagulation markers in blood, pulmonary pathologic lesions, and the development of neutralizing antibodies. Together, our data demonstrate that SARS-CoV-2 infection of PTM recapitulates important features of COVID-19 and reveals new immune and viral dynamics and thus may serve as a useful animal model for studying pathogenesis and testing vaccines and therapeutics.

摘要

新型冠状病毒 SARS-CoV-2 是 COVID-19 疾病的病原体,截至 2021 年 12 月,已导致全球超过 500 万人死亡,由于高传染性变异株的出现,感染人数再次上升。能够忠实地再现人类疾病的动物模型对于评估 SARS-CoV-2 病毒和免疫动力学、了解疾病机制以及测试疫苗和疗法至关重要。感染猴免疫缺陷病毒(SIV)的长尾猕猴(PTM,Macaca nemestrina)会迅速且严重地发病,包括出现严重的心血管症状,这些症状与 COVID-19 患者的临床表现有关。因此,我们推测这种物种在感染 SARS-CoV-2 时也可能表现出严重的 COVID-19 疾病。在这里,我们广泛研究了一组在呼吸病毒感染后 6 或 21 天被安乐死的 SARS-CoV-2 感染的 PTM 。我们发现 PTM 表现出轻度至中度 COVID-19 疾病。肺部浸润主要由 T 细胞组成,包括上调 CD8 并表达细胞毒性分子的 CD4+T 细胞,以及主要为 CD4+的病毒靶向 T 细胞。我们还注意到血液中炎症和凝血标志物增加、肺部病理损伤以及中和抗体的产生。总之,我们的数据表明,SARS-CoV-2 感染 PTM 再现了 COVID-19 的重要特征,并揭示了新的免疫和病毒动力学,因此可能成为研究发病机制和测试疫苗和疗法的有用动物模型。

https://cdn.ncbi.nlm.nih.gov/pmc/blobs/cfcc/8722729/cbc91ea8f5af/ppat.1010162.g011.jpg
https://cdn.ncbi.nlm.nih.gov/pmc/blobs/cfcc/8722729/d74c2d06fe52/ppat.1010162.g001.jpg
https://cdn.ncbi.nlm.nih.gov/pmc/blobs/cfcc/8722729/1d35151c6ac7/ppat.1010162.g002.jpg
https://cdn.ncbi.nlm.nih.gov/pmc/blobs/cfcc/8722729/75645371c8d0/ppat.1010162.g003.jpg
https://cdn.ncbi.nlm.nih.gov/pmc/blobs/cfcc/8722729/b086edf0c897/ppat.1010162.g004.jpg
https://cdn.ncbi.nlm.nih.gov/pmc/blobs/cfcc/8722729/874bdd977cd8/ppat.1010162.g005.jpg
https://cdn.ncbi.nlm.nih.gov/pmc/blobs/cfcc/8722729/c9bc35d1b3e0/ppat.1010162.g006.jpg
https://cdn.ncbi.nlm.nih.gov/pmc/blobs/cfcc/8722729/bd82e9d1c15a/ppat.1010162.g007.jpg
https://cdn.ncbi.nlm.nih.gov/pmc/blobs/cfcc/8722729/ba36f8f40f21/ppat.1010162.g008.jpg
https://cdn.ncbi.nlm.nih.gov/pmc/blobs/cfcc/8722729/5cbc3b87c12a/ppat.1010162.g009.jpg
https://cdn.ncbi.nlm.nih.gov/pmc/blobs/cfcc/8722729/d2ab6a4e24ef/ppat.1010162.g010.jpg
https://cdn.ncbi.nlm.nih.gov/pmc/blobs/cfcc/8722729/cbc91ea8f5af/ppat.1010162.g011.jpg
https://cdn.ncbi.nlm.nih.gov/pmc/blobs/cfcc/8722729/d74c2d06fe52/ppat.1010162.g001.jpg
https://cdn.ncbi.nlm.nih.gov/pmc/blobs/cfcc/8722729/1d35151c6ac7/ppat.1010162.g002.jpg
https://cdn.ncbi.nlm.nih.gov/pmc/blobs/cfcc/8722729/75645371c8d0/ppat.1010162.g003.jpg
https://cdn.ncbi.nlm.nih.gov/pmc/blobs/cfcc/8722729/b086edf0c897/ppat.1010162.g004.jpg
https://cdn.ncbi.nlm.nih.gov/pmc/blobs/cfcc/8722729/874bdd977cd8/ppat.1010162.g005.jpg
https://cdn.ncbi.nlm.nih.gov/pmc/blobs/cfcc/8722729/c9bc35d1b3e0/ppat.1010162.g006.jpg
https://cdn.ncbi.nlm.nih.gov/pmc/blobs/cfcc/8722729/bd82e9d1c15a/ppat.1010162.g007.jpg
https://cdn.ncbi.nlm.nih.gov/pmc/blobs/cfcc/8722729/ba36f8f40f21/ppat.1010162.g008.jpg
https://cdn.ncbi.nlm.nih.gov/pmc/blobs/cfcc/8722729/5cbc3b87c12a/ppat.1010162.g009.jpg
https://cdn.ncbi.nlm.nih.gov/pmc/blobs/cfcc/8722729/d2ab6a4e24ef/ppat.1010162.g010.jpg
https://cdn.ncbi.nlm.nih.gov/pmc/blobs/cfcc/8722729/cbc91ea8f5af/ppat.1010162.g011.jpg

相似文献

1
The pigtail macaque (Macaca nemestrina) model of COVID-19 reproduces diverse clinical outcomes and reveals new and complex signatures of disease.新冠病毒感染的猪尾猕猴(Macaca nemestrina)模型可再现多种临床结局,并揭示出疾病的新的和复杂特征。
PLoS Pathog. 2021 Dec 20;17(12):e1010162. doi: 10.1371/journal.ppat.1010162. eCollection 2021 Dec.
2
A Single Dose SARS-CoV-2 Replicon RNA Vaccine Induces Cellular and Humoral Immune Responses in Simian Immunodeficiency Virus Infected and Uninfected Pigtail Macaques.单剂 SARS-CoV-2 复制子 RNA 疫苗可诱导感染和未感染 SIV 的食蟹猴产生细胞和体液免疫应答。
Front Immunol. 2021 Dec 21;12:800723. doi: 10.3389/fimmu.2021.800723. eCollection 2021.
3
The Impact of SIV-Induced Immunodeficiency on SARS-CoV-2 Disease, Viral Dynamics, and Antiviral Immune Response in a Nonhuman Primate Model of Coinfection.SIV 诱导的免疫缺陷对 SARS-CoV-2 疾病、病毒动力学和抗病毒免疫反应的影响:在非人类灵长类动物共感染模型中的研究。
Viruses. 2024 Jul 21;16(7):1173. doi: 10.3390/v16071173.
4
Responses to acute infection with SARS-CoV-2 in the lungs of rhesus macaques, baboons and marmosets.恒河猴、狒狒和绒猴肺部对SARS-CoV-2急性感染的反应。
Nat Microbiol. 2021 Jan;6(1):73-86. doi: 10.1038/s41564-020-00841-4. Epub 2020 Dec 18.
5
Comparative evaluation of simian, simian-human, and human immunodeficiency virus infections in the pigtail macaque (Macaca nemestrina) model.猪尾猕猴(食蟹猕猴)模型中猿猴、猿猴-人类和人类免疫缺陷病毒感染的比较评估。
AIDS Res Hum Retroviruses. 2006 Jun;22(6):580-8. doi: 10.1089/aid.2006.22.580.
6
Delayed severe cytokine storm and immune cell infiltration in SARS-CoV-2-infected aged Chinese rhesus macaques.感染 SARS-CoV-2 的老年中国恒河猴中延迟的严重细胞因子风暴和免疫细胞浸润。
Zool Res. 2020 Sep 18;41(5):503-516. doi: 10.24272/j.issn.2095-8137.2020.202.
7
Elite Control, Gut CD4 T Cell Sparing, and Enhanced Mucosal T Cell Responses in Macaca nemestrina Infected by a Simian Immunodeficiency Virus Lacking a gp41 Trafficking Motif.感染缺乏gp41转运基序的猿猴免疫缺陷病毒的豚尾猕猴中的精英控制、肠道CD4 T细胞保留及增强的黏膜T细胞反应
J Virol. 2015 Oct;89(20):10156-75. doi: 10.1128/JVI.01134-15. Epub 2015 Jul 29.
8
Subacute SARS-CoV-2 replication can be controlled in the absence of CD8+ T cells in cynomolgus macaques.在食蟹猴中,即使没有 CD8+ T 细胞,也可以控制亚急性 SARS-CoV-2 复制。
PLoS Pathog. 2021 Jul 19;17(7):e1009668. doi: 10.1371/journal.ppat.1009668. eCollection 2021 Jul.
9
Northern pig-tailed macaques ( ) infected with SARS-CoV-2 show rapid viral clearance and persistent immune response.感染严重急性呼吸综合征冠状病毒2(SARS-CoV-2)的北豚尾猕猴表现出病毒快速清除和持续的免疫反应。
Zool Res. 2021 May 18;42(3):350-353. doi: 10.24272/j.issn.2095-8137.2020.334.
10
The pigtail macaque MHC class I allele Mane-A*10 presents an immundominant SIV Gag epitope: identification, tetramer development and implications of immune escape and reversion.猪尾猕猴MHC I类等位基因Mane - A*10呈现一个免疫显性的SIV Gag表位:鉴定、四聚体开发以及免疫逃逸和回复突变的影响
J Med Primatol. 2005 Oct;34(5-6):282-93. doi: 10.1111/j.1600-0684.2005.00126.x.

引用本文的文献

1
Post Pandemic Problem, is there an animal model suitable to investigate PASC.疫情后问题,是否存在适合研究新冠后综合征(PASC)的动物模型。
Npj Imaging. 2025 Sep 15;3(1):41. doi: 10.1038/s44303-025-00101-2.
2
Characterisation of C-C Ligand 7 (CCL7) as Asthma Genetic Marker in Pigtailed Monkey.食蟹猴中C-C配体7(CCL7)作为哮喘遗传标志物的特征分析
Trop Life Sci Res. 2024 Oct;35(3):293-305. doi: 10.21315/tlsr2024.35.3.13. Epub 2024 Oct 7.
3
The Impact of SIV-Induced Immunodeficiency on SARS-CoV-2 Disease, Viral Dynamics, and Antiviral Immune Response in a Nonhuman Primate Model of Coinfection.

本文引用的文献

1
Effective Prophylaxis of COVID-19 in Rhesus Macaques Using a Combination of Two Parenterally-Administered SARS-CoV-2 Neutralizing Antibodies.使用两种经肠胃外给予的 SARS-CoV-2 中和抗体联合对恒河猴进行 COVID-19 的有效预防。
Front Cell Infect Microbiol. 2021 Nov 18;11:753444. doi: 10.3389/fcimb.2021.753444. eCollection 2021.
2
COVID and Animal Trials: A Systematic Review.新冠病毒与动物试验:一项系统综述
J Pharm Bioallied Sci. 2021 Jun;13(Suppl 1):S31-S35. doi: 10.4103/jpbs.JPBS_749_20. Epub 2021 Jun 5.
3
Trajectory of Growth of Severe Acute Respiratory Syndrome Coronavirus 2 (SARS-CoV-2) Variants in Houston, Texas, January through May 2021, Based on 12,476 Genome Sequences.
SIV 诱导的免疫缺陷对 SARS-CoV-2 疾病、病毒动力学和抗病毒免疫反应的影响:在非人类灵长类动物共感染模型中的研究。
Viruses. 2024 Jul 21;16(7):1173. doi: 10.3390/v16071173.
4
Plasmodium knowlesi in pig-tailed macaques: a potential new model for malaria vaccine research.食蟹猕猴中的疟原虫 knowlesi:疟疾疫苗研究的一种潜在新模型。
Malar J. 2023 Dec 13;22(1):379. doi: 10.1186/s12936-023-04788-9.
5
The Impact of SIV-Induced Immunodeficiency on Clinical Manifestation, Immune Response, and Viral Dynamics in SARS-CoV-2 Coinfection.猴免疫缺陷病毒(SIV)诱导的免疫缺陷对严重急性呼吸综合征冠状病毒2(SARS-CoV-2)合并感染的临床表现、免疫反应和病毒动力学的影响
bioRxiv. 2023 Nov 16:2023.11.15.567132. doi: 10.1101/2023.11.15.567132.
6
Low perforin expression in CD8+ T lymphocytes during the acute phase of severe SARS-CoV-2 infection predicts long COVID.在严重 SARS-CoV-2 感染的急性期,CD8+ T 淋巴细胞中穿孔素表达水平降低预示着长新冠。
Front Immunol. 2022 Oct 20;13:1029006. doi: 10.3389/fimmu.2022.1029006. eCollection 2022.
7
Exposure modality influences viral kinetics but not respiratory outcome of COVID-19 in multiple nonhuman primate species.暴露方式影响多种非人类灵长类动物 COVID-19 的病毒动力学,但不影响呼吸道结局。
PLoS Pathog. 2022 Jul 5;18(7):e1010618. doi: 10.1371/journal.ppat.1010618. eCollection 2022 Jul.
8
Intra-Host SARS-CoV-2 Evolution in the Gut of Mucosally-Infected (African Green Monkeys).肠内感染(非洲绿猴)的 SARS-CoV-2 宿主内进化。
Viruses. 2022 Jan 1;14(1):77. doi: 10.3390/v14010077.
9
A Single Dose SARS-CoV-2 Replicon RNA Vaccine Induces Cellular and Humoral Immune Responses in Simian Immunodeficiency Virus Infected and Uninfected Pigtail Macaques.单剂 SARS-CoV-2 复制子 RNA 疫苗可诱导感染和未感染 SIV 的食蟹猴产生细胞和体液免疫应答。
Front Immunol. 2021 Dec 21;12:800723. doi: 10.3389/fimmu.2021.800723. eCollection 2021.
10
Medical imaging of pulmonary disease in SARS-CoV-2-exposed non-human primates.SARS-CoV-2 暴露的非人类灵长类动物肺部疾病的医学成像。
Trends Mol Med. 2022 Feb;28(2):123-142. doi: 10.1016/j.molmed.2021.12.001. Epub 2021 Dec 7.
2021 年 1 月至 5 月,基于 12476 个基因组序列,德克萨斯州休斯顿严重急性呼吸综合征冠状病毒 2(SARS-CoV-2)变异株的生长轨迹。
Am J Pathol. 2021 Oct;191(10):1754-1773. doi: 10.1016/j.ajpath.2021.07.002. Epub 2021 Jul 23.
4
The Spike of Concern-The Novel Variants of SARS-CoV-2.关注的焦点——新型 SARS-CoV-2 变体。
Viruses. 2021 May 27;13(6):1002. doi: 10.3390/v13061002.
5
SARS-CoV-2 variants of concern are emerging in India.令人担忧的新冠病毒变异毒株正在印度出现。
Nat Med. 2021 Jul;27(7):1131-1133. doi: 10.1038/s41591-021-01397-4.
6
Northern pig-tailed macaques ( ) infected with SARS-CoV-2 show rapid viral clearance and persistent immune response.感染严重急性呼吸综合征冠状病毒2(SARS-CoV-2)的北豚尾猕猴表现出病毒快速清除和持续的免疫反应。
Zool Res. 2021 May 18;42(3):350-353. doi: 10.24272/j.issn.2095-8137.2020.334.
7
Impact and effectiveness of mRNA BNT162b2 vaccine against SARS-CoV-2 infections and COVID-19 cases, hospitalisations, and deaths following a nationwide vaccination campaign in Israel: an observational study using national surveillance data.以色列全国疫苗接种运动后,mRNA BNT162b2疫苗对SARS-CoV-2感染及COVID-19病例、住院和死亡的影响与效果:一项利用国家监测数据的观察性研究
Lancet. 2021 May 15;397(10287):1819-1829. doi: 10.1016/S0140-6736(21)00947-8. Epub 2021 May 5.
8
Effectiveness of the BNT162b2 Covid-19 Vaccine against the B.1.1.7 and B.1.351 Variants.BNT162b2新冠疫苗对B.1.1.7和B.1.351变异株的有效性
N Engl J Med. 2021 Jul 8;385(2):187-189. doi: 10.1056/NEJMc2104974. Epub 2021 May 5.
9
SARS-CoV-2 variants of concern: the knowns and unknowns.严重急性呼吸综合征冠状病毒2(SARS-CoV-2)变异株:已知与未知
Anaesth Crit Care Pain Med. 2021 Jun;40(3):100868. doi: 10.1016/j.accpm.2021.100868. Epub 2021 Apr 22.
10
Association of Early Inflammation with Age and Asymptomatic Disease in COVID-19.新冠病毒感染中早期炎症与年龄及无症状疾病的关联
J Inflamm Res. 2021 Mar 30;14:1207-1216. doi: 10.2147/JIR.S304190. eCollection 2021.