• 文献检索
  • 文档翻译
  • 深度研究
  • 学术资讯
  • Suppr Zotero 插件Zotero 插件
  • 邀请有礼
  • 套餐&价格
  • 历史记录
应用&插件
Suppr Zotero 插件Zotero 插件浏览器插件Mac 客户端Windows 客户端微信小程序
定价
高级版会员购买积分包购买API积分包
服务
文献检索文档翻译深度研究API 文档MCP 服务
关于我们
关于 Suppr公司介绍联系我们用户协议隐私条款
关注我们

Suppr 超能文献

核心技术专利:CN118964589B侵权必究
粤ICP备2023148730 号-1Suppr @ 2026

文献检索

告别复杂PubMed语法,用中文像聊天一样搜索,搜遍4000万医学文献。AI智能推荐,让科研检索更轻松。

立即免费搜索

文件翻译

保留排版,准确专业,支持PDF/Word/PPT等文件格式,支持 12+语言互译。

免费翻译文档

深度研究

AI帮你快速写综述,25分钟生成高质量综述,智能提取关键信息,辅助科研写作。

立即免费体验

使用低成本传感器的太阳能电池板串预测性和参数性故障诊断

Solar Panels String Predictive and Parametric Fault Diagnosis Using Low-Cost Sensors.

作者信息

García Emilio, Ponluisa Neisser, Quiles Eduardo, Zotovic-Stanisic Ranko, Gutiérrez Santiago C

机构信息

Instituto de Automática e Informática Industrial, Universitat Politècnica de València, Camino de Vera, s/n, 46022 Valencia, Spain.

Instituto de Diseño y Fabricación (IDF), Universitat Politècnica de València, Camino de Vera, s/n, 46022 Valencia, Spain.

出版信息

Sensors (Basel). 2022 Jan 3;22(1):332. doi: 10.3390/s22010332.

DOI:10.3390/s22010332
PMID:35009874
原文链接:https://pmc.ncbi.nlm.nih.gov/articles/PMC8749519/
Abstract

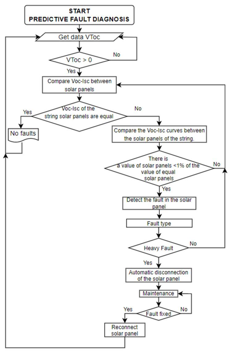
This work proposes a method for real-time supervision and predictive fault diagnosis applicable to solar panel strings in real-world installations. It is focused on the detection and parametric isolation of fault symptoms through the analysis of the Voc-Isc curves. The method performs early, systematic, online, automatic, permanent predictive supervision, and diagnosis of a high sampling frequency. It is based on the supervision of predictive electrical parameters easily accessible by the design of its architecture, whose detection and isolation precedes with an adequate margin of maneuver, to be able to alert and stop by means of automatic disconnection the degradation phenomenon and its cumulative effect causing the development of a future irrecoverable failure. Its architecture design is scalable and integrable in conventional photovoltaic installations. It emphasizes the use of low-cost technology such as the ESP8266 module, ASC712-5A, and FZ0430 sensors and relay modules. The method is based on data acquisition with the ESP8266 module, which is sent over the internet to the computer where a SCADA system (iFIX V6.5) is installed, using the Modbus TCP/IP and OPC communication protocols. Detection thresholds are initially obtained experimentally by applying inductive shading methods on specific solar panels.

摘要

这项工作提出了一种适用于实际安装中的太阳能电池板串的实时监测和预测性故障诊断方法。它专注于通过分析Voc-Isc曲线来检测故障症状并进行参数隔离。该方法能进行早期、系统、在线、自动、持续的预测性监测以及高采样频率的诊断。它基于对易于通过其架构设计获取的预测性电气参数的监测,这些参数的检测和隔离具有足够的操作裕度,以便能够通过自动断开连接来发出警报并阻止导致未来不可恢复故障发展的退化现象及其累积效应。其架构设计在传统光伏装置中具有可扩展性和可集成性。它强调使用低成本技术,如ESP8266模块、ASC712 - 5A、FZ0430传感器和继电器模块。该方法基于通过ESP8266模块进行数据采集,采集后的数据使用Modbus TCP/IP和OPC通信协议通过互联网发送到安装有SCADA系统(iFIX V6.5)的计算机。检测阈值最初通过在特定太阳能电池板上应用感应遮蔽方法通过实验获得。

https://cdn.ncbi.nlm.nih.gov/pmc/blobs/053d/8749519/baf759512de5/sensors-22-00332-g015.jpg
https://cdn.ncbi.nlm.nih.gov/pmc/blobs/053d/8749519/aa67f45bd2b9/sensors-22-00332-g001.jpg
https://cdn.ncbi.nlm.nih.gov/pmc/blobs/053d/8749519/0c5c229dc2dd/sensors-22-00332-g002.jpg
https://cdn.ncbi.nlm.nih.gov/pmc/blobs/053d/8749519/9de2c3fd658f/sensors-22-00332-g003.jpg
https://cdn.ncbi.nlm.nih.gov/pmc/blobs/053d/8749519/26ce1468ec87/sensors-22-00332-g004.jpg
https://cdn.ncbi.nlm.nih.gov/pmc/blobs/053d/8749519/97cdd6cde468/sensors-22-00332-g005.jpg
https://cdn.ncbi.nlm.nih.gov/pmc/blobs/053d/8749519/32f27d04bf06/sensors-22-00332-g006.jpg
https://cdn.ncbi.nlm.nih.gov/pmc/blobs/053d/8749519/74beb70cd800/sensors-22-00332-g007.jpg
https://cdn.ncbi.nlm.nih.gov/pmc/blobs/053d/8749519/46b95e5a6d8c/sensors-22-00332-g008.jpg
https://cdn.ncbi.nlm.nih.gov/pmc/blobs/053d/8749519/8c114dc03757/sensors-22-00332-g009.jpg
https://cdn.ncbi.nlm.nih.gov/pmc/blobs/053d/8749519/e64a97775d42/sensors-22-00332-g010.jpg
https://cdn.ncbi.nlm.nih.gov/pmc/blobs/053d/8749519/65af72a36c8f/sensors-22-00332-g011.jpg
https://cdn.ncbi.nlm.nih.gov/pmc/blobs/053d/8749519/da615e9176a9/sensors-22-00332-g012.jpg
https://cdn.ncbi.nlm.nih.gov/pmc/blobs/053d/8749519/73ddb8d4a3a9/sensors-22-00332-g013.jpg
https://cdn.ncbi.nlm.nih.gov/pmc/blobs/053d/8749519/4d7dbb77fb3a/sensors-22-00332-g014.jpg
https://cdn.ncbi.nlm.nih.gov/pmc/blobs/053d/8749519/baf759512de5/sensors-22-00332-g015.jpg
https://cdn.ncbi.nlm.nih.gov/pmc/blobs/053d/8749519/aa67f45bd2b9/sensors-22-00332-g001.jpg
https://cdn.ncbi.nlm.nih.gov/pmc/blobs/053d/8749519/0c5c229dc2dd/sensors-22-00332-g002.jpg
https://cdn.ncbi.nlm.nih.gov/pmc/blobs/053d/8749519/9de2c3fd658f/sensors-22-00332-g003.jpg
https://cdn.ncbi.nlm.nih.gov/pmc/blobs/053d/8749519/26ce1468ec87/sensors-22-00332-g004.jpg
https://cdn.ncbi.nlm.nih.gov/pmc/blobs/053d/8749519/97cdd6cde468/sensors-22-00332-g005.jpg
https://cdn.ncbi.nlm.nih.gov/pmc/blobs/053d/8749519/32f27d04bf06/sensors-22-00332-g006.jpg
https://cdn.ncbi.nlm.nih.gov/pmc/blobs/053d/8749519/74beb70cd800/sensors-22-00332-g007.jpg
https://cdn.ncbi.nlm.nih.gov/pmc/blobs/053d/8749519/46b95e5a6d8c/sensors-22-00332-g008.jpg
https://cdn.ncbi.nlm.nih.gov/pmc/blobs/053d/8749519/8c114dc03757/sensors-22-00332-g009.jpg
https://cdn.ncbi.nlm.nih.gov/pmc/blobs/053d/8749519/e64a97775d42/sensors-22-00332-g010.jpg
https://cdn.ncbi.nlm.nih.gov/pmc/blobs/053d/8749519/65af72a36c8f/sensors-22-00332-g011.jpg
https://cdn.ncbi.nlm.nih.gov/pmc/blobs/053d/8749519/da615e9176a9/sensors-22-00332-g012.jpg
https://cdn.ncbi.nlm.nih.gov/pmc/blobs/053d/8749519/73ddb8d4a3a9/sensors-22-00332-g013.jpg
https://cdn.ncbi.nlm.nih.gov/pmc/blobs/053d/8749519/4d7dbb77fb3a/sensors-22-00332-g014.jpg
https://cdn.ncbi.nlm.nih.gov/pmc/blobs/053d/8749519/baf759512de5/sensors-22-00332-g015.jpg

相似文献

1
Solar Panels String Predictive and Parametric Fault Diagnosis Using Low-Cost Sensors.使用低成本传感器的太阳能电池板串预测性和参数性故障诊断
Sensors (Basel). 2022 Jan 3;22(1):332. doi: 10.3390/s22010332.
2
Predictive Fault Diagnosis for Ship Photovoltaic Modules Systems Applications.船舶光伏组件系统应用的预测性故障诊断
Sensors (Basel). 2022 Mar 10;22(6):2175. doi: 10.3390/s22062175.
3
Predictive Diagnosis Based on Predictor Symptoms for Isolated Photovoltaic Systems Using MPPT Charge Regulators.基于最大功率点跟踪充电调节器的独立光伏系统预测器症状的预测诊断。
Sensors (Basel). 2022 Oct 14;22(20):7819. doi: 10.3390/s22207819.
4
Redundant Fault Diagnosis for Photovoltaic Systems Based on an IRT Low-Cost Sensor.基于 IRT 低成本传感器的光伏系统冗余故障诊断。
Sensors (Basel). 2023 Jan 24;23(3):1314. doi: 10.3390/s23031314.
5
Internet of things based smart energy management in a vanadium redox flow battery storage integrated bio-solar microgrid.基于物联网的智能能源管理在钒氧化还原液流电池储能集成生物太阳能微电网中的应用
J Energy Storage. 2020 Dec;32:101967. doi: 10.1016/j.est.2020.101967. Epub 2020 Oct 16.
6
Detection and analysis of deteriorated areas in solar PV modules using unsupervised sensing algorithms and 3D augmented reality.使用无监督传感算法和三维增强现实技术检测与分析太阳能光伏组件中的老化区域
Heliyon. 2024 Mar 16;10(6):e27973. doi: 10.1016/j.heliyon.2024.e27973. eCollection 2024 Mar 30.
7
Fault Prediction and Early-Detection in Large PV Power Plants Based on Self-Organizing Maps.基于自组织映射的大型光伏电站故障预测与早期检测。
Sensors (Basel). 2021 Mar 1;21(5):1687. doi: 10.3390/s21051687.
8
Proposed ANFIS Based Approach for Fault Tracking, Detection, Clearing and Rearrangement for Photovoltaic System.基于自适应神经模糊推理系统的光伏系统故障跟踪、检测、清除及重排方法
Sensors (Basel). 2021 Mar 24;21(7):2269. doi: 10.3390/s21072269.
9
A Decentralized Wireless Solution to Monitor and Diagnose PV Solar Module Performance Based on Symmetrized-Shifted Gompertz Functions.一种基于对称移位冈珀茨函数的用于监测和诊断光伏太阳能模块性能的分布式无线解决方案。
Sensors (Basel). 2015 Jul 29;15(8):18459-79. doi: 10.3390/s150818459.
10
Deep Edge-Based Fault Detection for Solar Panels.基于深度边缘的太阳能电池板故障检测
Sensors (Basel). 2024 Aug 19;24(16):5348. doi: 10.3390/s24165348.

引用本文的文献

1
Challenges and Opportunities in Calibrating Low-Cost Environmental Sensors.校准低成本环境传感器面临的挑战与机遇
Sensors (Basel). 2024 Jun 5;24(11):3650. doi: 10.3390/s24113650.
2
Redundant Fault Diagnosis for Photovoltaic Systems Based on an IRT Low-Cost Sensor.基于 IRT 低成本传感器的光伏系统冗余故障诊断。
Sensors (Basel). 2023 Jan 24;23(3):1314. doi: 10.3390/s23031314.
3
Predictive Diagnosis Based on Predictor Symptoms for Isolated Photovoltaic Systems Using MPPT Charge Regulators.基于最大功率点跟踪充电调节器的独立光伏系统预测器症状的预测诊断。

本文引用的文献

1
Solar Panel Detection within Complex Backgrounds Using Thermal Images Acquired by UAVs.基于无人机获取的热图像的复杂背景下太阳能电池板检测。
Sensors (Basel). 2020 Oct 31;20(21):6219. doi: 10.3390/s20216219.
2
Designing Antennas for RFID Sensors in Monitoring Parameters of Photovoltaic Panels.用于监测光伏面板参数的射频识别传感器天线设计
Micromachines (Basel). 2020 Apr 17;11(4):420. doi: 10.3390/mi11040420.
3
A Low-Cost, Stand-Alone Sensory Platform for Monitoring Extreme Solar Overirradiance Events.一种用于监测极端太阳超辐射事件的低成本、独立式传感器平台。
Sensors (Basel). 2022 Oct 14;22(20):7819. doi: 10.3390/s22207819.
Sensors (Basel). 2018 Aug 15;18(8):2685. doi: 10.3390/s18082685.