• 文献检索
  • 文档翻译
  • 深度研究
  • 学术资讯
  • Suppr Zotero 插件Zotero 插件
  • 邀请有礼
  • 套餐&价格
  • 历史记录
应用&插件
Suppr Zotero 插件Zotero 插件浏览器插件Mac 客户端Windows 客户端微信小程序
定价
高级版会员购买积分包购买API积分包
服务
文献检索文档翻译深度研究API 文档MCP 服务
关于我们
关于 Suppr公司介绍联系我们用户协议隐私条款
关注我们

Suppr 超能文献

核心技术专利:CN118964589B侵权必究
粤ICP备2023148730 号-1Suppr @ 2026

文献检索

告别复杂PubMed语法,用中文像聊天一样搜索,搜遍4000万医学文献。AI智能推荐,让科研检索更轻松。

立即免费搜索

文件翻译

保留排版,准确专业,支持PDF/Word/PPT等文件格式,支持 12+语言互译。

免费翻译文档

深度研究

AI帮你快速写综述,25分钟生成高质量综述,智能提取关键信息,辅助科研写作。

立即免费体验

儿童早期的肠道微生物组发展受日托出勤率的影响。

Gut microbiome development in early childhood is affected by day care attendance.

机构信息

Sheba Medical Center, Tel-HaShomer, affiliated with the Tel-Aviv University, Tel-Aviv, Israel.

Cincinnati Children's Hospital Medical Center and the University of Cincinnati College of Medicine, Cincinnati, OH, USA.

出版信息

NPJ Biofilms Microbiomes. 2022 Jan 11;8(1):2. doi: 10.1038/s41522-021-00265-w.

DOI:10.1038/s41522-021-00265-w
PMID:35017536
原文链接:https://pmc.ncbi.nlm.nih.gov/articles/PMC8752763/
Abstract

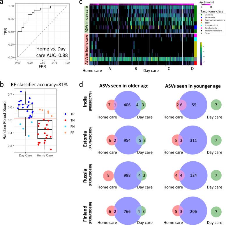
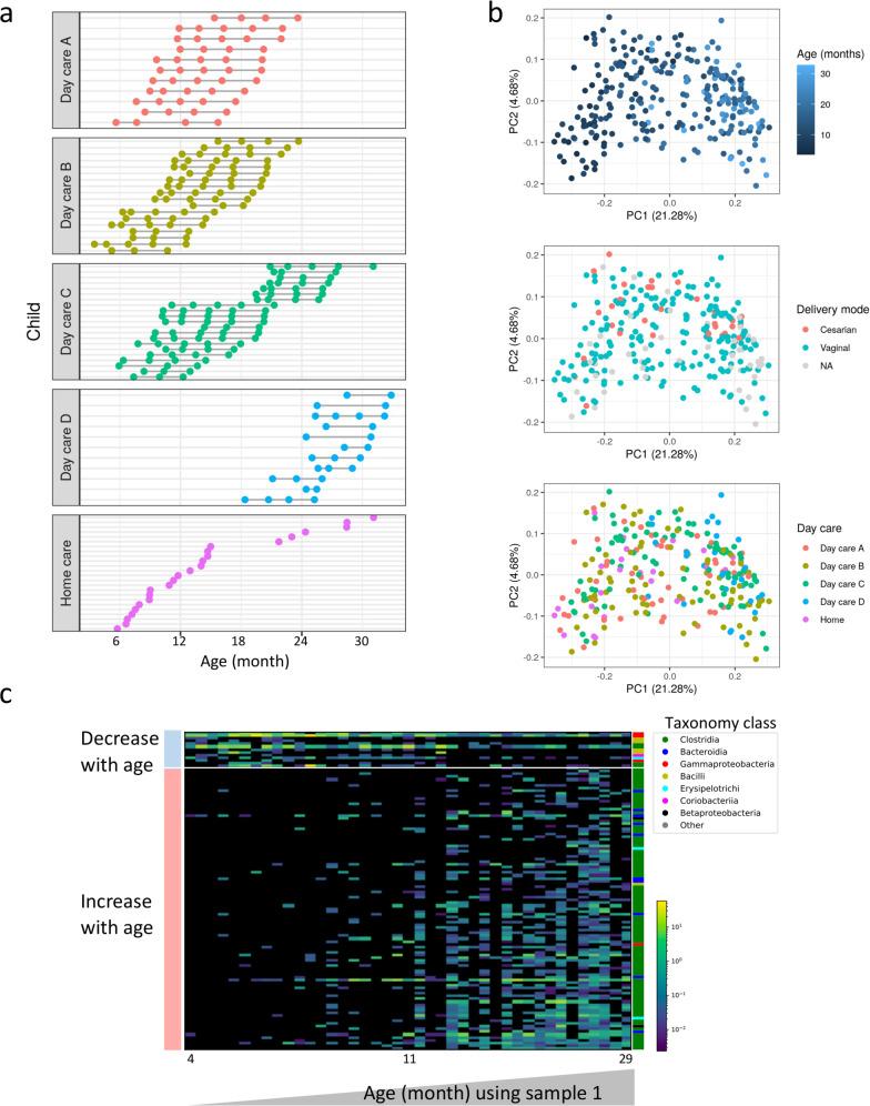
The human gut microbiome develops during the first years of life, followed by a relatively stable adult microbiome. Day care attendance is a drastic change that exposes children to a large group of peers in a diverse environment for prolonged periods, at this critical time of microbial development, and therefore has the potential to affect microbial composition. We characterize the effect of day care on the gut microbial development throughout a single school year in 61 children from 4 different day care facilities, and in additional 24 age-matched home care children (n = 268 samples, median age of entering the study was 12 months). We show that day care attendance is a significant and impactful factor in shaping the microbial composition of the growing child, the specific daycare facility and class influence the gut microbiome, and each child becomes more similar to others in their day care. Furthermore, in comparison to home care children, day care children have a different gut microbial composition, with enrichment of taxa more frequently observed in older populations. Our results provide evidence that daycare may be an external factor that contributes to gut microbiome maturation and make-up in early childhood.

摘要

人类肠道微生物组在生命的头几年发展,随后是相对稳定的成年微生物组。日托是一个巨大的变化,它使儿童在这一关键的微生物发育时期,长时间暴露于一大群不同环境中的同龄人中,因此有可能影响微生物组成。我们在 61 名来自 4 个不同日托机构的儿童中,以及另外 24 名年龄匹配的家庭护理儿童(n=268 个样本,进入研究的中位年龄为 12 个月)中,研究了日托对肠道微生物发育的影响。我们表明,日托出勤率是塑造成长中儿童微生物组成的一个重要且有影响力的因素,特定的日托机构和班级会影响肠道微生物组,而且每个儿童在日托中心与其他人变得更加相似。此外,与家庭护理儿童相比,日托儿童的肠道微生物组成不同,富含在年龄较大的人群中更常观察到的分类群。我们的研究结果提供了证据,表明日托可能是促进儿童早期肠道微生物组成熟和构成的外部因素。

https://cdn.ncbi.nlm.nih.gov/pmc/blobs/e261/8752763/752e0898f07d/41522_2021_265_Fig4_HTML.jpg
https://cdn.ncbi.nlm.nih.gov/pmc/blobs/e261/8752763/1dd546370fba/41522_2021_265_Fig1_HTML.jpg
https://cdn.ncbi.nlm.nih.gov/pmc/blobs/e261/8752763/22a5f66aae17/41522_2021_265_Fig2_HTML.jpg
https://cdn.ncbi.nlm.nih.gov/pmc/blobs/e261/8752763/88388712db43/41522_2021_265_Fig3_HTML.jpg
https://cdn.ncbi.nlm.nih.gov/pmc/blobs/e261/8752763/752e0898f07d/41522_2021_265_Fig4_HTML.jpg
https://cdn.ncbi.nlm.nih.gov/pmc/blobs/e261/8752763/1dd546370fba/41522_2021_265_Fig1_HTML.jpg
https://cdn.ncbi.nlm.nih.gov/pmc/blobs/e261/8752763/22a5f66aae17/41522_2021_265_Fig2_HTML.jpg
https://cdn.ncbi.nlm.nih.gov/pmc/blobs/e261/8752763/88388712db43/41522_2021_265_Fig3_HTML.jpg
https://cdn.ncbi.nlm.nih.gov/pmc/blobs/e261/8752763/752e0898f07d/41522_2021_265_Fig4_HTML.jpg

相似文献

1
Gut microbiome development in early childhood is affected by day care attendance.儿童早期的肠道微生物组发展受日托出勤率的影响。
NPJ Biofilms Microbiomes. 2022 Jan 11;8(1):2. doi: 10.1038/s41522-021-00265-w.
2
Early-life gut microbiome composition and milk allergy resolution.早期肠道微生物群组成与牛奶过敏的缓解
J Allergy Clin Immunol. 2016 Oct;138(4):1122-1130. doi: 10.1016/j.jaci.2016.03.041. Epub 2016 May 10.
3
The Complex Link and Disease Between the Gut Microbiome and the Immune System in Infants.婴儿肠道微生物组与免疫系统之间的复杂联系和疾病。
Front Cell Infect Microbiol. 2022 Jun 15;12:924119. doi: 10.3389/fcimb.2022.924119. eCollection 2022.
4
Having older siblings is associated with gut microbiota development during early childhood.有哥哥姐姐与幼儿期肠道微生物群的发育有关。
BMC Microbiol. 2015 Aug 1;15:154. doi: 10.1186/s12866-015-0477-6.
5
Gut Microbiota in the First 2 Years of Life and the Association with Body Mass Index at Age 12 in a Norwegian Birth Cohort.生命最初 2 年的肠道菌群与挪威出生队列 12 岁时体重指数的关联。
mBio. 2018 Oct 23;9(5):e01751-18. doi: 10.1128/mBio.01751-18.
6
Biogeography of the Relationship between the Child Gut Microbiome and Innate Immune System.儿童肠道微生物组与先天免疫系统关系的生物地理学
mBio. 2021 Jan 12;12(1):e03079-20. doi: 10.1128/mBio.03079-20.
7
Shared Environment and Genetics Shape the Gut Microbiome after Infant Adoption.婴儿被收养后,共享环境和基因塑造肠道微生物群。
mBio. 2021 Mar 30;12(2):e00548-21. doi: 10.1128/mBio.00548-21.
8
Characterization of the gut microbiota of Nicaraguan children in a water insecure context. Nicaraguan 儿童在水资源不安全环境下的肠道微生物组特征。
Am J Hum Biol. 2020 Jan;32(1):e23371. doi: 10.1002/ajhb.23371. Epub 2019 Dec 20.
9
The Impact of Anthelmintic Treatment on Human Gut Microbiota Based on Cross-Sectional and Pre- and Postdeworming Comparisons in Western Kenya.基于肯尼亚西部的横断面和驱虫前后比较的驱虫治疗对人类肠道微生物群的影响。
mBio. 2019 Apr 23;10(2):e00519-19. doi: 10.1128/mBio.00519-19.
10
Dysbiosis of the gut and lung microbiome has a role in asthma.肠道和肺部微生物组的失调在哮喘中起作用。
Semin Immunopathol. 2020 Feb;42(1):75-93. doi: 10.1007/s00281-019-00775-y. Epub 2020 Feb 18.

引用本文的文献

1
Environmental Exposures and the Human Gut Resistome in Northwest Ecuador.厄瓜多尔西北部的环境暴露与人类肠道耐药基因组
medRxiv. 2025 May 23:2025.05.23.25327954. doi: 10.1101/2025.05.23.25327954.
2
A microbial symphony: a literature review of the factors that orchestrate the colonization dynamics of the human colonic microbiome during infancy and implications for future health.微生物的交响曲:关于婴儿期人类结肠微生物群定植动态调控因素及其对未来健康影响的文献综述
Microbiome Res Rep. 2024 Sep 24;4(1):1. doi: 10.20517/mrr.2024.32. eCollection 2025.
3
Human microbiome acquisition and transmission.

本文引用的文献

1
Neonatal antibiotic exposure impairs child growth during the first six years of life by perturbing intestinal microbial colonization.新生儿时期接触抗生素会通过扰乱肠道微生物定植来影响儿童生命最初 6 年的生长发育。
Nat Commun. 2021 Jan 26;12(1):443. doi: 10.1038/s41467-020-20495-4.
2
Does entry to center-based childcare affect gut microbial colonization in young infants?婴幼儿进入中心式儿童看护是否会影响其肠道微生物定植?
Sci Rep. 2020 Jun 24;10(1):10235. doi: 10.1038/s41598-020-66404-z.
3
Interaction between microbiota and immunity in health and disease.
人类微生物组的获得与传播。
Nat Rev Microbiol. 2025 Mar 21. doi: 10.1038/s41579-025-01166-x.
4
Gut microbiome changes with micronutrient supplementation in children with attention-deficit/hyperactivity disorder: the MADDY study.注意缺陷多动障碍儿童补充微量营养素后肠道微生物群的变化:MADDY研究
Gut Microbes. 2025 Dec;17(1):2463570. doi: 10.1080/19490976.2025.2463570. Epub 2025 Feb 18.
5
Bacterial community assembly of specific pathogen-free neonatal mice.无特定病原体新生小鼠的细菌群落组装
Microbiome. 2025 Feb 7;13(1):46. doi: 10.1186/s40168-025-02043-8.
6
Microbiota assembly of specific pathogen-free neonatal mice.无特定病原体新生小鼠的微生物群组装
bioRxiv. 2025 Jan 14:2025.01.14.633035. doi: 10.1101/2025.01.14.633035.
7
Birth order, daycare attendance, and childhood socioeconomic status in relation to gingivitis: a cross-sectional study in Turkish young adults.出生顺序、日托出勤率和儿童社会经济地位与牙龈炎的关系:土耳其年轻成年人的横断面研究。
BMC Oral Health. 2024 Nov 21;24(1):1420. doi: 10.1186/s12903-024-05215-4.
8
A clinical protocol for a German birth cohort study of the Maturation of Immunity Against respiratory viral Infections (MIAI).一项关于呼吸道病毒感染免疫成熟(MIAI)的德国出生队列研究的临床方案。
Front Immunol. 2024 Sep 17;15:1443665. doi: 10.3389/fimmu.2024.1443665. eCollection 2024.
9
Reduced Gut Bacterial Diversity in Early Life Predicts Feeding Intolerance in Preterm Neonates.生命早期肠道细菌多样性降低预示着早产儿的喂养不耐受。
Trop Med Infect Dis. 2024 Aug 6;9(8):174. doi: 10.3390/tropicalmed9080174.
10
Gut microbiota composition in recurrent acute otitis media: a cross-sectional observational study.反复发作性急性中耳炎患者肠道菌群组成:一项横断面观察性研究。
Folia Microbiol (Praha). 2024 Dec;69(6):1363-1368. doi: 10.1007/s12223-024-01174-z. Epub 2024 Jun 5.
肠道菌群与免疫在健康与疾病中的相互作用。
Cell Res. 2020 Jun;30(6):492-506. doi: 10.1038/s41422-020-0332-7. Epub 2020 May 20.
4
Gut Feelings Begin in Childhood: the Gut Metagenome Correlates with Early Environment, Caregiving, and Behavior.肠道感觉始于童年:肠道宏基因组与早期环境、照护和行为相关。
mBio. 2020 Jan 21;11(1):e02780-19. doi: 10.1128/mBio.02780-19.
5
Reproducible, interactive, scalable and extensible microbiome data science using QIIME 2.使用QIIME 2进行可重复、交互式、可扩展和可延伸的微生物组数据科学研究。
Nat Biotechnol. 2019 Aug;37(8):852-857. doi: 10.1038/s41587-019-0209-9.
6
Farm-like indoor microbiota in non-farm homes protects children from asthma development.非农场家庭中类似农场的室内微生物群可保护儿童免受哮喘发展的影响。
Nat Med. 2019 Jul;25(7):1089-1095. doi: 10.1038/s41591-019-0469-4. Epub 2019 Jun 17.
7
Environmental Risk Factors for Inflammatory Bowel Diseases: An Umbrella Review of Meta-analyses.环境风险因素与炎症性肠病:荟萃分析的伞式综述。
Gastroenterology. 2019 Sep;157(3):647-659.e4. doi: 10.1053/j.gastro.2019.04.016. Epub 2019 Apr 20.
8
THE PERSISTENCE OF PRESCHOOL EFFECTS FROM EARLY CHILDHOOD THROUGH ADOLESCENCE.从幼儿期到青春期的学前教育效果的持续性。
J Educ Psychol. 2018 Oct;110(7):952-973. doi: 10.1037/edu0000255. Epub 2018 Mar 8.
9
Individualized Dynamics in the Gut Microbiota Precede Crohn's Disease Flares.个体肠道微生物群的动态变化先于克罗恩病的发作。
Am J Gastroenterol. 2019 Jul;114(7):1142-1151. doi: 10.14309/ajg.0000000000000136.
10
Calour: an Interactive, Microbe-Centric Analysis Tool.Calour:一种以微生物为中心的交互式分析工具。
mSystems. 2019 Jan 29;4(1). doi: 10.1128/mSystems.00269-18. eCollection 2019 Jan-Feb.