Suppr超能文献

肿瘤缺氧异质性对放疗的影响:逆渗流壳模型蒙特卡罗模拟

Tumor Hypoxia Heterogeneity Affects Radiotherapy: Inverse-Percolation Shell-Model Monte Carlo Simulations.

作者信息

Dimou Argyris, Argyrakis Panos, Kopelman Raoul

机构信息

Department of Physics and Complexity Center, University of Thessaloniki, 54124 Thessaloniki, Greece.

Department of Chemistry, University of Michigan, Ann Arbor, MI 48109, USA.

出版信息

Entropy (Basel). 2022 Jan 5;24(1):86. doi: 10.3390/e24010086.

Abstract

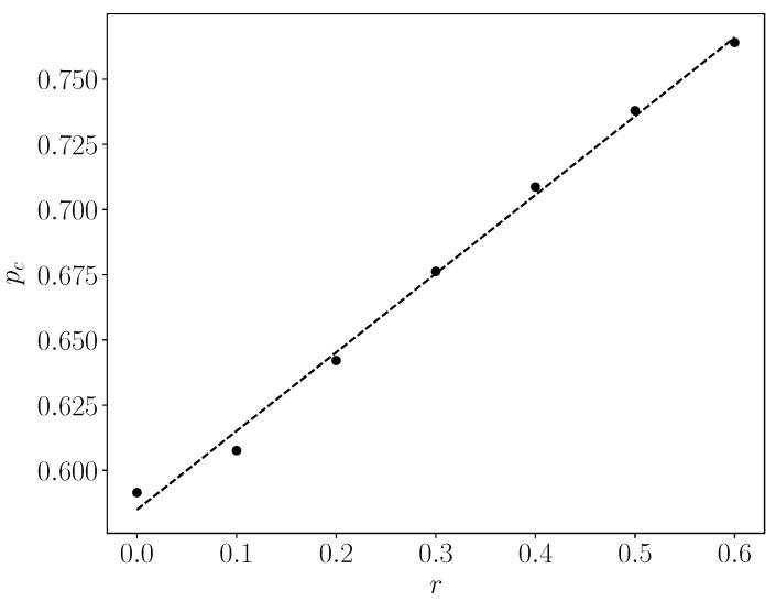
Tumor hypoxia was discovered a century ago, and the interference of hypoxia with all radiotherapies is well known. Here, we demonstrate the potentially extreme effects of hypoxia heterogeneity on radiotherapy and combination radiochemotherapy. We observe that there is a decrease in hypoxia from tumor periphery to tumor center, due to oxygen diffusion, resulting in a gradient of radiative cell-kill probability, mathematically expressed as a probability gradient of occupied space removal. The radiotherapy-induced break-up of the tumor/TME network is modeled by the physics model of inverse percolation in a shell-like medium, using Monte Carlo simulations. The different shells now have different probabilities of space removal, spanning from higher probability in the periphery to lower probability in the center of the tumor. Mathematical results regarding the variability of the critical percolation concentration show an increase in the critical threshold with the applied increase in the probability of space removal. Such an observation will have an important medical implication: a much larger than expected radiation dose is needed for a tumor breakup enabling successful follow-up chemotherapy. Information on the TME's hypoxia heterogeneity, as shown here with the numerical percolation model, may enable personalized precision radiation oncology therapy.

摘要

肿瘤缺氧现象在一个世纪前就已被发现,并且缺氧对所有放射治疗的干扰是众所周知的。在此,我们展示了缺氧异质性对放射治疗和放化疗联合治疗可能产生的极端影响。我们观察到,由于氧气扩散,从肿瘤周边到肿瘤中心缺氧情况会减少,从而导致放射细胞杀伤概率的梯度变化,用数学表达式表示为占据空间清除的概率梯度。利用蒙特卡罗模拟,在壳状介质中通过逆渗流物理模型对放射治疗诱导的肿瘤/肿瘤微环境网络破裂进行建模。现在不同的壳层具有不同的空间清除概率,从周边的较高概率到肿瘤中心的较低概率。关于临界渗流浓度变异性的数学结果表明,随着空间清除概率的增加,临界阈值也会增加。这样的观察结果将具有重要的医学意义:为使肿瘤破裂以便成功进行后续化疗,所需的辐射剂量比预期大得多。如在此通过数值渗流模型所示,关于肿瘤微环境缺氧异质性的信息可能有助于实现个性化精准放射肿瘤治疗。

https://cdn.ncbi.nlm.nih.gov/pmc/blobs/8fb0/8774722/85a1c7a3090b/entropy-24-00086-g001.jpg

文献AI研究员

20分钟写一篇综述,助力文献阅读效率提升50倍。

立即体验

用中文搜PubMed

大模型驱动的PubMed中文搜索引擎

马上搜索

文档翻译

学术文献翻译模型,支持多种主流文档格式。

立即体验