Suppr超能文献

脑型糖原磷酸化酶对慢性社会挫败应激诱导的小鼠抑郁症中星形胶质细胞糖原积累至关重要。

Brain-Type Glycogen Phosphorylase Is Crucial for Astrocytic Glycogen Accumulation in Chronic Social Defeat Stress-Induced Depression in Mice.

作者信息

Zhu Yuanyuan, Fan Ze, Zhao Qiuying, Li Jiaqi, Cai Guohong, Wang Rui, Liang Yi, Lu Naining, Kang Junjun, Luo Danlei, Tao Huiren, Li Yan, Huang Jing, Wu Shengxi

机构信息

Department of Neurobiology, School of Basic Medicine, Fourth Military Medical University, Xi'an, China.

State Key Laboratory of Military Stomatology, Department of Anesthesiology, School of Stomatology, Fourth Military Medical University, Xi'an, China.

出版信息

Front Mol Neurosci. 2022 Jan 24;14:819440. doi: 10.3389/fnmol.2021.819440. eCollection 2021.

Abstract

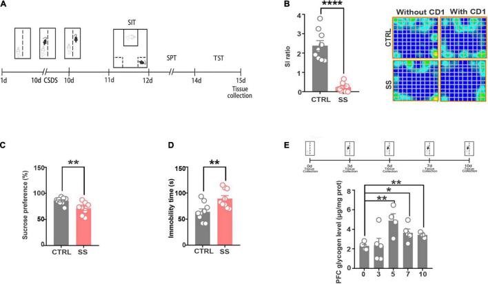
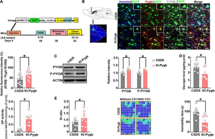
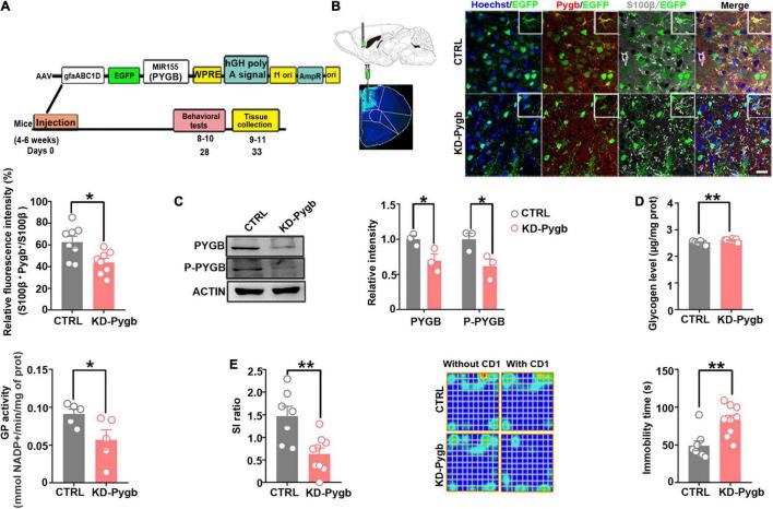
Astrocytic glycogen plays an important role in brain energy metabolism. However, the contribution of glycogen metabolism to stress-induced depression remains unclear. Chronic social defeat stress was used to induce depression-like behaviors in mice, assessed with behavioral tests. Glycogen concentration in the medial prefrontal cortex (mPFC) and the expression of key enzymes of the glycogen metabolism were investigated using Western blots, immunofluorescent staining, electron microscopy, and biochemical assays. Stereotaxic surgery and viral-mediated gene transfer were applied to knockdown or overexpress brain-type glycogen phosphorylase (PYGB) in the mPFC. The glycogen content increased in the mPFC after stress. Glycogenolytic dysfunction due to inactivation of PYGB was responsible for glycogen accumulation. Behavioral tests on astrocyte-specific PYGB overexpression mice showed that augmenting astrocytic PYGB reduces susceptibility to depression when compared with stress-susceptible mice. Conversely, PYGB genetic down-regulation in the mPFC was sufficient to induce glycogen accumulation and depression-like behaviors. Furthermore, PYGB overexpression in the mPFC decreases susceptibility to depression, at least partially by rescuing glycogen phosphorylase activity to maintain glycogen metabolism homeostasis during stress. These findings indicate that (1) glycogen accumulation occurs in mice following stress and (2) glycogenolysis reprogramming leads to glycogen accumulation in astrocytes and PYGB contributes to stress-induced depression-like behaviors. Pharmacological tools acting on glycogenolysis might constitute a promising therapy for depression.

摘要

星形胶质细胞糖原在脑能量代谢中起重要作用。然而,糖原代谢对应激诱导的抑郁的作用仍不清楚。采用慢性社会挫败应激诱导小鼠出现抑郁样行为,并通过行为测试进行评估。使用蛋白质免疫印迹法、免疫荧光染色、电子显微镜和生化分析等方法,研究内侧前额叶皮质(mPFC)中的糖原浓度以及糖原代谢关键酶的表达。应用立体定向手术和病毒介导的基因转移技术,在mPFC中敲低或过表达脑型糖原磷酸化酶(PYGB)。应激后mPFC中的糖原含量增加。PYGB失活导致的糖原分解功能障碍是糖原积累的原因。对星形胶质细胞特异性过表达PYGB的小鼠进行行为测试表明,与应激敏感小鼠相比,增强星形胶质细胞PYGB可降低对抑郁的易感性。相反,mPFC中PYGB基因下调足以诱导糖原积累和抑郁样行为。此外,mPFC中PYGB过表达可降低对抑郁的易感性,至少部分是通过恢复糖原磷酸化酶活性,以在应激期间维持糖原代谢稳态。这些发现表明:(1)应激后小鼠会出现糖原积累;(2)糖原分解重编程导致星形胶质细胞中糖原积累,且PYGB促成应激诱导的抑郁样行为。作用于糖原分解的药理学工具可能构成一种有前景的抑郁症治疗方法。

https://cdn.ncbi.nlm.nih.gov/pmc/blobs/5da6/8820374/531a2095b235/fnmol-14-819440-g001.jpg

文献AI研究员

20分钟写一篇综述,助力文献阅读效率提升50倍。

立即体验

用中文搜PubMed

大模型驱动的PubMed中文搜索引擎

马上搜索

文档翻译

学术文献翻译模型,支持多种主流文档格式。

立即体验