Suppr超能文献

来自HIV+病毒控制者和接受抗逆转录病毒治疗抑制者的血液及淋巴T细胞和自然杀伤细胞的深度表型分析

Deep Phenotypic Analysis of Blood and Lymphoid T and NK Cells From HIV+ Controllers and ART-Suppressed Individuals.

作者信息

George Ashley F, Luo Xiaoyu, Neidleman Jason, Hoh Rebecca, Vohra Poonam, Thomas Reuben, Shin Min-Gyoung, Lee Madeline J, Blish Catherine A, Deeks Steven G, Greene Warner C, Lee Sulggi A, Roan Nadia R

机构信息

Gladstone Institute of Virology, San Francisco, CA, United States.

Department of Urology, University of California San Francisco, San Francisco, CA, United States.

出版信息

Front Immunol. 2022 Jan 27;13:803417. doi: 10.3389/fimmu.2022.803417. eCollection 2022.

Abstract

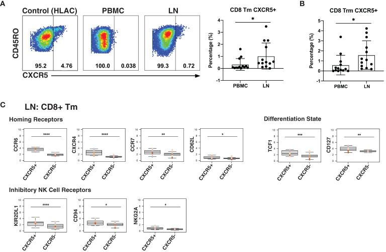
T and natural killer (NK) cells are effector cells with key roles in anti-HIV immunity, including in lymphoid tissues, the major site of HIV persistence. However, little is known about the features of these effector cells from people living with HIV (PLWH), particularly from those who initiated antiretroviral therapy (ART) during acute infection. Our study design was to use 42-parameter CyTOF to conduct deep phenotyping of paired blood- and lymph node (LN)-derived T and NK cells from three groups of HIV+ aviremic individuals: elite controllers (N = 5), and ART-suppressed individuals who had started therapy during chronic (N = 6) vs. acute infection (N = 8), the latter of which is associated with better outcomes. We found that acute-treated individuals are enriched for specific subsets of T and NK cells, including blood-derived CD56-CD16+ NK cells previously associated with HIV control, and LN-derived CD4+ T follicular helper cells with heightened expansion potential. An in-depth comparison of the features of the cells from blood vs. LNs of individuals from our cohort revealed that T cells from blood were more activated than those from LNs. By contrast, LNs were enriched for follicle-homing CXCR5+ CD8+ T cells, which expressed increased levels of inhibitory receptors and markers of survival and proliferation as compared to their CXCR5- counterparts. In addition, a subset of memory-like CD56TCF1+ NK cells was enriched in LNs relative to blood. These results together suggest unique T and NK cell features in acute-treated individuals, and highlight the importance of examining effector cells not only in blood but also the lymphoid tissue compartment, where the reservoir mostly persists, and where these cells take on distinct phenotypic features.

摘要

T细胞和自然杀伤(NK)细胞是在抗HIV免疫中起关键作用的效应细胞,包括在淋巴组织中,而淋巴组织是HIV持续存在的主要部位。然而,对于HIV感染者(PLWH)中这些效应细胞的特征了解甚少,尤其是那些在急性感染期间开始抗逆转录病毒治疗(ART)的人。我们的研究设计是使用42参数质谱流式细胞仪对三组HIV血清阴性个体配对的血液和淋巴结(LN)来源的T细胞和NK细胞进行深度表型分析:精英控制者(N = 5),以及在慢性感染期间(N = 6)与急性感染期间(N = 8)开始治疗的ART抑制个体,后者与更好的结果相关。我们发现,急性治疗个体中富含特定的T细胞和NK细胞亚群,包括先前与HIV控制相关的血液来源的CD56-CD16+ NK细胞,以及具有更高扩增潜力的LN来源的CD4+ T滤泡辅助细胞。对我们队列中个体血液与LN细胞特征的深入比较显示,血液中的T细胞比LN中的T细胞更活跃。相比之下,LN中富含归巢至滤泡的CXCR5+ CD8+ T细胞,与CXCR5-对应细胞相比,这些细胞表达的抑制性受体以及存活和增殖标志物水平更高。此外,相对于血液,LN中富集了一部分记忆样CD56TCF1+ NK细胞。这些结果共同表明急性治疗个体中T细胞和NK细胞具有独特特征,并强调不仅要在血液中,而且要在淋巴组织区室中检查效应细胞的重要性,淋巴组织区室是病毒库主要存在的地方,这些细胞在其中呈现出不同的表型特征。

https://cdn.ncbi.nlm.nih.gov/pmc/blobs/91cb/8829545/e45ea2cb5632/fimmu-13-803417-g001.jpg

文献AI研究员

20分钟写一篇综述,助力文献阅读效率提升50倍。

立即体验

用中文搜PubMed

大模型驱动的PubMed中文搜索引擎

马上搜索

文档翻译

学术文献翻译模型,支持多种主流文档格式。

立即体验