Suppr超能文献

Hsa_circ_0003945 通过调控 miR-34c-5p/LGR4/β-catenin 轴活性促进肝细胞癌进展。

Hsa_circ_0003945 promotes progression of hepatocellular carcinoma by mediating miR-34c-5p/LGR4/β-catenin axis activity.

机构信息

Department of Laboratory Medicine, Zhongshan Hospital, Fudan University, Shanghai, China.

Department of Laboratory Medicine, Xiamen Branch, Zhongshan Hospital, Fudan University, Xiamen, China.

出版信息

J Cell Mol Med. 2022 Apr;26(8):2218-2229. doi: 10.1111/jcmm.17243. Epub 2022 Feb 16.

Abstract

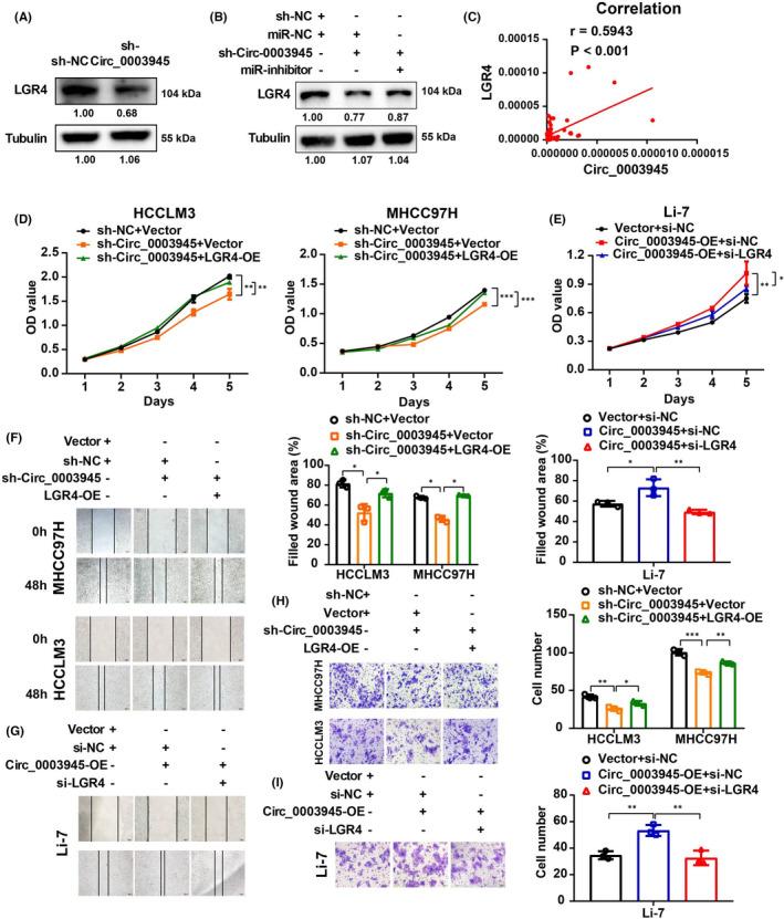
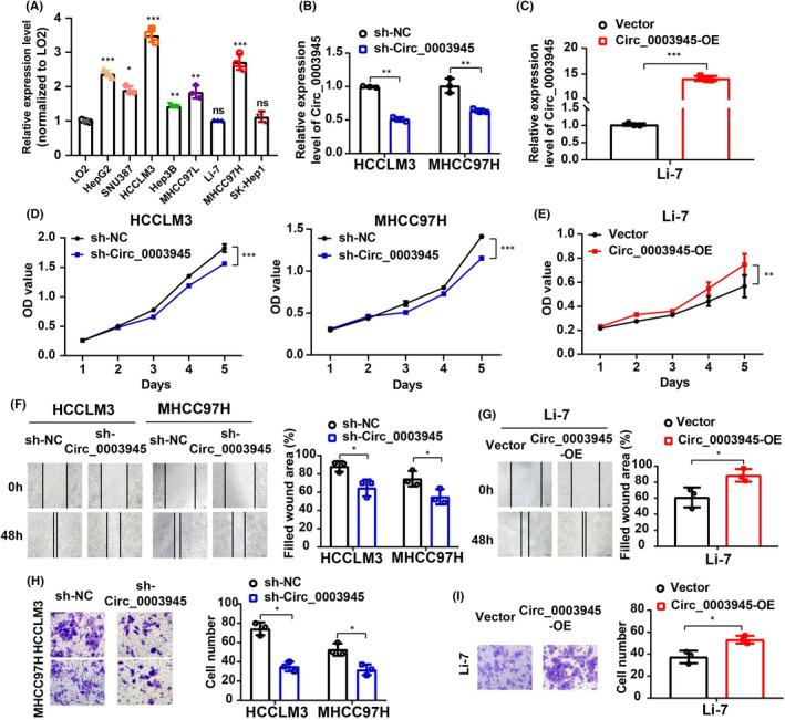
Accumulating evidence suggests that circular RNAs (circRNAs) play essential roles in regulating cancer progression, but many circRNAs in hepatocellular carcinoma (HCC) remain unknown. Dysregulated circRNAs in HCC were identified through bioinformatics analysis of Gene Expression Omnibus data sets. Quantitative real-time PCR (qRT-PCR), Sanger sequencing, RNase R digestion and actinomycin D treatment were conducted to confirm the characterization of circRNAs. CCK-8, wound-healing and Transwell assays were performed to assess the functional roles of Hsa_circ_0003945 (Circ_0003945) in HCC cell lines. Subcellular fractionation and fluorescence in situ hybridization (FISH) were performed to locate Circ_0003945 in HCC cells. Dual-luciferase reporter assay was executed to verify the binding of Circ_0003945 to microRNAs (miRNAs) or the miRNAs to their target genes. In this study, we found that Circ_0003945 was upregulated in HCC tissue, and higher Circ_0003945 expression was positively correlated with tumour size and tumour stage. Furthermore, high plasma levels of circulating Circ_0003945 were confirmed in HCC patients compared with those in non-HCC groups. The functional experiments revealed that overexpression or knockdown of Circ_0003945 promoted or attenuated tumour growth and migration, respectively. Mechanistically, Circ_0003945 might exert as a miR-34c-5p sponge to upregulate the expression of leucine-rich repeat-containing G protein-coupled receptor 4 (LGR4), activating the β-catenin pathway, and finally facilitating HCC progression. Additionally, a β-catenin activator could reverse the effect of Circ_0003945 knockdown. In conclusion, Circ_0003945 exerts a tumour-promoting role in HCC cells by regulating the miR-34c-5p/LGR4/β-catenin axis, which may be a potential target for HCC therapy.

摘要

越来越多的证据表明,环状 RNA(circRNA)在调控癌症进展中发挥着重要作用,但肝癌(HCC)中的许多 circRNA 仍然未知。通过对基因表达综合数据库数据集的生物信息学分析,鉴定出 HCC 中失调的 circRNA。通过实时定量 PCR(qRT-PCR)、Sanger 测序、RNase R 消化和放线菌素 D 处理来验证 circRNA 的特征。通过 CCK-8、划痕愈合和 Transwell 实验评估 Hsa_circ_0003945(Circ_0003945)在 HCC 细胞系中的功能作用。通过亚细胞分离和荧光原位杂交(FISH)来确定 Circ_0003945 在 HCC 细胞中的位置。双荧光素酶报告实验验证 Circ_0003945 与 microRNA(miRNA)的结合或 miRNA 与其靶基因的结合。在这项研究中,我们发现 Circ_0003945 在 HCC 组织中上调,并且较高的 Circ_0003945 表达与肿瘤大小和肿瘤分期呈正相关。此外,与非 HCC 组相比,HCC 患者的循环 Circ_0003945 血浆水平更高。功能实验表明,Circ_0003945 的过表达或敲低分别促进或减弱肿瘤生长和迁移。机制上,Circ_0003945 可能作为 miR-34c-5p 的海绵来上调富含亮氨酸重复的 G 蛋白偶联受体 4(LGR4)的表达,激活 β-catenin 通路,最终促进 HCC 进展。此外,β-catenin 激活剂可以逆转 Circ_0003945 敲低的作用。总之,Circ_0003945 通过调节 miR-34c-5p/LGR4/β-catenin 轴在 HCC 细胞中发挥促肿瘤作用,可能是 HCC 治疗的潜在靶点。

https://cdn.ncbi.nlm.nih.gov/pmc/blobs/6a12/8995453/c7d8d2c70e84/JCMM-26-2218-g005.jpg

文献检索

告别复杂PubMed语法,用中文像聊天一样搜索,搜遍4000万医学文献。AI智能推荐,让科研检索更轻松。

立即免费搜索

文件翻译

保留排版,准确专业,支持PDF/Word/PPT等文件格式,支持 12+语言互译。

免费翻译文档

深度研究

AI帮你快速写综述,25分钟生成高质量综述,智能提取关键信息,辅助科研写作。

立即免费体验