Suppr超能文献

SenDemonNet:使用启发式深度神经网络对去货币化推文进行情感分析。

SenDemonNet: sentiment analysis for demonetization tweets using heuristic deep neural network.

作者信息

Kayıkçı Şafak

机构信息

Department of Computer Engineering, Bolu Abant Izzet Baysal University, BAİBÜ Gölköy Yerleşkesi, 14030 Merkez/Bolu, Turkey.

出版信息

Multimed Tools Appl. 2022;81(8):11341-11378. doi: 10.1007/s11042-022-11929-w. Epub 2022 Feb 17.

Abstract

UNLABELLED

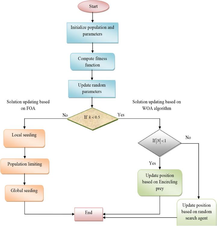
Sentiment analysis is one of the efficient models for extracting opinion mining with identification and classification from unstructured text data such as product reviews or microblogs. It is used to gain feedback from political campaigns, brand reviews, marketing analysis, and customers. The sentiment analysis on Twitter data is a recent research field in the natural processing. The dataset is gathered from the "Twitter" package in R along with Twitter API. The main intent of this paper is to understand the public opinion on the recently implemented demonetization policy using the proposed SenDemonNet. Initially, the tweet preprocessing was done, which is intended for cleaning the text data. Then, the feature extraction is performed by Bag of n-grams, TF-IDF, and the word2vec algorithm. The main objective of this work is a weighted feature selection that is developed by the hybrid Forest-Whale Optimization Algorithm (F-WOA) to get the best classification outcome. With these features, the Heuristic Deep Neural Network (HDNN) is adopted for classification, where the proposed FOA and WOA tune the parameter of DNN for reaching the maximum accuracy rate. From the statistical analysis, the performance of the designed F-WOA-DNN is 1.8%, 1.9%, 1.86%, and 2% enhanced than PSO-DNN, GWO-DNN, WOA-DNN, FOA-DNN, SVM, CNN, LSTM, and DNN respectively. Extensive experimental results show that SenDemonNet outperforms its competitors, producing an impressive increase in the classification accuracy on the benchmark dataset.

GRAPHICAL ABSTRACT

Graphical architectural diagram of Sentiment analysis model on demonetization policy in India.

摘要

未标注

情感分析是从产品评论或微博等非结构化文本数据中提取带有识别和分类的意见挖掘的有效模型之一。它用于从政治活动、品牌评论、市场分析和客户那里获取反馈。对推特数据的情感分析是自然语言处理中的一个新研究领域。数据集是通过R语言中的“推特”包以及推特应用程序编程接口收集的。本文的主要目的是使用所提出的SenDemonNet来了解公众对最近实施的货币化政策的看法。首先,进行了推文预处理,旨在清理文本数据。然后,通过n元语法袋、词频-逆文档频率和词向量算法进行特征提取。这项工作的主要目标是通过混合森林-鲸鱼优化算法(F-WOA)开发加权特征选择,以获得最佳分类结果。利用这些特征,采用启发式深度神经网络(HDNN)进行分类,其中所提出的森林优化算法(FOA)和鲸鱼优化算法(WOA)调整深度神经网络的参数以达到最高准确率。从统计分析来看,所设计的F-WOA-DNN的性能分别比粒子群优化算法-深度神经网络(PSO-DNN)、灰狼优化算法-深度神经网络(GWO-DNN)、鲸鱼优化算法-深度神经网络(WOA-DNN)、森林优化算法-深度神经网络(FOA-DNN)、支持向量机(SVM)、卷积神经网络(CNN)、长短期记忆网络(LSTM)和深度神经网络(DNN)提高了1.8%、1.9%、1.86%和2%。大量实验结果表明,SenDemonNet优于其竞争对手,在基准数据集上的分类准确率有显著提高。

图形摘要

印度货币化政策情感分析模型的图形架构图。

https://cdn.ncbi.nlm.nih.gov/pmc/blobs/22cd/8852927/248496217fc8/11042_2022_11929_Figa_HTML.jpg

文献AI研究员

20分钟写一篇综述,助力文献阅读效率提升50倍。

立即体验

用中文搜PubMed

大模型驱动的PubMed中文搜索引擎

马上搜索

文档翻译

学术文献翻译模型,支持多种主流文档格式。

立即体验