Suppr超能文献

GIMAP7作为泛癌预后和免疫治疗疗效的潜在预测标志物。

GIMAP7 as a Potential Predictive Marker for Pan-Cancer Prognosis and Immunotherapy Efficacy.

作者信息

Qin Yan, Liu He, Huang Xiaoliang, Huang Lihaoyun, Liao Lixian, Li Jiasheng, Zhang Lihua, Li Wei, Yang Jianrong

机构信息

Department of Health Management, The People's Hospital of Guangxi Zhuang Autonomous Region & Research Center of Health Management, Guangxi Academy of Medical Sciences, Nanning, Guangxi, 530021, People's Republic of China.

Guangxi Medical University Cancer Hospital, Nanning, Guangxi, 530021, People's Republic of China.

出版信息

J Inflamm Res. 2022 Feb 15;15:1047-1061. doi: 10.2147/JIR.S342503. eCollection 2022.

Abstract

BACKGROUND

GIMAP, a GTP enzyme of immune-related proteins, plays a crucial role in immune mechanisms. Investigating GIMAP7 expression in pan-cancer can provide efficient guidance for predicting clinical prognosis and identifying novel immunotherapy targets.

METHODS

Gene expression in different tumour types and stages was analysed based on The Cancer Genome Atlas and the Genotype-Tissue Expression database. An immunohistochemical assay was used to explore the differences in GIMAP7 protein levels in different tumour types and stages. Further, the cBioPortal was used to obtain the genetic variation characteristics of GIMAP7. Kaplan-Meier analysis and multivariable Cox regression analysis were performed to assess the prognostic value of GIMAP7. The pathways affected by GIMAP7 were studied based on gene set enrichment analysis, and the correlation between GIMAP7 expression and immune infiltration was determined using the TIMER2 database and the CIBERSORT method. ESTIMATE was used to analyse the correlation between GIMAP7 expression and ESTIMATE, immune and stromal scores. In addition, the correlation between GIMAP7 and immunoregulators was analysed. Furthermore, tumour mutational burden and microsatellite instability were evaluated using Spearman correlation assay.

RESULTS

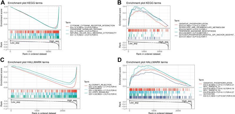
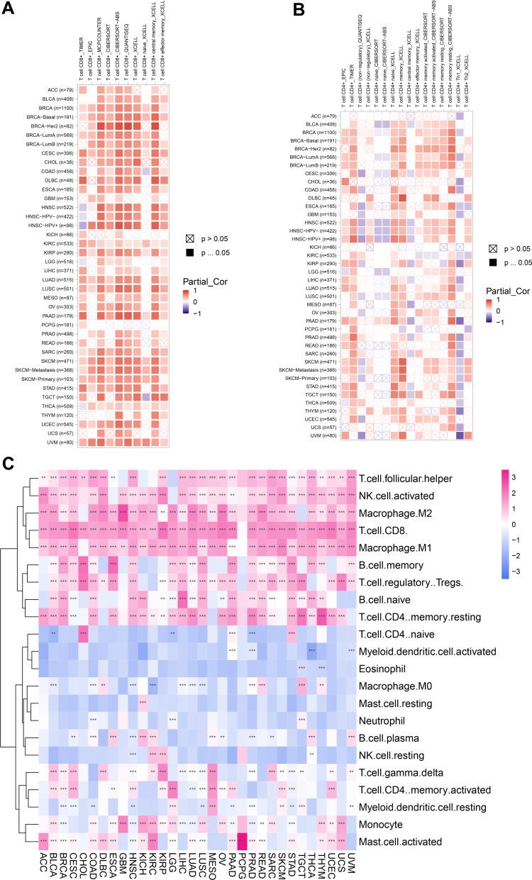
GIMAP7 expression was significantly low and predicted better survival status in most tumour types. GIMAP7 was positively correlated with the abundance of CD8 + and CD4 + T cells in the tumour microenvironment. However, the high expression of GIMAP7 was negatively correlated with tumour mutations in uveal melanoma and colon adenocarcinoma. A correlation between GIMAP7 and microsatellite instability was found in rectal adenocarcinoma. Additionally, GIMAP7 presented a robust correlation between immune modulators and immunotherapeutic markers. Moreover, high GIMAP7 expression was significantly related to immune-relevant pathways.

CONCLUSION

This study suggests the potential role of GIMAP7 as a prognostic and immunotherapeutic marker in pan-cancer, laying the groundwork for prospective functional and mechanistic experiments and their impact in the clinical setting.

摘要

背景

GIMAP是一种免疫相关蛋白的GTP酶,在免疫机制中起关键作用。研究GIMAP7在泛癌中的表达可为预测临床预后和识别新的免疫治疗靶点提供有效指导。

方法

基于癌症基因组图谱和基因型-组织表达数据库分析不同肿瘤类型和阶段的基因表达。采用免疫组织化学分析方法探讨不同肿瘤类型和阶段GIMAP7蛋白水平的差异。此外,利用cBioPortal获取GIMAP7的基因变异特征。进行Kaplan-Meier分析和多变量Cox回归分析以评估GIMAP7的预后价值。基于基因集富集分析研究受GIMAP7影响的通路,并使用TIMER2数据库和CIBERSORT方法确定GIMAP7表达与免疫浸润之间的相关性。使用ESTIMATE分析GIMAP7表达与ESTIMATE、免疫和基质评分之间的相关性。此外,分析了GIMAP7与免疫调节因子之间的相关性。进一步地,使用Spearman相关性分析评估肿瘤突变负荷和微卫星不稳定性。

结果

在大多数肿瘤类型中,GIMAP7表达显著降低,并预示着更好的生存状态。GIMAP7与肿瘤微环境中CD8 +和CD4 + T细胞的丰度呈正相关。然而,GIMAP7的高表达与葡萄膜黑色素瘤和结肠腺癌中的肿瘤突变呈负相关。在直肠腺癌中发现GIMAP7与微卫星不稳定性之间存在相关性。此外,GIMAP7在免疫调节因子和免疫治疗标志物之间呈现出强烈的相关性。而且,GIMAP7的高表达与免疫相关通路显著相关。

结论

本研究表明GIMAP7作为泛癌中的预后和免疫治疗标志物的潜在作用,为前瞻性功能和机制实验及其在临床环境中的影响奠定了基础。

https://cdn.ncbi.nlm.nih.gov/pmc/blobs/4d5a/8858002/336953674291/JIR-15-1047-g0001.jpg

文献AI研究员

20分钟写一篇综述,助力文献阅读效率提升50倍。

立即体验

用中文搜PubMed

大模型驱动的PubMed中文搜索引擎

马上搜索

文档翻译

学术文献翻译模型,支持多种主流文档格式。

立即体验