Suppr超能文献

异质性诱导的GZMA-F2R通讯效率低下通过抑制JAK2/STAT1信号损害肝细胞癌中PD-1单克隆抗体的抗肿瘤免疫治疗。

Heterogeneity induced GZMA-F2R communication inefficient impairs antitumor immunotherapy of PD-1 mAb through JAK2/STAT1 signal suppression in hepatocellular carcinoma.

作者信息

Gao Yuxue, Xu Qingguo, Li Xinqiang, Guo Yuan, Zhang Bowen, Jin Yan, Zhu Cunle, Shen Yuntai, Yang Pengxiang, Shi Ying, Jin Rifeng, Liu Daojie, Ouyang Yabo, Liu Xiaoni, Wang Wenjing, Chen Dexi, Yang Tongwang

机构信息

Beijing Institute of Hepatology, Capital Medical University, Beijing, 100069, China.

Organ Transplantation Center, The Affiliated Hospital of Qingdao University, Qingdao City, 266003, China.

出版信息

Cell Death Dis. 2022 Mar 7;13(3):213. doi: 10.1038/s41419-022-04654-7.

Abstract

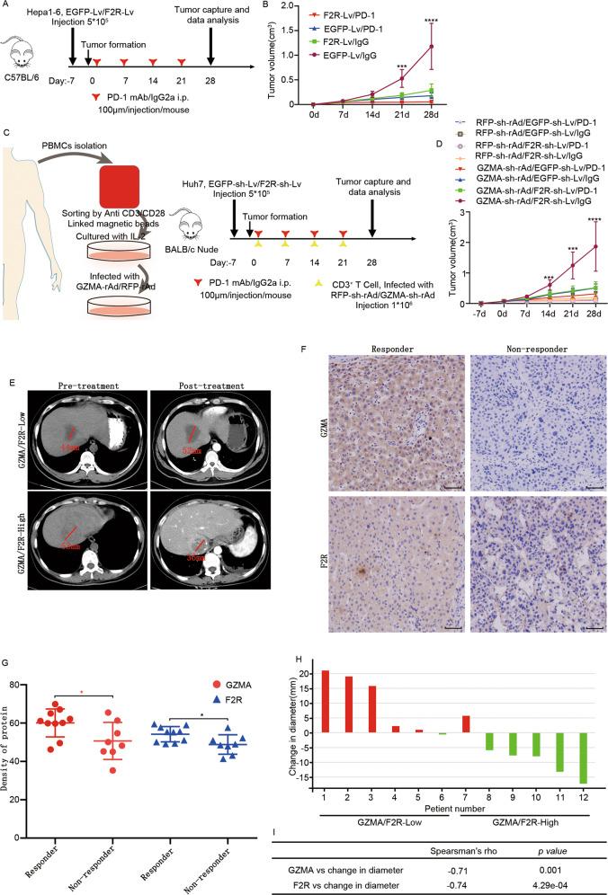
Tumor heterogeneity has been associated with immunotherapy and targeted drug resistance in hepatocellular carcinoma (HCC). However, communications between tumor and cytotoxic cells are poorly understood to date. In the present study, thirty-one clusters of cells were discovered in the tumor tissues and adjacent tissues through single-cell sequencing. Moreover, the quantity and function exhaustion of cytotoxic cells was observed to be induced in tumors by the TCR and apoptosis signal pathways. Furthermore, granzyme failure of cytotoxic cells was observed in HCC patients. Importantly, the GZMA secreted by cytotoxic cells was demonstrated to interact with the F2R expressed by the tumor cells both in vivo and in vitro. This interaction induced tumor suppression and T cell-mediated killing of tumor cells via the activation of the JAK2/STAT1 signaling pathway. Mechanistically, the activation of JAK2/STAT1 signaling promoted apoptosis under the mediating effect of the LDPRSFLL motif at the N-terminus of F2R, which interacted with GZMA. In addition, GZMA and F2R were positively correlated with PD-1 and PD-L1 in tumor tissues, while the expressions of F2R and GZMA promoted PD-1 mAb-induced tumor suppression in both mouse model and HCC patients. Finally, in HCC patients, a low expression of GZMA and F2R in the tumor tissues was correlated with aggressive clinicopathological characteristics and poor prognosis. Collectively, GZMA-F2R communication inefficient induces deficient PD-1 mAb therapy and provide a completely novel immunotherapy strategy for tumor suppression in HCC patients.

摘要

肿瘤异质性与肝细胞癌(HCC)的免疫治疗和靶向耐药性有关。然而,迄今为止,对肿瘤细胞与细胞毒性细胞之间的通讯了解甚少。在本研究中,通过单细胞测序在肿瘤组织和邻近组织中发现了31个细胞簇。此外,观察到细胞毒性细胞的数量和功能耗竭是由TCR和凋亡信号通路在肿瘤中诱导产生的。此外,在HCC患者中观察到细胞毒性细胞的颗粒酶功能障碍。重要的是,细胞毒性细胞分泌的GZMA在体内和体外均被证明与肿瘤细胞表达的F2R相互作用。这种相互作用通过激活JAK2/STAT1信号通路诱导肿瘤抑制和T细胞介导的肿瘤细胞杀伤。从机制上讲,JAK2/STAT1信号通路的激活在F2R N端与GZMA相互作用的LDPRSFLL基序的介导作用下促进细胞凋亡。此外,GZMA和F2R在肿瘤组织中与PD-1和PD-L1呈正相关,而F2R和GZMA的表达在小鼠模型和HCC患者中均促进了PD-1单克隆抗体诱导的肿瘤抑制。最后,在HCC患者中,肿瘤组织中GZMA和F2R的低表达与侵袭性临床病理特征和不良预后相关。总之,GZMA-F2R通讯效率低下导致PD-1单克隆抗体治疗不足,并为HCC患者的肿瘤抑制提供了一种全新的免疫治疗策略。

https://cdn.ncbi.nlm.nih.gov/pmc/blobs/aeb2/8901912/3b88f6650966/41419_2022_4654_Fig1_HTML.jpg

文献检索

告别复杂PubMed语法,用中文像聊天一样搜索,搜遍4000万医学文献。AI智能推荐,让科研检索更轻松。

立即免费搜索

文件翻译

保留排版,准确专业,支持PDF/Word/PPT等文件格式,支持 12+语言互译。

免费翻译文档

深度研究

AI帮你快速写综述,25分钟生成高质量综述,智能提取关键信息,辅助科研写作。

立即免费体验