• 文献检索
  • 文档翻译
  • 深度研究
  • 学术资讯
  • Suppr Zotero 插件Zotero 插件
  • 邀请有礼
  • 套餐&价格
  • 历史记录
应用&插件
Suppr Zotero 插件Zotero 插件浏览器插件Mac 客户端Windows 客户端微信小程序
定价
高级版会员购买积分包购买API积分包
服务
文献检索文档翻译深度研究API 文档MCP 服务
关于我们
关于 Suppr公司介绍联系我们用户协议隐私条款
关注我们

Suppr 超能文献

核心技术专利:CN118964589B侵权必究
粤ICP备2023148730 号-1Suppr @ 2026

文献检索

告别复杂PubMed语法,用中文像聊天一样搜索,搜遍4000万医学文献。AI智能推荐,让科研检索更轻松。

立即免费搜索

文件翻译

保留排版,准确专业,支持PDF/Word/PPT等文件格式,支持 12+语言互译。

免费翻译文档

深度研究

AI帮你快速写综述,25分钟生成高质量综述,智能提取关键信息,辅助科研写作。

立即免费体验

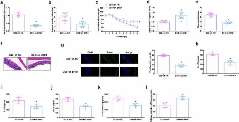
小檗碱通过调节 microRNA-103a-3p/含溴结构域蛋白 4 轴抑制 Wnt/β-连环蛋白通路的激活,从而抑制细胞焦亡并减少结肠炎引起的肠道黏膜屏障缺陷。

Berberine represses Wnt/β-catenin pathway activation via modulating the microRNA-103a-3p/Bromodomain-containing protein 4 axis, thereby refraining pyroptosis and reducing the intestinal mucosal barrier defect induced via colitis.

机构信息

The Graduate School, Guizhou Medical University, Guiyang City, Guizhou Province, China.

Department of Gastroenterology, Guizhou Provincial People's Hospital, Guiyang City, Guizhou Province, China.

出版信息

Bioengineered. 2022 Mar;13(3):7392-7409. doi: 10.1080/21655979.2022.2047405.

DOI:10.1080/21655979.2022.2047405
PMID:35259053
原文链接:https://pmc.ncbi.nlm.nih.gov/articles/PMC8973728/
Abstract

Intestinal barrier dysfunction is inflammatory bowel disease's hallmark. Berberine (BBR) has manifested its anti-inflammatory properties in colitis. For exploring the molecular mechanism of BBR's impacts on colitis, application of a dextran sodium sulfate-induced mouse colitis model was with recording the body weight, stool consistency, stool occult blood and general physical symptoms of all groups of mice every day. Behind assessment of intestinal permeability, detection of colon damage's degree and apoptosis, and inflammatory factors for assessment of pyroptosis was conducted. Application of interleukin-6-stimulated Caco-2 cells was for construction of an model. Then detection of cell advancement with inflammation and measurement of the barrier's integrity were put into effect. Verification of microRNA (miR)-103a-3p and Bromodomain-containing protein 4 (BRD4)'s targeting link was conducted. Experiments have clarified BBR, elevated miR-103a-3p or repressive BRD4 was available to alleviate colitis-stimulated pyroptosis and intestinal mucosal barrier defects. BBR elevated miR-103a-3p to target BRD4; Refraining miR-103a-3p or enhancive BRD4 turned around BBR's therapeutic action on colitis injury. BBR depressed Wnt/β-catenin pathway activation via controlling the miR-103a-3p/BRD4 axis. All in all, BBR represses Wnt/β-catenin pathway activation via modulating the miR-103a-3p/BRD4 axis, thereby mitigating colitis-stimulated pyroptosis and the intestinal mucosal barrier defect. The research suggests BBR is supposed to take on potential in colitis cure.

摘要

肠屏障功能障碍是炎症性肠病的标志。小檗碱(BBR)在结肠炎中表现出抗炎特性。为了探索 BBR 对结肠炎影响的分子机制,应用葡聚糖硫酸钠诱导的小鼠结肠炎模型,记录各组小鼠的体重、粪便稠度、粪便潜血和一般身体症状。进行肠通透性评估、结肠损伤程度和细胞凋亡检测以及炎症因子评估细胞焦亡。应用白细胞介素-6 刺激 Caco-2 细胞构建炎症模型。然后进行细胞炎症进展检测和屏障完整性测量。验证 microRNA(miR)-103a-3p 和溴结构域蛋白 4(BRD4)的靶向关系。实验表明,BBR、升高的 miR-103a-3p 或抑制 BRD4 可减轻结肠炎刺激的细胞焦亡和肠黏膜屏障缺陷。BBR 升高 miR-103a-3p 以靶向 BRD4;抑制 miR-103a-3p 或增强 BRD4 逆转了 BBR 对结肠炎损伤的治疗作用。BBR 通过控制 miR-103a-3p/BRD4 轴抑制 Wnt/β-catenin 通路的激活。总之,BBR 通过调节 miR-103a-3p/BRD4 轴抑制 Wnt/β-catenin 通路的激活,从而减轻结肠炎刺激的细胞焦亡和肠黏膜屏障缺陷。该研究表明,BBR 有望在结肠炎治疗中发挥作用。

https://cdn.ncbi.nlm.nih.gov/pmc/blobs/1a40/8973728/c34435ca6413/KBIE_A_2047405_UF0005_OC.jpg
https://cdn.ncbi.nlm.nih.gov/pmc/blobs/1a40/8973728/4592ea661722/KBIE_A_2047405_UF0001_OC.jpg
https://cdn.ncbi.nlm.nih.gov/pmc/blobs/1a40/8973728/9135b3ace58e/KBIE_A_2047405_F0001_OC.jpg
https://cdn.ncbi.nlm.nih.gov/pmc/blobs/1a40/8973728/760950bfd946/KBIE_A_2047405_F0002_OC.jpg
https://cdn.ncbi.nlm.nih.gov/pmc/blobs/1a40/8973728/2de6c77d3038/KBIE_A_2047405_F0003_OC.jpg
https://cdn.ncbi.nlm.nih.gov/pmc/blobs/1a40/8973728/cd2710849715/KBIE_A_2047405_F0004_OC.jpg
https://cdn.ncbi.nlm.nih.gov/pmc/blobs/1a40/8973728/87a821d22a51/KBIE_A_2047405_F0005_OC.jpg
https://cdn.ncbi.nlm.nih.gov/pmc/blobs/1a40/8973728/50ccefc4335f/KBIE_A_2047405_F0006_OC.jpg
https://cdn.ncbi.nlm.nih.gov/pmc/blobs/1a40/8973728/dee4b8afc10e/KBIE_A_2047405_F0007_OC.jpg
https://cdn.ncbi.nlm.nih.gov/pmc/blobs/1a40/8973728/c35628c973ec/KBIE_A_2047405_F0008_OC.jpg
https://cdn.ncbi.nlm.nih.gov/pmc/blobs/1a40/8973728/6cef42510456/KBIE_A_2047405_F0009_OC.jpg
https://cdn.ncbi.nlm.nih.gov/pmc/blobs/1a40/8973728/9807cfd64bee/KBIE_A_2047405_UF0002_OC.jpg
https://cdn.ncbi.nlm.nih.gov/pmc/blobs/1a40/8973728/7f3f4c92fdf4/KBIE_A_2047405_UF0003_OC.jpg
https://cdn.ncbi.nlm.nih.gov/pmc/blobs/1a40/8973728/4a89eeb70f70/KBIE_A_2047405_UF0004_OC.jpg
https://cdn.ncbi.nlm.nih.gov/pmc/blobs/1a40/8973728/c34435ca6413/KBIE_A_2047405_UF0005_OC.jpg
https://cdn.ncbi.nlm.nih.gov/pmc/blobs/1a40/8973728/4592ea661722/KBIE_A_2047405_UF0001_OC.jpg
https://cdn.ncbi.nlm.nih.gov/pmc/blobs/1a40/8973728/9135b3ace58e/KBIE_A_2047405_F0001_OC.jpg
https://cdn.ncbi.nlm.nih.gov/pmc/blobs/1a40/8973728/760950bfd946/KBIE_A_2047405_F0002_OC.jpg
https://cdn.ncbi.nlm.nih.gov/pmc/blobs/1a40/8973728/2de6c77d3038/KBIE_A_2047405_F0003_OC.jpg
https://cdn.ncbi.nlm.nih.gov/pmc/blobs/1a40/8973728/cd2710849715/KBIE_A_2047405_F0004_OC.jpg
https://cdn.ncbi.nlm.nih.gov/pmc/blobs/1a40/8973728/87a821d22a51/KBIE_A_2047405_F0005_OC.jpg
https://cdn.ncbi.nlm.nih.gov/pmc/blobs/1a40/8973728/50ccefc4335f/KBIE_A_2047405_F0006_OC.jpg
https://cdn.ncbi.nlm.nih.gov/pmc/blobs/1a40/8973728/dee4b8afc10e/KBIE_A_2047405_F0007_OC.jpg
https://cdn.ncbi.nlm.nih.gov/pmc/blobs/1a40/8973728/c35628c973ec/KBIE_A_2047405_F0008_OC.jpg
https://cdn.ncbi.nlm.nih.gov/pmc/blobs/1a40/8973728/6cef42510456/KBIE_A_2047405_F0009_OC.jpg
https://cdn.ncbi.nlm.nih.gov/pmc/blobs/1a40/8973728/9807cfd64bee/KBIE_A_2047405_UF0002_OC.jpg
https://cdn.ncbi.nlm.nih.gov/pmc/blobs/1a40/8973728/7f3f4c92fdf4/KBIE_A_2047405_UF0003_OC.jpg
https://cdn.ncbi.nlm.nih.gov/pmc/blobs/1a40/8973728/4a89eeb70f70/KBIE_A_2047405_UF0004_OC.jpg
https://cdn.ncbi.nlm.nih.gov/pmc/blobs/1a40/8973728/c34435ca6413/KBIE_A_2047405_UF0005_OC.jpg

相似文献

1
Berberine represses Wnt/β-catenin pathway activation via modulating the microRNA-103a-3p/Bromodomain-containing protein 4 axis, thereby refraining pyroptosis and reducing the intestinal mucosal barrier defect induced via colitis.小檗碱通过调节 microRNA-103a-3p/含溴结构域蛋白 4 轴抑制 Wnt/β-连环蛋白通路的激活,从而抑制细胞焦亡并减少结肠炎引起的肠道黏膜屏障缺陷。
Bioengineered. 2022 Mar;13(3):7392-7409. doi: 10.1080/21655979.2022.2047405.
2
Berberine ameliorates DSS-induced intestinal mucosal barrier dysfunction through microbiota-dependence and Wnt/β-catenin pathway.小檗碱通过菌群依赖和 Wnt/β-连环蛋白通路改善 DSS 诱导的肠道黏膜屏障功能障碍。
Int J Biol Sci. 2022 Jan 16;18(4):1381-1397. doi: 10.7150/ijbs.65476. eCollection 2022.
3
HucMSC-Ex carrying miR-203a-3p.2 ameliorates colitis through the suppression of caspase11/4-induced macrophage pyroptosis.携带 miR-203a-3p.2 的 HucMSC-Ex 通过抑制 caspase11/4 诱导的巨噬细胞焦亡改善结肠炎。
Int Immunopharmacol. 2022 Sep;110:108925. doi: 10.1016/j.intimp.2022.108925. Epub 2022 Jun 17.
4
Berberine alleviates ulcerative colitis by inhibiting inflammation through targeting IRGM1.小檗碱通过靶向 IRGM1 抑制炎症缓解溃疡性结肠炎。
Phytomedicine. 2024 Oct;133:155909. doi: 10.1016/j.phymed.2024.155909. Epub 2024 Jul 23.
5
Pre-Administration of Berberine Exerts Chemopreventive Effects in AOM/DSS-Induced Colitis-Associated Carcinogenesis Mice via Modulating Inflammation and Intestinal Microbiota.小檗碱给药前通过调节炎症和肠道微生物群对 AOM/DSS 诱导的结肠炎相关癌变小鼠发挥化学预防作用。
Nutrients. 2022 Feb 9;14(4):726. doi: 10.3390/nu14040726.
6
M2 Macrophage-Derived Exosomal miR-590-3p Attenuates DSS-Induced Mucosal Damage and Promotes Epithelial Repair via the LATS1/YAP/ β-Catenin Signalling Axis.M2 巨噬细胞衍生的外泌体 miR-590-3p 通过 LATS1/YAP/β-连环蛋白信号轴减轻 DSS 诱导的黏膜损伤并促进上皮修复。
J Crohns Colitis. 2021 Apr 6;15(4):665-677. doi: 10.1093/ecco-jcc/jjaa214.
7
Berberine improves colitis by triggering AhR activation by microbial tryptophan catabolites.小檗碱通过触发微生物色氨酸代谢物的 AhR 激活来改善结肠炎。
Pharmacol Res. 2021 Feb;164:105358. doi: 10.1016/j.phrs.2020.105358. Epub 2020 Dec 4.
8
MicroRNA-182-5p aggravates ulcerative colitis by inactivating the Wnt/β-catenin signaling pathway through DNMT3A-mediated SMARCA5 methylation.微小RNA-182-5p通过DNMT3A介导的SMARCA5甲基化使Wnt/β-连环蛋白信号通路失活,从而加重溃疡性结肠炎。
Genomics. 2022 May;114(3):110360. doi: 10.1016/j.ygeno.2022.110360. Epub 2022 Apr 1.
9
High-altitude hypoxia promotes BRD4-mediated activation of the Wnt/β-catenin pathway and disruption of intestinal barrier.高海拔缺氧促进 BRD4 介导的 Wnt/β-连环蛋白通路激活和肠道屏障破坏。
Cell Signal. 2024 Aug;120:111187. doi: 10.1016/j.cellsig.2024.111187. Epub 2024 Apr 20.
10
hucMSC-derived exosomes attenuate colitis by regulating macrophage pyroptosis via the miR-378a-5p/NLRP3 axis.人脐带间充质干细胞来源的外泌体通过 miR-378a-5p/NLRP3 轴调节巨噬细胞焦亡减轻结肠炎。
Stem Cell Res Ther. 2021 Jul 22;12(1):416. doi: 10.1186/s13287-021-02492-6.

引用本文的文献

1
Altered miRNA expression in duodenal tissue of celiac patients and the impact of a gluten-free diet: a preliminary study.乳糜泻患者十二指肠组织中miRNA表达的改变及无麸质饮食的影响:一项初步研究。
Mol Biol Rep. 2025 Apr 30;52(1):441. doi: 10.1007/s11033-025-10534-y.
2
Regulation of pyroptosis by natural products in ulcerative colitis: mechanisms and therapeutic potential.天然产物对溃疡性结肠炎中细胞焦亡的调控:机制与治疗潜力
Front Pharmacol. 2025 Apr 9;16:1573684. doi: 10.3389/fphar.2025.1573684. eCollection 2025.
3
Promising protective potential of MiR-103a-3p against polystyrene microplastic neurotoxicity in rats.

本文引用的文献

1
Regulation of Avian Leukosis Virus Subgroup J Replication by Wnt/β-Catenin Signaling Pathway.Wnt/β-连环蛋白信号通路对禽白血病病毒 J 亚群复制的调控。
Viruses. 2021 Sep 30;13(10):1968. doi: 10.3390/v13101968.
2
Long non-coding RNA growth arrest specific transcript 5 acting as a sponge of MicroRNA-188-5p to regulate SMAD family member 2 expression promotes myocardial ischemia-reperfusion injury.长链非编码 RNA 生长停滞特异性转录本 5 通过作为 MicroRNA-188-5p 的海绵体调节 SMAD 家族成员 2 的表达促进心肌缺血再灌注损伤。
Bioengineered. 2021 Dec;12(1):6674-6686. doi: 10.1080/21655979.2021.1957524.
3
Depression of lncRNA MINCR antagonizes LPS-evoked acute injury and inflammatory response via miR-146b-5p and the TRAF6-NFkB signaling.
MiR-103a-3p对大鼠聚苯乙烯微塑料神经毒性具有潜在的保护作用。
Front Toxicol. 2025 Apr 1;7:1560980. doi: 10.3389/ftox.2025.1560980. eCollection 2025.
4
PANoptosis in intestinal epithelium: its significance in inflammatory bowel disease and a potential novel therapeutic target for natural products.肠道上皮中的全程序性坏死:其在炎症性肠病中的意义及天然产物潜在的新型治疗靶点
Front Immunol. 2025 Jan 7;15:1507065. doi: 10.3389/fimmu.2024.1507065. eCollection 2024.
5
The molecular mechanism of berberine affecting psoriasis skin inflammation by regulating keratinocyte pyroptosis via the p38 MAPK/NF-κB pathway.小檗碱通过p38丝裂原活化蛋白激酶/核因子κB途径调节角质形成细胞焦亡影响银屑病皮肤炎症的分子机制。
Naunyn Schmiedebergs Arch Pharmacol. 2025 Apr;398(4):3843-3859. doi: 10.1007/s00210-024-03461-5. Epub 2024 Oct 4.
6
Single-cell RNA-seq analysis reveals the Wnt/Ca signaling pathway with inflammation, apoptosis in nucleus pulposus degeneration.单细胞RNA测序分析揭示了Wnt/Ca信号通路与髓核退变中的炎症、凋亡的关系。
BMC Musculoskelet Disord. 2024 Apr 23;25(1):321. doi: 10.1186/s12891-024-07368-3.
7
Diet as an epigenetic factor in inflammatory bowel disease.饮食作为炎症性肠病的表观遗传因素。
World J Gastroenterol. 2023 Nov 7;29(41):5618-5629. doi: 10.3748/wjg.v29.i41.5618.
8
Electroacupuncture at Sensitized Acupoints Relieves Somatic Referred Pain in Colitis Rats by Inhibiting Sympathetic-Sensory Coupling to Interfere with 5-HT Signaling Pathway.电针对敏化穴位的刺激通过抑制交感感觉耦合来干扰 5-HT 信号通路,从而缓解结肠炎大鼠的躯体牵涉痛。
Chin J Integr Med. 2024 Feb;30(2):152-162. doi: 10.1007/s11655-023-3565-8. Epub 2023 Dec 1.
9
The Induction Mechanism of Ferroptosis, Necroptosis, and Pyroptosis in Inflammatory Bowel Disease, Colorectal Cancer, and Intestinal Injury.炎症性肠病、结直肠癌和肠道损伤中细胞铁死亡、细胞坏死性凋亡和细胞焦亡的诱导机制。
Biomolecules. 2023 May 11;13(5):820. doi: 10.3390/biom13050820.
10
Regulation of programmed cell death by Brd4.Brd4 调控细胞程序性死亡。
Cell Death Dis. 2022 Dec 20;13(12):1059. doi: 10.1038/s41419-022-05505-1.
长链非编码 RNA MINCR 的下调通过 miR-146b-5p 和 TRAF6-NFkB 信号拮抗 LPS 诱导的急性损伤和炎症反应。
Mol Med. 2021 Oct 3;27(1):124. doi: 10.1186/s10020-021-00367-3.
4
Gasdermin D in pyroptosis.焦亡中的Gasdermin D
Acta Pharm Sin B. 2021 Sep;11(9):2768-2782. doi: 10.1016/j.apsb.2021.02.006. Epub 2021 Apr 28.
5
miR-6869-5p Transported by Plasma Extracellular Vesicles Mediates Renal Tubule Injury and Renin-Angiotensin System Activation in Obesity.由血浆细胞外囊泡转运的miR-6869-5p介导肥胖中的肾小管损伤和肾素-血管紧张素系统激活。
Front Med (Lausanne). 2021 Sep 8;8:725598. doi: 10.3389/fmed.2021.725598. eCollection 2021.
6
The multidimensional role of the Wnt/β-catenin signaling pathway in human malignancies.Wnt/β-连环蛋白信号通路在人类恶性肿瘤中的多维作用。
J Cell Physiol. 2022 Jan;237(1):199-238. doi: 10.1002/jcp.30561. Epub 2021 Aug 25.
7
Long non-coding RNA SNHG5 regulates ulcerative colitis via microRNA-375 / Janus kinase-2 axis.长链非编码 RNA SNHG5 通过 microRNA-375/Janus 激酶-2 轴调控溃疡性结肠炎。
Bioengineered. 2021 Dec;12(1):4150-4158. doi: 10.1080/21655979.2021.1953219.
8
Vagus Nerve Stimulation Promotes Epithelial Proliferation and Controls Colon Monocyte Infiltration During DSS-Induced Colitis.迷走神经刺激促进上皮细胞增殖并控制葡聚糖硫酸钠(DSS)诱导的结肠炎期间结肠单核细胞浸润。
Front Med (Lausanne). 2021 Jul 7;8:694268. doi: 10.3389/fmed.2021.694268. eCollection 2021.
9
Exosomal MicroRNA-181a Derived From Mesenchymal Stem Cells Improves Gut Microbiota Composition, Barrier Function, and Inflammatory Status in an Experimental Colitis Model.间充质干细胞来源的外泌体微小RNA-181a改善实验性结肠炎模型中的肠道微生物群组成、屏障功能和炎症状态。
Front Med (Lausanne). 2021 Jun 24;8:660614. doi: 10.3389/fmed.2021.660614. eCollection 2021.
10
Novel insights into the role of BRD4 in fine particulate matter induced airway hyperresponsiveness.新型 BRD4 在细颗粒物诱导气道高反应性中的作用的新见解。
Ecotoxicol Environ Saf. 2021 Sep 15;221:112440. doi: 10.1016/j.ecoenv.2021.112440. Epub 2021 Jun 24.