• 文献检索
  • 文档翻译
  • 深度研究
  • 学术资讯
  • Suppr Zotero 插件Zotero 插件
  • 邀请有礼
  • 套餐&价格
  • 历史记录
应用&插件
Suppr Zotero 插件Zotero 插件浏览器插件Mac 客户端Windows 客户端微信小程序
定价
高级版会员购买积分包购买API积分包
服务
文献检索文档翻译深度研究API 文档MCP 服务
关于我们
关于 Suppr公司介绍联系我们用户协议隐私条款
关注我们

Suppr 超能文献

核心技术专利:CN118964589B侵权必究
粤ICP备2023148730 号-1Suppr @ 2026

文献检索

告别复杂PubMed语法,用中文像聊天一样搜索,搜遍4000万医学文献。AI智能推荐,让科研检索更轻松。

立即免费搜索

文件翻译

保留排版,准确专业,支持PDF/Word/PPT等文件格式,支持 12+语言互译。

免费翻译文档

深度研究

AI帮你快速写综述,25分钟生成高质量综述,智能提取关键信息,辅助科研写作。

立即免费体验

局部应用雌激素可促进 2 型糖尿病 db/db 雌性小鼠皮肤伤口愈合。

Topical estrogen application promotes cutaneous wound healing in db/db female mice with type 2 diabetes.

机构信息

Faculty of Health Sciences, Institute of Medical, Pharmaceutical and Health Sciences, Kanazawa University, Ishikawa, Japan.

Research Center for Experimental Modeling of Human Disease, Kanazawa University, Ishikawa, Japan.

出版信息

PLoS One. 2022 Mar 10;17(3):e0264572. doi: 10.1371/journal.pone.0264572. eCollection 2022.

DOI:10.1371/journal.pone.0264572
PMID:35271602
原文链接:https://pmc.ncbi.nlm.nih.gov/articles/PMC8912242/
Abstract

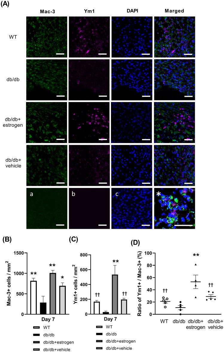
Female sex hormones are beneficial effects for wound healing. However, till date, whether topical estrogen application can promote cutaneous wound healing in diabetes remains unclear. Therefore, the present study aimed to validate the effect of topical estrogen application on cutaneous wound healing in a type 2 diabetes db/db mice model. In total, 22 db/db female mice with type 2 diabetes and eight C57BL/6J female mice were subjected to two full-thickness wound injuries. The mice were divided into the db/db, db/db + estrogen, db/db + vehicle, and wild type (WT) groups. Wound healing was assessed until day 14. The db/db group had a significantly high wound area ratio (wound area/initial wound area) on days 3-14 and a significantly low re-epithelialization ratio on days 7 and 14. Moreover, their angiogenesis ratio was significantly low on day 7 and high on day 14. In contrast, compared with the db/db group, the db/db + estrogen group had a significantly lower wound area ratio on days 1-14 and angiogenesis ratio on day 14, thereby indicating early withdrawal of new blood vessels, as well as a significantly higher re-epithelialization ratio on days 7 and 14 and Ym1+ M2 macrophage/macrophage ratio on day 7. Moreover, microarray analysis showed that the top 10 upregulated or downregulated genes in the db/db group were reversed by estrogen treatment, particularly on day 14, in comparison with the WT group. Thus, topical estrogen application reduced the wound area, promoted re-epithelialization and angiogenesis, and increased the number of M2 macrophages in mice with type 2 diabetes. Furthermore, it improved the differential regulation of genes in db/db mice. Therefore, such treatment can enhance cutaneous wound healing in female mice with type 2 diabetes.

摘要

女性性激素对伤口愈合有有益作用。然而,迄今为止,局部应用雌激素是否能促进糖尿病患者的皮肤伤口愈合仍不清楚。因此,本研究旨在验证局部应用雌激素对 2 型糖尿病 db/db 小鼠模型皮肤伤口愈合的影响。总共对 22 只患有 2 型糖尿病的 db/db 雌性小鼠和 8 只 C57BL/6J 雌性小鼠进行了两次全层伤口损伤。将小鼠分为 db/db、db/db+雌激素、db/db+载体和野生型(WT)组。评估伤口愈合情况,直至第 14 天。db/db 组在第 3-14 天的伤口面积比(伤口面积/初始伤口面积)显著较高,在第 7 和 14 天的再上皮化率显著较低。此外,其血管生成比例在第 7 天显著较低,在第 14 天显著较高。相比之下,与 db/db 组相比,db/db+雌激素组在第 1-14 天的伤口面积比和第 14 天的血管生成比显著较低,表明新血管早期退缩,以及第 7 和 14 天的再上皮化率和第 7 天的 Ym1+M2 巨噬细胞/巨噬细胞比显著较高。此外,微阵列分析显示,db/db 组中前 10 个上调或下调的基因在雌激素治疗后发生逆转,特别是与 WT 组相比,在第 14 天。因此,局部应用雌激素可减少糖尿病小鼠的伤口面积,促进再上皮化和血管生成,并增加 2 型糖尿病小鼠 M2 巨噬细胞的数量。此外,它改善了 db/db 小鼠中基因的差异调控。因此,这种治疗可以增强 2 型糖尿病女性小鼠的皮肤伤口愈合。

https://cdn.ncbi.nlm.nih.gov/pmc/blobs/69ec/8912242/9e7bb54b0268/pone.0264572.g006.jpg
https://cdn.ncbi.nlm.nih.gov/pmc/blobs/69ec/8912242/8d060ea095f9/pone.0264572.g001.jpg
https://cdn.ncbi.nlm.nih.gov/pmc/blobs/69ec/8912242/47002cd01fcf/pone.0264572.g002.jpg
https://cdn.ncbi.nlm.nih.gov/pmc/blobs/69ec/8912242/246d7a7f37a5/pone.0264572.g003.jpg
https://cdn.ncbi.nlm.nih.gov/pmc/blobs/69ec/8912242/5830b7d57694/pone.0264572.g004.jpg
https://cdn.ncbi.nlm.nih.gov/pmc/blobs/69ec/8912242/ca33b5ab046a/pone.0264572.g005.jpg
https://cdn.ncbi.nlm.nih.gov/pmc/blobs/69ec/8912242/9e7bb54b0268/pone.0264572.g006.jpg
https://cdn.ncbi.nlm.nih.gov/pmc/blobs/69ec/8912242/8d060ea095f9/pone.0264572.g001.jpg
https://cdn.ncbi.nlm.nih.gov/pmc/blobs/69ec/8912242/47002cd01fcf/pone.0264572.g002.jpg
https://cdn.ncbi.nlm.nih.gov/pmc/blobs/69ec/8912242/246d7a7f37a5/pone.0264572.g003.jpg
https://cdn.ncbi.nlm.nih.gov/pmc/blobs/69ec/8912242/5830b7d57694/pone.0264572.g004.jpg
https://cdn.ncbi.nlm.nih.gov/pmc/blobs/69ec/8912242/ca33b5ab046a/pone.0264572.g005.jpg
https://cdn.ncbi.nlm.nih.gov/pmc/blobs/69ec/8912242/9e7bb54b0268/pone.0264572.g006.jpg

相似文献

1
Topical estrogen application promotes cutaneous wound healing in db/db female mice with type 2 diabetes.局部应用雌激素可促进 2 型糖尿病 db/db 雌性小鼠皮肤伤口愈合。
PLoS One. 2022 Mar 10;17(3):e0264572. doi: 10.1371/journal.pone.0264572. eCollection 2022.
2
Topical estrogen application to wounds promotes delayed cutaneous wound healing in 80-week-old female mice.局部应用雌激素可促进 80 周龄雌性小鼠皮肤伤口愈合延迟。
PLoS One. 2019 Nov 27;14(11):e0225880. doi: 10.1371/journal.pone.0225880. eCollection 2019.
3
Comparison of different modern wound dressings on full-thickness murine cutaneous wound healing with wild-type and type-2 diabetes db/db mice.不同现代伤口敷料对野生型和2型糖尿病db/db小鼠全层皮肤伤口愈合的比较
J Tissue Viability. 2024 Nov;33(4):616-624. doi: 10.1016/j.jtv.2024.09.011. Epub 2024 Sep 28.
4
Evaluation of Effects of Topical Estradiol Benzoate Application on Cutaneous Wound Healing in Ovariectomized Female Mice.评估局部应用苯甲酸雌二醇对去卵巢雌性小鼠皮肤伤口愈合的影响。
PLoS One. 2016 Sep 22;11(9):e0163560. doi: 10.1371/journal.pone.0163560. eCollection 2016.
5
Wound healing in db/db mice with type 2 diabetes using non-contact exposure with an argon non-thermal atmospheric pressure plasma jet device.应用非接触式氩气非热常压等离子体射流装置治疗 2 型糖尿病 db/db 小鼠的伤口愈合。
PLoS One. 2022 Oct 14;17(10):e0275602. doi: 10.1371/journal.pone.0275602. eCollection 2022.
6
Nerve growth factor accelerates wound healing in diabetic mice.神经生长因子可加速糖尿病小鼠的伤口愈合。
Wound Repair Regen. 2004 Jan-Feb;12(1):44-52. doi: 10.1111/j.1067-1927.2004.012110.x.
7
Wound administration of M2-polarized macrophages does not improve murine cutaneous healing responses.对伤口局部施用M2极化巨噬细胞并不能改善小鼠皮肤愈合反应。
PLoS One. 2014 Jul 28;9(7):e102994. doi: 10.1371/journal.pone.0102994. eCollection 2014.
8
Regulation of impaired angiogenesis in diabetic dermal wound healing by microRNA-26a.微小RNA-26a对糖尿病皮肤伤口愈合中受损血管生成的调节作用
J Mol Cell Cardiol. 2016 Feb;91:151-9. doi: 10.1016/j.yjmcc.2016.01.007. Epub 2016 Jan 9.
9
Ocular surface abnormalities related to type 2 diabetes are reversed by the opioid antagonist naltrexone.与 2 型糖尿病相关的眼表面异常可被阿片受体拮抗剂纳曲酮逆转。
Clin Exp Ophthalmol. 2014 Mar;42(2):159-68. doi: 10.1111/ceo.12144. Epub 2013 Jul 29.
10
The effect of 17β-estradiol on cutaneous wound healing in protein-malnourished ovariectomized female mouse model.17β-雌二醇对蛋白质营养不良的去卵巢雌性小鼠模型皮肤伤口愈合的影响。
PLoS One. 2014 Dec 17;9(12):e115564. doi: 10.1371/journal.pone.0115564. eCollection 2014.

引用本文的文献

1
Estrogen Treatment Lowers the Risk of Complications in Menopausal Women with Mild Burn Injury.雌激素治疗可降低轻度烧伤的绝经后女性并发症的风险。
Medicina (Kaunas). 2025 Feb 9;61(2):300. doi: 10.3390/medicina61020300.
2
A Novel Effect of Extract: Topical Application Improves Wound Healing in a Nasal Septal Perforation Rat Model.提取物的一种新作用:局部应用可改善鼻中隔穿孔大鼠模型的伤口愈合。
Laryngoscope Investig Otolaryngol. 2025 Feb 8;10(1):e70095. doi: 10.1002/lio2.70095. eCollection 2025 Feb.
3
Cutaneous wound healing in type 2 diabetes db/db mice was impaired with specific changes in proinflammatory cytokine expression.

本文引用的文献

1
Human Wound and Its Burden: Updated 2020 Compendium of Estimates.人类创伤及其负担:2020 年最新估计综合报告。
Adv Wound Care (New Rochelle). 2021 May;10(5):281-292. doi: 10.1089/wound.2021.0026.
2
Kinin B1 Receptor Signaling in Skin Homeostasis and Wound Healing.激肽 B1 受体信号在皮肤稳态和伤口愈合中的作用。
Yale J Biol Med. 2020 Mar 27;93(1):175-185. eCollection 2020 Mar.
3
17β-Estradiol protects mesenchymal stem cells against high glucose-induced mitochondrial oxidants production via Nrf2/Sirt3/MnSOD signaling.17β-雌二醇通过 Nrf2/Sirt3/MnSOD 信号通路保护间充质干细胞免受高糖诱导的线粒体氧化剂产生的影响。
2型糖尿病db/db小鼠的皮肤伤口愈合受损,促炎细胞因子表达发生特定变化。
Arch Dermatol Res. 2025 Feb 8;317(1):367. doi: 10.1007/s00403-025-03883-y.
4
Hormonal interventions in skin wounds - a mini review.皮肤伤口的激素干预 - 小型综述。
Mol Med. 2024 Nov 14;30(1):217. doi: 10.1186/s10020-024-00978-6.
5
iPSC-derived megakaryocytes and platelets accelerate wound healing and angiogenesis.iPSC 来源的巨核细胞和血小板加速伤口愈合和血管生成。
Stem Cell Res Ther. 2024 Oct 14;15(1):364. doi: 10.1186/s13287-024-03966-z.
6
Phytochemical Profiling and Wound Healing Activity of Liquid Smoke in .液体烟熏剂的植物化学分析及伤口愈合活性研究 。 你提供的原文似乎不完整,后面应该还有具体的研究对象等内容。
J Exp Pharmacol. 2024 Oct 4;16:339-350. doi: 10.2147/JEP.S479862. eCollection 2024.
7
Prebiotic effects of commercial apple juice in high-fat diet fed rat.高脂饮食喂养大鼠中商业苹果汁的益生元作用。
BMC Res Notes. 2024 Sep 5;17(1):249. doi: 10.1186/s13104-024-06907-4.
8
Male or female sex: considerations and translational aspects in diabetic foot ulcer research using rodent models.性别:使用啮齿动物模型进行糖尿病足溃疡研究中的考虑因素和转化方面。
Mol Cell Biochem. 2023 Aug;478(8):1835-1845. doi: 10.1007/s11010-022-04642-7. Epub 2022 Dec 27.
Free Radic Biol Med. 2019 Jan;130:328-342. doi: 10.1016/j.freeradbiomed.2018.11.003. Epub 2018 Nov 6.
4
Preventative effects of resveratrol and estradiol on streptozotocin-induced diabetes in ovariectomized mice and the related mechanisms.白藜芦醇和雌二醇对链脲佐菌素诱导的去卵巢小鼠糖尿病的预防作用及相关机制。
PLoS One. 2018 Oct 1;13(10):e0204499. doi: 10.1371/journal.pone.0204499. eCollection 2018.
5
Topical Application of Tat-Rac1 Promotes Cutaneous Wound Healing in Normal and Diabetic Mice.Tat-Rac1 经皮给药促进正常和糖尿病小鼠皮肤伤口愈合。
Int J Biol Sci. 2018 Jun 23;14(10):1163-1174. doi: 10.7150/ijbs.25920. eCollection 2018.
6
The effect of estrogen on diabetic wound healing is mediated through increasing the function of various bone marrow-derived progenitor cells.雌激素对糖尿病伤口愈合的作用是通过增强各种骨髓来源祖细胞的功能来介导的。
J Vasc Surg. 2018 Dec;68(6S):127S-135S. doi: 10.1016/j.jvs.2018.04.069. Epub 2018 Jul 29.
7
The Role of Macrophages in Acute and Chronic Wound Healing and Interventions to Promote Pro-wound Healing Phenotypes.巨噬细胞在急性和慢性伤口愈合中的作用以及促进伤口愈合表型的干预措施。
Front Physiol. 2018 May 1;9:419. doi: 10.3389/fphys.2018.00419. eCollection 2018.
8
A Modeling Conundrum: Murine Models for Cutaneous Wound Healing.建模难题:用于皮肤创伤愈合的鼠类模型。
J Invest Dermatol. 2018 Apr;138(4):736-740. doi: 10.1016/j.jid.2017.12.001.
9
Dysfunctional Wound Healing in Diabetic Foot Ulcers: New Crossroads.糖尿病足溃疡的创面愈合障碍:新的十字路口。
Curr Diab Rep. 2018 Jan 23;18(1):2. doi: 10.1007/s11892-018-0970-z.
10
An Economic Evaluation of the Impact, Cost, and Medicare Policy Implications of Chronic Nonhealing Wounds.慢性难愈合伤口的影响、成本及医疗保险政策影响的经济评估
Value Health. 2018 Jan;21(1):27-32. doi: 10.1016/j.jval.2017.07.007. Epub 2017 Sep 19.