Suppr超能文献

CGA/EGFR/GATA2 正反馈回路赋予胃癌化疗耐药性。

A CGA/EGFR/GATA2 positive feedback circuit confers chemoresistance in gastric cancer.

机构信息

State Key Laboratory of Cancer Biology, National Clinical Research Center for Digestive Diseases, Xijing Hospital of Digestive Diseases, Fourth Military Medical University, Xi'an, China.

CAS Key Laboratory of Separation Science for Analytical Chemistry, Dalian Institute of Chemical Physics, Chinese Academy of Sciences, Dalian, China.

出版信息

J Clin Invest. 2022 Mar 15;132(6). doi: 10.1172/JCI154074.

Abstract

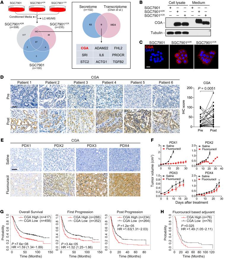
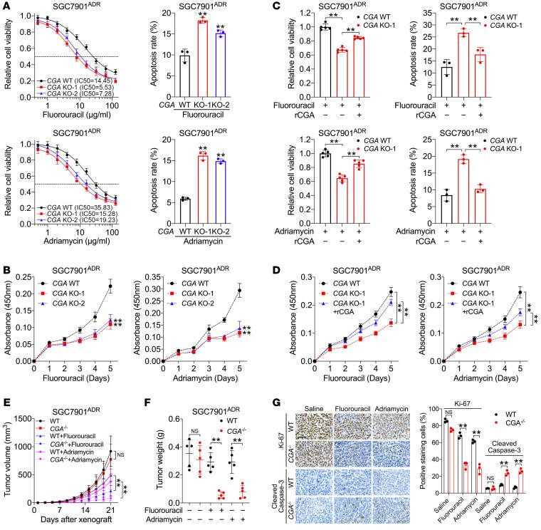
De novo and acquired resistance are major impediments to the efficacy of conventional and targeted cancer therapy. In unselected gastric cancer (GC) patients with advanced disease, trials combining chemotherapy and an anti-EGFR monoclonal antibody have been largely unsuccessful. In an effort to identify biomarkers of resistance so as to better select patients for such trials, we screened the secretome of chemotherapy-treated human GC cell lines. We found that levels of CGA, the α-subunit of glycoprotein hormones, were markedly increased in the conditioned media of chemoresistant GC cells, and CGA immunoreactivity was enhanced in GC tissues that progressed on chemotherapy. CGA levels in plasma increased in GC patients who received chemotherapy, and this increase was correlated with reduced responsiveness to chemotherapy and poor survival. Mechanistically, secreted CGA was found to bind to EGFR and activate EGFR signaling, thereby conferring a survival advantage to GC cells. N-glycosylation of CGA at Asn52 and Asn78 is required for its stability, secretion, and interaction with EGFR. GATA2 was found to activate CGA transcription, whose increase, in turn, induced the expression and phosphorylation of GATA2 in an EGFR-dependent manner, forming a positive feedback circuit that was initiated by GATA2 autoregulation upon sublethal exposure to chemotherapy. Based on this circuit, combination strategies involving anti-EGFR therapies or targeting CGA with microRNAs (miR-708-3p and miR-761) restored chemotherapy sensitivity. These findings identify a clinically actionable CGA/EGFR/GATA2 circuit and highlight CGA as a predictive biomarker and therapeutic target in chemoresistant GC.

摘要

新生和获得性耐药是常规和靶向癌症治疗疗效的主要障碍。在未经选择的晚期胃癌 (GC) 患者中,联合化疗和抗 EGFR 单克隆抗体的试验大多没有成功。为了确定耐药的生物标志物,以便更好地选择此类试验的患者,我们筛选了化疗处理的人 GC 细胞系的分泌组。我们发现,在耐药 GC 细胞的条件培养基中,糖蛋白激素的α亚单位 CGA 的水平显着增加,并且在化疗进展的 GC 组织中 CGA 免疫反应性增强。接受化疗的 GC 患者的血浆中 CGA 水平增加,并且这种增加与对化疗的反应降低和生存不良相关。从机制上讲,发现分泌的 CGA 与 EGFR 结合并激活 EGFR 信号传导,从而为 GC 细胞赋予生存优势。CGA 在 Asn52 和 Asn78 处的 N-糖基化对于其稳定性、分泌和与 EGFR 的相互作用是必需的。发现 GATA2 激活 CGA 转录,其增加又以 EGFR 依赖性方式诱导 GATA2 的表达和磷酸化,形成正反馈回路,该回路由化疗亚致死暴露后 GATA2 的自身调节引发。基于该回路,涉及抗 EGFR 治疗的联合策略或使用 microRNAs(miR-708-3p 和 miR-761)靶向 CGA 恢复了化疗敏感性。这些发现确定了一种临床可行的 CGA/EGFR/GATA2 回路,并强调了 CGA 作为耐药性 GC 的预测生物标志物和治疗靶标。

https://cdn.ncbi.nlm.nih.gov/pmc/blobs/3706/8920335/7f80866f0c08/jci-132-154074-g132.jpg

文献检索

告别复杂PubMed语法,用中文像聊天一样搜索,搜遍4000万医学文献。AI智能推荐,让科研检索更轻松。

立即免费搜索

文件翻译

保留排版,准确专业,支持PDF/Word/PPT等文件格式,支持 12+语言互译。

免费翻译文档

深度研究

AI帮你快速写综述,25分钟生成高质量综述,智能提取关键信息,辅助科研写作。

立即免费体验