Suppr超能文献

COVID-19 风险分层和住院印度患者的死亡率预测:利用临床数据造福公众健康。

COVID-19 Risk Stratification and Mortality Prediction in Hospitalized Indian Patients: Harnessing clinical data for public health benefits.

机构信息

Center for Computational Natural Sciences and Bioinformatics, International Institute of Information Technology, Hyderabad, Telangana, India.

INtegrative GENomics of HOst-PathogEn (INGEN-HOPE) laboratory, CSIR-Institute of Genomics and Integrative Biology (CSIR-IGIB), Delhi, India.

出版信息

PLoS One. 2022 Mar 17;17(3):e0264785. doi: 10.1371/journal.pone.0264785. eCollection 2022.

Abstract

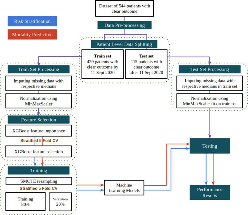
The variability of clinical course and prognosis of COVID-19 highlights the necessity of patient sub-group risk stratification based on clinical data. In this study, clinical data from a cohort of Indian COVID-19 hospitalized patients is used to develop risk stratification and mortality prediction models. We analyzed a set of 70 clinical parameters including physiological and hematological for developing machine learning models to identify biomarkers. We also compared the Indian and Wuhan cohort, and analyzed the role of steroids. A bootstrap averaged ensemble of Bayesian networks was also learned to construct an explainable model for discovering actionable influences on mortality and days to outcome. We discovered blood parameters, diabetes, co-morbidity and SpO2 levels as important risk stratification features, whereas mortality prediction is dependent only on blood parameters. XGboost and logistic regression model yielded the best performance on risk stratification and mortality prediction, respectively (AUC score 0.83, AUC score 0.92). Blood coagulation parameters (ferritin, D-Dimer and INR), immune and inflammation parameters IL6, LDH and Neutrophil (%) are common features for both risk and mortality prediction. Compared with Wuhan patients, Indian patients with extreme blood parameters indicated higher survival rate. Analyses of medications suggest that a higher proportion of survivors and mild patients who were administered steroids had extreme neutrophil and lymphocyte percentages. The ensemble averaged Bayesian network structure revealed serum ferritin to be the most important predictor for mortality and Vitamin D to influence severity independent of days to outcome. The findings are important for effective triage during strains on healthcare infrastructure.

摘要

COVID-19 的临床病程和预后存在差异,这突出表明有必要根据临床数据对患者亚组进行风险分层。在本研究中,我们使用印度 COVID-19 住院患者队列的临床数据来开发风险分层和死亡率预测模型。我们分析了一组 70 个临床参数,包括生理和血液参数,以开发机器学习模型来识别生物标志物。我们还比较了印度和武汉队列,并分析了类固醇的作用。我们还学习了一个经过 bootstrap 平均集成的贝叶斯网络,以构建一个可解释的模型,用于发现对死亡率和结果时间有影响的可操作因素。我们发现血液参数、糖尿病、合并症和 SpO2 水平是重要的风险分层特征,而死亡率预测仅依赖于血液参数。XGboost 和逻辑回归模型在风险分层和死亡率预测方面分别取得了最佳性能(AUC 得分 0.83,AUC 得分 0.92)。凝血参数(铁蛋白、D-二聚体和 INR)、免疫和炎症参数 IL6、LDH 和中性粒细胞(%)是风险和死亡率预测的共同特征。与武汉患者相比,印度患者的极端血液参数表明生存率更高。药物分析表明,接受类固醇治疗的幸存者和轻症患者中,中性粒细胞和淋巴细胞百分比较高的比例更高。平均集成贝叶斯网络结构显示血清铁蛋白是死亡率的最重要预测因子,而维生素 D 则独立于结果时间影响严重程度。这些发现对于在医疗保健基础设施紧张时进行有效的分诊很重要。

https://cdn.ncbi.nlm.nih.gov/pmc/blobs/e4ac/8929610/14885c53437a/pone.0264785.g001.jpg

文献AI研究员

20分钟写一篇综述,助力文献阅读效率提升50倍。

立即体验

用中文搜PubMed

大模型驱动的PubMed中文搜索引擎

马上搜索

文档翻译

学术文献翻译模型,支持多种主流文档格式。

立即体验