Division of Gastroenterology, Department of Medicine, Vanderbilt University Medical Center, Nashville, Tennessee, USA.
Division of Protective Immunity, and.
J Clin Invest. 2022 May 16;132(10). doi: 10.1172/JCI147822.
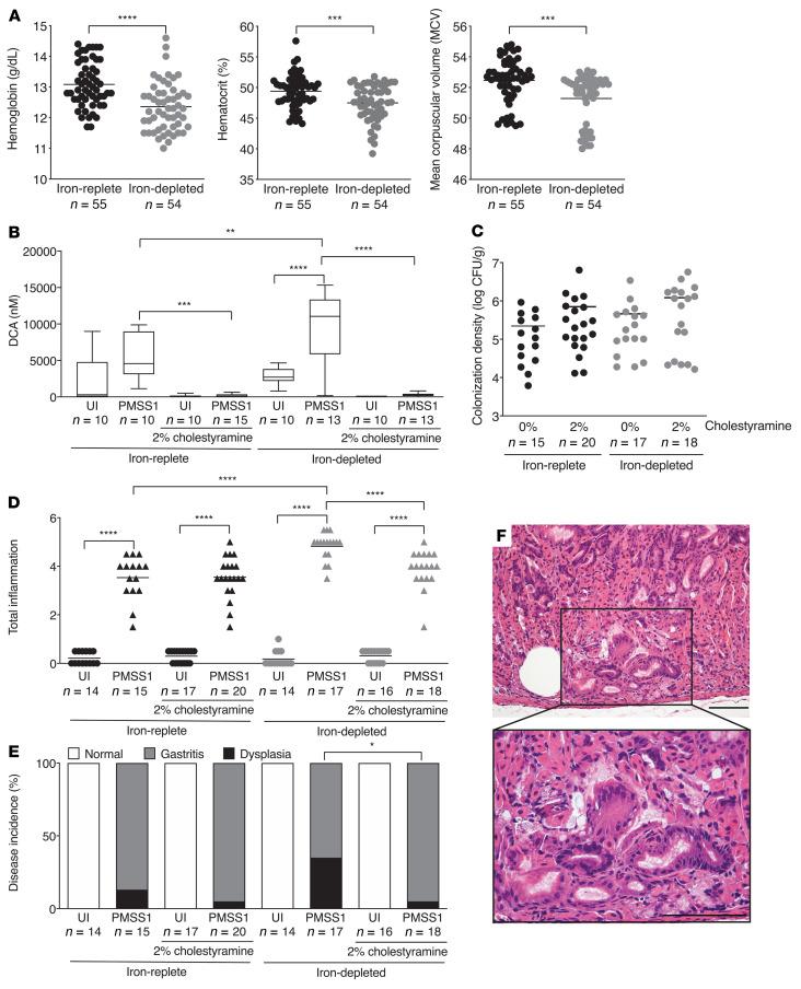
Gastric carcinogenesis is mediated by complex interactions among Helicobacter pylori, host, and environmental factors. Here, we demonstrate that H. pylori augmented gastric injury in INS-GAS mice under iron-deficient conditions. Mechanistically, these phenotypes were not driven by alterations in the gastric microbiota; however, discovery-based and targeted metabolomics revealed that bile acids were significantly altered in H. pylori-infected mice with iron deficiency, with significant upregulation of deoxycholic acid (DCA), a carcinogenic bile acid. The severity of gastric injury was further augmented when H. pylori-infected mice were treated with DCA, and, in vitro, DCA increased translocation of the H. pylori oncoprotein CagA into host cells. Conversely, bile acid sequestration attenuated H. pylori-induced injury under conditions of iron deficiency. To translate these findings to human populations, we evaluated the association between bile acid sequestrant use and gastric cancer risk in a large human cohort. Among 416,885 individuals, a significant dose-dependent reduction in risk was associated with cumulative bile acid sequestrant use. Further, expression of the bile acid receptor transmembrane G protein-coupled bile acid receptor 5 (TGR5) paralleled the severity of carcinogenic lesions in humans. These data demonstrate that increased H. pylori-induced injury within the context of iron deficiency is tightly linked to altered bile acid metabolism, which may promote gastric carcinogenesis.
胃的癌变是由幽门螺杆菌、宿主和环境因素之间的复杂相互作用介导的。在这里,我们证明在缺铁条件下,幽门螺杆菌会加剧 INS-GAS 小鼠的胃损伤。从机制上讲,这些表型不是由胃微生物群的改变驱动的;然而,基于发现的和靶向代谢组学揭示,在缺铁的幽门螺杆菌感染小鼠中,胆汁酸显著改变,脱氧胆酸(DCA)显著上调,DCA 是一种致癌胆汁酸。当感染幽门螺杆菌的小鼠用 DCA 治疗时,胃损伤的严重程度进一步加剧,并且在体外,DCA 增加了幽门螺杆菌致癌蛋白 CagA 向宿主细胞的易位。相反,在缺铁条件下,胆汁酸螯合减轻了幽门螺杆菌引起的损伤。为了将这些发现转化为人类群体,我们在一个大型人类队列中评估了胆汁酸螯合剂使用与胃癌风险之间的关联。在 416885 名个体中,与累积胆汁酸螯合剂使用相关的风险呈显著剂量依赖性降低。此外,胆汁酸受体跨膜 G 蛋白偶联胆汁酸受体 5(TGR5)的表达与人类致癌病变的严重程度平行。这些数据表明,在缺铁的情况下,幽门螺杆菌引起的损伤增加与胆汁酸代谢的改变密切相关,这可能促进胃的癌变。