Institute of Clinical Chemistry and Laboratory Medicine, University Clinic Carl Gustav Carus, Technische Universität Dresden, 01307 Dresden, Germany.
Pharmacology Department, Faculty of Medicine, University of Crete, 71003 Heraklion, Greece.
Biomolecules. 2022 Mar 9;12(3):424. doi: 10.3390/biom12030424.
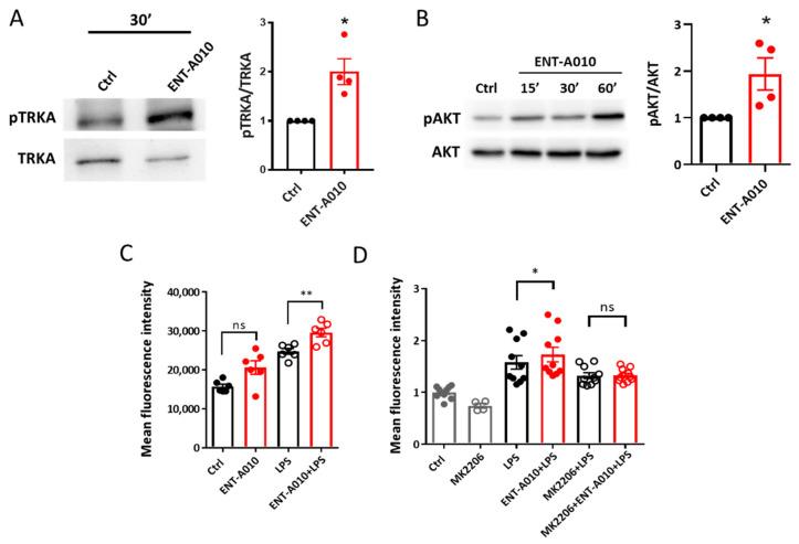
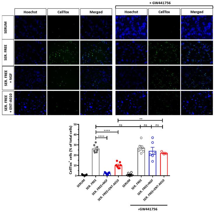
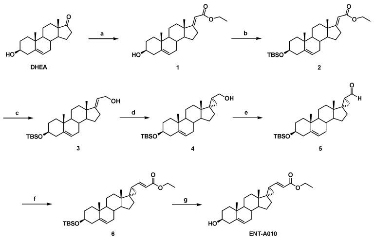
Tackling neurodegeneration and neuroinflammation is particularly challenging due to the complexity of central nervous system (CNS) disorders, as well as the limited drug accessibility to the brain. The activation of tropomyosin-related kinase A (TRKA) receptor signaling by the nerve growth factor (NGF) or the neurosteroid dehydroepiandrosterone (DHEA) may combat neurodegeneration and regulate microglial function. In the present study, we synthesized a C-17-spiro-cyclopropyl DHEA derivative (ENT-A010), which was capable of activating TRKA. ENT-A010 protected PC12 cells against serum starvation-induced cell death, dorsal root ganglia (DRG) neurons against NGF deprivation-induced apoptosis and hippocampal neurons against Aβ-induced apoptosis. In addition, ENT-A010 pretreatment partially restored homeostatic features of microglia in the hippocampus of lipopolysaccharide (LPS)-treated mice, enhanced Aβ phagocytosis, and increased expression in microglia in vitro. In conclusion, the small molecule ENT-A010 elicited neuroprotective effects and modulated microglial function, thereby emerging as an interesting compound, which merits further study in the treatment of CNS disorders.
由于中枢神经系统 (CNS) 疾病的复杂性以及药物向大脑的有限可及性,神经退行性变和神经炎症的治疗极具挑战性。神经生长因子 (NGF) 或神经甾体脱氢表雄酮 (DHEA) 对原肌球蛋白相关激酶 A (TRKA) 受体信号的激活可能对抗神经退行性变并调节小胶质细胞功能。在本研究中,我们合成了一种能够激活 TRKA 的 C-17-螺环丙基 DHEA 衍生物 (ENT-A010)。ENT-A010 可保护 PC12 细胞免受血清饥饿诱导的细胞死亡、背根神经节 (DRG) 神经元免受 NGF 剥夺诱导的凋亡以及海马神经元免受 Aβ诱导的凋亡。此外,ENT-A010 预处理部分恢复了脂多糖 (LPS) 处理小鼠海马中小胶质细胞的内稳态特征,增强了 Aβ的吞噬作用,并增加了体外小胶质细胞中 的表达。总之,小分子 ENT-A010 发挥了神经保护作用并调节了小胶质细胞功能,因此是一种很有前途的化合物,值得进一步研究其在 CNS 疾病治疗中的应用。