• 文献检索
  • 文档翻译
  • 深度研究
  • 学术资讯
  • Suppr Zotero 插件Zotero 插件
  • 邀请有礼
  • 套餐&价格
  • 历史记录
应用&插件
Suppr Zotero 插件Zotero 插件浏览器插件Mac 客户端Windows 客户端微信小程序
定价
高级版会员购买积分包购买API积分包
服务
文献检索文档翻译深度研究API 文档MCP 服务
关于我们
关于 Suppr公司介绍联系我们用户协议隐私条款
关注我们

Suppr 超能文献

核心技术专利:CN118964589B侵权必究
粤ICP备2023148730 号-1Suppr @ 2026

文献检索

告别复杂PubMed语法,用中文像聊天一样搜索,搜遍4000万医学文献。AI智能推荐,让科研检索更轻松。

立即免费搜索

文件翻译

保留排版,准确专业,支持PDF/Word/PPT等文件格式,支持 12+语言互译。

免费翻译文档

深度研究

AI帮你快速写综述,25分钟生成高质量综述,智能提取关键信息,辅助科研写作。

立即免费体验

亮氨酸和异亮氨酸混合物可恢复蛋白质限制猪的生长,可能通过改善肠道发育、肝脏 IGF-1 途径和血浆代谢组学特征。

A Mixture of Valine and Isoleucine Restores the Growth of Protein-Restricted Pigs Likely through Improved Gut Development, Hepatic IGF-1 Pathway, and Plasma Metabolomic Profile.

机构信息

Department of Animal and Food Sciences, Oklahoma State University, Stillwater, OK 74078, USA.

Department of Nutritional Sciences, Oklahoma State University, Stillwater, OK 74078, USA.

出版信息

Int J Mol Sci. 2022 Mar 18;23(6):3300. doi: 10.3390/ijms23063300.

DOI:10.3390/ijms23063300
PMID:35328720
原文链接:https://pmc.ncbi.nlm.nih.gov/articles/PMC8955368/
Abstract

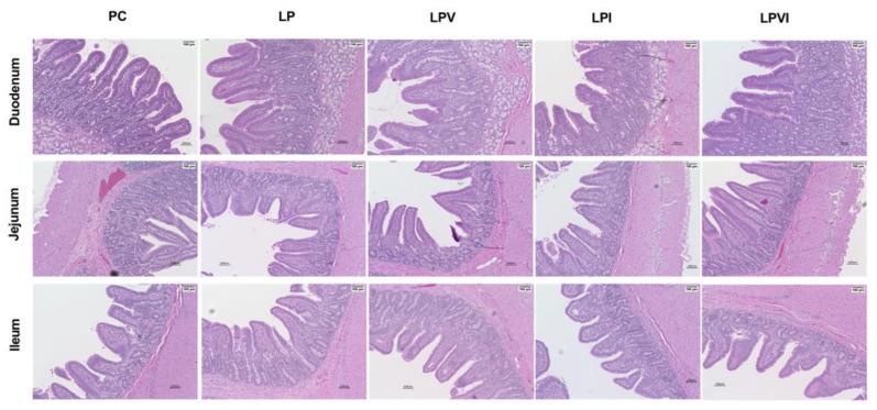
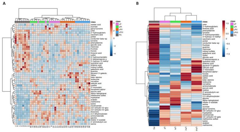
Valine (Val) alone or in combination with isoleucine (Ile) improves the growth under severe protein restriction; however, the underlying mechanisms remain unknown. In this study, we assessed whether Val/Ile-induced growth in protein-restricted pigs is associated with changes in gut development, hepatic insulin-like growth factor 1 (IGF-1) production, and blood metabolomics. Forty piglets were assigned to five dietary groups: positive control (PC) with standard protein content; low protein (LP) with very low protein content; and LP supplemented with Val (LPV), Ile (LPI), and Val and Ile (LPVI). LPVI reversed the negative effects of VLP diets on growth and gut morphology. Both LPV and LPVI restored the reduced transcript of IGF-1 while decreasing the transcript of insulin-like growth factor binding protein 1 (IGFBP1) in the liver. LPV and LPVI recovered the reduced plasma Val, glycine, and leucine concentrations, which were positively correlated with improved gut morphology and the hepatic IGF-1 gene expression and negatively correlated with hepatic IGFBP1 mRNA abundance. In conclusion, supplementation with a combination of Val and Ile into the VLP diets restored the decreased growth performance of pigs fed with these diets likely through improved gut development, hepatic IGF-1 expression and bioavailability, and plasma metabolomics profile.

摘要

缬氨酸(Val)单独或与异亮氨酸(Ile)联合使用可改善严重蛋白质限制下的生长;然而,其潜在机制尚不清楚。在这项研究中,我们评估了 Val/Ile 是否可诱导蛋白质限制的猪的生长,以及其是否与肠道发育、肝脏胰岛素样生长因子 1(IGF-1)产生和血液代谢组学的变化有关。将 40 头仔猪分配到五个膳食组:含有标准蛋白质含量的阳性对照(PC);蛋白质含量极低的低蛋白(LP);以及补充缬氨酸(LPV)、异亮氨酸(LPI)和缬氨酸和异亮氨酸(LPVI)的 LP。LPVI 逆转了 LP 饮食对生长和肠道形态的负面影响。LPV 和 LPVI 恢复了 IGF-1 转录减少,同时降低了肝脏中胰岛素样生长因子结合蛋白 1(IGFBP1)的转录。LPV 和 LPVI 恢复了血浆缬氨酸、甘氨酸和亮氨酸浓度的降低,这些浓度与改善的肠道形态和肝脏 IGF-1 基因表达呈正相关,与肝脏 IGFBP1 mRNA 丰度呈负相关。总之,将 Val 和 Ile 联合补充到 VLP 饮食中可恢复这些饮食喂养的猪生长性能的降低,这可能是通过改善肠道发育、肝脏 IGF-1 表达和生物利用度以及血浆代谢组学特征来实现的。

https://cdn.ncbi.nlm.nih.gov/pmc/blobs/d0b4/8955368/2fd2880e8d56/ijms-23-03300-g010.jpg
https://cdn.ncbi.nlm.nih.gov/pmc/blobs/d0b4/8955368/cd8d9e30d4f6/ijms-23-03300-g001.jpg
https://cdn.ncbi.nlm.nih.gov/pmc/blobs/d0b4/8955368/0b97aeeb3545/ijms-23-03300-g002.jpg
https://cdn.ncbi.nlm.nih.gov/pmc/blobs/d0b4/8955368/4f8265b14257/ijms-23-03300-g003.jpg
https://cdn.ncbi.nlm.nih.gov/pmc/blobs/d0b4/8955368/f7688084a765/ijms-23-03300-g004.jpg
https://cdn.ncbi.nlm.nih.gov/pmc/blobs/d0b4/8955368/f1584e05ab01/ijms-23-03300-g005.jpg
https://cdn.ncbi.nlm.nih.gov/pmc/blobs/d0b4/8955368/cf2a1d0e54e7/ijms-23-03300-g006.jpg
https://cdn.ncbi.nlm.nih.gov/pmc/blobs/d0b4/8955368/84ac5ea31675/ijms-23-03300-g007.jpg
https://cdn.ncbi.nlm.nih.gov/pmc/blobs/d0b4/8955368/918993fa3c67/ijms-23-03300-g008.jpg
https://cdn.ncbi.nlm.nih.gov/pmc/blobs/d0b4/8955368/58069603a119/ijms-23-03300-g009.jpg
https://cdn.ncbi.nlm.nih.gov/pmc/blobs/d0b4/8955368/2fd2880e8d56/ijms-23-03300-g010.jpg
https://cdn.ncbi.nlm.nih.gov/pmc/blobs/d0b4/8955368/cd8d9e30d4f6/ijms-23-03300-g001.jpg
https://cdn.ncbi.nlm.nih.gov/pmc/blobs/d0b4/8955368/0b97aeeb3545/ijms-23-03300-g002.jpg
https://cdn.ncbi.nlm.nih.gov/pmc/blobs/d0b4/8955368/4f8265b14257/ijms-23-03300-g003.jpg
https://cdn.ncbi.nlm.nih.gov/pmc/blobs/d0b4/8955368/f7688084a765/ijms-23-03300-g004.jpg
https://cdn.ncbi.nlm.nih.gov/pmc/blobs/d0b4/8955368/f1584e05ab01/ijms-23-03300-g005.jpg
https://cdn.ncbi.nlm.nih.gov/pmc/blobs/d0b4/8955368/cf2a1d0e54e7/ijms-23-03300-g006.jpg
https://cdn.ncbi.nlm.nih.gov/pmc/blobs/d0b4/8955368/84ac5ea31675/ijms-23-03300-g007.jpg
https://cdn.ncbi.nlm.nih.gov/pmc/blobs/d0b4/8955368/918993fa3c67/ijms-23-03300-g008.jpg
https://cdn.ncbi.nlm.nih.gov/pmc/blobs/d0b4/8955368/58069603a119/ijms-23-03300-g009.jpg
https://cdn.ncbi.nlm.nih.gov/pmc/blobs/d0b4/8955368/2fd2880e8d56/ijms-23-03300-g010.jpg

相似文献

1
A Mixture of Valine and Isoleucine Restores the Growth of Protein-Restricted Pigs Likely through Improved Gut Development, Hepatic IGF-1 Pathway, and Plasma Metabolomic Profile.亮氨酸和异亮氨酸混合物可恢复蛋白质限制猪的生长,可能通过改善肠道发育、肝脏 IGF-1 途径和血浆代谢组学特征。
Int J Mol Sci. 2022 Mar 18;23(6):3300. doi: 10.3390/ijms23063300.
2
Effect of Isoleucine and Added Valine on Performance, Nutrients Digestibility and Gut Microbiota Composition of Pigs Fed with Very Low Protein Diets.亮氨酸和缬氨酸对极低蛋白饲粮条件下猪生产性能、养分消化率及肠道微生物组成的影响
Int J Mol Sci. 2022 Nov 28;23(23):14886. doi: 10.3390/ijms232314886.
3
Valine and isoleucine requirement of 20- to 45-kilogram pigs.20-45 公斤重猪的缬氨酸和异亮氨酸需要量。
J Anim Sci. 2012 Jul;90(7):2276-84. doi: 10.2527/jas.2011-4454. Epub 2012 Jan 27.
4
Valine, isoleucine, arginine and glycine supplementation of low-protein diets for broiler chickens during the starter and grower phases.在雏鸡和生长鸡阶段,给肉鸡低蛋白日粮补充缬氨酸、异亮氨酸、精氨酸和甘氨酸。
Br Poult Sci. 2014;55(6):766-73. doi: 10.1080/00071668.2014.970125.
5
Effects of leucine supplementation on muscle protein synthesis and degradation pathways in broilers at constant dietary concentrations of isoleucine and valine.在异亮氨酸和缬氨酸日粮浓度恒定的情况下,补充亮氨酸对肉鸡肌肉蛋白质合成与降解途径的影响。
Arch Anim Nutr. 2019 Apr;73(2):75-87. doi: 10.1080/1745039X.2019.1583519.
6
Isoleucine and valine supplementation of a low-protein corn-wheat-soybean meal-based diet for piglets: growth performance and nitrogen balance.在基于玉米-小麦-豆粕的低蛋白日粮中添加异亮氨酸和缬氨酸对仔猪生长性能和氮平衡的影响
J Anim Sci. 2008 Nov;86(11):2936-41. doi: 10.2527/jas.2007-0222. Epub 2008 Jun 20.
7
Limitations of dietary isoleucine and valine in broiler chick diets.肉仔鸡日粮中异亮氨酸和缬氨酸的膳食限制
Poult Sci. 2009 Sep;88(9):1934-8. doi: 10.3382/ps.2009-00109.
8
Dietary Isoleucine and Valine: Effects on Lipid Metabolism and Ureagenesis in Pigs Fed with Protein Restricted Diets.日粮异亮氨酸和缬氨酸:对蛋白质限制日粮喂养的猪的脂质代谢和尿素生成的影响。
Metabolites. 2023 Jan 5;13(1):89. doi: 10.3390/metabo13010089.
9
High leucine levels affecting valine and isoleucine recommendations in low-protein diets for broiler chickens.高亮氨酸水平影响肉鸡低蛋白日粮中缬氨酸和异亮氨酸的推荐量。
Poult Sci. 2020 Nov;99(11):5946-5959. doi: 10.1016/j.psj.2020.08.053. Epub 2020 Sep 5.
10
Effects of Dietary Crude Protein Levels and Cysteamine Supplementation on Protein Synthetic and Degradative Signaling in Skeletal Muscle of Finishing Pigs.日粮粗蛋白水平和添加半胱胺对育肥猪骨骼肌蛋白质合成与降解信号通路的影响
PLoS One. 2015 Sep 30;10(9):e0139393. doi: 10.1371/journal.pone.0139393. eCollection 2015.

引用本文的文献

1
Untargeted metabolomics as a tool to assess the impact of dietary approaches on pig gut health: a review.非靶向代谢组学作为评估饮食方式对猪肠道健康影响的工具:综述
J Anim Sci Biotechnol. 2025 Jul 22;16(1):106. doi: 10.1186/s40104-025-01238-1.
2
Dietary Insulinogenic Amino Acid Restriction Improves Glucose Metabolism in a Neonatal Piglet Model.饮食中胰岛素原性氨基酸限制改善新生仔猪模型的葡萄糖代谢。
Nutrients. 2025 May 15;17(10):1675. doi: 10.3390/nu17101675.
3
Regulation of Isoleucine on Colonic Barrier Function in Rotavirus-Infected Weanling Piglets and Analysis of Gut Microbiota and Metabolomics.

本文引用的文献

1
Dietary branched-chain amino acids modulate the dynamics of calcium absorption and reabsorption in protein-restricted pigs.日粮支链氨基酸调节蛋白质限制型猪钙吸收和重吸收的动态变化。
J Anim Sci Biotechnol. 2022 Feb 10;13(1):15. doi: 10.1186/s40104-021-00669-w.
2
Branched-chain amino acids partially recover the reduced growth of pigs fed with protein-restricted diets through both central and peripheral factors.支链氨基酸通过中枢和外周因素部分恢复了饲喂蛋白质限制日粮的猪的生长减缓情况。
Anim Nutr. 2021 Sep;7(3):868-882. doi: 10.1016/j.aninu.2021.02.002. Epub 2021 May 29.
3
Dietary Tryptophan Supplementation Alters Fat and Glucose Metabolism in a Low-Birthweight Piglet Model.
异亮氨酸对轮状病毒感染的断奶仔猪结肠屏障功能的调节及肠道微生物群和代谢组学分析
Microorganisms. 2024 Nov 22;12(12):2396. doi: 10.3390/microorganisms12122396.
4
An Estimation of the Requirements of the Standardized Ileal Digestible Tryptophan, Valine, Isoleucine and Methionine on Young Pigs' (Up to 50 kg) Feed Efficiency: A Meta-Regression Analysis.对50公斤以下仔猪标准化回肠可消化色氨酸、缬氨酸、异亮氨酸和蛋氨酸需求对饲料效率影响的评估:一项Meta回归分析
Animals (Basel). 2024 Oct 7;14(19):2884. doi: 10.3390/ani14192884.
5
Non-targeted metabolomics analysis of fermented traditional Chinese medicine and its impact on growth performance, serum biochemistry, and intestinal microbiome of weaned lambs.发酵中药的非靶向代谢组学分析及其对断奶羔羊生长性能、血清生化和肠道微生物组的影响。
Sci Rep. 2024 Sep 2;14(1):20385. doi: 10.1038/s41598-024-71516-x.
6
Gut microbiota is involved in male reproductive function: a review.肠道微生物群与男性生殖功能有关:综述
Front Microbiol. 2024 May 3;15:1371667. doi: 10.3389/fmicb.2024.1371667. eCollection 2024.
7
Ginger Root Bioactive Compounds Specifically Inhibits Growth of Colon Cancer Cells in Culture.姜根生物活性化合物可特异性抑制培养的结肠癌细胞生长。
Nutr Metab Insights. 2024 May 15;17:11786388241231163. doi: 10.1177/11786388241231163. eCollection 2024.
8
Effects of Amino Acid Supplementation to a Low-Protein Diet on the Growth Performance and Protein Metabolism-related Factors in Broiler Chicks.低蛋白日粮补充氨基酸对肉仔鸡生长性能及蛋白质代谢相关因子的影响
J Poult Sci. 2024 May 9;61:2024014. doi: 10.2141/jpsa.2024014. eCollection 2024.
9
Xylanase Supplement Enhances the Growth Performance of Broiler by Modulating Serum Metabolism, Intestinal Health, Short-Chain Fatty Acid Composition, and Microbiota.木聚糖酶补充剂通过调节血清代谢、肠道健康、短链脂肪酸组成和微生物群来提高肉鸡的生长性能。
Animals (Basel). 2024 Apr 15;14(8):1182. doi: 10.3390/ani14081182.
10
Recombinant Phytase Modulates Blood Amino Acids and Proteomics Profiles in Pigs Fed with Low-Protein, -Calcium, and -Phosphorous Diets.重组植酸酶调控低蛋白、低钙、低磷饲粮下猪的血液氨基酸和蛋白质组学谱
Int J Mol Sci. 2023 Dec 26;25(1):341. doi: 10.3390/ijms25010341.
饮食色氨酸补充可改变低出生体重仔猪模型的脂肪和葡萄糖代谢。
Nutrients. 2021 Jul 26;13(8):2561. doi: 10.3390/nu13082561.
4
The regulation of healthspan and lifespan by dietary amino acids.膳食氨基酸对健康寿命和寿命的调节作用。
Transl Med Aging. 2021;5:17-30. doi: 10.1016/j.tma.2021.05.001. Epub 2021 May 24.
5
Low Protein Diets and Energy Balance: Mechanisms of Action on Energy Intake and Expenditure.低蛋白饮食与能量平衡:对能量摄入和消耗的作用机制
Front Nutr. 2021 May 13;8:655833. doi: 10.3389/fnut.2021.655833. eCollection 2021.
6
Effect of a Phytogenic Water Additive on Growth Performance, Blood Metabolites and Gene Expression of Amino Acid Transporters in Nursery Pigs Fed with Low-Protein/High-Carbohydrate Diets.一种植物源水添加剂对饲喂低蛋白/高碳水化合物日粮的保育猪生长性能、血液代谢物及氨基酸转运体基因表达的影响
Animals (Basel). 2021 Feb 20;11(2):555. doi: 10.3390/ani11020555.
7
Effects on nitrogen balance and metabolism of branched-chain amino acids by growing pigs of supplementing isoleucine and valine to diets with adequate or excess concentrations of dietary leucine.添加异亮氨酸和缬氨酸对饲粮亮氨酸适宜和过量水平下生长猪氮平衡和氨基酸代谢的影响。
J Anim Sci. 2020 Nov 1;98(11). doi: 10.1093/jas/skaa346.
8
A Novel Corn-Expressed Phytase Improves Daily Weight Gain, Protein Efficiency Ratio and Nutrients Digestibility and Alters Fecal Microbiota in Pigs Fed with Very Low Protein Diets.一种新型玉米表达的植酸酶可提高极低蛋白日粮喂养猪的日增重、蛋白质效率和养分消化率,并改变其粪便微生物群。
Animals (Basel). 2020 Oct 20;10(10):1926. doi: 10.3390/ani10101926.
9
Effect of very low-protein diets supplemented with branched-chain amino acids on energy balance, plasma metabolomics and fecal microbiome of pigs.支链氨基酸补充的极低蛋白饲粮对猪能量平衡、血浆代谢组学和粪便微生物组的影响。
Sci Rep. 2020 Sep 28;10(1):15859. doi: 10.1038/s41598-020-72816-8.
10
The Role of Glucocorticoid Receptor and Oxytocin Receptor in the Septic Heart in a Clinically Relevant, Resuscitated Porcine Model With Underlying Atherosclerosis.糖皮质激素受体和催产素受体在临床相关的、复苏的伴有动脉粥样硬化的猪脓毒症心脏中的作用。
Front Endocrinol (Lausanne). 2020 May 14;11:299. doi: 10.3389/fendo.2020.00299. eCollection 2020.