Suppr超能文献

干燥综合征患者的肠道微生物群导致小鼠淋巴器官中调节性T细胞减少及干燥诱导的角膜屏障破坏

Gut Microbiota From Sjögren syndrome Patients Causes Decreased T Regulatory Cells in the Lymphoid Organs and Desiccation-Induced Corneal Barrier Disruption in Mice.

作者信息

Schaefer Laura, Trujillo-Vargas Claudia M, Midani Firas S, Pflugfelder Stephen C, Britton Robert A, de Paiva Cintia S

机构信息

Center of Metagenomics and Microbiome Research, Department of Molecular Virology and Microbiology, Baylor College of Medicine, Houston, TX, United States.

Department of Ophthalmology, Ocular Surface Center, Baylor College of Medicine, Cullen Eye Institute, Houston, TX, United States.

出版信息

Front Med (Lausanne). 2022 Mar 9;9:852918. doi: 10.3389/fmed.2022.852918. eCollection 2022.

Abstract

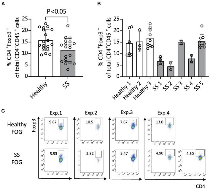
Sjögren syndrome (SS) is an autoimmune inflammatory disorder characterized by secretory dysfunction in the eye and mouth; in the eye, this results in tear film instability, reduced tear production, and corneal barrier disruption. A growing number of studies show that homeostasis of the ocular surface is impacted by the intestinal microbiome, and several 16S sequencing studies have demonstrated dysbiosis of the intestinal microbiota in SS patients. In this study, we utilized metagenomic sequencing to perform a deeper analysis of the intestinal microbiome using stools collected from sex- and age-matched healthy ( = 20), dry eye ( = 4) and SS ( = 7) subjects. The observed Operational Taxonomic Units (OTUs) and Shannon alpha diversity were significantly decreased in SS compared to healthy controls, and there was a significant inverse correlation between observed OTUs and ocular severity score. We also identified specific bacterial strains that are differentially modulated in SS vs. healthy subjects. To investigate if the differential composition of intestinal microbiome would have an impact on the immune and eye phenotype, we performed functional studies using germ-free mice colonized with human intestinal microbiota from SS patients and healthy controls. Flow cytometry analysis demonstrated reduced frequency of CD4 FOXP3 cells in ocular draining cervical lymph nodes (CLN) in mice colonized with SS patient intestinal microbiota 4 weeks post-colonization. We also found that offspring of SS-humanized mice also have fewer CD4FOXP3 cells in the CLN as well as spleen, demonstrating vertical transmission. SS-humanized mice subjected to desiccating stress exhibited greater corneal barrier disruption as compared to healthy control humanized mice under the same conditions. Taken together, these data support the hypothesis that the intestinal microbiota can modulate ocular surface health, possibly by influencing development of CD4 FOXP3 regulatory T cells (Tregs) in the ocular draining lymph nodes.

摘要

干燥综合征(SS)是一种自身免疫性炎症性疾病,其特征为眼和口腔的分泌功能障碍;在眼部,这会导致泪膜不稳定、泪液分泌减少以及角膜屏障破坏。越来越多的研究表明,眼表的稳态受到肠道微生物群的影响,多项16S测序研究已证实SS患者肠道微生物群存在失调。在本研究中,我们利用宏基因组测序对从性别和年龄匹配的健康受试者(n = 20)、干眼受试者(n = 4)和SS患者(n = 7)收集的粪便进行了更深入的肠道微生物群分析。与健康对照相比,SS患者中观察到的操作分类单元(OTU)和香农α多样性显著降低,且观察到的OTU与眼部严重程度评分之间存在显著的负相关。我们还鉴定了在SS患者与健康受试者中差异调节的特定细菌菌株。为了研究肠道微生物群的差异组成是否会对免疫和眼部表型产生影响,我们使用无菌小鼠进行了功能研究,这些小鼠定植了来自SS患者和健康对照的人类肠道微生物群。流式细胞术分析表明,在定植SS患者肠道微生物群4周后的小鼠中,眼引流颈淋巴结(CLN)中CD4⁺FOXP3⁺细胞的频率降低。我们还发现,SS人源化小鼠的后代在CLN以及脾脏中也有较少的CD4⁺FOXP3⁺细胞,表明存在垂直传播。与相同条件下的健康对照人源化小鼠相比,遭受干燥应激的SS人源化小鼠表现出更大的角膜屏障破坏。综上所述,这些数据支持了以下假设:肠道微生物群可能通过影响眼引流淋巴结中CD4⁺FOXP3⁺调节性T细胞(Tregs)的发育来调节眼表健康。

https://cdn.ncbi.nlm.nih.gov/pmc/blobs/71fc/8959809/0fa5c38b36e7/fmed-09-852918-g0001.jpg

文献AI研究员

20分钟写一篇综述,助力文献阅读效率提升50倍。

立即体验

用中文搜PubMed

大模型驱动的PubMed中文搜索引擎

马上搜索

文档翻译

学术文献翻译模型,支持多种主流文档格式。

立即体验