• 文献检索
  • 文档翻译
  • 深度研究
  • 学术资讯
  • Suppr Zotero 插件Zotero 插件
  • 邀请有礼
  • 套餐&价格
  • 历史记录
应用&插件
Suppr Zotero 插件Zotero 插件浏览器插件Mac 客户端Windows 客户端微信小程序
定价
高级版会员购买积分包购买API积分包
服务
文献检索文档翻译深度研究API 文档MCP 服务
关于我们
关于 Suppr公司介绍联系我们用户协议隐私条款
关注我们

Suppr 超能文献

核心技术专利:CN118964589B侵权必究
粤ICP备2023148730 号-1Suppr @ 2026

文献检索

告别复杂PubMed语法,用中文像聊天一样搜索,搜遍4000万医学文献。AI智能推荐,让科研检索更轻松。

立即免费搜索

文件翻译

保留排版,准确专业,支持PDF/Word/PPT等文件格式,支持 12+语言互译。

免费翻译文档

深度研究

AI帮你快速写综述,25分钟生成高质量综述,智能提取关键信息,辅助科研写作。

立即免费体验

SARS-CoV-2 UVC 消毒的系统评估和建模。

Systematic evaluating and modeling of SARS-CoV-2 UVC disinfection.

机构信息

Department of Biomedical Engineering, Binghamton University, State University of New York (SUNY), PO Box 6000, Binghamton, NY, 13902, USA.

Center of Biomanufacturing for Regenerative Medicine, Binghamton University, State University of New York (SUNY), Binghamton, NY, 13902, USA.

出版信息

Sci Rep. 2022 Apr 7;12(1):5869. doi: 10.1038/s41598-022-09930-2.

DOI:10.1038/s41598-022-09930-2
PMID:35393480
原文链接:https://pmc.ncbi.nlm.nih.gov/articles/PMC8988105/
Abstract

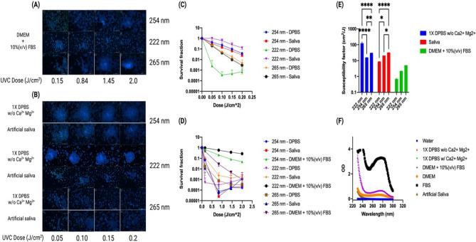
The ongoing COVID-19 global pandemic has necessitated evaluating various disinfection technologies for reducing viral transmission in public settings. Ultraviolet (UV) radiation can inactivate pathogens and viruses but more insight is needed into the performance of different UV wavelengths and their applications. We observed greater than a 3-log reduction of SARS-CoV-2 infectivity with a dose of 12.5 mJ/cm of 254 nm UV light when the viruses were suspended in PBS, while a dose of 25 mJ/cm was necessary to achieve a similar reduction when they were in an EMEM culture medium containing 2%(v/v) FBS, highlighting the critical effect of media in which the virus is suspended, given that SARS-CoV-2 is always aerosolized when airborne or deposited on a surface. It was found that SARS-CoV-2 susceptibility (a measure of the effectiveness of the UV light) in a buffer such as PBS was 4.4-fold greater than that in a cell culture medium. Furthermore, we discovered the attenuation of UVC disinfection by amino acids, vitamins, and niacinamide, highlighting the importance of determining UVC dosages under a condition close to aerosols that wrap the viruses. We developed a disinfection model to determine the effect of the environment on UVC effectiveness with three different wavelengths, 222 nm, 254 nm, and 265 nm. An inverse correlation between the liquid absorbance and the viral susceptibility was observed. We found that 222 nm light was most effective at reducing viral infectivity in low absorbing liquids such as PBS, whereas 265 nm light was most effective in high absorbing liquids such as cell culture medium. Viral susceptibility was further decreased in N95 masks with 222 nm light being the most effective. The safety of 222 nm was also studied. We detected changes to the mechanical properties of the stratum corneum of human skins when the 222 nm accumulative exposure exceeded 50 J/cm.The findings highlight the need to evaluate each UV for a given application, as well as limiting the dose to the lowest dose necessary to avoid unnecessary exposure to the public.

摘要

持续的 COVID-19 大流行需要评估各种消毒技术,以减少公共场所的病毒传播。紫外线 (UV) 辐射可以使病原体和病毒失活,但需要更多地了解不同 UV 波长的性能及其应用。当病毒悬浮在 PBS 中时,我们观察到用 254nm UV 光照射 12.5mJ/cm 剂量可使 SARS-CoV-2 感染力降低 3 个对数级,而当病毒在含有 2%(v/v)FBS 的 EMEM 培养基中时,需要 25mJ/cm 的剂量才能达到类似的降低效果,这突出了病毒悬浮介质的关键作用,因为 SARS-CoV-2 在空中或在表面上沉积时总是气溶胶化的。研究发现,SARS-CoV-2 在缓冲液(如 PBS)中的易感性(衡量 UV 光的有效性)比在细胞培养基中高 4.4 倍。此外,我们发现氨基酸、维生素和烟酰胺会使 UVC 消毒效果减弱,这突出了在接近包裹病毒的气溶胶的条件下确定 UVC 剂量的重要性。我们开发了一种消毒模型,用三种不同的波长(222nm、254nm 和 265nm)来确定环境对 UVC 效果的影响。观察到液体吸收率与病毒易感性之间呈反比关系。我们发现,222nm 光在低吸收率的液体(如 PBS)中最有效地降低病毒感染力,而 265nm 光在高吸收率的液体(如细胞培养基)中最有效。N95 口罩进一步降低了病毒的易感性,其中 222nm 光的效果最显著。还研究了 222nm 的安全性。当 222nm 的累积暴露量超过 50J/cm 时,我们检测到人体皮肤角质层的机械性能发生了变化。这些发现突出表明需要针对特定应用评估每种 UV,并且将剂量限制在最低必要剂量以避免对公众的不必要暴露。

https://cdn.ncbi.nlm.nih.gov/pmc/blobs/7990/8989966/9233dc1bb707/41598_2022_9930_Fig8_HTML.jpg
https://cdn.ncbi.nlm.nih.gov/pmc/blobs/7990/8989966/ff0ec78380e0/41598_2022_9930_Fig1_HTML.jpg
https://cdn.ncbi.nlm.nih.gov/pmc/blobs/7990/8989966/67b48b767d1d/41598_2022_9930_Fig2_HTML.jpg
https://cdn.ncbi.nlm.nih.gov/pmc/blobs/7990/8989966/b1a4b5e983d3/41598_2022_9930_Fig3_HTML.jpg
https://cdn.ncbi.nlm.nih.gov/pmc/blobs/7990/8989966/355027fe65f0/41598_2022_9930_Fig4_HTML.jpg
https://cdn.ncbi.nlm.nih.gov/pmc/blobs/7990/8989966/ff4d62ecbbe4/41598_2022_9930_Fig5_HTML.jpg
https://cdn.ncbi.nlm.nih.gov/pmc/blobs/7990/8989966/7ec72aae01a0/41598_2022_9930_Fig6_HTML.jpg
https://cdn.ncbi.nlm.nih.gov/pmc/blobs/7990/8989966/ebeaf0d3e0e3/41598_2022_9930_Fig7_HTML.jpg
https://cdn.ncbi.nlm.nih.gov/pmc/blobs/7990/8989966/9233dc1bb707/41598_2022_9930_Fig8_HTML.jpg
https://cdn.ncbi.nlm.nih.gov/pmc/blobs/7990/8989966/ff0ec78380e0/41598_2022_9930_Fig1_HTML.jpg
https://cdn.ncbi.nlm.nih.gov/pmc/blobs/7990/8989966/67b48b767d1d/41598_2022_9930_Fig2_HTML.jpg
https://cdn.ncbi.nlm.nih.gov/pmc/blobs/7990/8989966/b1a4b5e983d3/41598_2022_9930_Fig3_HTML.jpg
https://cdn.ncbi.nlm.nih.gov/pmc/blobs/7990/8989966/355027fe65f0/41598_2022_9930_Fig4_HTML.jpg
https://cdn.ncbi.nlm.nih.gov/pmc/blobs/7990/8989966/ff4d62ecbbe4/41598_2022_9930_Fig5_HTML.jpg
https://cdn.ncbi.nlm.nih.gov/pmc/blobs/7990/8989966/7ec72aae01a0/41598_2022_9930_Fig6_HTML.jpg
https://cdn.ncbi.nlm.nih.gov/pmc/blobs/7990/8989966/ebeaf0d3e0e3/41598_2022_9930_Fig7_HTML.jpg
https://cdn.ncbi.nlm.nih.gov/pmc/blobs/7990/8989966/9233dc1bb707/41598_2022_9930_Fig8_HTML.jpg

相似文献

1
Systematic evaluating and modeling of SARS-CoV-2 UVC disinfection.SARS-CoV-2 UVC 消毒的系统评估和建模。
Sci Rep. 2022 Apr 7;12(1):5869. doi: 10.1038/s41598-022-09930-2.
2
UV Inactivation of SARS-CoV-2 across the UVC Spectrum: KrCl* Excimer, Mercury-Vapor, and Light-Emitting-Diode (LED) Sources.UVC 光谱范围内 SARS-CoV-2 的紫外线灭活:KrCl*准分子、汞蒸气和发光二极管 (LED) 光源。
Appl Environ Microbiol. 2021 Oct 28;87(22):e0153221. doi: 10.1128/AEM.01532-21. Epub 2021 Sep 8.
3
UVC LED Irradiation Effectively Inactivates Aerosolized Viruses, Bacteria, and Fungi in a Chamber-Type Air Disinfection System.UVC LED 辐射在腔体型空气消毒系统中有效灭活气溶胶化的病毒、细菌和真菌。
Appl Environ Microbiol. 2018 Aug 17;84(17). doi: 10.1128/AEM.00944-18. Print 2018 Sep 1.
4
SARS-CoV-2 inactivation by ultraviolet radiation and visible light is dependent on wavelength and sample matrix.SARS-CoV-2 的紫外线和可见光灭活作用取决于波长和样本基质。
J Photochem Photobiol B. 2022 Aug;233:112503. doi: 10.1016/j.jphotobiol.2022.112503. Epub 2022 Jun 23.
5
Pulsed Broad-Spectrum UV Light Effectively Inactivates SARS-CoV-2 on Multiple Surfaces and N95 Material.脉冲广谱紫外线可有效灭活多种表面和 N95 材料上的 SARS-CoV-2。
Viruses. 2021 Mar 11;13(3):460. doi: 10.3390/v13030460.
6
Robust Evaluation of Ultraviolet-C Sensitivity for SARS-CoV-2 and Surrogate Coronaviruses.评估 SARS-CoV-2 及相关冠状病毒对紫外线 C 的抗性。
Microbiol Spectr. 2021 Oct 31;9(2):e0053721. doi: 10.1128/Spectrum.00537-21. Epub 2021 Oct 20.
7
Susceptibility of SARS-CoV-2 to UV irradiation.新冠病毒对紫外线辐射的易感性。
Am J Infect Control. 2020 Oct;48(10):1273-1275. doi: 10.1016/j.ajic.2020.07.031. Epub 2020 Aug 4.
8
Effect of intermittent irradiation and fluence-response of 222 nm ultraviolet light on SARS-CoV-2 contamination.222纳米紫外线的间歇照射及通量响应对严重急性呼吸综合征冠状病毒2(SARS-CoV-2)污染的影响
Photodiagnosis Photodyn Ther. 2021 Mar;33:102184. doi: 10.1016/j.pdpdt.2021.102184. Epub 2021 Jan 20.
9
Far-UVC light (222 nm) efficiently and safely inactivates airborne human coronaviruses.远紫外线 C 光(222nm)可有效且安全地灭活空气中的人冠状病毒。
Sci Rep. 2020 Jun 24;10(1):10285. doi: 10.1038/s41598-020-67211-2.
10
Rapid, dose-dependent and efficient inactivation of surface dried SARS-CoV-2 by 254 nm UV-C irradiation.254nmUV-C 照射对表面干燥的 SARS-CoV-2 的快速、剂量依赖性和高效失活作用。
Euro Surveill. 2021 Oct;26(42). doi: 10.2807/1560-7917.ES.2021.26.42.2001718.

引用本文的文献

1
Evaluation of the killing effects of UV light on common airborne porcine viruses.紫外线对常见空气传播猪病毒的杀灭效果评估。
Front Vet Sci. 2025 Jan 31;12:1512387. doi: 10.3389/fvets.2025.1512387. eCollection 2025.
2
Portable and Air Conditioner-Based Bio-Protection Devices to Prevent Airborne Infections in Acute and Long-Term Healthcare Facilities, Public Gathering Places, Public Transportation, and Similar Entities.基于便携式空调的生物防护设备,用于预防急性和长期医疗机构、公共集会场所、公共交通及类似场所中的空气传播感染。
Cureus. 2024 Mar 11;16(3):e55950. doi: 10.7759/cureus.55950. eCollection 2024 Mar.
3
Methods for SARS-CoV-2 hospital disinfection, observations.

本文引用的文献

1
Gemini-Mediated Self-Disinfecting Surfaces to Address the Contact Transmission of Infectious Diseases.基于双子座的自消毒表面处理技术预防传染病接触传播
Langmuir. 2022 Feb 15;38(6):2162-2173. doi: 10.1021/acs.langmuir.1c03401. Epub 2022 Feb 2.
2
Spray curtains as devices for surface spraying during the SARS-CoV-2 pandemic.喷雾帘幕作为 SARS-CoV-2 大流行期间表面喷涂的设备。
Environ Res. 2022 Apr 15;206:112562. doi: 10.1016/j.envres.2021.112562. Epub 2021 Dec 15.
3
Evaluating the virucidal activity of four disinfectants against SARS-CoV-2.
新型冠状病毒肺炎医院消毒方法及观察
Infect Prev Pract. 2024 Jan 12;6(1):100339. doi: 10.1016/j.infpip.2024.100339. eCollection 2024 Mar.
4
Wavelength dependence of ultraviolet light inactivation for SARS-CoV-2 omicron variants.紫外线对 SARS-CoV-2 奥密克戎变异株灭活的波长依赖性。
Sci Rep. 2023 Jun 15;13(1):9706. doi: 10.1038/s41598-023-36610-6.
5
UVC-Based Air Disinfection Systems for Rapid Inactivation of SARS-CoV-2 Present in the Air.基于紫外线C的空气消毒系统可快速灭活空气中存在的新型冠状病毒。
Pathogens. 2023 Mar 7;12(3):419. doi: 10.3390/pathogens12030419.
6
Surface Environment and Energy Density Effects on the Detection and Disinfection of Microorganisms Using a Portable Instrument.表面环境和能量密度对便携式仪器检测和消毒微生物的影响。
Sensors (Basel). 2023 Feb 14;23(4):2135. doi: 10.3390/s23042135.
评估四种消毒剂对 SARS-CoV-2 的病毒杀灭活性。
Am J Infect Control. 2022 Mar;50(3):319-324. doi: 10.1016/j.ajic.2021.10.035. Epub 2021 Nov 12.
4
Dual-wavelength light radiation for synergistic water disinfection.用于协同水消毒的双波长光辐射。
Sci Total Environ. 2022 Feb 1;806(Pt 3):151233. doi: 10.1016/j.scitotenv.2021.151233. Epub 2021 Oct 27.
5
Virucidal efficacy of antimicrobial surface coatings against the enveloped bacteriophage Φ6.抗微生物表面涂层对包膜噬菌体 Φ6 的杀病毒效力。
J Appl Microbiol. 2022 Mar;132(3):1813-1824. doi: 10.1111/jam.15339. Epub 2021 Nov 3.
6
Polyphenol stabilized copper nanoparticle formulations for rapid disinfection of bacteria and virus on diverse surfaces.多酚稳定的铜纳米粒子制剂可实现多种表面细菌和病毒的快速消毒。
Nanotechnology. 2021 Oct 27;33(3). doi: 10.1088/1361-6528/ac2e77.
7
Vapourized hydrogen peroxide decontamination in a hospital setting inactivates SARS-CoV-2 and HCoV-229E without compromising filtration efficiency of unexpired N95 respirators.医院环境中使用的汽化过氧化氢消毒可灭活新型冠状病毒(SARS-CoV-2)和人冠状病毒229E(HCoV-229E),且不会降低未过期N95口罩的过滤效率。
Am J Infect Control. 2021 Oct;49(10):1227-1231. doi: 10.1016/j.ajic.2021.07.012. Epub 2021 Jul 25.
8
Air Curtains Equipped With Hydroalcoholic Aerosol Sprayers for Massive COVID-19 Disinfection.配备含酒精气雾剂喷雾器用于大规模新冠病毒消毒的空气幕帘
Front Public Health. 2021 Jan 28;8:582782. doi: 10.3389/fpubh.2020.582782. eCollection 2020.
9
Inactivation of Human Coronavirus by Titania Nanoparticle Coatings and UVC Radiation: Throwing Light on SARS-CoV-2.TiO2 纳米颗粒涂层和 UVC 辐射对人冠状病毒的灭活作用:SARS-CoV-2 的研究进展。
Viruses. 2020 Dec 24;13(1):19. doi: 10.3390/v13010019.
10
Skin and eye protection against ultraviolet C from ultraviolet germicidal irradiation devices during the COVID-19 pandemic.在 COVID-19 大流行期间,皮肤和眼睛防护免受紫外线消毒设备的紫外线 C 伤害。
Int J Dermatol. 2021 Apr;60(4):391-393. doi: 10.1111/ijd.15255. Epub 2020 Dec 1.