Suppr超能文献

CHARGE 综合征同源物 CHD-7 调控. 中的 TGF-β 通路。

The CHARGE syndrome ortholog CHD-7 regulates TGF-β pathways in .

机构信息

Departamento de Biodiversidad y Biología Experimental, Facultad de Ciencias Exactas y Naturales, Universidad de Buenos Aires, C1053 Buenos Aires, Argentina.

Magee-Womens Research Institute, Pittsburgh, PA 15213.

出版信息

Proc Natl Acad Sci U S A. 2022 Apr 12;119(15):e2109508119. doi: 10.1073/pnas.2109508119. Epub 2022 Apr 8.

Abstract

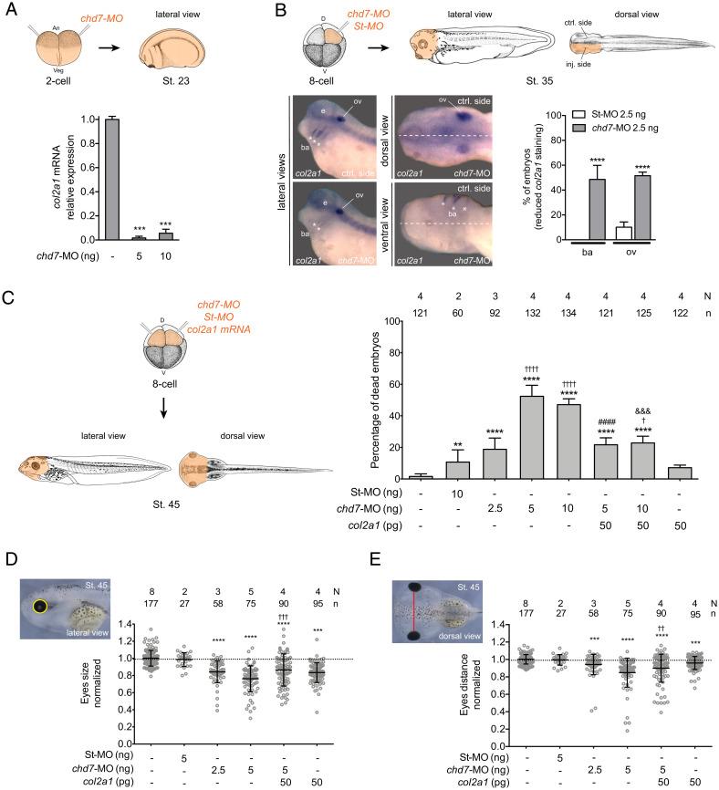
CHARGE syndrome is a complex developmental disorder caused by mutations in the chromodomain helicase DNA-binding protein-7 (CHD7) and characterized by retarded growth and malformations in the heart and nervous system. Despite the public health relevance of this disorder, relevant cellular pathways and targets of CHD7 that relate to disease pathology are still poorly understood. Here we report that chd-7, the nematode ortholog of Chd7, is required for dauer morphogenesis, lifespan determination, stress response, and body size determination. Consistent with our discoveries, we found chd-7 to be allelic to scd-3, a previously identified dauer suppressor from the DAF-7/ tumor growth factor-β (TGF-β) pathway. Epistatic analysis places CHD-7 at the level of the DAF-3/DAF-5 complex, but we found that CHD-7 also directly impacts the expression of multiple components of this pathway. Transcriptomic analysis revealed that chd-7 mutants fail to repress daf-9 for execution of the dauer program. In addition, CHD-7 regulates the DBL-1/BMP pathway components and shares roles in male tail development and cuticle synthesis. To explore a potential conserved function for chd-7 in vertebrates, we used Xenopus laevis embryos, an established model to study craniofacial development. Morpholino-mediated knockdown of Chd7 led to a reduction in col2a1 messenger RNA (mRNA) levels, a collagen whose expression depends on TGF-β signaling. Both embryonic lethality and craniofacial defects in Chd7-depleted tadpoles were partially rescued by overexpression of col2a1 mRNA. We suggest that Chd7 has conserved roles in regulation of the TGF-β signaling pathway and pathogenic Chd7 could lead to a defective extracellular matrix deposition.

摘要

CHD7 基因变异导致的 CHARGE 综合征是一种复杂的发育障碍,其特征是生长迟缓以及心脏和神经系统畸形。尽管该疾病具有公共卫生相关性,但与疾病病理相关的 CHD7 相关细胞途径和靶标仍知之甚少。在这里,我们报告线虫 CHD7 的同源物 chd-7 对于 dauer 形态发生、寿命决定、应激反应和体型决定是必需的。与我们的发现一致,我们发现 chd-7 是以前在 DAF-7/肿瘤生长因子-β (TGF-β) 途径中鉴定出的 dauer 抑制因子 scd-3 的等位基因。上位性分析将 CHD-7 置于 DAF-3/DAF-5 复合物的水平,但我们发现 CHD-7 也直接影响该途径的多个成分的表达。转录组分析表明,chd-7 突变体无法抑制 dauer 程序的 daf-9 的表达。此外,CHD-7 调节 DBL-1/BMP 途径成分,并在雄性尾巴发育和角质层合成中发挥作用。为了探索 chd-7 在脊椎动物中的潜在保守功能,我们使用了非洲爪蟾(Xenopus laevis)胚胎,这是研究颅面发育的成熟模型。Chd7 的 morpholino 介导敲低导致 col2a1 信使 RNA(mRNA)水平降低,这是一种依赖于 TGF-β 信号的胶原蛋白。Chd7 耗尽的胚胎的胚胎致死性和颅面缺陷部分通过 col2a1 mRNA 的过表达得到挽救。我们认为 Chd7 在 TGF-β 信号通路的调节中具有保守作用,并且致病性 Chd7 可能导致细胞外基质沉积缺陷。

https://cdn.ncbi.nlm.nih.gov/pmc/blobs/04f1/9169646/1d9373cecf9b/pnas.2109508119fig01.jpg

文献AI研究员

20分钟写一篇综述,助力文献阅读效率提升50倍。

立即体验

用中文搜PubMed

大模型驱动的PubMed中文搜索引擎

马上搜索

文档翻译

学术文献翻译模型,支持多种主流文档格式。

立即体验