• 文献检索
  • 文档翻译
  • 深度研究
  • 学术资讯
  • Suppr Zotero 插件Zotero 插件
  • 邀请有礼
  • 套餐&价格
  • 历史记录
应用&插件
Suppr Zotero 插件Zotero 插件浏览器插件Mac 客户端Windows 客户端微信小程序
定价
高级版会员购买积分包购买API积分包
服务
文献检索文档翻译深度研究API 文档MCP 服务
关于我们
关于 Suppr公司介绍联系我们用户协议隐私条款
关注我们

Suppr 超能文献

核心技术专利:CN118964589B侵权必究
粤ICP备2023148730 号-1Suppr @ 2026

文献检索

告别复杂PubMed语法,用中文像聊天一样搜索,搜遍4000万医学文献。AI智能推荐,让科研检索更轻松。

立即免费搜索

文件翻译

保留排版,准确专业,支持PDF/Word/PPT等文件格式,支持 12+语言互译。

免费翻译文档

深度研究

AI帮你快速写综述,25分钟生成高质量综述,智能提取关键信息,辅助科研写作。

立即免费体验

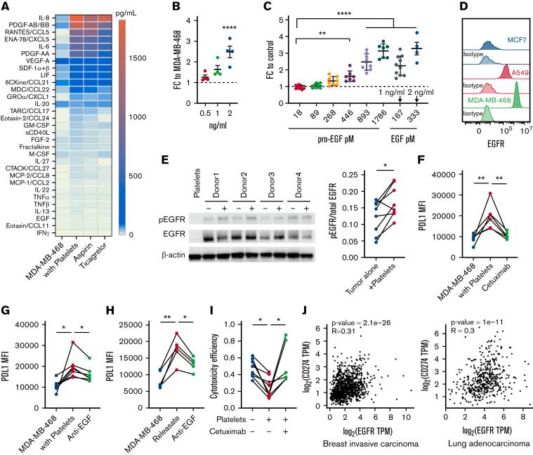
血小板在体外通过表皮生长因子受体依赖的方式上调肿瘤细胞程序性死亡配体 1。

Platelets upregulate tumor cell programmed death ligand 1 in an epidermal growth factor receptor-dependent manner in vitro.

机构信息

Division of Hematology, Department of Medicine, Brigham and Women's Hospital, Boston, MA.

Department of Medicine, Harvard Medical School, Boston, MA.

出版信息

Blood Adv. 2022 Oct 25;6(20):5668-5675. doi: 10.1182/bloodadvances.2021006120.

DOI:10.1182/bloodadvances.2021006120
PMID:35482455
原文链接:https://pmc.ncbi.nlm.nih.gov/articles/PMC9582587/
Abstract

Programmed death ligand 1 (PD-L1) is an immune checkpoint protein that suppresses cytotoxic T lymphocytes and is often overexpressed in cancers. Due to favorable clinical trial results, immune checkpoint inhibition (ICI) is part of Food and Drug Administration approved immuno-oncology therapies; however, not all patients benefit from ICI therapy. High blood platelet-to-lymphocyte ratio has been associated with failure of ICI treatment, but whether platelets have a role in hindering ICI response is unclear. Here, we report that coculturing platelets with cancer cell lines increased protein and gene expression of tumor cell PD-L1, which was reduced by antiplatelet agents, such as aspirin and ticagrelor. Platelet cytokine arrays revealed that the well-established cytokines, including interferon-γ, were not the main regulators of platelet-mediated PD-L1 upregulation. Instead, the high molecular weight epidermal growth factor (EGF) is abundant in platelets, which caused an upregulation of tumor cell PD-L1. Both an EGF-neutralizing antibody and cetuximab (EGF receptor [EGFR] monoclonal antibody) inhibited platelet-induced increases in tumor cell PD-L1, suggesting that platelets induce tumor cell PD-L1 in an EGFR-dependent manner. Our data reveal a novel mechanism for platelets in tumor immune escape and warrant further investigation to determine if targeting platelets improves ICI therapeutic responses.

摘要

程序性死亡配体 1(PD-L1)是一种免疫检查点蛋白,可抑制细胞毒性 T 淋巴细胞,并且在癌症中经常过表达。由于临床试验结果良好,免疫检查点抑制(ICI)是食品和药物管理局批准的免疫肿瘤疗法的一部分;然而,并非所有患者都从 ICI 治疗中受益。高血小板与淋巴细胞比值与 ICI 治疗失败有关,但血小板是否在阻碍 ICI 反应中起作用尚不清楚。在这里,我们报告称,血小板与癌细胞系共培养会增加肿瘤细胞 PD-L1 的蛋白和基因表达,而抗血小板药物,如阿司匹林和替格瑞洛,可降低 PD-L1 的表达。血小板细胞因子阵列显示,干扰素-γ等已确立的细胞因子并非血小板介导的 PD-L1 上调的主要调节剂。相反,血小板中富含高分子量表皮生长因子(EGF),它导致肿瘤细胞 PD-L1 的上调。EGF 中和抗体和西妥昔单抗(EGF 受体 [EGFR] 单克隆抗体)均抑制血小板诱导的肿瘤细胞 PD-L1 增加,表明血小板以 EGFR 依赖性方式诱导肿瘤细胞 PD-L1。我们的数据揭示了血小板在肿瘤免疫逃逸中的新机制,并需要进一步研究以确定靶向血小板是否可以改善 ICI 治疗反应。

https://cdn.ncbi.nlm.nih.gov/pmc/blobs/31ec/9582587/26cfc8291da4/BLOODA_ADV-2021-006120-gr2.jpg
https://cdn.ncbi.nlm.nih.gov/pmc/blobs/31ec/9582587/31fde5b2d9e4/BLOODA_ADV-2021-006120-gr1.jpg
https://cdn.ncbi.nlm.nih.gov/pmc/blobs/31ec/9582587/26cfc8291da4/BLOODA_ADV-2021-006120-gr2.jpg
https://cdn.ncbi.nlm.nih.gov/pmc/blobs/31ec/9582587/31fde5b2d9e4/BLOODA_ADV-2021-006120-gr1.jpg
https://cdn.ncbi.nlm.nih.gov/pmc/blobs/31ec/9582587/26cfc8291da4/BLOODA_ADV-2021-006120-gr2.jpg

相似文献

1
Platelets upregulate tumor cell programmed death ligand 1 in an epidermal growth factor receptor-dependent manner in vitro.血小板在体外通过表皮生长因子受体依赖的方式上调肿瘤细胞程序性死亡配体 1。
Blood Adv. 2022 Oct 25;6(20):5668-5675. doi: 10.1182/bloodadvances.2021006120.
2
Epidermal growth factor induces STAT1 expression to exacerbate the IFNr-mediated PD-L1 axis in epidermal growth factor receptor-positive cancers.表皮生长因子诱导 STAT1 表达,加剧表皮生长因子受体阳性癌症中 IFNr 介导的 PD-L1 轴。
Mol Carcinog. 2018 Nov;57(11):1588-1598. doi: 10.1002/mc.22881. Epub 2018 Aug 28.
3
ILT4 inhibition prevents TAM- and dysfunctional T cell-mediated immunosuppression and enhances the efficacy of anti-PD-L1 therapy in NSCLC with EGFR activation.ILT4 抑制可预防 TAM 和功能失调 T 细胞介导的免疫抑制,并增强 EGFR 激活的 NSCLC 中抗 PD-L1 治疗的疗效。
Theranostics. 2021 Jan 19;11(7):3392-3416. doi: 10.7150/thno.52435. eCollection 2021.
4
Pivotal role of PD-1/PD-L1 immune checkpoints in immune escape and cancer progression: Their interplay with platelets and FOXP3+Tregs related molecules, clinical implications and combinational potential with phytochemicals.PD-1/PD-L1 免疫检查点在免疫逃逸和癌症进展中的关键作用:它们与血小板和 FOXP3+Treg 相关分子的相互作用、临床意义以及与植物化学物质的联合潜力。
Semin Cancer Biol. 2022 Nov;86(Pt 3):1033-1057. doi: 10.1016/j.semcancer.2020.12.001. Epub 2020 Dec 7.
5
Platelets stimulate programmed death-ligand 1 expression by cancer cells: Inhibition by anti-platelet drugs.血小板通过癌细胞刺激程序性死亡配体 1 的表达:抗血小板药物的抑制作用。
J Thromb Haemost. 2021 Nov;19(11):2862-2872. doi: 10.1111/jth.15478. Epub 2021 Aug 8.
6
EGFR-ERK pathway regulates CSN6 to contribute to PD-L1 expression in glioblastoma.EGFR-ERK 通路调节 CSN6 促进胶质母细胞瘤中 PD-L1 的表达。
Mol Carcinog. 2020 May;59(5):520-532. doi: 10.1002/mc.23176. Epub 2020 Mar 5.
7
Platelet PD-L1 suppresses anti-cancer immune cell activity in PD-L1 negative tumors.血小板 PD-L1 抑制 PD-L1 阴性肿瘤中的抗肿瘤免疫细胞活性。
Sci Rep. 2020 Nov 9;10(1):19296. doi: 10.1038/s41598-020-76351-4.
8
PD-L1 expression, tumor-infiltrating lymphocytes, mismatch repair deficiency, EGFR alteration and HPV infection in sinonasal squamous cell carcinoma.PD-L1 表达、肿瘤浸润淋巴细胞、错配修复缺陷、EGFR 改变和 HPV 感染与鼻腔鼻窦鳞状细胞癌的相关性。
Mod Pathol. 2021 Nov;34(11):1966-1978. doi: 10.1038/s41379-021-00868-w. Epub 2021 Jul 3.
9
Local and Targeted Delivery of Immune Checkpoint Blockade Therapeutics.局部和靶向递送免疫检查点阻断治疗药物。
Acc Chem Res. 2020 Nov 17;53(11):2521-2533. doi: 10.1021/acs.accounts.0c00339. Epub 2020 Oct 19.
10
Inhibition of T-cell-mediated immune response via the PD-1/ PD-L1 axis in cholangiocarcinoma cells.通过 PD-1/PD-L1 轴抑制胆管癌细胞中的 T 细胞介导的免疫反应。
Eur J Pharmacol. 2021 Apr 15;897:173960. doi: 10.1016/j.ejphar.2021.173960. Epub 2021 Feb 19.

引用本文的文献

1
Randomized clinical efficacy and safety study of peltopepimut-S plus cemiplimab compared to cemiplimab alone in patients with recurrent/metastatic HPV16-positive head and neck cancer.与单纯使用西米普利单抗相比,培妥肽单抗-S联合西米普利单抗治疗复发性/转移性HPV16阳性头颈癌患者的随机临床疗效和安全性研究。
J Immunother Cancer. 2025 Sep 8;13(9):e012555. doi: 10.1136/jitc-2025-012555.
2
The role of platelets in tumor immune evasion and metastasis: mechanisms and therapeutic implications.血小板在肿瘤免疫逃逸和转移中的作用:机制及治疗意义
Cancer Cell Int. 2025 Jul 11;25(1):258. doi: 10.1186/s12935-025-03877-w.
3
Integrating ultrasound and serum indicators for evaluating outcomes of targeted immunotherapy in advanced liver cancer.

本文引用的文献

1
Platelet PD-L1 reflects collective intratumoral PD-L1 expression and predicts immunotherapy response in non-small cell lung cancer.血小板 PD-L1 反映了肿瘤内 PD-L1 的集体表达,并预测了非小细胞肺癌的免疫治疗反应。
Nat Commun. 2021 Dec 1;12(1):7005. doi: 10.1038/s41467-021-27303-7.
2
The Immunology of Hormone Receptor Positive Breast Cancer.激素受体阳性乳腺癌的免疫学
Front Immunol. 2021 May 11;12:674192. doi: 10.3389/fimmu.2021.674192. eCollection 2021.
3
Platelet PD-L1 suppresses anti-cancer immune cell activity in PD-L1 negative tumors.
整合超声与血清指标以评估晚期肝癌靶向免疫治疗的疗效
World J Gastrointest Oncol. 2025 May 15;17(5):105872. doi: 10.4251/wjgo.v17.i5.105872.
4
Innate Immunity and Platelets: Unveiling Their Role in Chronic Pancreatitis and Pancreatic Cancer.先天性免疫与血小板:揭示它们在慢性胰腺炎和胰腺癌中的作用
Cancers (Basel). 2025 May 17;17(10):1689. doi: 10.3390/cancers17101689.
5
Oncogenic KRAS Transfer from Platelet-like Particles Enhances Proliferation and Survival in Non-Small Cell Lung Cancer Cells.来自血小板样颗粒的致癌性KRAS促进非小细胞肺癌细胞的增殖和存活。
Int J Mol Sci. 2025 Apr 1;26(7):3264. doi: 10.3390/ijms26073264.
6
Integrating bulk RNA-seq and scRNA-seq analyses revealed the function and clinical value of thrombospondins in colon cancer.整合批量RNA测序和单细胞RNA测序分析揭示了血小板反应蛋白在结肠癌中的功能和临床价值。
Comput Struct Biotechnol J. 2024 May 17;23:2251-2266. doi: 10.1016/j.csbj.2024.05.021. eCollection 2024 Dec.
7
The interaction of platelet-related factors with tumor cells promotes tumor metastasis.血小板相关因子与肿瘤细胞的相互作用促进了肿瘤转移。
J Transl Med. 2024 Apr 18;22(1):371. doi: 10.1186/s12967-024-05126-6.
8
Platelets in Alcohol-Associated Liver Disease: Interaction With Neutrophils.酒精相关性肝病中的血小板:与中性粒细胞的相互作用。
Cell Mol Gastroenterol Hepatol. 2024;18(1):41-52. doi: 10.1016/j.jcmgh.2024.03.001. Epub 2024 Mar 8.
9
Platelet Contributions to the (Pre)metastatic Tumor Microenvironment.血小板对(前)转移肿瘤微环境的作用
Semin Thromb Hemost. 2024 Apr;50(3):455-461. doi: 10.1055/s-0043-1776005. Epub 2023 Oct 13.
10
Interactions between Platelets and Tumor Microenvironment Components in Ovarian Cancer and Their Implications for Treatment and Clinical Outcomes.卵巢癌中血小板与肿瘤微环境成分之间的相互作用及其对治疗和临床结果的影响。
Cancers (Basel). 2023 Feb 17;15(4):1282. doi: 10.3390/cancers15041282.
血小板 PD-L1 抑制 PD-L1 阴性肿瘤中的抗肿瘤免疫细胞活性。
Sci Rep. 2020 Nov 9;10(1):19296. doi: 10.1038/s41598-020-76351-4.
4
A decade of immune-checkpoint inhibitors in cancer therapy.免疫检查点抑制剂在癌症治疗中的十年。
Nat Commun. 2020 Jul 30;11(1):3801. doi: 10.1038/s41467-020-17670-y.
5
A review of cancer immunotherapy: from the past, to the present, to the future.癌症免疫疗法综述:从过去到现在,到未来。
Curr Oncol. 2020 Apr;27(Suppl 2):S87-S97. doi: 10.3747/co.27.5223. Epub 2020 Apr 1.
6
Neutrophil-to-Lymphocyte Ratio (NLR), Platelet-to-Lymphocyte Ratio (PLR), and Outcomes with Nivolumab in Pretreated Non-Small Cell Lung Cancer (NSCLC): A Large Retrospective Multicenter Study.中性粒细胞与淋巴细胞比值(NLR)、血小板与淋巴细胞比值(PLR)与预处理非小细胞肺癌(NSCLC)患者纳武利尤单抗治疗结局的相关性:一项大型回顾性多中心研究。
Adv Ther. 2020 Mar;37(3):1145-1155. doi: 10.1007/s12325-020-01229-w. Epub 2020 Jan 30.
7
Macrophage-derived CCL5 facilitates immune escape of colorectal cancer cells via the p65/STAT3-CSN5-PD-L1 pathway.巨噬细胞衍生的 CCL5 通过 p65/STAT3-CSN5-PD-L1 通路促进结直肠癌细胞的免疫逃逸。
Cell Death Differ. 2020 Jun;27(6):1765-1781. doi: 10.1038/s41418-019-0460-0. Epub 2019 Dec 4.
8
Cancer-associated fibroblasts promote PD-L1 expression in mice cancer cells via secreting CXCL5.肿瘤相关成纤维细胞通过分泌 CXCL5 促进小鼠癌细胞中 PD-L1 的表达。
Int J Cancer. 2019 Oct 1;145(7):1946-1957. doi: 10.1002/ijc.32278. Epub 2019 Apr 6.
9
The evolving landscape of biomarkers for checkpoint inhibitor immunotherapy.不断发展的免疫检查点抑制剂治疗生物标志物。
Nat Rev Cancer. 2019 Mar;19(3):133-150. doi: 10.1038/s41568-019-0116-x.
10
Aspirin inhibits platelets from reprogramming breast tumor cells and promoting metastasis.阿司匹林抑制血小板重编程乳腺癌细胞并促进转移。
Blood Adv. 2019 Jan 22;3(2):198-211. doi: 10.1182/bloodadvances.2018026161.