• 文献检索
  • 文档翻译
  • 深度研究
  • 学术资讯
  • Suppr Zotero 插件Zotero 插件
  • 邀请有礼
  • 套餐&价格
  • 历史记录
应用&插件
Suppr Zotero 插件Zotero 插件浏览器插件Mac 客户端Windows 客户端微信小程序
定价
高级版会员购买积分包购买API积分包
服务
文献检索文档翻译深度研究API 文档MCP 服务
关于我们
关于 Suppr公司介绍联系我们用户协议隐私条款
关注我们

Suppr 超能文献

核心技术专利:CN118964589B侵权必究
粤ICP备2023148730 号-1Suppr @ 2026

文献检索

告别复杂PubMed语法,用中文像聊天一样搜索,搜遍4000万医学文献。AI智能推荐,让科研检索更轻松。

立即免费搜索

文件翻译

保留排版,准确专业,支持PDF/Word/PPT等文件格式,支持 12+语言互译。

免费翻译文档

深度研究

AI帮你快速写综述,25分钟生成高质量综述,智能提取关键信息,辅助科研写作。

立即免费体验

ERK/RSK 介导的 Y 盒结合蛋白-1 磷酸化通过抑制其与去泛素化酶 OTUB1 的相互作用加重糖尿病心肌病。

ERK/RSK-mediated phosphorylation of Y-box binding protein-1 aggravates diabetic cardiomyopathy by suppressing its interaction with deubiquitinase OTUB1.

机构信息

Division of Cardiology, Tongji Hospital, Tongji Medical College, Huazhong University of Science and Technology, Wuhan, PR China; Hubei Key Laboratory of Genetics and Molecular Mechanisms of Cardiological Disorders, Wuhan, PR China.

Division of Cardiology, Tongji Hospital, Tongji Medical College, Huazhong University of Science and Technology, Wuhan, PR China; Department of Cardiology, Affiliated Hospital of Weifang Medical University, Weifang, Shandong, PR China.

出版信息

J Biol Chem. 2022 Jun;298(6):101989. doi: 10.1016/j.jbc.2022.101989. Epub 2022 Apr 28.

DOI:10.1016/j.jbc.2022.101989
PMID:35490780
原文链接:https://pmc.ncbi.nlm.nih.gov/articles/PMC9163515/
Abstract

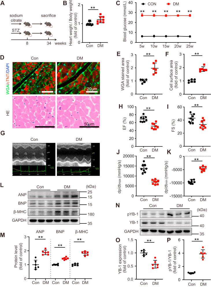
Diabetic cardiomyopathy (DCM) is a major complication of diabetes, but its underlying mechanisms still remain unclear. The multifunctional protein Y-box binding protein-1 (YB-1) plays an important role in cardiac pathogenesis by regulating cardiac apoptosis, cardiac fibrosis, and pathological remodeling, whereas its role in chronic DCM requires further investigation. Here, we report that the phosphorylation of YB-1 at serine102 (S102) was markedly elevated in streptozotocin-induced diabetic mouse hearts and in high glucose-treated cardiomyocytes, whereas total YB-1 protein levels were significantly reduced. Coimmunoprecipitation experiments showed that YB-1 interacts with the deubiquitinase otubain-1, but hyperglycemia-induced phosphorylation of YB-1 at S102 diminished this homeostatic interaction, resulting in ubiquitination and degradation of YB-1. Mechanistically, the high glucose-induced phosphorylation of YB-1 at S102 is dependent on the upstream extracellular signal-regulated kinase (ERK)/Ras/mitogen-activated protein kinase (p90 ribosomal S6 kinase [RSK]) signaling pathway. Accordingly, pharmacological inhibition of the ERK pathway using the upstream kinase inhibitor U0126 ameliorated features of DCM compared with vehicle-treated diabetic mice. We demonstrate that ERK inhibition with U0126 also suppressed the phosphorylation of the downstream RSK and YB-1 (S102), which stabilized the interaction between YB-1 and otubain-1 and thereby preserved YB-1 protein expression in diabetic hearts. Taken together, we propose that targeting the ERK/RSK/YB-1 pathway could be a potential therapeutic approach for treating DCM.

摘要

糖尿病心肌病(DCM)是糖尿病的主要并发症,但其潜在机制仍不清楚。多功能蛋白 Y 盒结合蛋白 1(YB-1)通过调节心脏细胞凋亡、心脏纤维化和病理性重构,在心脏发病机制中发挥重要作用,但其在慢性 DCM 中的作用仍需进一步研究。在这里,我们报告在链脲佐菌素诱导的糖尿病小鼠心脏和高糖处理的心肌细胞中,YB-1 的丝氨酸 102(S102)磷酸化显著升高,而总 YB-1 蛋白水平显著降低。共免疫沉淀实验表明,YB-1 与去泛素化酶 otubain-1 相互作用,但高糖诱导的 YB-1 在 S102 上的磷酸化减弱了这种体内平衡相互作用,导致 YB-1 的泛素化和降解。在机制上,高葡萄糖诱导的 YB-1 在 S102 上的磷酸化依赖于上游细胞外信号调节激酶(ERK)/Ras/丝裂原激活蛋白激酶(p90 核糖体 S6 激酶 [RSK])信号通路。因此,使用上游激酶抑制剂 U0126 抑制 ERK 通路的药理学抑制作用,与用载体处理的糖尿病小鼠相比,改善了 DCM 的特征。我们证明,用 U0126 抑制 ERK 还抑制了下游 RSK 和 YB-1(S102)的磷酸化,这稳定了 YB-1 和 otubain-1 之间的相互作用,并因此在糖尿病心脏中保留了 YB-1 蛋白的表达。总之,我们提出靶向 ERK/RSK/YB-1 途径可能是治疗 DCM 的一种潜在治疗方法。

https://cdn.ncbi.nlm.nih.gov/pmc/blobs/3e98/9163515/e183bd419cc7/gr6.jpg
https://cdn.ncbi.nlm.nih.gov/pmc/blobs/3e98/9163515/f5016b7ff3bc/gr1.jpg
https://cdn.ncbi.nlm.nih.gov/pmc/blobs/3e98/9163515/899229a17068/gr2.jpg
https://cdn.ncbi.nlm.nih.gov/pmc/blobs/3e98/9163515/2a1d7e51cb52/gr3.jpg
https://cdn.ncbi.nlm.nih.gov/pmc/blobs/3e98/9163515/a9cfdd9f0192/gr4.jpg
https://cdn.ncbi.nlm.nih.gov/pmc/blobs/3e98/9163515/a56fba253586/gr5.jpg
https://cdn.ncbi.nlm.nih.gov/pmc/blobs/3e98/9163515/e183bd419cc7/gr6.jpg
https://cdn.ncbi.nlm.nih.gov/pmc/blobs/3e98/9163515/f5016b7ff3bc/gr1.jpg
https://cdn.ncbi.nlm.nih.gov/pmc/blobs/3e98/9163515/899229a17068/gr2.jpg
https://cdn.ncbi.nlm.nih.gov/pmc/blobs/3e98/9163515/2a1d7e51cb52/gr3.jpg
https://cdn.ncbi.nlm.nih.gov/pmc/blobs/3e98/9163515/a9cfdd9f0192/gr4.jpg
https://cdn.ncbi.nlm.nih.gov/pmc/blobs/3e98/9163515/a56fba253586/gr5.jpg
https://cdn.ncbi.nlm.nih.gov/pmc/blobs/3e98/9163515/e183bd419cc7/gr6.jpg

相似文献

1
ERK/RSK-mediated phosphorylation of Y-box binding protein-1 aggravates diabetic cardiomyopathy by suppressing its interaction with deubiquitinase OTUB1.ERK/RSK 介导的 Y 盒结合蛋白-1 磷酸化通过抑制其与去泛素化酶 OTUB1 的相互作用加重糖尿病心肌病。
J Biol Chem. 2022 Jun;298(6):101989. doi: 10.1016/j.jbc.2022.101989. Epub 2022 Apr 28.
2
Extracellular Signal-regulated Kinase (ERK)-dependent Phosphorylation of Y-Box-binding Protein 1 (YB-1) Enhances Gene Expression in Granulosa Cells in Response to Follicle-stimulating Hormone (FSH).细胞外信号调节激酶(ERK)依赖的Y盒结合蛋白1(YB-1)磷酸化增强颗粒细胞对促卵泡激素(FSH)的基因表达。
J Biol Chem. 2016 Jun 3;291(23):12145-60. doi: 10.1074/jbc.M115.705368. Epub 2016 Apr 14.
3
Activated Protein C Ameliorates Diabetic Cardiomyopathy Modulating OTUB1/YB-1/MEF2B Axis.活化蛋白C通过调节OTUB1/YB-1/MEF2B轴改善糖尿病心肌病
Front Cardiovasc Med. 2021 Oct 29;8:758158. doi: 10.3389/fcvm.2021.758158. eCollection 2021.
4
Y-box binding protein-1 serine 102 is a downstream target of p90 ribosomal S6 kinase in basal-like breast cancer cells.Y-盒结合蛋白1丝氨酸102是基底样乳腺癌细胞中p90核糖体S6激酶的下游靶点。
Breast Cancer Res. 2008;10(6):R99. doi: 10.1186/bcr2202. Epub 2008 Nov 27.
5
Luteolin is a novel p90 ribosomal S6 kinase (RSK) inhibitor that suppresses Notch4 signaling by blocking the activation of Y-box binding protein-1 (YB-1).木犀草素是一种新型的p90核糖体S6激酶(RSK)抑制剂,它通过阻断Y盒结合蛋白1(YB-1)的激活来抑制Notch4信号通路。
Oncotarget. 2013 Feb;4(2):329-45. doi: 10.18632/oncotarget.834.
6
Elevated ERK/p90 ribosomal S6 kinase activity underlies audiogenic seizure susceptibility in fragile X mice.细胞外信号调节激酶/90核糖体S6激酶活性升高是脆性X小鼠听源性癫痫易感性的基础。
Proc Natl Acad Sci U S A. 2016 Oct 11;113(41):E6290-E6297. doi: 10.1073/pnas.1610812113. Epub 2016 Sep 23.
7
Targeting p90 ribosomal S6 kinase eliminates tumor-initiating cells by inactivating Y-box binding protein-1 in triple-negative breast cancers.靶向 p90 核糖体 S6 激酶通过使三阴性乳腺癌中的 Y 盒结合蛋白-1 失活来消除肿瘤起始细胞。
Stem Cells. 2012 Jul;30(7):1338-48. doi: 10.1002/stem.1128.
8
Recruitment of the extracellular signal-regulated kinase/ribosomal S6 kinase signaling pathway to the NFATc4 transcription activation complex.细胞外信号调节激酶/核糖体S6激酶信号通路募集至NFATc4转录激活复合物。
Mol Cell Biol. 2005 Feb;25(3):907-20. doi: 10.1128/MCB.25.3.907-920.2005.
9
Phosphorylation of p90 ribosomal S6 kinase (RSK) regulates extracellular signal-regulated kinase docking and RSK activity.p90核糖体S6激酶(RSK)的磷酸化调节细胞外信号调节激酶对接和RSK活性。
Mol Cell Biol. 2003 Jul;23(14):4796-804. doi: 10.1128/MCB.23.14.4796-4804.2003.
10
The MEK inhibitor U0126 ameliorates diabetic cardiomyopathy by restricting XBP1's phosphorylation dependent SUMOylation.MEK 抑制剂 U0126 通过限制 XBP1 的磷酸化依赖的 SUMO 化来改善糖尿病心肌病。
Int J Biol Sci. 2021 Jul 13;17(12):2984-2999. doi: 10.7150/ijbs.60459. eCollection 2021.

引用本文的文献

1
Cardiomyocyte-derived YOD1 promotes pathological cardiac hypertrophy by deubiquitinating and stabilizing STAT3.心肌细胞衍生的YOD1通过去泛素化和稳定STAT3来促进病理性心脏肥大。
Sci Adv. 2025 Jun 27;11(26):eadu8422. doi: 10.1126/sciadv.adu8422. Epub 2025 Jun 25.
2
RSK1 and RSK2 as therapeutic targets: an up-to-date snapshot of emerging data.核糖體S6激酶1和核糖體S6激酶2作為治療靶點:新興數據的最新概述
Expert Opin Ther Targets. 2024 Dec;28(12):1047-1059. doi: 10.1080/14728222.2024.2433123. Epub 2024 Dec 4.
3
Deubiquitinase USP25 Alleviates Obesity-Induced Cardiac Remodeling and Dysfunction by Downregulating TAK1 and Reducing TAK1-Mediated Inflammation.

本文引用的文献

1
Activated Protein C Ameliorates Diabetic Cardiomyopathy Modulating OTUB1/YB-1/MEF2B Axis.活化蛋白C通过调节OTUB1/YB-1/MEF2B轴改善糖尿病心肌病
Front Cardiovasc Med. 2021 Oct 29;8:758158. doi: 10.3389/fcvm.2021.758158. eCollection 2021.
2
The MEK inhibitor U0126 ameliorates diabetic cardiomyopathy by restricting XBP1's phosphorylation dependent SUMOylation.MEK 抑制剂 U0126 通过限制 XBP1 的磷酸化依赖的 SUMO 化来改善糖尿病心肌病。
Int J Biol Sci. 2021 Jul 13;17(12):2984-2999. doi: 10.7150/ijbs.60459. eCollection 2021.
3
Y-Box Binding Protein 1 Regulates Angiogenesis in Bladder Cancer via miR-29b-3p-VEGFA Pathway.
去泛素化酶USP25通过下调TAK1并减少TAK1介导的炎症来减轻肥胖诱导的心脏重塑和功能障碍。
JACC Basic Transl Sci. 2024 Aug 7;9(11):1287-1304. doi: 10.1016/j.jacbts.2024.06.001. eCollection 2024 Nov.
4
OTUB1 regulation of ferroptosis and the protective role of ferrostatin-1 in lupus nephritis.OTUB1 对铁死亡的调控作用及铁抑素-1 在狼疮肾炎中的保护作用。
Cell Death Dis. 2024 Nov 5;15(11):791. doi: 10.1038/s41419-024-07185-5.
5
The role of deubiquitinases in cardiac disease.去泛素化酶在心脏疾病中的作用。
Expert Rev Mol Med. 2024 Mar 25;26:e3. doi: 10.1017/erm.2024.2.
6
Post-translational modifications in diabetic cardiomyopathy.糖尿病心肌病中的翻译后修饰。
J Cell Mol Med. 2024 Apr;28(7):e18158. doi: 10.1111/jcmm.18158.
7
OTUB1-mediated inhibition of ubiquitination: a growing list of effectors, multiplex mechanisms, and versatile functions.OTUB1介导的泛素化抑制:效应分子不断增加、多重机制及多样功能
Front Mol Biosci. 2024 Jan 9;10:1261273. doi: 10.3389/fmolb.2023.1261273. eCollection 2023.
8
Upregulated PARP1 confers breast cancer resistance to CDK4/6 inhibitors via YB-1 phosphorylation.上调的PARP1通过YB-1磷酸化赋予乳腺癌对CDK4/6抑制剂的抗性。
Exp Hematol Oncol. 2023 Nov 30;12(1):100. doi: 10.1186/s40164-023-00462-7.
9
Cx43 can form functional channels at the nuclear envelope and modulate gene expression in cardiac cells.间隙连接蛋白 43 可在核膜上形成功能性通道,并调节心肌细胞中的基因表达。
Open Biol. 2023 Nov;13(11):230258. doi: 10.1098/rsob.230258. Epub 2023 Nov 1.
10
Insights into SGLT2 inhibitor treatment of diabetic cardiomyopathy: focus on the mechanisms.探讨 SGLT2 抑制剂治疗糖尿病心肌病的机制。
Cardiovasc Diabetol. 2023 Apr 13;22(1):86. doi: 10.1186/s12933-023-01816-5.
Y盒结合蛋白1通过miR-29b-3p-VEGFA途径调控膀胱癌中的血管生成。
J Oncol. 2021 Jul 1;2021:9913015. doi: 10.1155/2021/9913015. eCollection 2021.
4
The functions and regulation of Otubains in protein homeostasis and diseases.泛素连接酶 Otubain 在蛋白质平衡和疾病中的功能与调控。
Ageing Res Rev. 2021 May;67:101303. doi: 10.1016/j.arr.2021.101303. Epub 2021 Feb 17.
5
Y-Box Binding Protein-1 Promotes Epithelial-Mesenchymal Transition in Sorafenib-Resistant Hepatocellular Carcinoma Cells.Y 盒结合蛋白-1 促进索拉非尼耐药肝癌细胞的上皮-间充质转化。
Int J Mol Sci. 2020 Dec 28;22(1):224. doi: 10.3390/ijms22010224.
6
YB-1 transferred by gastric cancer exosomes promotes angiogenesis via enhancing the expression of angiogenic factors in vascular endothelial cells.胃癌外泌体转运的 YB-1 通过增强血管内皮细胞中血管生成因子的表达促进血管生成。
BMC Cancer. 2020 Oct 14;20(1):996. doi: 10.1186/s12885-020-07509-6.
7
Blocking Y-Box Binding Protein-1 through Simultaneous Targeting of PI3K and MAPK in Triple Negative Breast Cancers.通过同时靶向PI3K和MAPK来阻断三阴性乳腺癌中的Y盒结合蛋白-1
Cancers (Basel). 2020 Sep 29;12(10):2795. doi: 10.3390/cancers12102795.
8
Critical Role for Cold Shock Protein YB-1 in Cytokinesis.冷休克蛋白YB-1在胞质分裂中的关键作用。
Cancers (Basel). 2020 Sep 1;12(9):2473. doi: 10.3390/cancers12092473.
9
Structural basis of DNA binding to human YB-1 cold shock domain regulated by phosphorylation.DNA 与人 YB-1 冷休克结构域结合的结构基础受磷酸化调节。
Nucleic Acids Res. 2020 Sep 18;48(16):9361-9371. doi: 10.1093/nar/gkaa619.
10
Basic Mechanisms of Diabetic Heart Disease.糖尿病性心脏病的基本机制。
Circ Res. 2020 May 22;126(11):1501-1525. doi: 10.1161/CIRCRESAHA.120.315913. Epub 2020 May 21.