• 文献检索
  • 文档翻译
  • 深度研究
  • 学术资讯
  • Suppr Zotero 插件Zotero 插件
  • 邀请有礼
  • 套餐&价格
  • 历史记录
应用&插件
Suppr Zotero 插件Zotero 插件浏览器插件Mac 客户端Windows 客户端微信小程序
定价
高级版会员购买积分包购买API积分包
服务
文献检索文档翻译深度研究API 文档MCP 服务
关于我们
关于 Suppr公司介绍联系我们用户协议隐私条款
关注我们

Suppr 超能文献

核心技术专利:CN118964589B侵权必究
粤ICP备2023148730 号-1Suppr @ 2026

文献检索

告别复杂PubMed语法,用中文像聊天一样搜索,搜遍4000万医学文献。AI智能推荐,让科研检索更轻松。

立即免费搜索

文件翻译

保留排版,准确专业,支持PDF/Word/PPT等文件格式,支持 12+语言互译。

免费翻译文档

深度研究

AI帮你快速写综述,25分钟生成高质量综述,智能提取关键信息,辅助科研写作。

立即免费体验

泛癌症分析显示 RIPK2 通过触发细胞毒性 T 淋巴细胞功能障碍预测预后并促进免疫治疗耐药性。

Pan-cancer analysis reveals RIPK2 predicts prognosis and promotes immune therapy resistance via triggering cytotoxic T lymphocytes dysfunction.

机构信息

Department of Gastric Surgery, Fudan University Shanghai Cancer Center, 200030, Shanghai, China.

Department of Oncology, Shanghai Medical College of Fudan University, 200030, Shanghai, China.

出版信息

Mol Med. 2022 May 4;28(1):47. doi: 10.1186/s10020-022-00475-8.

DOI:10.1186/s10020-022-00475-8
PMID:35508972
原文链接:https://pmc.ncbi.nlm.nih.gov/articles/PMC9066895/
Abstract

BACKGROUND

Receptor-interacting protein kinase 2 (RIPK2, also known as RIP2) was reported to be associated with bacterial infections as well as inflammatory responses. However, the role of RIPK2 in prognosis and immunotherapy response is yet to be elucidated in human pan-cancer.

METHODS

In this study, we investigated the expression, gene alteration landscape and prognostic value of RIPK2 in 33 cancers through various databases including Ualcan, cBioportal and Gene Expression Profiling Interactive Analysis 2 (GEPIA2). Then, the correlation between RIPK2 and immune infiltration, immune score, stromal score, and ESTIMATE score was investigated in the Cancer Genome Atlas (TCGA) and tumor immune estimation resource (TIMER) databases. Independent cohorts were utilized to explore the role of RIPK2 in tumor immunotherapy response. Furthermore, Gene set enrichment analysis (GSEA) was conducted to explore the mechanisms by which RIPK2 regulates immune therapy resistance. Single-cell RNA-seq datasets were used to analyze the expression level of RIPK2 on different immune cells. Moreover, CellMiner database was used to explore the relationship between RIPK2 expression with drug response.

RESULT

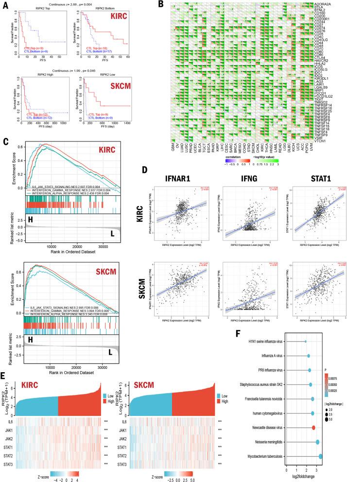
Compared with normal tissue, tumor tissue had a higher expression level of RIPK2 in various cancers. Survival analysis showed that high expression of RIPK2 associated with poor prognosis in numerous cancers. RIPK2 was found to promote a series of immune cell infiltration and B cells, macrophages, and neutrophils were significantly positively correlated with the expression of RIPK2. Moreover, RIPK2 affected immune score, stromal score and ESTIMATE score for a wide range of cancers. In the vast majority of 33 cancers, gene co-expression analysis showed that RIPK2 was positively correlated with the expression of immune checkpoint markers, such as PDCD1 (PD-1), CD274 (PD-L1), CTLA4 and TIGIT. RIPK2 aggravated cytotoxic T lymphocyte (CTL) dysfunction and related to the poor efficacy of immune checkpoint blockade in skin cutaneous melanoma (SKCM) and kidney renal clear cell carcinoma (KIRC). High expression of RIPK2 promoted innate immunotherapy resistance and adaptive immunotherapy resistance through IL-6/JAK/STAT3 signaling, interferon-gamma response, and interferon-alpha response pathway.

CONCLUSIONS

These results confirmed that RIPK2 could serve as a prognostic biomarker and promoted immune therapy resistance via triggering cytotoxic T lymphocytes dysfunction.

摘要

背景

受体相互作用蛋白激酶 2(RIPK2,也称为 RIP2)已被报道与细菌感染以及炎症反应有关。然而,RIPK2 在人类泛癌中的预后和免疫治疗反应中的作用尚不清楚。

方法

在这项研究中,我们通过 Ualcan、cBioportal 和基因表达谱交互分析 2(GEPIA2)等各种数据库,研究了 RIPK2 在 33 种癌症中的表达、基因改变景观和预后价值。然后,我们在癌症基因组图谱(TCGA)和肿瘤免疫估计资源(TIMER)数据库中研究了 RIPK2 与免疫浸润、免疫评分、基质评分和 ESTIMATE 评分的相关性。利用独立队列探索 RIPK2 在肿瘤免疫治疗反应中的作用。此外,进行基因集富集分析(GSEA)以探讨 RIPK2 调节免疫治疗耐药的机制。单细胞 RNA-seq 数据集用于分析不同免疫细胞中 RIPK2 的表达水平。此外,CellMiner 数据库用于探讨 RIPK2 表达与药物反应的关系。

结果

与正常组织相比,各种癌症中的肿瘤组织 RIPK2 的表达水平更高。生存分析表明,RIPK2 高表达与许多癌症的不良预后相关。研究发现,RIPK2 促进了一系列免疫细胞浸润,B 细胞、巨噬细胞和中性粒细胞与 RIPK2 的表达呈显著正相关。此外,RIPK2 广泛影响了 33 种癌症的免疫评分、基质评分和 ESTIMATE 评分。在 33 种癌症中的绝大多数中,基因共表达分析表明,RIPK2 与免疫检查点标志物(如 PDCD1(PD-1)、CD274(PD-L1)、CTLA4 和 TIGIT)的表达呈正相关。RIPK2 加重了细胞毒性 T 淋巴细胞(CTL)功能障碍,与皮肤黑色素瘤(SKCM)和肾透明细胞癌(KIRC)中免疫检查点阻断的疗效不佳有关。RIPK2 通过 IL-6/JAK/STAT3 信号、干扰素-γ反应和干扰素-α反应途径促进先天免疫治疗耐药和适应性免疫治疗耐药。

结论

这些结果证实,RIPK2 可作为预后生物标志物,并通过触发细胞毒性 T 淋巴细胞功能障碍来促进免疫治疗耐药。

https://cdn.ncbi.nlm.nih.gov/pmc/blobs/a886/9066895/edaa73006971/10020_2022_475_Fig8_HTML.jpg
https://cdn.ncbi.nlm.nih.gov/pmc/blobs/a886/9066895/2b1b207b741f/10020_2022_475_Fig1_HTML.jpg
https://cdn.ncbi.nlm.nih.gov/pmc/blobs/a886/9066895/f4e9fb5b3cb3/10020_2022_475_Fig2_HTML.jpg
https://cdn.ncbi.nlm.nih.gov/pmc/blobs/a886/9066895/277faa0dc025/10020_2022_475_Fig3_HTML.jpg
https://cdn.ncbi.nlm.nih.gov/pmc/blobs/a886/9066895/99e3bb8d5745/10020_2022_475_Fig4_HTML.jpg
https://cdn.ncbi.nlm.nih.gov/pmc/blobs/a886/9066895/5148ac7a8607/10020_2022_475_Fig5_HTML.jpg
https://cdn.ncbi.nlm.nih.gov/pmc/blobs/a886/9066895/65f5014dcf99/10020_2022_475_Fig6_HTML.jpg
https://cdn.ncbi.nlm.nih.gov/pmc/blobs/a886/9066895/60db140a2914/10020_2022_475_Fig7_HTML.jpg
https://cdn.ncbi.nlm.nih.gov/pmc/blobs/a886/9066895/edaa73006971/10020_2022_475_Fig8_HTML.jpg
https://cdn.ncbi.nlm.nih.gov/pmc/blobs/a886/9066895/2b1b207b741f/10020_2022_475_Fig1_HTML.jpg
https://cdn.ncbi.nlm.nih.gov/pmc/blobs/a886/9066895/f4e9fb5b3cb3/10020_2022_475_Fig2_HTML.jpg
https://cdn.ncbi.nlm.nih.gov/pmc/blobs/a886/9066895/277faa0dc025/10020_2022_475_Fig3_HTML.jpg
https://cdn.ncbi.nlm.nih.gov/pmc/blobs/a886/9066895/99e3bb8d5745/10020_2022_475_Fig4_HTML.jpg
https://cdn.ncbi.nlm.nih.gov/pmc/blobs/a886/9066895/5148ac7a8607/10020_2022_475_Fig5_HTML.jpg
https://cdn.ncbi.nlm.nih.gov/pmc/blobs/a886/9066895/65f5014dcf99/10020_2022_475_Fig6_HTML.jpg
https://cdn.ncbi.nlm.nih.gov/pmc/blobs/a886/9066895/60db140a2914/10020_2022_475_Fig7_HTML.jpg
https://cdn.ncbi.nlm.nih.gov/pmc/blobs/a886/9066895/edaa73006971/10020_2022_475_Fig8_HTML.jpg

相似文献

1
Pan-cancer analysis reveals RIPK2 predicts prognosis and promotes immune therapy resistance via triggering cytotoxic T lymphocytes dysfunction.泛癌症分析显示 RIPK2 通过触发细胞毒性 T 淋巴细胞功能障碍预测预后并促进免疫治疗耐药性。
Mol Med. 2022 May 4;28(1):47. doi: 10.1186/s10020-022-00475-8.
2
RIPK2 is an unfavorable prognosis marker and a potential therapeutic target in human kidney renal clear cell carcinoma.RIPK2 是人类肾透明细胞癌的不良预后标志物和潜在治疗靶点。
Aging (Albany NY). 2021 Mar 31;13(7):10450-10467. doi: 10.18632/aging.202808.
3
Pan-Cancer Analysis of PARP1 Alterations as Biomarkers in the Prediction of Immunotherapeutic Effects and the Association of Its Expression Levels and Immunotherapy Signatures.泛癌分析 PARP1 改变作为预测免疫治疗效果的生物标志物及其表达水平与免疫治疗特征的关联。
Front Immunol. 2021 Aug 31;12:721030. doi: 10.3389/fimmu.2021.721030. eCollection 2021.
4
LPAR2 correlated with different prognosis and immune cell infiltration in head and neck squamous cell carcinoma and kidney renal clear cell carcinoma.LPAR2 与头颈部鳞状细胞癌和肾透明细胞癌的不同预后和免疫细胞浸润相关。
Hereditas. 2022 Mar 4;159(1):16. doi: 10.1186/s41065-022-00229-w.
5
IL-1 receptor-associated kinase 3 (IRAK3) in lung adenocarcinoma predicts prognosis and immunotherapy resistance: involvement of multiple inflammation-related pathways.白细胞介素-1受体相关激酶3(IRAK3)在肺腺癌中可预测预后和免疫治疗耐药性:涉及多种炎症相关途径。
Transl Lung Cancer Res. 2024 Sep 30;13(9):2139-2161. doi: 10.21037/tlcr-24-391. Epub 2024 Sep 12.
6
Comprehensive analysis of 33 human cancers reveals clinical implications and immunotherapeutic value of the solute carrier family 35 member A2.对 33 种人类癌症的综合分析揭示了溶质载体家族 35 成员 A2 的临床意义和免疫治疗价值。
Front Immunol. 2023 May 18;14:1155182. doi: 10.3389/fimmu.2023.1155182. eCollection 2023.
7
A pan-cancer analysis revealing the role of TIGIT in tumor microenvironment.一项泛癌症分析揭示了 TIGIT 在肿瘤微环境中的作用。
Sci Rep. 2021 Nov 18;11(1):22502. doi: 10.1038/s41598-021-01933-9.
8
The effect of CCL5 on the immune cells infiltration and the prognosis of patients with kidney renal clear cell carcinoma.CCL5 对肾透明细胞癌患者免疫细胞浸润和预后的影响。
Int J Med Sci. 2020 Oct 18;17(18):2917-2925. doi: 10.7150/ijms.51126. eCollection 2020.
9
The JAK-STAT signaling-related signature serves as a prognostic and predictive biomarker for renal cell carcinoma immunotherapy.JAK-STAT 信号相关特征可作为肾细胞癌免疫治疗的预后和预测生物标志物。
Gene. 2024 Nov 15;927:148719. doi: 10.1016/j.gene.2024.148719. Epub 2024 Jun 23.
10
CYP2J2 Is a Diagnostic and Prognostic Biomarker Associated with Immune Infiltration in Kidney Renal Clear Cell Carcinoma.CYP2J2 是与肾透明细胞癌免疫浸润相关的诊断和预后生物标志物。
Biomed Res Int. 2021 Jun 23;2021:3771866. doi: 10.1155/2021/3771866. eCollection 2021.

引用本文的文献

1
Comprehensive analysis of MAGE-A10 in pan-cancer and its validation in gastric cancer.泛癌中MAGE - A10的综合分析及其在胃癌中的验证
Sci Rep. 2025 Sep 1;15(1):32077. doi: 10.1038/s41598-025-17987-y.
2
A systematic review of the latest progress of drug resistance and clinical application of immunotherapy in renal cell carcinoma in the past five years based on bibliometrics.基于文献计量学的过去五年肾细胞癌耐药性及免疫治疗临床应用最新进展的系统评价
Hum Vaccin Immunother. 2025 Dec;21(1):2532954. doi: 10.1080/21645515.2025.2532954. Epub 2025 Jul 16.
3
Pan-cancer analysis reveals the potential role of DHCR24 in bladder cancer via interactions with HRAS to facilitate cholesterol synthesis.

本文引用的文献

1
Systemic immunity in cancer.癌症的系统性免疫。
Nat Rev Cancer. 2021 Jun;21(6):345-359. doi: 10.1038/s41568-021-00347-z. Epub 2021 Apr 9.
2
TNMplot.com: A Web Tool for the Comparison of Gene Expression in Normal, Tumor and Metastatic Tissues.TNMplot.com:一个用于比较正常、肿瘤和转移组织中基因表达的网络工具。
Int J Mol Sci. 2021 Mar 5;22(5):2622. doi: 10.3390/ijms22052622.
3
RIPK2 is an unfavorable prognosis marker and a potential therapeutic target in human kidney renal clear cell carcinoma.RIPK2 是人类肾透明细胞癌的不良预后标志物和潜在治疗靶点。
泛癌分析揭示了DHCR24通过与HRAS相互作用促进胆固醇合成在膀胱癌中的潜在作用。
Oncol Lett. 2025 Jun 5;30(2):385. doi: 10.3892/ol.2025.15131. eCollection 2025 Aug.
4
TSPAN4 fibroblasts coordinate metastatic niche assembly through migrasome-driven metabolic reprogramming and stromal-immune crosstalk in pancreatic adenocarcinoma.TSPAN4 成纤维细胞通过迁移体驱动的代谢重编程和胰腺腺癌中的基质 - 免疫串扰来协调转移微环境的组装。
Front Immunol. 2025 May 15;16:1594879. doi: 10.3389/fimmu.2025.1594879. eCollection 2025.
5
Unveiling the key mechanisms of FOLR2+ macrophage-mediated antitumor immunity in breast cancer using integrated single-cell RNA sequencing and bulk RNA sequencing.利用整合的单细胞RNA测序和批量RNA测序揭示FOLR2+巨噬细胞介导的乳腺癌抗肿瘤免疫的关键机制。
Breast Cancer Res. 2025 Mar 5;27(1):31. doi: 10.1186/s13058-025-01980-4.
6
Overcoming immunotherapy resistance in gastric cancer: insights into mechanisms and emerging strategies.克服胃癌中的免疫治疗耐药性:机制洞察与新兴策略
Cell Death Dis. 2025 Feb 7;16(1):75. doi: 10.1038/s41419-025-07385-7.
7
The molecular features of lung cancer stem cells in dedifferentiation process-driven epigenetic alterations.去分化过程驱动的表观遗传改变中肺癌干细胞的分子特征。
J Biol Chem. 2024 Dec;300(12):107994. doi: 10.1016/j.jbc.2024.107994. Epub 2024 Nov 14.
8
Association of RIPK1 and RIPK2 Gene Polymorphisms with Rheumatoid Arthritis in a Chinese Han Population.中国汉族人群中RIPK1和RIPK2基因多态性与类风湿关节炎的关联
Appl Clin Genet. 2024 Oct 19;17:159-169. doi: 10.2147/TACG.S472418. eCollection 2024.
9
Induction, growth, drug resistance, and metastasis: A comprehensive summary of the relationship between STAT3 and gastric cancer.诱导、生长、耐药性及转移:STAT3与胃癌关系的全面综述
Heliyon. 2024 Sep 4;10(18):e37263. doi: 10.1016/j.heliyon.2024.e37263. eCollection 2024 Sep 30.
10
RBM10 Is a Biomarker Associated with Pan-Cancer Prognosis and Immune Infiltration: System Analysis Combined with In Vitro and Vivo Experiments.RBM10是一种与泛癌预后和免疫浸润相关的生物标志物:结合体外和体内实验的系统分析
Oxid Med Cell Longev. 2022 Nov 28;2022:7654937. doi: 10.1155/2022/7654937. eCollection 2022.
Aging (Albany NY). 2021 Mar 31;13(7):10450-10467. doi: 10.18632/aging.202808.
4
Knockdown of RIPK2 Inhibits Proliferation and Migration, and Induces Apoptosis the NF-κB Signaling Pathway in Gastric Cancer.敲低RIPK2可抑制胃癌中NF-κB信号通路的增殖和迁移,并诱导细胞凋亡。
Front Genet. 2021 Feb 9;12:627464. doi: 10.3389/fgene.2021.627464. eCollection 2021.
5
Targeting cancer-promoting inflammation - have anti-inflammatory therapies come of age?靶向促进癌症的炎症——抗炎疗法是否已经成熟?
Nat Rev Clin Oncol. 2021 May;18(5):261-279. doi: 10.1038/s41571-020-00459-9. Epub 2021 Jan 19.
6
Hepatic NOD2 promotes hepatocarcinogenesis via a RIP2-mediated proinflammatory response and a novel nuclear autophagy-mediated DNA damage mechanism.NOD2 蛋白在肝脏中促进肝癌发生发展的机制研究:通过 RIP2 介导的促炎反应和一种新型核自噬介导的 DNA 损伤机制。
J Hematol Oncol. 2021 Jan 7;14(1):9. doi: 10.1186/s13045-020-01028-4.
7
Autophagy Regulatory Genes MET and RIPK2 Play a Prognostic Role in Pancreatic Ductal Adenocarcinoma: A Bioinformatic Analysis Based on GEO and TCGA.自噬调控基因 MET 和 RIPK2 在胰腺导管腺癌中起预后作用:基于 GEO 和 TCGA 的生物信息学分析。
Biomed Res Int. 2020 Nov 5;2020:8537381. doi: 10.1155/2020/8537381. eCollection 2020.
8
TISCH: a comprehensive web resource enabling interactive single-cell transcriptome visualization of tumor microenvironment.TISCH:一个全面的网络资源,可实现肿瘤微环境中交互式单细胞转录组可视化。
Nucleic Acids Res. 2021 Jan 8;49(D1):D1420-D1430. doi: 10.1093/nar/gkaa1020.
9
A guide to cancer immunotherapy: from T cell basic science to clinical practice.癌症免疫疗法指南:从 T 细胞基础科学到临床实践。
Nat Rev Immunol. 2020 Nov;20(11):651-668. doi: 10.1038/s41577-020-0306-5. Epub 2020 May 20.
10
The Tumor Microenvironment Innately Modulates Cancer Progression.肿瘤微环境先天调节癌症进展。
Cancer Res. 2019 Sep 15;79(18):4557-4566. doi: 10.1158/0008-5472.CAN-18-3962. Epub 2019 Jul 26.