• 文献检索
  • 文档翻译
  • 深度研究
  • 学术资讯
  • Suppr Zotero 插件Zotero 插件
  • 邀请有礼
  • 套餐&价格
  • 历史记录
应用&插件
Suppr Zotero 插件Zotero 插件浏览器插件Mac 客户端Windows 客户端微信小程序
定价
高级版会员购买积分包购买API积分包
服务
文献检索文档翻译深度研究API 文档MCP 服务
关于我们
关于 Suppr公司介绍联系我们用户协议隐私条款
关注我们

Suppr 超能文献

核心技术专利:CN118964589B侵权必究
粤ICP备2023148730 号-1Suppr @ 2026

文献检索

告别复杂PubMed语法,用中文像聊天一样搜索,搜遍4000万医学文献。AI智能推荐,让科研检索更轻松。

立即免费搜索

文件翻译

保留排版,准确专业,支持PDF/Word/PPT等文件格式,支持 12+语言互译。

免费翻译文档

深度研究

AI帮你快速写综述,25分钟生成高质量综述,智能提取关键信息,辅助科研写作。

立即免费体验

微小 RNA-146 通过抑制 TLR4/NF-κB 信号通路减轻脂多糖诱导的卵巢功能障碍。

MicroRNA-146 attenuates lipopolysaccharide induced ovarian dysfunction by inhibiting the TLR4/NF- κB signaling pathway.

机构信息

Affiliated Dongguan Maternal and Child Health Hospital, Southern Medical University, Guangzhou, China.

Affiliated HuaDu Hospital, Southern Medical University, Guangzhou, China.

出版信息

Bioengineered. 2022 May;13(5):11611-11623. doi: 10.1080/21655979.2022.2070584.

DOI:10.1080/21655979.2022.2070584
PMID:35531876
原文链接:https://pmc.ncbi.nlm.nih.gov/articles/PMC9275987/
Abstract

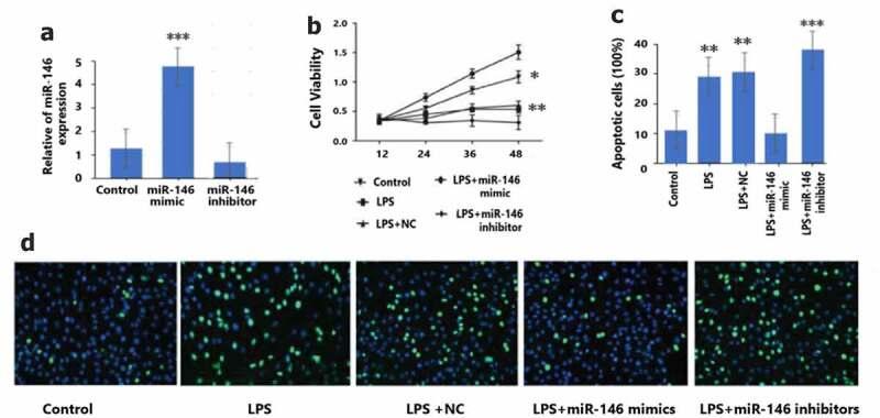
Premature ovarian insufficiency (POI) is a disease that seriously affects women's reproductive function and even leads to lifelong infertility. Little is known about the mechanism of lipopolysaccharide (LPS)-induced ovarian dysfunction. Thus, we aimed to identify the role of the up-regulation of microRNA (miRNA)-146 expression offered protection against ovarian dysfunction by inhibiting the toll-like receptor (TLR) 4, TLR4/phosphorylated (p)-nuclear factor (NF)-κB signaling pathway and inflammatory cytokine tumor necrosis factor (TNF)-a and Interleukin (IL)-6. In an in vivo study, we established an LPS-induced ovarian dysfunction mouse model. The mouse ovarian granulosa cells were transfected with miR-146 mimic or negative controls or inhibitor and then treated with LPS. Therefore, cell viability, cells apoptosis, IL-6 and TNF-a, TLR4, NF- κB were assessed, respectively. These results demonstrated that the up-regulation of miRNA-146 expression may protect against LPS-induced ovarian dysfunction and markedly increased the cell viability, and significantly reduced the ovarian granulosa cells apoptotic rate, and down-regulated IL-6 and TNF-a expression. In addition, miRNA-146 exerted protective ovarian functions might be via inhibiting TLR4/NF-κB signaling pathway. In summary, we reveal the up-regulation of miRNA-146 expression mitigated ovarian dysfunction by negatively regulating expression of the IL-6 and TNF-a, which may shed light on the potential molecular mechanisms of overexpression of miRNA-146 may reversed the ovarian dysfunction by inhibiting the TLR4/ NF-κB signaling pathway.

摘要

卵巢早衰(POI)是一种严重影响女性生殖功能的疾病,甚至导致终身不孕。人们对脂多糖(LPS)诱导的卵巢功能障碍的机制知之甚少。因此,我们旨在确定上调 microRNA(miRNA)-146 的表达通过抑制 toll 样受体(TLR)4、TLR4/磷酸化(p)-核因子(NF)-κB 信号通路和炎症细胞因子肿瘤坏死因子(TNF)-a 和白细胞介素(IL)-6 对卵巢功能障碍提供保护作用的机制。在一项体内研究中,我们建立了 LPS 诱导的卵巢功能障碍小鼠模型。将 miR-146 模拟物或阴性对照物或抑制剂转染到小鼠卵巢颗粒细胞中,然后用 LPS 处理。因此,分别评估细胞活力、细胞凋亡、IL-6 和 TNF-a、TLR4、NF-κB。这些结果表明,miRNA-146 表达的上调可能对 LPS 诱导的卵巢功能障碍具有保护作用,并显著增加细胞活力,显著降低卵巢颗粒细胞凋亡率,并下调 IL-6 和 TNF-a 的表达。此外,miRNA-146 发挥保护卵巢功能的作用可能是通过抑制 TLR4/NF-κB 信号通路。总之,我们揭示了 miRNA-146 表达的上调通过负调控 IL-6 和 TNF-a 的表达减轻卵巢功能障碍,这可能为 miRNA-146 的过度表达通过抑制 TLR4/NF-κB 信号通路逆转卵巢功能障碍的潜在分子机制提供了线索。

https://cdn.ncbi.nlm.nih.gov/pmc/blobs/daed/9275987/8302440eb724/KBIE_A_2070584_F0005_B.jpg
https://cdn.ncbi.nlm.nih.gov/pmc/blobs/daed/9275987/1ec106ea4e47/KBIE_A_2070584_UF0001_OC.jpg
https://cdn.ncbi.nlm.nih.gov/pmc/blobs/daed/9275987/5861dbb5963a/KBIE_A_2070584_F0001_B.jpg
https://cdn.ncbi.nlm.nih.gov/pmc/blobs/daed/9275987/f72473552b73/KBIE_A_2070584_F0002_OC.jpg
https://cdn.ncbi.nlm.nih.gov/pmc/blobs/daed/9275987/b864e9746632/KBIE_A_2070584_F0003_B.jpg
https://cdn.ncbi.nlm.nih.gov/pmc/blobs/daed/9275987/71498bc8524e/KBIE_A_2070584_F0004_B.jpg
https://cdn.ncbi.nlm.nih.gov/pmc/blobs/daed/9275987/8302440eb724/KBIE_A_2070584_F0005_B.jpg
https://cdn.ncbi.nlm.nih.gov/pmc/blobs/daed/9275987/1ec106ea4e47/KBIE_A_2070584_UF0001_OC.jpg
https://cdn.ncbi.nlm.nih.gov/pmc/blobs/daed/9275987/5861dbb5963a/KBIE_A_2070584_F0001_B.jpg
https://cdn.ncbi.nlm.nih.gov/pmc/blobs/daed/9275987/f72473552b73/KBIE_A_2070584_F0002_OC.jpg
https://cdn.ncbi.nlm.nih.gov/pmc/blobs/daed/9275987/b864e9746632/KBIE_A_2070584_F0003_B.jpg
https://cdn.ncbi.nlm.nih.gov/pmc/blobs/daed/9275987/71498bc8524e/KBIE_A_2070584_F0004_B.jpg
https://cdn.ncbi.nlm.nih.gov/pmc/blobs/daed/9275987/8302440eb724/KBIE_A_2070584_F0005_B.jpg

相似文献

1
MicroRNA-146 attenuates lipopolysaccharide induced ovarian dysfunction by inhibiting the TLR4/NF- κB signaling pathway.微小 RNA-146 通过抑制 TLR4/NF-κB 信号通路减轻脂多糖诱导的卵巢功能障碍。
Bioengineered. 2022 May;13(5):11611-11623. doi: 10.1080/21655979.2022.2070584.
2
Impact of miR-223-3p and miR-2909 on inflammatory factors IL-6, IL-1ß, and TNF-α, and the TLR4/TLR2/NF-κB/STAT3 signaling pathway induced by lipopolysaccharide in human adipose stem cells.miR-223-3p 和 miR-2909 对脂多糖诱导的人脂肪干细胞中炎症因子 IL-6、IL-1ß 和 TNF-α 以及 TLR4/TLR2/NF-κB/STAT3 信号通路的影响。
PLoS One. 2019 Feb 26;14(2):e0212063. doi: 10.1371/journal.pone.0212063. eCollection 2019.
3
MicroRNA-27a alleviates LPS-induced acute lung injury in mice via inhibiting inflammation and apoptosis through modulating TLR4/MyD88/NF-κB pathway.MicroRNA-27a 通过调节 TLR4/MyD88/NF-κB 通路抑制炎症和凋亡缓解 LPS 诱导的小鼠急性肺损伤。
Cell Cycle. 2018;17(16):2001-2018. doi: 10.1080/15384101.2018.1509635. Epub 2018 Sep 19.
4
MicroRNA-885-3p alleviates bronchial epithelial cell injury induced by lipopolysaccharide via toll-like receptor 4.miR-885-3p 通过 Toll 样受体 4 减轻脂多糖诱导的支气管上皮细胞损伤
Bioengineered. 2022 Mar;13(3):5305-5317. doi: 10.1080/21655979.2022.2032939.
5
Sevoflurane inhibits nuclear factor-κB activation in lipopolysaccharide-induced acute inflammatory lung injury via toll-like receptor 4 signaling.七氟醚通过Toll样受体4信号通路抑制脂多糖诱导的急性炎症性肺损伤中的核因子-κB激活。
PLoS One. 2015 Apr 14;10(4):e0122752. doi: 10.1371/journal.pone.0122752. eCollection 2015.
6
The role of microRNAs miR-200b and miR-200c in TLR4 signaling and NF-κB activation.miR-200b 和 miR-200c 在 TLR4 信号转导和 NF-κB 激活中的作用。
Innate Immun. 2012 Dec;18(6):846-55. doi: 10.1177/1753425912443903. Epub 2012 Apr 20.
7
Platelet rich plasma alleviates endometritis induced by lipopolysaccharide in mice via inhibiting TLR4/NF-κB signaling pathway.富血小板血浆通过抑制 TLR4/NF-κB 信号通路缓解脂多糖诱导的小鼠子宫内膜炎。
Am J Reprod Immunol. 2024 Mar;91(3):e13833. doi: 10.1111/aji.13833.
8
MicroRNA-93 regulates the neurological function, cerebral edema and neuronal apoptosis of rats with intracerebral hemorrhage through TLR4/NF-κB signaling pathway.微小 RNA-93 通过 TLR4/NF-κB 信号通路调节脑出血大鼠的神经功能、脑水肿和神经元凋亡。
Cell Cycle. 2019 Nov;18(22):3160-3176. doi: 10.1080/15384101.2019.1670509. Epub 2019 Sep 27.
9
Anti-Inflammatory Activity of Tanshinone IIA in LPS-Stimulated RAW264.7 Macrophages via miRNAs and TLR4-NF-κB Pathway.丹参酮IIA通过miRNAs和TLR4-NF-κB通路对脂多糖刺激的RAW264.7巨噬细胞的抗炎活性
Inflammation. 2016 Feb;39(1):375-384. doi: 10.1007/s10753-015-0259-1.
10
Gensenoside Rg1 protects against lipopolysaccharide- and d-galactose-induced acute liver failure via suppressing HMGB1-mediated TLR4-NF-κB pathway.人参皂苷 Rg1 通过抑制 HMGB1 介导的 TLR4-NF-κB 通路对脂多糖和 D-半乳糖诱导的急性肝衰竭起保护作用。
Mol Cell Probes. 2021 Apr;56:101706. doi: 10.1016/j.mcp.2021.101706. Epub 2021 Feb 20.

引用本文的文献

1
Ovarian Function Restoration Using Autologous Platelet-Rich Plasma.使用自体富血小板血浆恢复卵巢功能。
Reprod Med Biol. 2025 Jul 16;24(1):e12666. doi: 10.1002/rmb2.12666. eCollection 2025 Jan-Dec.
2
The Role of Ovarian Granulosa Cells Related-ncRNAs in Ovarian Dysfunctions: Mechanism Research and Clinical Exploration.卵巢颗粒细胞相关非编码RNA在卵巢功能障碍中的作用:机制研究与临床探索
Reprod Sci. 2025 Apr 2. doi: 10.1007/s43032-025-01854-2.
3
Study on the mechanism of Jiawei Shoutai Pill in the treatment of diminished ovarian reserve based on network pharmacology.

本文引用的文献

1
Protective effect of MiR-146 on renal injury following cardiopulmonary bypass in rats through mediating NF-κB signaling pathway.miR-146 通过调控 NF-κB 信号通路对心肺转流后大鼠肾损伤的保护作用
Bioengineered. 2022 Jan;13(1):593-602. doi: 10.1080/21655979.2021.2012405.
2
Human Papillomavirus Vaccination and Premature Ovarian Failure: A Disproportionality Analysis Using the Vaccine Adverse Event Reporting System.人乳头瘤病毒疫苗接种与卵巢早衰:使用疫苗不良事件报告系统的不成比例性分析
Drugs Real World Outcomes. 2022 Mar;9(1):79-90. doi: 10.1007/s40801-021-00271-6. Epub 2021 Sep 12.
3
Menstrual blood CD146 mesenchymal stem cells reduced fibrosis rate in the rat model of premature ovarian failure.
基于网络药理学探讨加味寿胎丸治疗卵巢储备功能下降的作用机制
Medicine (Baltimore). 2025 Feb 28;104(9):e41729. doi: 10.1097/MD.0000000000041729.
4
The Functions and Implications of MicroRNAs in Premature Ovarian Insufficiency.微小RNA在卵巢早衰中的作用及意义
Mol Genet Genomic Med. 2025 Feb;13(2):e70074. doi: 10.1002/mgg3.70074.
5
Mechanisms of He Shi Yu Lin formula in treating premature ovarian insufficiency: insights from network pharmacology and animal experiments.和时毓麟方治疗卵巢早衰的机制:基于网络药理学和动物实验的见解
J Ovarian Res. 2024 Dec 27;17(1):254. doi: 10.1186/s13048-024-01575-1.
6
gga-miR-6634-5p Affects the proliferation and steroid hormone secretion of chicken (Gallus Gallus) granulosa cells by targeting MMP16.gga-miR-6634-5p 通过靶向MMP16影响鸡颗粒细胞的增殖和类固醇激素分泌。
Poult Sci. 2025 Jan;104(1):104624. doi: 10.1016/j.psj.2024.104624. Epub 2024 Dec 7.
7
Potential mechanisms and therapeutic strategies for LPS-associated female fertility decline.内毒素相关女性生育力下降的潜在机制和治疗策略。
J Assist Reprod Genet. 2024 Oct;41(10):2739-2758. doi: 10.1007/s10815-024-03226-2. Epub 2024 Aug 21.
8
Renoprotective effect of a novel combination of 6-gingerol and metformin in high-fat diet/streptozotocin-induced diabetic nephropathy in rats via targeting miRNA-146a, miRNA-223, TLR4/TRAF6/NLRP3 inflammasome pathway and HIF-1α.姜酚与二甲双胍联合应用通过靶向 miRNA-146a、miRNA-223、TLR4/TRAF6/NLRP3 炎性小体通路和 HIF-1α对高糖高脂饮食/链脲佐菌素诱导的糖尿病肾病大鼠的肾保护作用。
Biol Res. 2024 Jul 20;57(1):47. doi: 10.1186/s40659-024-00527-9.
9
[Sanshentongmai Mixture Improves Oxidative Damage in Rat Cardiomyocytes H9C2 via Upregulation of microRNA-146a].[参芪通脉合剂通过上调微小RNA-146a改善大鼠心肌细胞H9C2的氧化损伤]
Sichuan Da Xue Xue Bao Yi Xue Ban. 2024 May 20;55(3):630-634. doi: 10.12182/20240560601.
10
Protective effect of Luffa cylindrica fermentation liquid on cyclophosphamide-induced premature ovarian failure in female mice by attenuating oxidative stress, inflammation and apoptosis.丝瓜发酵液通过减轻氧化应激、炎症和细胞凋亡对环磷酰胺诱导的雌性小鼠卵巢早衰的保护作用。
J Ovarian Res. 2024 Jan 25;17(1):24. doi: 10.1186/s13048-024-01353-z.
月经血来源的CD146间充质干细胞降低了卵巢早衰大鼠模型的纤维化率。
Cell Biochem Funct. 2021 Dec;39(8):998-1008. doi: 10.1002/cbf.3669. Epub 2021 Sep 3.
4
Effects of lipopolysaccharide on beta-catenin, aromatase, and estrogen production in bovine granulosa cells in vivo and in vitro.脂多糖对体内外牛颗粒细胞中β-连环蛋白、芳香化酶和雌激素生成的影响。
Domest Anim Endocrinol. 2022 Jan;78:106652. doi: 10.1016/j.domaniend.2021.106652. Epub 2021 Jul 29.
5
An Antagonistic Peptide of Gpr1 Ameliorates LPS-Induced Depression through the Hypothalamic-Pituitary-Ovarian Axis.一种 Gpr1 拮抗肽通过下丘脑-垂体-卵巢轴改善 LPS 诱导的抑郁。
Biomolecules. 2021 Jun 9;11(6):857. doi: 10.3390/biom11060857.
6
Menstrual Blood-Derived Endometrial Stem Cells' Impact for the Treatment Perspective of Female Infertility.经血来源子宫内膜干细胞对女性不孕治疗视角的影响。
Int J Mol Sci. 2021 Jun 24;22(13):6774. doi: 10.3390/ijms22136774.
7
Matrigel/Umbilical Cord-Derived Mesenchymal Stem Cells Promote Granulosa Cell Proliferation and Ovarian Vascularization in a Mouse Model of Premature Ovarian Failure.基质胶/脐带间充质干细胞促进卵巢早衰小鼠模型中颗粒细胞增殖和卵巢血管生成
Stem Cells Dev. 2021 Aug 1;30(15):782-796. doi: 10.1089/scd.2021.0005. Epub 2021 Jul 8.
8
Glaucocalyxin A suppresses inflammatory responses and induces apoptosis in TNF-a-induced human rheumatoid arthritis via modulation of the STAT3 pathway.白杨素 A 通过调节 STAT3 通路抑制 TNF-a 诱导的人类风湿关节炎中的炎症反应并诱导细胞凋亡。
Chem Biol Interact. 2021 May 25;341:109451. doi: 10.1016/j.cbi.2021.109451. Epub 2021 Mar 30.
9
Human Umbilical Cord Mesenchymal Stem Cells Improve Ovarian Function in Chemotherapy-Induced Premature Ovarian Failure Mice Through Inhibiting Apoptosis and Inflammation via a Paracrine Mechanism.人脐带间充质干细胞通过旁分泌机制抑制细胞凋亡和炎症,改善化疗诱导的卵巢早衰小鼠的卵巢功能。
Reprod Sci. 2021 Jun;28(6):1718-1732. doi: 10.1007/s43032-021-00499-1. Epub 2021 Mar 9.
10
Human mesenchymal stem cell treatment of premature ovarian failure: new challenges and opportunities.人骨髓间充质干细胞治疗卵巢早衰:新的挑战和机遇。
Stem Cell Res Ther. 2021 Mar 3;12(1):161. doi: 10.1186/s13287-021-02212-0.