Macklin Bria L, Lin Ying-Yu, Emmerich Kevin, Wisniewski Emily, Polster Brian M, Konstantopoulos Konstantinos, Mumm Jeff S, Gerecht Sharon
Department of Chemical and Biomolecular Engineering, The Institute for NanoBioTechnology, Physical Sciences-Oncology Center, Johns Hopkins University, Baltimore, MD, 21218, USA.
Department of Ophthalmology, Wilmer Eye Institute and McKusick-Nathans Institute of Genetic Medicine, Johns Hopkins University School of Medicine, Baltimore, MD, 21205, USA.
NPJ Regen Med. 2022 May 12;7(1):28. doi: 10.1038/s41536-022-00223-w.
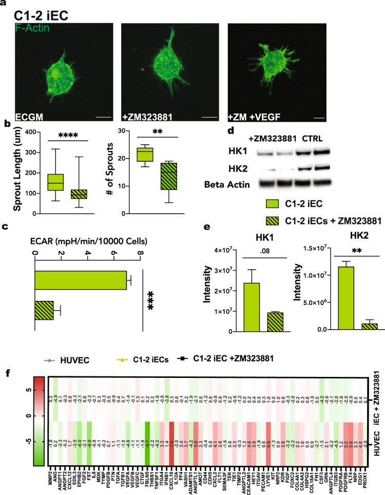
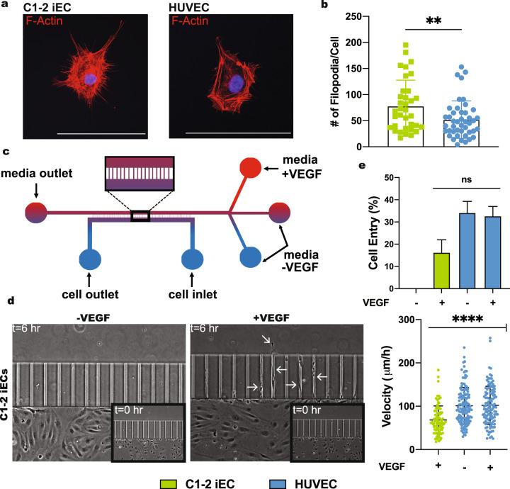
Human-induced pluripotent stem cell-derived endothelial cells (iECs) provide opportunities to study vascular development and regeneration, develop cardiovascular therapeutics, and engineer model systems for drug screening. The differentiation and characterization of iECs are well established; however, the mechanisms governing their angiogenic phenotype remain unknown. Here, we aimed to determine the angiogenic phenotype of iECs and the regulatory mechanism controlling their regenerative capacity. In a comparative study with HUVECs, we show that iECs increased expression of vascular endothelial growth factor receptor 2 (VEGFR2) mediates their highly angiogenic phenotype via regulation of glycolysis enzymes, filopodia formation, VEGF mediated migration, and robust sprouting. We find that the elevated expression of VEGFR2 is epigenetically regulated via intrinsic acetylation of histone 3 at lysine 27 by histone acetyltransferase P300. Utilizing a zebrafish xenograft model, we demonstrate that the ability of iECs to promote the regeneration of the amputated fin can be modulated by P300 activity. These findings demonstrate how the innate epigenetic status of iECs regulates their phenotype with implications for their therapeutic potential.
人诱导多能干细胞衍生的内皮细胞(iECs)为研究血管发育与再生、开发心血管治疗方法以及构建药物筛选模型系统提供了机会。iECs的分化和特性已得到充分确立;然而,调控其血管生成表型的机制仍不清楚。在此,我们旨在确定iECs的血管生成表型以及控制其再生能力的调控机制。在与人类脐静脉内皮细胞(HUVECs)的比较研究中,我们发现iECs中血管内皮生长因子受体2(VEGFR2)表达增加,通过调节糖酵解酶、丝状伪足形成、VEGF介导的迁移以及强劲的出芽,介导了它们高度血管生成的表型。我们发现VEGFR2的表达升高是由组蛋白乙酰转移酶P300通过组蛋白3赖氨酸27位点的内在乙酰化进行表观遗传调控的。利用斑马鱼异种移植模型,我们证明iECs促进截断鳍再生的能力可由P300活性调节。这些发现揭示了iECs的固有表观遗传状态如何调节其表型,并对其治疗潜力产生影响。