• 文献检索
  • 文档翻译
  • 深度研究
  • 学术资讯
  • Suppr Zotero 插件Zotero 插件
  • 邀请有礼
  • 套餐&价格
  • 历史记录
应用&插件
Suppr Zotero 插件Zotero 插件浏览器插件Mac 客户端Windows 客户端微信小程序
定价
高级版会员购买积分包购买API积分包
服务
文献检索文档翻译深度研究API 文档MCP 服务
关于我们
关于 Suppr公司介绍联系我们用户协议隐私条款
关注我们

Suppr 超能文献

核心技术专利:CN118964589B侵权必究
粤ICP备2023148730 号-1Suppr @ 2026

文献检索

告别复杂PubMed语法,用中文像聊天一样搜索,搜遍4000万医学文献。AI智能推荐,让科研检索更轻松。

立即免费搜索

文件翻译

保留排版,准确专业,支持PDF/Word/PPT等文件格式,支持 12+语言互译。

免费翻译文档

深度研究

AI帮你快速写综述,25分钟生成高质量综述,智能提取关键信息,辅助科研写作。

立即免费体验

将富含谷氨酸的蛋白(GRP)包埋于纳米颗粒中作为靶向炎症的新方法。

Nanoencapsulation of Gla-Rich Protein (GRP) as a Novel Approach to Target Inflammation.

机构信息

Centre of Marine Sciences (CCMAR), Universidade do Algarve, 8005-139 Faro, Portugal.

GenoGla Diagnostics, Centre of Marine Sciences (CCMAR), Universidade do Algarve, 8005-139 Faro, Portugal.

出版信息

Int J Mol Sci. 2022 Apr 27;23(9):4813. doi: 10.3390/ijms23094813.

DOI:10.3390/ijms23094813
PMID:35563203
原文链接:https://pmc.ncbi.nlm.nih.gov/articles/PMC9099757/
Abstract

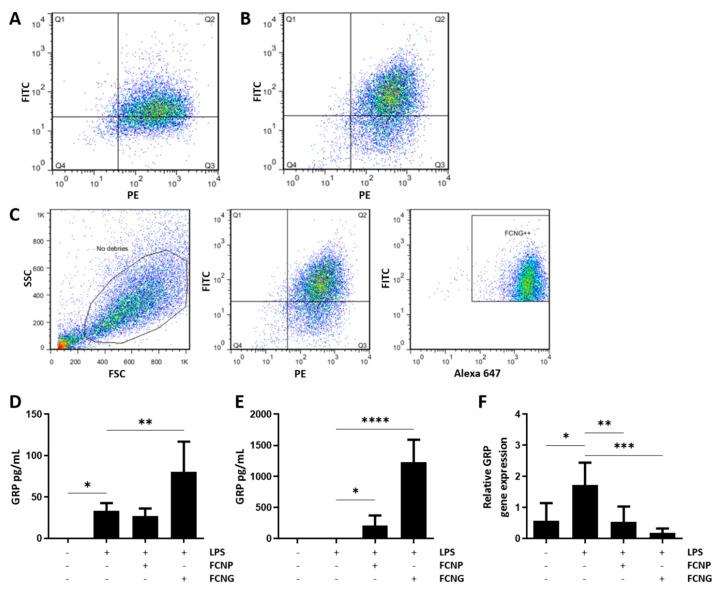
Chronic inflammation is a major driver of chronic inflammatory diseases (CIDs), with a tremendous impact worldwide. Besides its function as a pathological calcification inhibitor, vitamin K-dependent protein Gla-rich protein (GRP) was shown to act as an anti-inflammatory agent independently of its gamma-carboxylation status. Although GRP's therapeutic potential has been highlighted, its low solubility at physiological pH still constitutes a major challenge for its biomedical application. In this work, we produced fluorescein-labeled chitosan-tripolyphosphate nanoparticles containing non-carboxylated GRP (ucGRP) (FCNG) via ionotropic gelation, increasing its bioavailability, stability, and anti-inflammatory potential. The results indicate the nanosized nature of FCNG with PDI and a zeta potential suitable for biomedical applications. FCNG's anti-inflammatory activity was studied in macrophage-differentiated THP1 cells, and in primary vascular smooth muscle cells and chondrocytes, inflamed with LPS, TNFα and IL-1β, respectively. In all these in vitro human cell systems, FCNG treatments resulted in increased intra and extracellular GRP levels, and decreased pro-inflammatory responses of target cells, by decreasing pro-inflammatory cytokines and inflammation mediators. These results suggest the retained anti-inflammatory bioactivity of ucGRP in FCNG, strengthening the potential use of ucGRP as an anti-inflammatory agent with a wide spectrum of application, and opening up perspectives for its therapeutic application in CIDs.

摘要

慢性炎症是慢性炎症性疾病(CIDs)的主要驱动因素,在全球范围内造成了巨大的影响。除了作为病理性钙化抑制剂的功能外,维生素 K 依赖性蛋白 Gla 丰富蛋白(GRP)已被证明具有抗炎作用,而与其γ-羧化状态无关。尽管 GRP 的治疗潜力已得到强调,但由于其在生理 pH 值下的低溶解度,仍然对其生物医学应用构成了重大挑战。在这项工作中,我们通过离子凝胶化生产了含有非羧化 GRP(ucGRP)的荧光素标记壳聚糖-三聚磷酸酯纳米颗粒(FCNG),从而提高了其生物利用度、稳定性和抗炎潜力。结果表明,FCNG 具有 PDI 和适合生物医学应用的 ζ 电位的纳米尺寸性质。FCNG 的抗炎活性在巨噬细胞分化的 THP1 细胞以及分别用 LPS、TNFα 和 IL-1β 炎症的原代血管平滑肌细胞和软骨细胞中进行了研究。在所有这些体外人类细胞系统中,FCNG 处理导致细胞内和细胞外 GRP 水平升高,同时通过减少促炎细胞因子和炎症介质来降低靶细胞的促炎反应,从而降低了促炎反应。这些结果表明,ucGRP 在 FCNG 中保留了抗炎生物活性,这加强了将 ucGRP 作为一种具有广泛应用范围的抗炎剂的潜在用途,并为其在 CIDs 中的治疗应用开辟了前景。

https://cdn.ncbi.nlm.nih.gov/pmc/blobs/ba6c/9099757/6e14f5a15e7c/ijms-23-04813-g007.jpg
https://cdn.ncbi.nlm.nih.gov/pmc/blobs/ba6c/9099757/4912d32787d1/ijms-23-04813-g001.jpg
https://cdn.ncbi.nlm.nih.gov/pmc/blobs/ba6c/9099757/6acc6cd778a4/ijms-23-04813-g002.jpg
https://cdn.ncbi.nlm.nih.gov/pmc/blobs/ba6c/9099757/05e9b8ff5e6a/ijms-23-04813-g003.jpg
https://cdn.ncbi.nlm.nih.gov/pmc/blobs/ba6c/9099757/7fd67c48ded1/ijms-23-04813-g004.jpg
https://cdn.ncbi.nlm.nih.gov/pmc/blobs/ba6c/9099757/d957a2ecbde9/ijms-23-04813-g005.jpg
https://cdn.ncbi.nlm.nih.gov/pmc/blobs/ba6c/9099757/509765325ca8/ijms-23-04813-g006.jpg
https://cdn.ncbi.nlm.nih.gov/pmc/blobs/ba6c/9099757/6e14f5a15e7c/ijms-23-04813-g007.jpg
https://cdn.ncbi.nlm.nih.gov/pmc/blobs/ba6c/9099757/4912d32787d1/ijms-23-04813-g001.jpg
https://cdn.ncbi.nlm.nih.gov/pmc/blobs/ba6c/9099757/6acc6cd778a4/ijms-23-04813-g002.jpg
https://cdn.ncbi.nlm.nih.gov/pmc/blobs/ba6c/9099757/05e9b8ff5e6a/ijms-23-04813-g003.jpg
https://cdn.ncbi.nlm.nih.gov/pmc/blobs/ba6c/9099757/7fd67c48ded1/ijms-23-04813-g004.jpg
https://cdn.ncbi.nlm.nih.gov/pmc/blobs/ba6c/9099757/d957a2ecbde9/ijms-23-04813-g005.jpg
https://cdn.ncbi.nlm.nih.gov/pmc/blobs/ba6c/9099757/509765325ca8/ijms-23-04813-g006.jpg
https://cdn.ncbi.nlm.nih.gov/pmc/blobs/ba6c/9099757/6e14f5a15e7c/ijms-23-04813-g007.jpg

相似文献

1
Nanoencapsulation of Gla-Rich Protein (GRP) as a Novel Approach to Target Inflammation.将富含谷氨酸的蛋白(GRP)包埋于纳米颗粒中作为靶向炎症的新方法。
Int J Mol Sci. 2022 Apr 27;23(9):4813. doi: 10.3390/ijms23094813.
2
Gla-rich protein function as an anti-inflammatory agent in monocytes/macrophages: Implications for calcification-related chronic inflammatory diseases.富含γ-羧基谷氨酸蛋白在单核细胞/巨噬细胞中作为抗炎剂发挥作用:对钙化相关慢性炎症性疾病的启示。
PLoS One. 2017 May 18;12(5):e0177829. doi: 10.1371/journal.pone.0177829. eCollection 2017.
3
Gla-rich protein is a potential new vitamin K target in cancer: evidences for a direct GRP-mineral interaction.富含γ-羧基谷氨酸蛋白是癌症中一种潜在的新型维生素K靶点:GRP与矿物质直接相互作用的证据。
Biomed Res Int. 2014;2014:340216. doi: 10.1155/2014/340216. Epub 2014 May 18.
4
Gla-rich protein is involved in the cross-talk between calcification and inflammation in osteoarthritis.富含γ-羧基谷氨酸蛋白参与骨关节炎中钙化与炎症之间的相互作用。
Cell Mol Life Sci. 2016 Mar;73(5):1051-65. doi: 10.1007/s00018-015-2033-9. Epub 2015 Sep 4.
5
Insights into the association of Gla-rich protein and osteoarthritis, novel splice variants and γ-carboxylation status.富含γ-羧基谷氨酸蛋白与骨关节炎的关联、新型剪接变体及γ-羧化状态的研究进展
Mol Nutr Food Res. 2014 Aug;58(8):1636-46. doi: 10.1002/mnfr.201300941. Epub 2014 May 28.
6
Gla-rich protein acts as a calcification inhibitor in the human cardiovascular system.载脂蛋白甘氨酸-rich 蛋白在人体心血管系统中充当着钙化抑制剂。
Arterioscler Thromb Vasc Biol. 2015 Feb;35(2):399-408. doi: 10.1161/ATVBAHA.114.304823. Epub 2014 Dec 23.
7
Implication of a novel vitamin K dependent protein, GRP/Ucma in the pathophysiological conditions associated with vascular and soft tissue calcification, osteoarthritis, inflammation, and carcinoma.新型维生素 K 依赖蛋白 GRP/Ucma 与血管和软组织钙化、骨关节炎、炎症和癌症相关的病理生理条件的关系。
Int J Biol Macromol. 2018 Jul 1;113:309-316. doi: 10.1016/j.ijbiomac.2018.02.150. Epub 2018 Feb 27.
8
Gla-rich protein (GRP), a new vitamin K-dependent protein identified from sturgeon cartilage and highly conserved in vertebrates.富含γ-羧基谷氨酸蛋白(GRP),一种从鲟鱼软骨中鉴定出的新型维生素K依赖性蛋白,在脊椎动物中高度保守。
J Biol Chem. 2008 Dec 26;283(52):36655-64. doi: 10.1074/jbc.M802761200. Epub 2008 Oct 3.
9
Gla-rich protein, a new player in tissue calcification?玻璃酸结合蛋白:组织钙化的新角色?
Adv Nutr. 2012 Mar 1;3(2):174-81. doi: 10.3945/an.111.001685.
10
Chronic Kidney Disease Circulating Calciprotein Particles and Extracellular Vesicles Promote Vascular Calcification: A Role for GRP (Gla-Rich Protein).慢性肾脏病循环钙磷蛋白颗粒和细胞外囊泡促进血管钙化:GRP(富含 Gla 蛋白)的作用。
Arterioscler Thromb Vasc Biol. 2018 Mar;38(3):575-587. doi: 10.1161/ATVBAHA.117.310578. Epub 2018 Jan 4.

引用本文的文献

1
Associations of Gla-rich protein and interleukin-1β with coronary artery calcification risk in patients with suspected coronary artery disease.富含γ-羧基谷氨酸蛋白和白细胞介素-1β与疑似冠心病患者冠状动脉钙化风险的关联。
Front Endocrinol (Lausanne). 2025 Apr 2;16:1504346. doi: 10.3389/fendo.2025.1504346. eCollection 2025.
2
Extrahepatic Vitamin K-Dependent Gla-Proteins-Potential Cardiometabolic Biomarkers.肝外维生素 K 依赖性 Gla 蛋白——潜在的心脏代谢生物标志物。
Int J Mol Sci. 2024 Mar 20;25(6):3517. doi: 10.3390/ijms25063517.
3
Roles of vitamin K‑dependent protein in biomineralization (Review).

本文引用的文献

1
Gla-Rich Protein, Magnesium and Phosphate Associate with Mitral and Aortic Valves Calcification in Diabetic Patients with Moderate CKD.富含γ-羧基谷氨酸蛋白、镁和磷酸盐与中度慢性肾脏病糖尿病患者的二尖瓣和主动脉瓣钙化有关。
Diagnostics (Basel). 2022 Feb 15;12(2):496. doi: 10.3390/diagnostics12020496.
2
Biomedical and Pharmacological Uses of Fluorescein Isothiocyanate Chitosan-Based Nanocarriers.基于荧光素异硫氰酸酯壳聚糖的纳米载体在生物医学和药理学中的应用。
Macromol Biosci. 2021 Jan;21(1):e2000312. doi: 10.1002/mabi.202000312. Epub 2020 Oct 4.
3
Gla-Rich Protein (GRP) as an Early and Novel Marker of Vascular Calcification and Kidney Dysfunction in Diabetic Patients with CKD: A Pilot Cross-Sectional Study.
维生素 K 依赖性蛋白在生物矿化中的作用(综述)。
Int J Mol Med. 2024 Jan;53(1). doi: 10.3892/ijmm.2023.5330. Epub 2023 Nov 24.
富含γ-羧基谷氨酸蛋白(GRP)作为糖尿病合并慢性肾脏病患者血管钙化和肾功能不全的早期新型标志物:一项横断面初步研究
J Clin Med. 2020 Feb 27;9(3):635. doi: 10.3390/jcm9030635.
4
Chronic inflammation in the etiology of disease across the life span.慢性炎症在整个生命周期疾病发病机制中的作用。
Nat Med. 2019 Dec;25(12):1822-1832. doi: 10.1038/s41591-019-0675-0. Epub 2019 Dec 5.
5
Biological Effects and Applications of Chitosan and Chito-Oligosaccharides.壳聚糖和壳寡糖的生物学效应及应用
Front Physiol. 2019 May 7;10:516. doi: 10.3389/fphys.2019.00516. eCollection 2019.
6
Upper zone of growth plate and cartilage matrix associated protein protects cartilage during inflammatory arthritis.生长板上区和软骨基质相关蛋白在炎症性关节炎期间保护软骨。
Arthritis Res Ther. 2018 May 2;20(1):88. doi: 10.1186/s13075-018-1583-2.
7
Ucma/GRP inhibits phosphate-induced vascular smooth muscle cell calcification via SMAD-dependent BMP signalling.Ucma/GRP 通过 SMAD 依赖性 BMP 信号抑制磷酸盐诱导的血管平滑肌细胞钙化。
Sci Rep. 2018 Mar 21;8(1):4961. doi: 10.1038/s41598-018-23353-y.
8
Parameters influencing the size of chitosan-TPP nano- and microparticles.影响壳聚糖-三聚磷酸钠纳米和微粒尺寸的参数。
Sci Rep. 2018 Mar 16;8(1):4695. doi: 10.1038/s41598-018-23064-4.
9
Inflammatory responses and inflammation-associated diseases in organs.器官中的炎症反应及炎症相关疾病。
Oncotarget. 2017 Dec 14;9(6):7204-7218. doi: 10.18632/oncotarget.23208. eCollection 2018 Jan 23.
10
A Comprehensive Review of Non-Steroidal Anti-Inflammatory Drug Use in The Elderly.老年人非甾体抗炎药使用情况的综合综述
Aging Dis. 2018 Feb 1;9(1):143-150. doi: 10.14336/AD.2017.0306. eCollection 2018 Feb.