• 文献检索
  • 文档翻译
  • 深度研究
  • 学术资讯
  • Suppr Zotero 插件Zotero 插件
  • 邀请有礼
  • 套餐&价格
  • 历史记录
应用&插件
Suppr Zotero 插件Zotero 插件浏览器插件Mac 客户端Windows 客户端微信小程序
定价
高级版会员购买积分包购买API积分包
服务
文献检索文档翻译深度研究API 文档MCP 服务
关于我们
关于 Suppr公司介绍联系我们用户协议隐私条款
关注我们

Suppr 超能文献

核心技术专利:CN118964589B侵权必究
粤ICP备2023148730 号-1Suppr @ 2026

文献检索

告别复杂PubMed语法,用中文像聊天一样搜索,搜遍4000万医学文献。AI智能推荐,让科研检索更轻松。

立即免费搜索

文件翻译

保留排版,准确专业,支持PDF/Word/PPT等文件格式,支持 12+语言互译。

免费翻译文档

深度研究

AI帮你快速写综述,25分钟生成高质量综述,智能提取关键信息,辅助科研写作。

立即免费体验

一种新型雌激素受体β激动剂通过抑制上皮-间质转化减少卵巢癌干细胞。

A Novel Estrogen Receptor β Agonist Diminishes Ovarian Cancer Stem Cells via Suppressing the Epithelial-to-Mesenchymal Transition.

作者信息

Banerjee Ananya, Cai Shurui, Xie Guozhen, Li Na, Bai Xuetao, Lavudi Kousalya, Wang Kevin, Zhang Xiaoli, Zhang Junran, Patnaik Srinivas, Backes Floor J, Bennett Chad, Wang Qi-En

机构信息

Department of Radiation Oncology, College of Medicine, The Ohio State University, Columbus, OH 43210, USA.

Comprehensive Cancer Center, The Ohio State University, Columbus, OH 43210, USA.

出版信息

Cancers (Basel). 2022 May 6;14(9):2311. doi: 10.3390/cancers14092311.

DOI:10.3390/cancers14092311
PMID:35565440
原文链接:https://pmc.ncbi.nlm.nih.gov/articles/PMC9105687/
Abstract

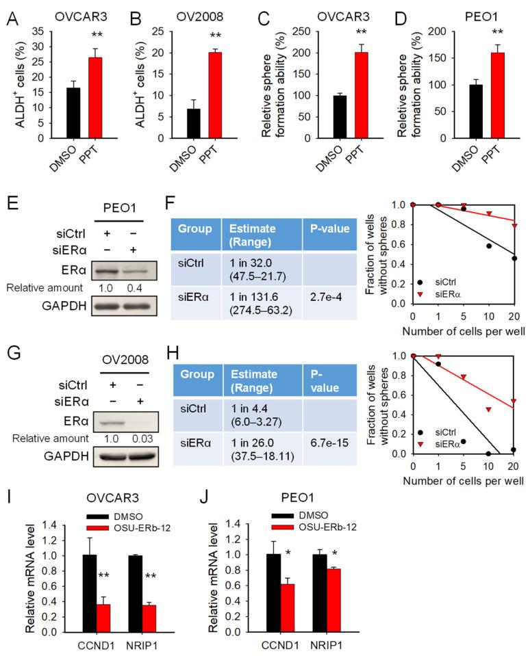
Epithelial ovarian cancer is the most lethal malignancy of the female reproductive tract. A healthy ovary expresses both Estrogen Receptor α (ERα) and β (ERβ). Given that ERα is generally considered to promote cell survival and proliferation, thereby, enhancing tumor growth, while ERβ shows a protective effect against the development and progression of tumors, the activation of ERβ by its agonists could be therapeutically beneficial for ovarian cancer. Here, we demonstrate that the activation of ERβ using a newly developed ERβ agonist, OSU-ERb-12, can impede ovarian cancer cell expansion and tumor growth in an ERα-independent manner. More interestingly, we found that OSU-ERb-12 also reduces the cancer stem cell (CSC) population in ovarian cancer by compromising non-CSC-to-CSC conversion. Mechanistically, we revealed that OSU-ERb-12 decreased the expression of Snail, a master regulator of the epithelial-to-mesenchymal transition (EMT), which is associated with de novo CSC generation. Given that ERα can mediate EMT and facilitate maintenance of the CSC subpopulation and that OSU-ERb-12 can block the transactivity of ERα, we conclude that OSU-ERb-12 reduces the CSC subpopulation by inhibiting EMT in an ERα-dependent manner. Taken together, our data indicate that the ERβ agonist OSU-ERb-12 could be used to hinder tumor progression and limit the CSC subpopulation with the potential to prevent tumor relapse and metastasis in patients with ovarian cancer.

摘要

上皮性卵巢癌是女性生殖道中最致命的恶性肿瘤。健康的卵巢同时表达雌激素受体α(ERα)和β(ERβ)。鉴于ERα通常被认为可促进细胞存活和增殖,从而促进肿瘤生长,而ERβ对肿瘤的发生和发展具有保护作用,其激动剂对ERβ的激活可能对卵巢癌具有治疗益处。在此,我们证明使用新开发的ERβ激动剂OSU-ERb-12激活ERβ可以以不依赖ERα的方式阻碍卵巢癌细胞的扩增和肿瘤生长。更有趣的是,我们发现OSU-ERb-12还通过损害非癌症干细胞(CSC)向CSC的转化来减少卵巢癌中的CSC群体。从机制上讲,我们发现OSU-ERb-12降低了Snail的表达,Snail是上皮-间质转化(EMT)的主要调节因子,与新生CSC的产生有关。鉴于ERα可以介导EMT并促进CSC亚群的维持,并且OSU-ERb-12可以阻断ERα的反式活性,我们得出结论,OSU-ERb-12通过以ERα依赖的方式抑制EMT来减少CSC亚群。综上所述,我们的数据表明,ERβ激动剂OSU-ERb-12可用于阻碍肿瘤进展并限制CSC亚群,有可能预防卵巢癌患者的肿瘤复发和转移。

https://cdn.ncbi.nlm.nih.gov/pmc/blobs/76ed/9105687/1faedbdca720/cancers-14-02311-g005.jpg
https://cdn.ncbi.nlm.nih.gov/pmc/blobs/76ed/9105687/15091a6e9870/cancers-14-02311-g001.jpg
https://cdn.ncbi.nlm.nih.gov/pmc/blobs/76ed/9105687/e534266832df/cancers-14-02311-g002.jpg
https://cdn.ncbi.nlm.nih.gov/pmc/blobs/76ed/9105687/be77d01d648a/cancers-14-02311-g003.jpg
https://cdn.ncbi.nlm.nih.gov/pmc/blobs/76ed/9105687/7343716d1fa8/cancers-14-02311-g004.jpg
https://cdn.ncbi.nlm.nih.gov/pmc/blobs/76ed/9105687/1faedbdca720/cancers-14-02311-g005.jpg
https://cdn.ncbi.nlm.nih.gov/pmc/blobs/76ed/9105687/15091a6e9870/cancers-14-02311-g001.jpg
https://cdn.ncbi.nlm.nih.gov/pmc/blobs/76ed/9105687/e534266832df/cancers-14-02311-g002.jpg
https://cdn.ncbi.nlm.nih.gov/pmc/blobs/76ed/9105687/be77d01d648a/cancers-14-02311-g003.jpg
https://cdn.ncbi.nlm.nih.gov/pmc/blobs/76ed/9105687/7343716d1fa8/cancers-14-02311-g004.jpg
https://cdn.ncbi.nlm.nih.gov/pmc/blobs/76ed/9105687/1faedbdca720/cancers-14-02311-g005.jpg

相似文献

1
A Novel Estrogen Receptor β Agonist Diminishes Ovarian Cancer Stem Cells via Suppressing the Epithelial-to-Mesenchymal Transition.一种新型雌激素受体β激动剂通过抑制上皮-间质转化减少卵巢癌干细胞。
Cancers (Basel). 2022 May 6;14(9):2311. doi: 10.3390/cancers14092311.
2
Activity of Estrogen Receptor β Agonists in Therapy-Resistant Estrogen Receptor-Positive Breast Cancer.雌激素受体β激动剂在难治性雌激素受体阳性乳腺癌中的活性
Front Oncol. 2022 Apr 25;12:857590. doi: 10.3389/fonc.2022.857590. eCollection 2022.
3
Estrogen Receptor-β Agonists Modulate T-Lymphocyte Activation and Ameliorate Left Ventricular Remodeling During Chronic Heart Failure.雌激素受体-β激动剂调节慢性心力衰竭时 T 淋巴细胞的激活并改善左心室重构。
Circ Heart Fail. 2022 Jul;15(7):e008997. doi: 10.1161/CIRCHEARTFAILURE.121.008997. Epub 2022 Jun 22.
4
Estrogen receptor modulators genistein, daidzein and ERB-041 inhibit cell migration, invasion, proliferation and sphere formation via modulation of FAK and PI3K/AKT signaling in ovarian cancer.雌激素受体调节剂染料木黄酮、大豆苷元和ERB-041通过调节卵巢癌中的粘着斑激酶(FAK)和磷脂酰肌醇-3激酶/蛋白激酶B(PI3K/AKT)信号传导来抑制细胞迁移、侵袭、增殖和球体形成。
Cancer Cell Int. 2018 May 1;18:65. doi: 10.1186/s12935-018-0559-2. eCollection 2018.
5
Effect of estrogen receptor β agonists on proliferation and gene expression of ovarian cancer cells.雌激素受体β激动剂对卵巢癌细胞增殖和基因表达的影响。
BMC Cancer. 2017 May 8;17(1):319. doi: 10.1186/s12885-017-3246-0.
6
Involvement of estrogen receptor beta in ovarian carcinogenesis.雌激素受体β在卵巢癌发生中的作用。
Cancer Res. 2004 Aug 15;64(16):5861-9. doi: 10.1158/0008-5472.CAN-04-0552.
7
Estrogen regulates Snail and Slug in the down-regulation of E-cadherin and induces metastatic potential of ovarian cancer cells through estrogen receptor alpha.雌激素通过雌激素受体α调节Snail和Slug,从而下调E-钙黏蛋白,并诱导卵巢癌细胞的转移潜能。
Mol Endocrinol. 2008 Sep;22(9):2085-98. doi: 10.1210/me.2007-0512. Epub 2008 Jun 11.
8
Non-genomic estrogen/estrogen receptor α promotes cellular malignancy of immature ovarian teratoma in vitro.非基因组雌激素/雌激素受体α促进体外未成熟卵巢畸胎瘤的细胞恶性转化。
J Cell Physiol. 2014 Jun;229(6):752-61. doi: 10.1002/jcp.24495.
9
Regulation of semaphorin 4D expression and cell proliferation of ovarian cancer by ERalpha and ERbeta.雌激素受体α和β对卵巢癌中信号素4D表达及细胞增殖的调控
Braz J Med Biol Res. 2017 Feb 20;50(3):e6057. doi: 10.1590/1414-431X20166057.
10
PES1 differentially regulates the expression of ERα and ERβ in ovarian cancer.PES1 差异调控卵巢癌细胞中 ERα 和 ERβ 的表达。
IUBMB Life. 2013 Dec;65(12):1017-25. doi: 10.1002/iub.1228. Epub 2013 Nov 24.

引用本文的文献

1
The Role of Estrogen across Multiple Disease Mechanisms.雌激素在多种疾病机制中的作用。
Curr Issues Mol Biol. 2024 Jul 29;46(8):8170-8196. doi: 10.3390/cimb46080483.
2
Nuclear receptors in ovarian cancer: changing paradigms in cancer therapeutics.卵巢癌中的核受体:癌症治疗范式的转变
Front Oncol. 2024 Jul 15;14:1383939. doi: 10.3389/fonc.2024.1383939. eCollection 2024.
3
Role of gonadally synthesized steroid hormones in the colorectal cancer microenvironment.性腺合成的甾体激素在结直肠癌微环境中的作用。

本文引用的文献

1
Structure-Activity Relationship of -Carborane Selective Estrogen Receptor β Agonists.- 卡硼烷类选择性雌激素受体β激动剂的构效关系。
J Med Chem. 2021 Jul 8;64(13):9330-9353. doi: 10.1021/acs.jmedchem.1c00555. Epub 2021 Jun 28.
2
Cancer Statistics, 2021.癌症统计数据,2021.
CA Cancer J Clin. 2021 Jan;71(1):7-33. doi: 10.3322/caac.21654. Epub 2021 Jan 12.
3
Estrogen Receptors in Epithelial-Mesenchymal Transition of Prostate Cancer.雌激素受体在前列腺癌上皮-间质转化中的作用
Front Oncol. 2023 Dec 5;13:1323826. doi: 10.3389/fonc.2023.1323826. eCollection 2023.
4
17β-hydroxysteroid dehydrogenase type 1 improves survival in serous epithelial ovarian tumors.17β-羟类固醇脱氢酶1型可提高浆液性上皮性卵巢肿瘤的生存率。
Endocr Connect. 2023 Nov 23;12(12). doi: 10.1530/EC-23-0315. Print 2023 Dec 1.
5
Estrogens, Estrogen Receptors and Tumor Microenvironment in Ovarian Cancer.雌激素、雌激素受体与卵巢癌肿瘤微环境。
Int J Mol Sci. 2023 Sep 28;24(19):14673. doi: 10.3390/ijms241914673.
6
Patient-derived organoid culture in epithelial ovarian cancers-Techniques, applications, and future perspectives.患者来源的类器官培养在卵巢上皮性癌中的应用——技术、应用和未来展望。
Cancer Med. 2023 Oct;12(19):19714-19731. doi: 10.1002/cam4.6521. Epub 2023 Sep 30.
7
ALDH1A1 promotes PARP inhibitor resistance by enhancing retinoic acid receptor-mediated DNA polymerase θ expression.醛脱氢酶1家族成员A1(ALDH1A1)通过增强视黄酸受体介导的DNA聚合酶θ表达促进对聚(ADP-核糖)聚合酶(PARP)抑制剂的耐药性。
NPJ Precis Oncol. 2023 Jul 10;7(1):66. doi: 10.1038/s41698-023-00411-x.
8
Role of Estrogen and Estrogen Receptor in GH-Secreting Adenomas.雌激素和雌激素受体在生长激素分泌腺瘤中的作用。
Int J Mol Sci. 2023 Jun 8;24(12):9920. doi: 10.3390/ijms24129920.
9
Role of Estrogen Receptor β, G-Protein Coupled Estrogen Receptor and Estrogen-Related Receptors in Endometrial and Ovarian Cancer.雌激素受体β、G蛋白偶联雌激素受体及雌激素相关受体在子宫内膜癌和卵巢癌中的作用
Cancers (Basel). 2023 May 20;15(10):2845. doi: 10.3390/cancers15102845.
Cancers (Basel). 2019 Sep 23;11(10):1418. doi: 10.3390/cancers11101418.
4
Estrogen receptor α-NOTCH1 axis enhances basal stem-like cells and epithelial-mesenchymal transition phenotypes in prostate cancer.雌激素受体 α-NOTCH1 轴增强前列腺癌中的基底干样细胞和上皮-间充质转化表型。
Cell Commun Signal. 2019 May 23;17(1):50. doi: 10.1186/s12964-019-0367-x.
5
Estrogen-related receptor alpha induces epithelial-mesenchymal transition through cancer-stromal interactions in endometrial cancer.雌激素相关受体α通过子宫内膜癌中的癌-间质相互作用诱导上皮-间质转化。
Sci Rep. 2019 Apr 30;9(1):6697. doi: 10.1038/s41598-019-43261-z.
6
Inhibition of miR-328-3p Impairs Cancer Stem Cell Function and Prevents Metastasis in Ovarian Cancer.抑制 miR-328-3p 可损害卵巢癌细胞的癌症干细胞功能并预防转移。
Cancer Res. 2019 May 1;79(9):2314-2326. doi: 10.1158/0008-5472.CAN-18-3668. Epub 2019 Mar 20.
7
Prediction of DNA Repair Inhibitor Response in Short-Term Patient-Derived Ovarian Cancer Organoids.预测短期患者来源卵巢癌细胞类器官中 DNA 修复抑制剂的反应。
Cancer Discov. 2018 Nov;8(11):1404-1421. doi: 10.1158/2159-8290.CD-18-0474. Epub 2018 Sep 13.
8
EMT, CSCs, and drug resistance: the mechanistic link and clinical implications.上皮-间质转化、癌症干细胞与耐药性:机制联系及临床意义
Nat Rev Clin Oncol. 2017 Oct;14(10):611-629. doi: 10.1038/nrclinonc.2017.44. Epub 2017 Apr 11.
9
Estrogen Receptor β as a Therapeutic Target in Breast Cancer Stem Cells.雌激素受体β作为乳腺癌干细胞的治疗靶点
J Natl Cancer Inst. 2017 Mar 1;109(3):1-14. doi: 10.1093/jnci/djw236.
10
HOXB7 Is an ERα Cofactor in the Activation of HER2 and Multiple ER Target Genes Leading to Endocrine Resistance.HOXB7是雌激素受体α的辅因子,可激活HER2和多个雌激素受体靶基因,导致内分泌抵抗。
Cancer Discov. 2015 Sep;5(9):944-59. doi: 10.1158/2159-8290.CD-15-0090. Epub 2015 Jul 15.