• 文献检索
  • 文档翻译
  • 深度研究
  • 学术资讯
  • Suppr Zotero 插件Zotero 插件
  • 邀请有礼
  • 套餐&价格
  • 历史记录
应用&插件
Suppr Zotero 插件Zotero 插件浏览器插件Mac 客户端Windows 客户端微信小程序
定价
高级版会员购买积分包购买API积分包
服务
文献检索文档翻译深度研究API 文档MCP 服务
关于我们
关于 Suppr公司介绍联系我们用户协议隐私条款
关注我们

Suppr 超能文献

核心技术专利:CN118964589B侵权必究
粤ICP备2023148730 号-1Suppr @ 2026

文献检索

告别复杂PubMed语法,用中文像聊天一样搜索,搜遍4000万医学文献。AI智能推荐,让科研检索更轻松。

立即免费搜索

文件翻译

保留排版,准确专业,支持PDF/Word/PPT等文件格式,支持 12+语言互译。

免费翻译文档

深度研究

AI帮你快速写综述,25分钟生成高质量综述,智能提取关键信息,辅助科研写作。

立即免费体验

泛素连接酶 OsRINGzf1 通过控制 OsPIP2;1 的降解来调节抗旱性。

Ubiquitin ligase OsRINGzf1 regulates drought resistance by controlling the turnover of OsPIP2;1.

机构信息

College of Plant Science and Technology, Huazhong Agricultural University, Wuhan, China.

Shanghai Agrobiological Gene Center, Shanghai, China.

出版信息

Plant Biotechnol J. 2022 Sep;20(9):1743-1755. doi: 10.1111/pbi.13857. Epub 2022 Jun 12.

DOI:10.1111/pbi.13857
PMID:35587579
原文链接:https://pmc.ncbi.nlm.nih.gov/articles/PMC9398399/
Abstract

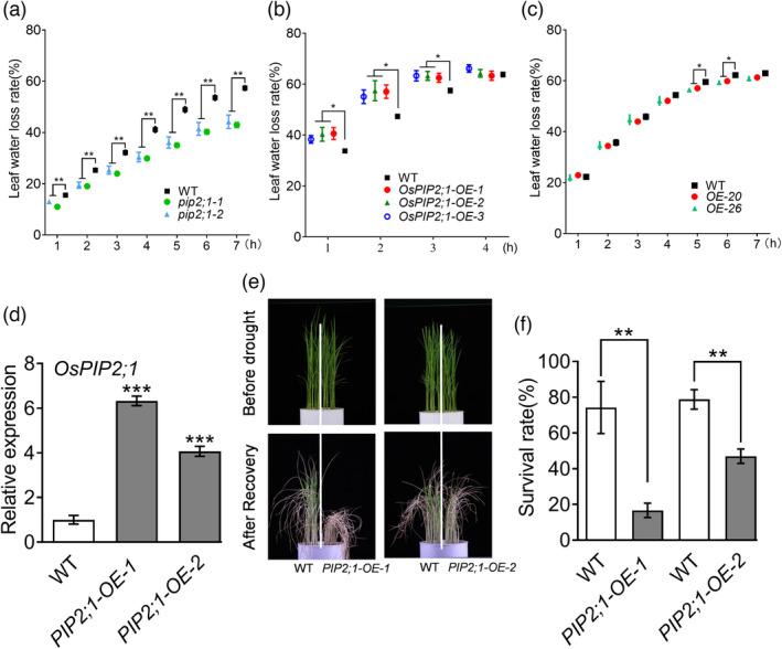
Water is crucial for plant growth and survival. The transcellular water movement is facilitated by aquaporins (AQPs) that rapidly and reversibly modify water permeability. The abundance of AQPs is regulated by its synthesis, redistribution and degradation. However, the molecular mechanism of proteasomal degradation of AQPs remains unclear. Here, we demonstrate that a novel E3 ligase, OsRINGzf1, mediated the degradation of AQPs in rice. OsRINGzf1 is the candidate gene from a drought-related quantitative trait locus (QTL) on the long arm of chromosome 4 in rice (Oryza sativa) and encodes a Really Interesting New Gene (RING) zinc finger protein 1. OsRINGzf1 possesses the E3 ligase activity, ubiquitinates and mediates OsPIP2;1 degradation, thus reducing its protein abundance. The content of OsPIP2;1 protein was decreased in OsRINGzf1 overexpression (OE) plants. The degradation of OsPIP2;1 was inhibited by MG132. The OsRINGzf1 OE plants, with higher leaf-related water content (LRWC) and lower leaf water loss rate (LWLR), exhibited enhanced drought resistance, whereas the RNAi and knockout plants of OsRINGzf1 were more sensitive to drought. Together, our data demonstrate that OsRINGzf1 positively regulates drought resistance through promoting the degradation of OsPIP2;1 to enhance water retention capacity in rice.

摘要

水对于植物的生长和存活至关重要。水通道蛋白(AQP)促进了细胞间的水分运动,它们能够快速且可逆地改变水的通透性。AQP 的丰度受其合成、再分配和降解的调节。然而,AQP 的蛋白酶体降解的分子机制仍不清楚。在这里,我们证明了一种新型的 E3 连接酶 OsRINGzf1 在水稻中介导 AQP 的降解。OsRINGzf1 是水稻染色体 4 长臂上与干旱相关的数量性状位点(QTL)的候选基因,它编码一种 Really Interesting New Gene(RING)锌指蛋白 1。OsRINGzf1 具有 E3 连接酶活性,能够泛素化并介导 OsPIP2;1 的降解,从而降低其蛋白丰度。在 OsRINGzf1 过表达(OE)植物中,OsPIP2;1 蛋白的含量减少。MG132 抑制了 OsPIP2;1 的降解。具有更高叶片相关水分含量(LRWC)和更低叶片水分损失率(LWLR)的 OsRINGzf1 OE 植物表现出增强的抗旱性,而 OsRINGzf1 的 RNAi 和敲除植物对干旱更为敏感。总之,我们的数据表明,OsRINGzf1 通过促进 OsPIP2;1 的降解来提高水稻的保水能力,从而正向调节抗旱性。

https://cdn.ncbi.nlm.nih.gov/pmc/blobs/9656/11383329/049effc6ca7b/PBI-20-1743-g005.jpg
https://cdn.ncbi.nlm.nih.gov/pmc/blobs/9656/11383329/b32f3cd2a832/PBI-20-1743-g002.jpg
https://cdn.ncbi.nlm.nih.gov/pmc/blobs/9656/11383329/72b8104d55db/PBI-20-1743-g006.jpg
https://cdn.ncbi.nlm.nih.gov/pmc/blobs/9656/11383329/9ecc5b5d1602/PBI-20-1743-g001.jpg
https://cdn.ncbi.nlm.nih.gov/pmc/blobs/9656/11383329/ec56f44029ee/PBI-20-1743-g003.jpg
https://cdn.ncbi.nlm.nih.gov/pmc/blobs/9656/11383329/aa48b9774203/PBI-20-1743-g004.jpg
https://cdn.ncbi.nlm.nih.gov/pmc/blobs/9656/11383329/049effc6ca7b/PBI-20-1743-g005.jpg
https://cdn.ncbi.nlm.nih.gov/pmc/blobs/9656/11383329/b32f3cd2a832/PBI-20-1743-g002.jpg
https://cdn.ncbi.nlm.nih.gov/pmc/blobs/9656/11383329/72b8104d55db/PBI-20-1743-g006.jpg
https://cdn.ncbi.nlm.nih.gov/pmc/blobs/9656/11383329/9ecc5b5d1602/PBI-20-1743-g001.jpg
https://cdn.ncbi.nlm.nih.gov/pmc/blobs/9656/11383329/ec56f44029ee/PBI-20-1743-g003.jpg
https://cdn.ncbi.nlm.nih.gov/pmc/blobs/9656/11383329/aa48b9774203/PBI-20-1743-g004.jpg
https://cdn.ncbi.nlm.nih.gov/pmc/blobs/9656/11383329/049effc6ca7b/PBI-20-1743-g005.jpg

相似文献

1
Ubiquitin ligase OsRINGzf1 regulates drought resistance by controlling the turnover of OsPIP2;1.泛素连接酶 OsRINGzf1 通过控制 OsPIP2;1 的降解来调节抗旱性。
Plant Biotechnol J. 2022 Sep;20(9):1743-1755. doi: 10.1111/pbi.13857. Epub 2022 Jun 12.
2
Overexpression of OsRDCP1, a rice RING domain-containing E3 ubiquitin ligase, increased tolerance to drought stress in rice (Oryza sativa L.).过量表达水稻 RING 结构域 E3 泛素连接酶 OsRDCP1 提高了水稻对干旱胁迫的耐受性。
Plant Sci. 2011 Jun;180(6):775-82. doi: 10.1016/j.plantsci.2011.02.008. Epub 2011 Mar 4.
3
RING E3 ubiquitin ligase TaSADR1 negatively regulates drought resistance in transgenic Arabidopsis.RING E3 泛素连接酶 TaSADR1 负调控转基因拟南芥的抗旱性。
Plant Physiol Biochem. 2022 Jan 1;170:255-265. doi: 10.1016/j.plaphy.2021.12.004. Epub 2021 Dec 8.
4
A U-box E3 ubiquitin ligase OsPUB67 is positively involved in drought tolerance in rice.一个 U-box E3 泛素连接酶 OsPUB67 正向参与水稻的耐旱性。
Plant Mol Biol. 2020 Jan;102(1-2):89-107. doi: 10.1007/s11103-019-00933-8. Epub 2019 Nov 25.
5
OsSDIR1 overexpression greatly improves drought tolerance in transgenic rice.过表达 OsSDIR1 极大地提高了转基因水稻的抗旱性。
Plant Mol Biol. 2011 May;76(1-2):145-56. doi: 10.1007/s11103-011-9775-z. Epub 2011 Apr 16.
6
The E3 Ligase DROUGHT HYPERSENSITIVE Negatively Regulates Cuticular Wax Biosynthesis by Promoting the Degradation of Transcription Factor ROC4 in Rice.E3 连接酶 DROUGHT HYPERSENSITIVE 通过促进转录因子 ROC4 的降解负调控水稻角质层蜡生物合成。
Plant Cell. 2018 Jan;30(1):228-244. doi: 10.1105/tpc.17.00823. Epub 2017 Dec 13.
7
Aquaporin PIP2;1 affects water transport and root growth in rice (Oryza sativa L.).水通道蛋白 PIP2;1 影响水稻(Oryza sativa L.)的水分运输和根系生长。
Plant Physiol Biochem. 2019 Jun;139:152-160. doi: 10.1016/j.plaphy.2019.03.017. Epub 2019 Mar 13.
8
A Negative Regulator in Response to Salinity in Rice: Oryza sativa Salt-, ABA- and Drought-Induced RING Finger Protein 1 (OsSADR1).水稻中对盐度响应的负调控因子:Oryza sativa Salt/ABA/Drought-Induced RING Finger Protein 1 (OsSADR1)。
Plant Cell Physiol. 2018 Mar 1;59(3):575-589. doi: 10.1093/pcp/pcy009.
9
Heterologous expression of the gourd E3 ubiquitin ligase gene LsRZF1 compromises the drought stress tolerance in Arabidopsis thaliana.葫芦E3泛素连接酶基因LsRZF1的异源表达损害了拟南芥的干旱胁迫耐受性。
Plant Physiol Biochem. 2014 Apr;77:7-14. doi: 10.1016/j.plaphy.2014.01.010. Epub 2014 Jan 25.
10
E3 ligase, the Oryza sativa salt-induced RING finger protein 4 (OsSIRP4), negatively regulates salt stress responses via degradation of the OsPEX11-1 protein.E3 连接酶、水稻盐诱导的 RING 指蛋白 4(OsSIRP4)通过降解 OsPEX11-1 蛋白负调控盐胁迫响应。
Plant Mol Biol. 2021 Feb;105(3):231-245. doi: 10.1007/s11103-020-01084-x. Epub 2020 Oct 20.

引用本文的文献

1
Construction of high-density bin genetic map and QTL mapping of fruit aroma in longan ( Lour.).龙眼(Lour.)高密度箱式遗传图谱构建及果实香气QTL定位
Front Plant Sci. 2025 Aug 14;16:1642854. doi: 10.3389/fpls.2025.1642854. eCollection 2025.
2
Genome-Wide Identification, Characterization, and Comparison of Family Genes in Salt Tolerance Between Barley and Rice.大麦和水稻耐盐性相关家族基因的全基因组鉴定、特征分析及比较
Plants (Basel). 2025 Aug 3;14(15):2404. doi: 10.3390/plants14152404.
3
The StUBC18-StPUB40 pair negatively regulate drought stress tolerance and influences tuber yield in potato.

本文引用的文献

1
Rice aquaporin OsPIP2;2 is a water-transporting facilitator in relevance to drought-tolerant responses.水稻水通道蛋白OsPIP2;2是一种与耐旱反应相关的水运输促进因子。
Plant Direct. 2021 Aug 16;5(8):e338. doi: 10.1002/pld3.338. eCollection 2021 Aug.
2
ERAD-related E2 and E3 enzymes modulate the drought response by regulating the stability of PIP2 aquaporins.ERAD 相关的 E2 和 E3 酶通过调节 PIP2 水通道蛋白的稳定性来调节干旱响应。
Plant Cell. 2021 Aug 31;33(8):2883-2898. doi: 10.1093/plcell/koab141.
3
Plasma membrane aquaporins interact with the endoplasmic reticulum resident VAP27 proteins at ER-PM contact sites and endocytic structures.
StUBC18-StPUB40蛋白对负向调控马铃薯的干旱胁迫耐受性并影响块茎产量。
Hortic Res. 2025 Jun 10;12(9):uhaf145. doi: 10.1093/hr/uhaf145. eCollection 2025 Sep.
4
Scaffold protein RhCASPL1D1 stabilizes RhPIP2 aquaporins and promotes flower recovery after dehydration in rose ().支架蛋白RhCASPL1D1可稳定RhPIP2水通道蛋白,并促进玫瑰脱水后的花朵恢复。
Hortic Res. 2025 Apr 30;12(8):uhaf119. doi: 10.1093/hr/uhaf119. eCollection 2025 Aug.
5
Genome-wide association analysis in identification of superior haplotypes for vegetative stage drought stress tolerance in rice.全基因组关联分析在鉴定水稻营养生长期耐旱性优良单倍型中的应用
Physiol Mol Biol Plants. 2025 Mar;31(3):435-452. doi: 10.1007/s12298-025-01573-7. Epub 2025 Mar 23.
6
Drought's physiological footprint: implications for crop improvement in rice.干旱的生理印记:对水稻作物改良的影响
Mol Biol Rep. 2025 Mar 10;52(1):298. doi: 10.1007/s11033-025-10405-6.
7
E3 Ubiquitin Ligase OsRFI2 Regulates Salinity Tolerance by Targeting Ascorbate Peroxidase OsAPX8 for its Degradation in Rice.E3泛素连接酶OsRFI2通过靶向抗坏血酸过氧化物酶OsAPX8促进其降解来调控水稻的耐盐性。
Rice (N Y). 2025 Mar 10;18(1):12. doi: 10.1186/s12284-025-00763-x.
8
New insights into the salt-responsive regulation in eelgrass at transcriptional and post-transcriptional levels.在转录和转录后水平上对鳗草盐响应调节的新见解。
Front Plant Sci. 2025 Feb 6;16:1497064. doi: 10.3389/fpls.2025.1497064. eCollection 2025.
9
Genome-Wide Identification of Gene Family in and Functional Analysis of in Response to Abiotic Stress.全基因组鉴定 基因家族及其对非生物胁迫响应的功能分析
Int J Mol Sci. 2024 Jun 4;25(11):6173. doi: 10.3390/ijms25116173.
10
Deciphering the mechanism of E3 ubiquitin ligases in plant responses to abiotic and biotic stresses and perspectives on PROTACs for crop resistance.解析 E3 泛素连接酶在植物应对非生物和生物胁迫中的作用机制及 PROTACs 在作物抗性方面的应用前景。
Plant Biotechnol J. 2024 Oct;22(10):2811-2843. doi: 10.1111/pbi.14407. Epub 2024 Jun 12.
质膜水通道蛋白与内质网驻留的 VAP27 蛋白在内质网-质膜接触位点和内吞结构中相互作用。
New Phytol. 2020 Nov;228(3):973-988. doi: 10.1111/nph.16743. Epub 2020 Jul 13.
4
E3 ligase, the Oryza sativa salt-induced RING finger protein 4 (OsSIRP4), negatively regulates salt stress responses via degradation of the OsPEX11-1 protein.E3 连接酶、水稻盐诱导的 RING 指蛋白 4(OsSIRP4)通过降解 OsPEX11-1 蛋白负调控盐胁迫响应。
Plant Mol Biol. 2021 Feb;105(3):231-245. doi: 10.1007/s11103-020-01084-x. Epub 2020 Oct 20.
5
Ectopic expression of a rice plasma membrane intrinsic protein (OsPIP1;3) promotes plant growth and water uptake.异位表达水稻质膜内在蛋白(OsPIP1;3)促进植物生长和水分吸收。
Plant J. 2020 May;102(4):779-796. doi: 10.1111/tpj.14662. Epub 2020 Feb 13.
6
A U-box E3 ubiquitin ligase OsPUB67 is positively involved in drought tolerance in rice.一个 U-box E3 泛素连接酶 OsPUB67 正向参与水稻的耐旱性。
Plant Mol Biol. 2020 Jan;102(1-2):89-107. doi: 10.1007/s11103-019-00933-8. Epub 2019 Nov 25.
7
Dehydrin MtCAS31 promotes autophagic degradation under drought stress.脱水素 MtCAS31 在干旱胁迫下促进自噬降解。
Autophagy. 2020 May;16(5):862-877. doi: 10.1080/15548627.2019.1643656. Epub 2019 Jul 30.
8
A rice really interesting new gene H2-type E3 ligase, OsSIRH2-14, enhances salinity tolerance via ubiquitin/26S proteasome-mediated degradation of salt-related proteins.一个水稻中非常有趣的新基因 H2 型 E3 连接酶,OsSIRH2-14,通过泛素/26S 蛋白酶体介导的盐相关蛋白降解来增强耐盐性。
Plant Cell Environ. 2019 Nov;42(11):3061-3076. doi: 10.1111/pce.13619. Epub 2019 Aug 19.
9
Overexpression of a Wheat Aquaporin Gene, PIP2;1, Enhances Salt and Drought Tolerance in Transgenic Durum Wheat cv. Maali.小麦水通道蛋白基因 PIP2;1 的过表达提高了转基因硬质小麦 cv. Maali 的耐盐性和耐旱性。
Int J Mol Sci. 2019 May 14;20(10):2389. doi: 10.3390/ijms20102389.
10
Aquaporin PIP2;1 affects water transport and root growth in rice (Oryza sativa L.).水通道蛋白 PIP2;1 影响水稻(Oryza sativa L.)的水分运输和根系生长。
Plant Physiol Biochem. 2019 Jun;139:152-160. doi: 10.1016/j.plaphy.2019.03.017. Epub 2019 Mar 13.