Suppr超能文献

与乳腺癌免疫细胞浸润相关的血管生成相关预后生物标志物的鉴定

Identification of Angiogenesis-Related Prognostic Biomarkers Associated With Immune Cell Infiltration in Breast Cancer.

作者信息

Tao Dan, Wang Ying, Zhang Xin, Wang Can, Yang Dingyi, Chen Jing, Long Yanyan, Jiang Yong, Zhou Xian, Zhang Ningning

机构信息

Department of Radiation Oncology, Chongqing University Cancer Hospital, Chongqing, China.

Chongqing Key Laboratory of Translational Research for Cancer Metastasis and Individualized Treatment, Chongqing University Cancer Hospital, Chongqing, China.

出版信息

Front Cell Dev Biol. 2022 May 6;10:853324. doi: 10.3389/fcell.2022.853324. eCollection 2022.

Abstract

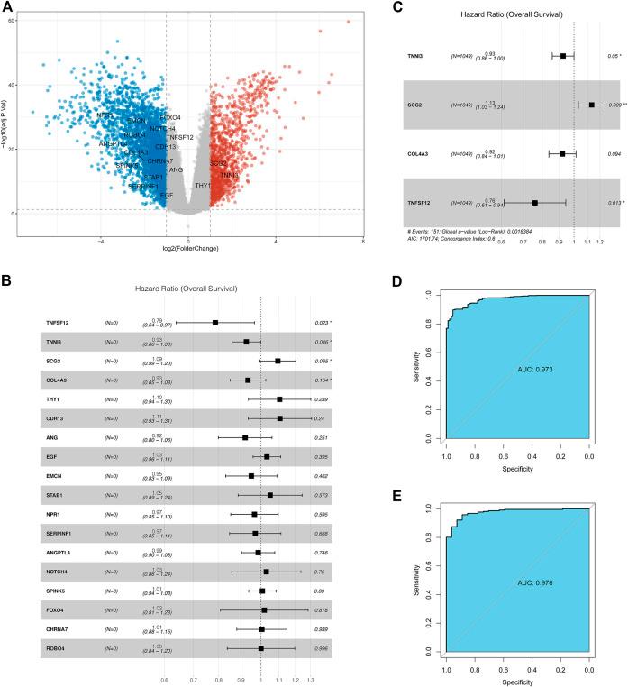
This study aimed to explore the prognostic value of angiogenesis-related genes (ARGs) and their association with immune cell infiltration (ICI) in breast cancer (BC). Transcriptome data of BC were obtained from the TCGA and GEO databases. Differentially expressed ARGs were identified by the limma package. The identification of key genes and construction of the risk score model were performed by univariate and multivariate Cox regression algorithms. The prognostic value of the risk score was assessed by ROC curves and nomogram. GO, KEGG pathway, and GSEA were used to investigate the biological functions of differentially expressed genes (DEGs), and CIBERSORT, ssGSEA, and xCell algorithms were performed to estimate the ICI in high-risk and low-risk groups. The correlations between prognostic biomarkers and differentially distributed immune cells were assessed. Moreover, a ceRNA regulatory network based on prognostic biomarkers was constructed and visualized by Cytoscape software. A total of 18 differentially expressed ARGs were identified between tumor and adjacent normal tissue samples. TNFSF12, SCG2, COL4A3, and TNNI3 were identified as key prognostic genes by univariate and multivariate Cox regression analyses. The risk score model was further constructed based on the four-gene signature and validated in GSE7390 and GSE88770 datasets. ROC curves and nomogram indicated that the risk score had good accuracy for determining BC patient survival. Biological function analysis showed that DEGs in high- and low-risk groups had a high enrichment in immune-related biological processes and signaling pathways. Moreover, significantly different ICIs were found between high- and low-risk groups, such as memory B cells, CD8 T cells, resting memory CD4 T cells, follicular helper T cells, regulatory T cells, monocytes, M2 macrophages, and neutrophils, and each prognostic biomarker was significantly correlated with one or more immune cell types. The current study identified novel prognostic ARGs and developed a prognostic model for predicting survival in patients with BC. Furthermore, this study indicated that ICI may act as a bond between angiogenesis and BC. These findings enhance our understanding of angiogenesis in BC and provide novel guidance on developing therapeutic targets for BC patients.

摘要

本研究旨在探讨血管生成相关基因(ARGs)在乳腺癌(BC)中的预后价值及其与免疫细胞浸润(ICI)的关联。从TCGA和GEO数据库获取BC的转录组数据。通过limma软件包鉴定差异表达的ARGs。采用单因素和多因素Cox回归算法进行关键基因的鉴定和风险评分模型的构建。通过ROC曲线和列线图评估风险评分的预后价值。利用GO、KEGG通路和GSEA研究差异表达基因(DEGs)的生物学功能,并运用CIBERSORT、ssGSEA和xCell算法评估高危和低危组中的ICI。评估预后生物标志物与差异分布免疫细胞之间的相关性。此外,构建基于预后生物标志物的ceRNA调控网络,并通过Cytoscape软件进行可视化。在肿瘤组织和相邻正常组织样本之间共鉴定出18个差异表达的ARGs。通过单因素和多因素Cox回归分析,将TNFSF12、SCG2、COL4A3和TNNI3鉴定为关键预后基因。基于这四个基因特征进一步构建风险评分模型,并在GSE7390和GSE88770数据集中进行验证。ROC曲线和列线图表明,风险评分在确定BC患者生存率方面具有良好的准确性。生物学功能分析显示,高危和低危组中的DEGs在免疫相关生物学过程和信号通路中高度富集。此外,在高危和低危组之间发现了显著不同的ICI,如记忆B细胞、CD8 T细胞、静息记忆CD4 T细胞、滤泡辅助性T细胞、调节性T细胞、单核细胞、M2巨噬细胞和中性粒细胞,并且每个预后生物标志物都与一种或多种免疫细胞类型显著相关。本研究鉴定出了新的预后ARGs,并开发了一种预测BC患者生存的预后模型。此外,本研究表明ICI可能是血管生成与BC之间的纽带。这些发现加深了我们对BC中血管生成的理解,并为开发BC患者的治疗靶点提供了新的指导。

https://cdn.ncbi.nlm.nih.gov/pmc/blobs/9efb/9121305/25b6de451457/fcell-10-853324-g001.jpg

文献检索

告别复杂PubMed语法,用中文像聊天一样搜索,搜遍4000万医学文献。AI智能推荐,让科研检索更轻松。

立即免费搜索

文件翻译

保留排版,准确专业,支持PDF/Word/PPT等文件格式,支持 12+语言互译。

免费翻译文档

深度研究

AI帮你快速写综述,25分钟生成高质量综述,智能提取关键信息,辅助科研写作。

立即免费体验